Fórum témák
» Több friss téma |
Fórum » Akkumulátor töltő
Hello!
Hát ennek örülök, bár nem tudom mit számít egy feszültség jelalak az optónál, mert annak áramra kellene működnie.. Sajnos ezt nem tudom. Valamiről halottam, hogy egy cseppet töltik, és a terheléshatására létrejött feszültségesésből számolják. De hogy ez savas aksinál is így van-e azt ki kellene próbálni. Ahhoz meg aksik kellenek. De ha belegondolsz, ez a töltő is kacérkodhatna ezzel a jelzővel, mert a töltés végfeszültség közelítve csökkenti a töltőáramot. Tehát gyakorlatilag nagy árammal kezdi tölteni. Ha kisebb a kapacitás, a feszültség egyből felemelkedik, így csökken a töltőáram. A kocsiban a generátor sem nézegeti, mekkora az aksi nyomja, mint tót az ólajtót. És még is működik a dolog. A töltés végén a lekapcsolás működik? Mert amit írtál, hogy áram szimuláció nélkül is tölt, az érdekes. Nem szabadna neki, csak ha nyomod a gombot! (Ez az "álittyák" nem volt valami szép, egy szóban három hiba? A szótő, hogy "áll", majd ha akar akkor állít és ha többen, akkor állítják.) üdv! proli007
Melóhelyemen van egy ilyen töltő.Régi magyar gyártmány.Igen méretes darab.Az árambeállitásra van kézi és autómata lehetőség.Ha autómatában inditom akkor a töltés elején felszalad az amper és egy-két perc után beáll az akksi AH értékének tizedére.Azt nemtudom hogy a kapocsfesz inditásnál hogyan alakul de a töltés alatt folyamatosan emelkedik 14.5V-ig.Úgy vélem hogy a kezdeti nagy töltőáramnál figyeli a kapocsfesz emelkedését és ez alapján lövi be az állandó töltőáramot.
Nem lehet egy túlbonyolitott szerkezet a korábol itélve.Ha lessz időm szétboritom és belenézek hátha nem volna túl problémás a visszarajzolása. Ma ráakasztottam a töltőt egy 55AH-ás akksira is.Azt tudni kell hogy eltelik egy pár perc is mire eléri a beállitott töltőáramot ami jelenleg 22A-er.20A-ig mászott föl mikor elkezdte leszabájozni a feszkomparátor és 30 perc után is még 10A-ral nyomta az akksit.Szerintem gyorsan ki lehet nyirni egy akksit ha a megengedett töltőáram négyszeresével tölti az ember. És természetesen olyan 4A körül le is kapcsol a töltő.Már magam sem tudom mit méricskéltem össze vissza tegnapelőtt de tegnap ha a nyomógombot folyamatosan nyomtam a kitöltés kb 95%-volt,viszont a PWM jel teteje 3.5V,az alja pedig 1.5V-volt.És ha emeltem a szimulált akksifeszen akkor hirtelen leesett a kitöltés kb 15%-ra.A jel alja hullámos volt a teteje egyenes. (kár hogy nem fényképeztem le) Beraktam egy 1K a 8-láb-GND közé és minden gond megoldódott.A PWM mostmár PWM.Nem hullámos az alja ami 1.5V-körül van és 10V a teteje.14V-ig 95%,utánna kezd csökkenni a kitöltés folyamatosan 0-ig.Aztán hogy jól tettem hogy igy tettem,vagy ez a jelalak mennyire megfelelő nemtudom de biztos hogy mostmár stabilan működik és le is kapcsol. Anyósom Magyar,Orosz nyelvtan és irodalom tanár.Ha megtudná hogy milyen szépen irok biztos megcsavargattatná a lányával a...
Hello!
Ha kirajzolod, az jó lesz, legalább én is látok valami gyári cuccot, mert elég jól titkolták a kicsit értelmesebb készülékek dokumentációját.. Az egyáltalán nem biztos, hogy a nagyáramú töltés árt az aksiknak. (Kivétel, ha a lemezek meghajolnak. Bár én ilyent még nem láttam, csak zárlatos aksi esetében.) Régebben olvasgattam valami közlekedési iskola szaklapjában, hogy a szervizekben alkalmaznak gyorstöltőt, ahol teljesen nem, de egy elég jó szintre "felrántják " az aksi töltését. A tapasztalat az volt, hogy a gyors-töltéssel töltött aksik, nem hogy romlottak volna, hanem még javultak is. Persze statisztika, mérési adtok és módszerek erős mellőzésével írták a cikket. Úgy, hogy az igazság nem fog ebből kiderülni, de van ilyen vélemény is. Nekem az az érzésem, hogy 13,6V feszültségig, és ha az aksi közben nem melegszik túl, nem árt a nagy töltőáram. De van hasonló elvű töltési eljárás (UI karakterisztika) is. Ha meg "gatya" az aksi, akkor a belsőellenállás növekedése miatt, amúgy sem alakul ki a drasztikus töltőáram. Ha meg eszi, had egye. Amit a jelalakról írtál, az nem csoda. Amikor a végtranzisztor kikapcsol, akkor a bázis-emitter dióda le van zárva. Úgy szintén, az optocsatoló infra diódája is, ami kb. 1,5V felett nyit ki. A kettő között a vezeték, lebeg a levegőben és azt szed össze amit akar. De ez csak feszültség, amit a szkóp ugyan mutat, de az opto nem világít át. Tehát, hogy az 1kohm hatására a jel alja meggyógyult, az rendeben is van. de hogy a tetejéből hogyan lett 3,5V-ból 10V a terhelés hatására, azt nem tudom, kivétel ha a szkóppal nem DC állásban mértél, hanem AC-ban. (De akkor meg az aljának negatív feszültséget kellett volna mutatnia.) Na mindegy, fő hogy működik. (Szerszámot - feleséget kölcsön, anyós alá meg lovat nem adunk!) üdv! proli007 Idézet: „ (Szerszámot - feleséget kölcsön, anyós alá meg lovat nem adunk!)” :yes: :yes:
Sziasztok!
Van egy működő autó akksi töltőm, ami tölt rendesen, de a töltés vége felé a feszültség felmegy akár16V-ra is. Mivel, és hogyan tudnám én ezt szabályozni? A töltőm elég egyszerű darab.. 1trafó, 2dióda, meg egy A-mérő. (made by Tesco..max 6A)
Találtam itthon egy töltőt, amiben egy potival lehet szabályozni, hogy mekkora feszültségnél kapcsolja ki a töltést. Enek az elektronikáját szeretném átépíteni az enyémbe (kivülről az enyém szebb
) De szeretném ha a régi is működne. Abban egy szelén egyenirányító van, ha az egyenirányító kimenetét rákötöm az akksira akkor az úgy tölt, nem? Az csak úgymond vacakabb akksik töltésére lenne használva.
Hello!
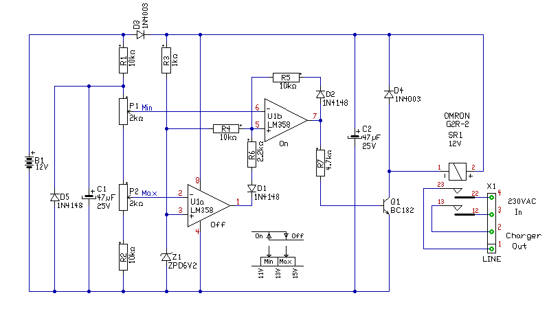
Építsd mez ezt a kis kapcsolást, és komfortossá válik a töltőd. Ez kimondottan az ilyen egyszerű töltőhöz készült.. De a relé bekötésénél, ezt a rajzot vedd figyelembe, mert a relé 6-7 érintkezője természetesen a töltőn belül, és nem kívül van. A relé, itt az aksit és a hálózatot is bontja. De lehet kizárólag csak az aksi áramkörét is bontani, csak akkor a töltés végén a hálózati feszültségnem kapcsol ki. üdv! proli007
Köszönöm a segítséget, de egyenlőre maradok az átépítésnél. Akkor, ha a szelén egyenirányító kimenetét közvetlenül az akksira kötöm, akkor tölteni fog nekem? (az csak nem gondozásmentes akksikhoz kell az majd)
Igen, tudom mi az a gondozásmentes akksi. Azért akaom az én töltőmbe beépíteni annak a belsejét, amit találtam. Annál be lehet állítani azt, hogy hány voltnál szakítsa meg a töltést egy relé segítségével. Viszont azt szeretném, hogy a talált töltő is működjön olyan módon, mint most az enyém, annyi különbséggel, hogy ebben egy szelén egyenirányító lenne, semmi más, tehát ez működne-e így?
Ez természetes. Eddig az enyémnél is nekem kellett figyelni.. Ezzel a töltővel meg csak rossz (rosszalkodó) néha-néha világításra használt aksikat fogunk tölteni.
Hogy tudnék "töltésjelzőt" csinálni? Azt szeretném, ha a töltőt csatlakoztatom az aksira, akkor világítson egy LED.
Szia.
Egyenlőre annyit tudok igérni hogy jövőhéten teszek föl képeket hogy milyen töltőröl is van szó.(és a belsejéröl) És lemérem pontoson hogyan is dolgozik a bekapcsolás után különböző akksikkal. A töltőáramrol csak annyit tudok mondani hogy mindenhol a C/10 töltőáramit irják savas akksikhoz és a több áram tönkreteszi.Tapasztalatom nemigazán van e téren sem.De lehet hogy ennek a C/10 értéknek köze lehet ahoz is hogy a nagy töltőáramra a kapocsfeszültség gyorsan eléri a 14.5V-ot és ha továbbra is fennál a magas töltőáram akkor felforralhatja az akksit.De feszgenerátorosan ez nem következhet be. De azt is el tudom képzelni hogy egy bizonyos töltőáram fölött nem tud több töltés fölvenni az akksi és azért károsodik.De mi alapján lehet ezt megállapitani?És miért irják minden savas akksira hogy C/10?Miért nem C/5? A mérésröl annyit hogy te értesz az elektronikához és a méréshez,én meg nem.De majd rámérek mégegyszer kiváncsiságbol.
Sziasztok.
Egy olyan automata töltőt szeretnék készíteni mely 13,5V-nál kikapcsol és 12,5V-nál bekapcsol, olyan 0,5-1A -es áramerősséggel töltsön. 230V-os hálózati feszültségről működjön. Egy lakókocsinak a 12V-os hálozatának az akkumulátorának a töltője lenne. Sokat keresgettem ilyet de nem nagyon találtam. Ötleteket várok. üdv: nemerei
Olvass vissza a topikban. Proli007 kapcsolásait ajánlom.
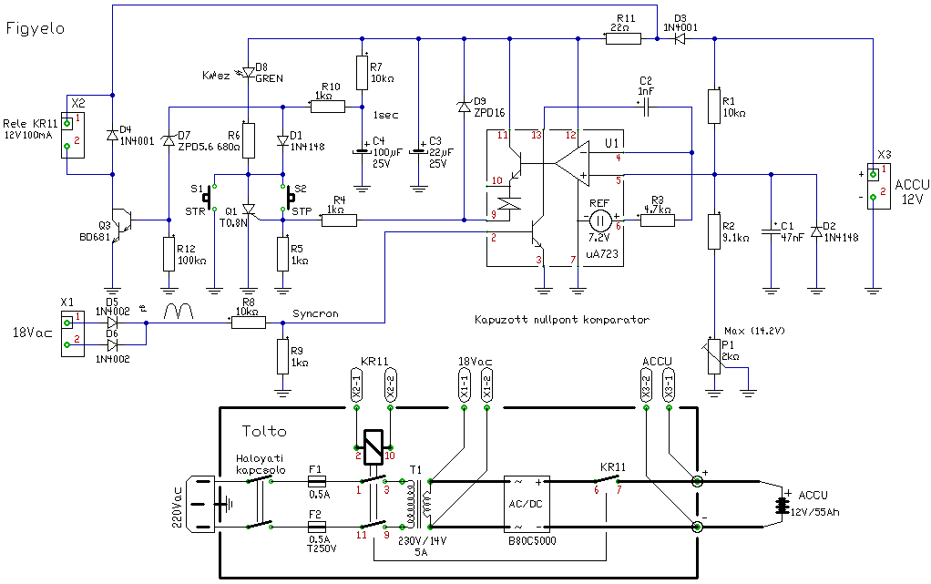
Találtam egy kapcsolást, csak nekem a töltő és a figyelő is kéne. Találtam még egy nyáktervet is hozzá, de azon csak a figyelő van. Egy olyan nyákterv kéne amin mind a kettő benne van. Ha megtudná valaki csinálni a tervet azt nagyon megköszönném.
üdv:nemerei
Sziasztok! 3db sorbakapcsolt 1,2V-os, 4000mAh-s akkumlátor töltését szeretném megoldani. Max. töltőáramnak vmi 700mA-t ír a dobozuk. Sajnos beépítve lesznek, csak sorbakötve lehetne majd tölteni őket. Mit javasoltok?
Én mondjuk helyette egy li-ionos aksit használnék beépített vezérlővel. Ha csak nem ni-cd a nagy áram miatt.
Ha meg mégis marad ez akkor valami hőérzékelős töltőt alkotnék, vagy lekapcsolni időben... Korrekt megoldás nincs sorbakapcsolt ni-...-ra. (szerintem)
Hi Mesterek!
Megcsináltam EZT a kapcsolást, de nem volt ithol IRFZ44 csak IRLZ34N. Elvileg mind a kettő N MOSFET de mihelyst bekötöttem a fet-et az zárt. Mintha a gate lábára feszt adtam volna, de nem. Gate nélkül is zár. Próbáltam IRF540 is, ugyan az. Kimenetén terhelhető feszültség van. Az érdekesség az hogy evvel a MOSFET-tel IRF3415S meg megyen szépen. Ötlet van valakinek? Elvileg csak teljesítmény különbség van köztük!
R3 bekötve akkor is vezet?
Mert az kisüti a vélelen feltöltött gate-t.
Igen, de holnap jobban levizitelem. Próbapanelba van összerakva a kapcsolás, de nem hiszem mert az egyikkel
megyen a másikkal meg nem.
Szia !
Azt szeretném kérdezni, hogy az optocsatolók helyén TIL113 vagy PC111 használható-e ? A másik kérdés, hogy ha más értékű shut ellenállásom van akkor módosítani kell-e a 358 erősítését ? Üdv: sector99
Hello!
Lehet alkalmazni, a PC111-vagy TIL113-at is. Az integrátorerősítő erősítését, úgy kell megválasztani, hogy a töltő végáramán, az erősítő kimenő feszültsége 2V legyen. üdv! proli007
Üdv mindenkinek!
Az lenne az én kérdésem, hogy mi a különbség az akkumulátor-töltő és egy tápegység között? És le is írom miért érdekel: egy adó-vevőt szeretnék ellátni energiával, 13,...V és adáskor 10A a felvétele. Szerintetek egy aksitöltő betöltheti egy tápegység szerepét? S ha nem miért nem? Köszi ha kihoztok a tudatlanságomból a fényre ! Gondolom valami miatt nem jó, mert akkor mindenki ezt használná, de még nem tudom a titkot !K.
Szia!
egy akkumulátor töltőben nincsenek pufferkondenzátorok, lüktető egyenfeszültséget ad ki. A feszültsége nem stabilizált, és magasabb a kimeneti feszültsége, mint az akkué, hogy tölteni is tudja azt. Vannak azonban olyan készülékek is amik egyesítik a két funkciót egyben, de ezek nem a legolcsóbbak ilyen teljesítményre.
Köszi a gyors válaszodat!
További szép estét!
Hello!
Talán még nem késő.. Ez a kapcsolás nem jó számodra, mert ez feltöltés után kikapcsolja a töltést. Neked egy komparátor áramkör kell, ami a beállított feszültségeken, ki-be kapcsolja a töltést. Rajzoltam számodra egy áramkört. Ezzel egy egyszerű töltőt (ami egy trafóból és egy egyenirányítóból áll) ki-be kapcsolhatsz, hálózati oldalán. A kikapcsolás, kb. 13..15V között, míg a visszakapcsolás, kb. 11..13V között beállítható a trimmer potméterekkel. De, nem igazán értem a töltési elméletedet. - 13,5V-nál, az aksi még közel sincs feltöltve. ezt a feszültség értéket, pufferüzemben használják, ahol az aksi állandóan a töltőn van, és feszültség kimaradás esetén, az aksi pótolja az energiát. Ha megjön a hálózat, akkor újra tölti az aksit. Itt a töltő által szolgáltatott áram minimálisan a terhelésnél többnek kell lenni. Viszont a feszültség nem emelkedhet 13,5V fölé. - Ha a töltést kikapcsoljuk, akkor egy idő után, az aksi feszültsége leesik erre a 12,5V körüli értékre. Erre a töltés, újra be fog kapcsolni. Ha meg közben terhelés is van, akkor biztosan hamar visszaesik. Szóval kérdésem az, hogy (egyszerű szavakkal) mi is a töltési stratégiád, és mi is a cél? üdv! proli007
Üdv, mindenkinek!
Nekem az volna a kérdésem, hogy épitek egy 10A-es akku töltőt, és van nekem itthon 1,5mm átmérőjű vezetékem az ki birná 17V-on a a folyamatos 10A-es terhelést? (A vezeték egy 2 eres hangszórókábel.) Ez a hozzászólás lehet hogy nem ide tartozik csak, a másik topicban nem reagáltak rá. (Remélem itt majd segitenek.) A segitséget előre is köszönöm.
Hello
Ha az akkucsipeszekhez használod biztosan jó lesz. Sodrott hagszóróvezeték, szerintem 1.5mm2 keresztmetszerű, nem az átmárője 1.5mm.
Helló!
Hát most egy kicsit összezavartál, na akkor kezdem előröl. Egy lakókocsi 12V os rendszerén lévő aksit szeretnék feszültségen tartani. Nekem oly mindegy , hogy 13,5 vagy 14,5 V , csak az számít hogy automata legyen. Azért gondoltam az előző kapcsolásodat mert az teljesen megszakítja az áramot a töltőről. Mert az aksi ágy alatt van( töltővel együtt lesz)és akár 3-4 hónapot is lehet felügyelet nélkül (nehogy valami próbléma lépjen fel). Különben egy kis szivattyút megy pár spotlámpát hajt meg az aksi . De ezt is addig amíg nem kap 230V-ot. Nagyából ennyi lenne a szerepe. üdv: nemerei
Ahogy nézem a táblázatot ki fogja birni a terhelést. Mert a táblázat szerint 16A bir.
Köszi a segitséget! |
Bejelentkezés
Hirdetés |




) De szeretném ha a régi is működne. Abban egy szelén egyenirányító van, ha az egyenirányító kimenetét rákötöm az akksira akkor az úgy tölt, nem? Az csak úgymond vacakabb akksik töltésére lenne használva. 








