Fórum témák

» Több friss téma
Fórum » Villanypásztor
 
Témaindító: bernardo, idő: Feb 5, 2006
Témakörök:
Lapozás: OK   78 / 305
(#) dizi válasza Kotesz hozzászólására (») Nov 4, 2010 /
 
Ha arra gondolsz amire 3,7 volt van írva akkor igen mert annak üresjárati feszültsége olyan 7 volt körül van, de itt az 555 ic beállításaira is oda kell figyelni.
Az 1N4148-as diódát csak a végén tedd a kapcsolásba,mert ezzel itt voltak problémák volt aki be tette volt aki nem.
(#) uli válasza dizi hozzászólására (») Nov 4, 2010 /
 
Nem tudom, el is írtam, de megérthetted volna. PC tápból kitermel trafóról írtam, igaz rosszul ragoztam. Az tökéletes a célra, nekem még nem sikerült sima hálózati trafóval jó eredményt elérni. Azért mondtam, hogy az jó
(#) Kotesz válasza dizi hozzászólására (») Nov 4, 2010 /
 
Köszi a választ, holnap tesztelem is.
(#) dizi válasza uli hozzászólására (») Nov 4, 2010 /
 
Na akkor értelmezzük, miként is lehet a pc tápjából kitermelt trafót alkalmazni ebben a kapcsolásban?
(#) Cavalier hozzászólása Nov 5, 2010 /
 
A PC táp trafó ferritmagos, tehát jóval nagyobb frekiről lehetne hajtani, illetve, ha az eredeti meneteket megtartjuk, úgy is kéne. 50-100kHz? Kb. millió féle kapcsolóüzemű elrendezés van, ide amennyire néztem a push-pull lenne a legjobb, de szinte bármiből össze lehet gányolni.
Ha a méret nem fontos, felesleges a nagy freki, és a ferrit trafó. Egy 500Ft-os 9/230-as trafó bőven elég, feszkétszerezővel a másik felén. Ezek még elketyegnek 1kHz körül, és így nem is kell spéci félvezető hozzá. Nagyfrekire ugye nagysebességű diódák kellenének, nem elég a sima graetz.
Egyébként egy EE25-ös picike ferritre simán megvalósítható egy 10W-os inverter, kis ellenállású mosfetekkel meghajtva. Ez jó lenne villanypásztorba is, de bonyolultabbá teszi, a spéci alkatrészek drágábbak, és az egész kapcsolás érzékenyebb.
(#) marci91 hozzászólása Nov 6, 2010 /
 
Üdv!
Szeretnék a telkünkre építeni egy egyszerű villanypásztort a vadak ellen (őz, szarvas stb.) 12V-os kocsiaksiról üzemelne. Azonban az a probléma, hogy általában a telket havonta 2x-3x látogatjuk, napközben pedig nincs, aki "lekapcsolná". Arra gondoltam, hogy olyat lehetne építeni kiegészítésként, hogy csak éjszaka kapcsoljon be magától? Illetve hogy eső esetén lekapcsoljon, vagy ez nem számít neki? Erre keresek jó, és könynen kivitelezhető ötleteket. Az alapot egy 12V-os gyujtótrafóból szeretném csinálni. Ahhoz esetleg melyik a legjobban használható ötlet? Köszönöm előre is a segítséget
(#) isssti válasza marci91 hozzászólására (») Nov 6, 2010 /
 
Szevasz!
Ezeregy villanypásztor recept van itt, attól függően, hogy mekkora a területed és mennyire gazos az alja választasz egy kapcsolást és ok! A nappali ki be kapcsolásra meg vegyél egy időzíthető konnektort 1000-1500ft, az eső meg nem számít.
(#) dizi válasza isssti hozzászólására (») Nov 6, 2010 /
 
Aksiról menne nem jó az időzítő. :yes:
(#) dizi válasza marci91 hozzászólására (») Nov 6, 2010 /
 
Hi minden kép egy inverterest válassz azzal nem fogsz szívni és tökéletes.
Az eső az nem árt a rendszernek ha szakszerűen normális szigetelőket használsz,persze a készüléket azt nem árt olyan helyre tenni ahol nem ázik az 555 ic-re lehet tenni egy foto diódát a 2 vagy 4 láb kőrnyékére de most nincs előttem a rajz,de itt majd meg mondják,hogy kell, egy un alkony kapcsoló kell neked.
(#) Gafly válasza marci91 hozzászólására (») Nov 6, 2010 /
 
Vagy lehet boltban is venni...
(#) dizi válasza Gafly hozzászólására (») Nov 6, 2010 /
 
Hát gyönyörű ennyi erővel ruhaszárító kötélként is használhatnád a karámvezetéket (szallagot),de ami még borzasztóbb az a sárga hosszabbító szigetelőszallaggal megtekerve a szabadég alatt.
Tuti halál esőben. :yes:
(#) Kotesz válasza dizi hozzászólására (») Nov 7, 2010 /
 
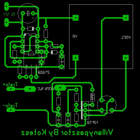
Megépítettem a nokiatrafós változatot.

Egy szikra sincs és kb. 2A áramfelvétele van.
Az 1N4148 nincs a helyén ahogy javasoltad.

Szerinted mit rontottam el?
(#) Kotesz válasza Kotesz hozzászólására (») Nov 7, 2010 /
 
A trafó vasmag süt 10 perc üzem után.
Szkóp szerint a bd675 szaggatja a 12V-ot a trafónak, de semmi szikra nem keletkezik.
(#) kadarist válasza Kotesz hozzászólására (») Nov 7, 2010 /
 
Szia!
A tirisztor melleti kondenzátor feltöltődik?
(#) Kotesz válasza kadarist hozzászólására (») Nov 7, 2010 /
 
Szia!

Műszerrel rámérve 0V, de a trafó kimenete is 0V.
Ha simán rámérek a szekunderre (230V oldal) kell tudnom fesz.-t mérni?
(#) kadarist válasza Kotesz hozzászólására (») Nov 7, 2010 /
 
Mekkora frekvenciával megy az inverter? Ha semmilyen feszültséget nem mérsz a szekunderen, akkor valami nagyon nem passzol. Veddki az összes alkatrészt a tirisztoros rész mellől, csak a Graetz-et hagyd benne. A Graetz kimenetére kösd rá a 3µF-os kondit és mérj feszültséget a sarkain.
(#) Kotesz válasza kadarist hozzászólására (») Nov 7, 2010 /
 
R1=470, R2= 6,8k, C=100nF
Ezekkel elméletileg 2kHz a frekije az inverternek.

Kivettem mindent csak a graetz és a kondi maradt bent.

A kondin dc 40V és folyamatosan esik.

Cseréltem trafot is ugyanaz a helyzet.
(#) kadarist válasza Kotesz hozzászólására (») Nov 7, 2010 /
 
Hallod a 2kHz-es hangot a trafóból? A szekunderen milyen impulzusok vannak szkóppal nézve?
(#) Kotesz válasza kadarist hozzászólására (») Nov 7, 2010 /
 
Nem hallom a 2kHz-et, a kimenő jel a szekunderen mellékelve.

0,05V/cm 10us/cm

HPIM6284.JPG
    
(#) kadarist válasza Kotesz hozzászólására (») Nov 7, 2010 /
 
Graetz nélkül nézted?
(#) Kotesz válasza kadarist hozzászólására (») Nov 7, 2010 /
 
Graetz-el.De a graetz előtt.
(#) kadarist válasza Kotesz hozzászólására (») Nov 7, 2010 /
 
Úgy is nézd meg, hogy a trafóra semmi sincs rákötve.
(#) Kotesz válasza kadarist hozzászólására (») Nov 7, 2010 /
 
ilyen a jel ha csak a trafó van.

HPIM6288.JPG
    
(#) kadarist válasza Kotesz hozzászólására (») Nov 7, 2010 /
 
Ez elég halovány. A BD bázisában dióda van? Olyan, mintha a Darlington nem zárna le időben. Ettől folyhat olyan nagy áram a kapcsolásba és ez melegítheti a trafót is. Milyen kitöltési tényezővel járatod a tranzisztort? Viszonylag keskeny négyszögáramokkal kell vezérelni a tranzisztort. Ha túl sokáig vezéreljük a tranyót akkor a vas telítésbe megy és a bepumpált energia hővé alakul, ráadásul kikapcsoláskor a vasban tárolt energia nem tud a szekunderre "áttevődni", mert már újra kezdődik a mágnesezés.
(#) Kotesz válasza kadarist hozzászólására (») Nov 7, 2010 /
 
Nincs a bázisában csak 2db 100 ohm.
Mellékelem a tranyó bázisáról készült jelalakot.
Szerintem sokáig vezérli a tranyót. A kitöltési tényezőn kell variálni?

HPIM6289.JPG
    
(#) kadarist válasza Kotesz hozzászólására (») Nov 7, 2010 /
 
Ha nincs a tranyó rákötve az 555-re, akkor milyen a jelalak?
(#) Kotesz válasza kadarist hozzászólására (») Nov 7, 2010 /
 
Ilyen tranyó nélkül.

HPIM6290.JPG
    
(#) kadarist válasza Kotesz hozzászólására (») Nov 7, 2010 /
 
Ez nagyon nem jó. A képen azt látni, hogy sokáig van bekapcsolva a tranzisztor, a kikapcsolási idő pedig nagyon kevés. Egy diódás PWM-el kellene belőni azt, hogy a tranzisztor kis ideig kapjon vezérlést. Több PWM: PWM rajzok
(#) Kotesz válasza kadarist hozzászólására (») Nov 7, 2010 /
 
Átszrevezem a kapcsolást és szkóppal ellenőrzöm.
és jelentkezem a fejleményekkel.
(#) kadarist válasza Kotesz hozzászólására (») Nov 7, 2010 /
 
Várom a jelentkezésed!
Következő: »»   78 / 305
Bejelentkezés

Belépés

Hirdetés
XDT.hu
Az oldalon sütiket használunk a helyes működéshez. Bővebb információt az adatvédelmi szabályzatban olvashatsz. Megértettem