Fórum témák
» Több friss téma |
- Ez a felület kizárólag, az elektronikában kezdők kérdéseinek van fenntartva és nem elfelejtve, hogy hobbielektronika a fórumunk!
- Ami tehát azt jelenti, hogy a nagymama bevásárlását nem itt beszéljük meg, ill. ez nem üzenőfal! - Kerülendő az olyan kérdés, amit egy másik meglévő (több mint 17000 van), témában kellene kitárgyalni! - És végül büntetés terhe mellett kerülendő az MSN és egyéb szleng, a magyar helyesírás mellőzése, beleértve a mondateleji nagybetűket is!
Ha lágyindítód van, akkor egy 6,3A-es lomha biztosíték jó lehet. Két biztit rakj minkét primer tápágba egyet, a kapcsoló elé. A lágyindítóhoz nem kell külön biztosíték, én nem látom értelmét.
Rendben köszönöm szépen!
Olyan a lágyindító kapcsolás hogy a panelon helyet foglal egy biztosíték is ezért kell oda is egy! Köszönöm szépen a válaszod!
Szia!
Talán a polírozókrém ami neked kel! http://www.choiceful.com/prod_image/52239_m.jpgTurtle Wax [/url] néven fut amit mi használunk és elég jól bevált jól bedörgölöd vele a felületet ha végeztél áttörlöd egy száraz rongyal és kész is!
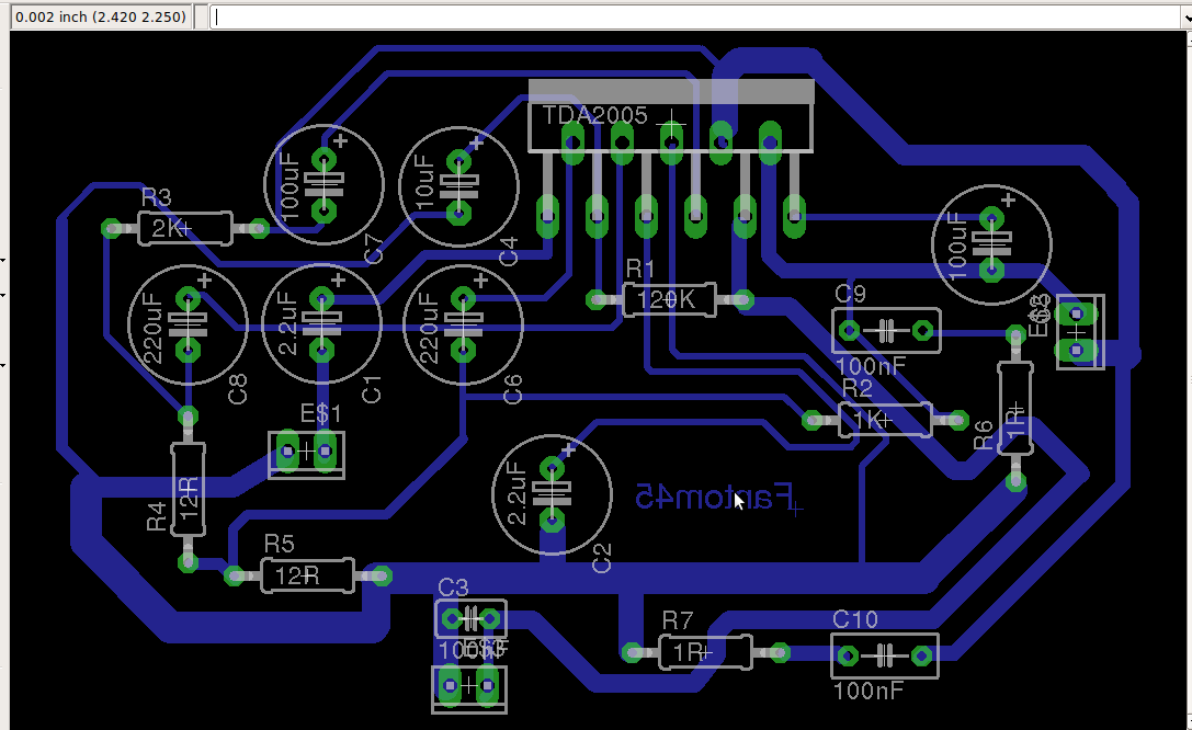
Van néhány gondom a mostani erősítő készítésnél. A TDA2005 ös erősítő torzít.. A "bridge amplifier application" nevű kapcsolást csináltam meg. Miért torzíthat? Vagy ez csak egy elméleti rajz?
A rajz jó. Mekkora a tápfeszültséged? Elkó polaritások?
Alkatrészeket lehet rászerelni forrasztással. Ajánlok egy jó könyvet, kifejezetten Neked: Bővebben: Link. Így nagyobb hatékonysággal tudsz ismerkedni az elektronika alapjaival.
Kb 17V. Jók a polaritásokis szerintem. Elküldöm a nyákrajzot is.
Ezt a fájlt nem tudom megnyitni. Kis hangerőn is torzít?
Uhh akkor megpróbálom majd máshogy elküldeni. Hát kis hangerőn nemhallottam.
Lehet, hogy a normál torzítást hallod nagy hangerőn. JPG-ben töltsd fel a rajzot.
Lehet, hogy gerjed. Csináld meg a nyákot az adatlap szerinti elrendezésben, vagy ez alapján: Bővebben: Link.
Szerintem megcsinálom ami a linkben szerepel. Köszönöm, majd szólok a továbbiakról.
Hello!
Ez a "késleltetve reagál" kifejezés, nem éppen a legszerencsésebb esetünkben. Mert a "késleltetve" alatt, az ember, időbeli késleltetést (avagy "később"-et) ért. Itt pontosabban azt kel érteni, hogy más feszültségszinten kapcsol be, mint ki. - De egy relé esetében ez önmagától teljesül. Hiszen egy 12V-os relé, átlagosan 9V környékén húz meg, és 6V környékén ejt el. (Pontosabban a gerjesztő áram az érdekes, de ezt általában feszültségben szoktuk megadni, mert az beszédesebb.) - Ezt a "hiszterézist" az adja, ahogy a rugó erőt legyőzi az elektromágnes húzóereje. Aztán ha már behúzott, a felmágneseződött vas, kissé "betapad", ezért már kisebb áram is elegendő a vas benntartásához. Ez után, mikor a visszahúzó rugó ezt az erőt is legyőzi, elejt a relé. - Természetesen egy integráló, és egy hiszterézises komparátor áramkörrel, ez a feladat korrektebben megoldható. Csak annak már külső tápfeszültség igénye is lesz. - Elég érdekes, hogy a Led-en szépen látod, hogy nő és csökken a fényereje, a relé meg kattog. Ha tényleg impulzusok vannak a szabályzó kimenetén, akkor annak működését, a Led-en is látni kellene. Persze, ott van a szem tehetetlensége. Ha a változások elég gyorsak, akkor nem a villogást, hanem ennek integrált átlagértékét látod, ami folyamatos fényváltozásnak tűnhet. - A relének is van mechanikai tehetetlensége, Tehát nem képes egy bizonyos sebesség felett húzogatni. Ilyenkor "zenélni" szokott a relé. Egy átlagos kisrelé, meghúzási/ejtési ideje, 20..100ms között van. Adott esetben ez is segíti integrálni a változásokat. - Meg kell próbálni, a relé elé kötni egy egyszerű RC integráló tagot. (LC jobb lenne, de az macerásabb) Tehát sorba kell kötni a relével egy ellenállást, és a relé kapcsira pedig egy kondenzátort kötni. Ha megfelelő az RC tag időállandója. Ha az (R*C)>>mint a kapcsolgatás, akkor ez átlagolni fogja a kapcsolgatásokat, a relé meg mint hiszterézise elem fog működni. - Az előtét ellenálláson a relé árama feszültséget ejt, de az nem lehet nagyobb, mint 3V, hiszen akkor a relére nem jut a meghúzáshoz szükséges feszültség.Tehát ez az ellenállás, a relé ellenállásának legfeljebb 20%-a lehet. Ekkor kb. 10V feszültség jut a relére a 12V-ból. - Kondenzátornak akkora értéket kel választani, hogy a relé már ne kattogjon. A kondi kapacitását, meg valahol a 100µF-tól kell kipróbálni. Azt tudni kell, hogy a szabályzóra jutó OHM-os terhelés a soros ellenállás miatt kisebb lesz, de az impulzusok terhelése a kondenzátor alkalmazása miatt nagyobb. Tehát illik a szabályzónak ekkor nagyobb áramot is tudni meghajtani, mint egy relé. Hiszen a kondenzátor váltakozóáramú ellenállása nulla, így a szabályzó, csak a soros előtété ellenállással találkozik, ami 20%-a a relé ellenállásának. - Azt el is felejtettem kérdezni, hogy a relén van-e reverzdióda. Mert a relé kikapcsolásakor a tekercsben ellenindukált feszültség keletkezik, ami megzavarhatja a szabályzó működését. (Mert lehet egyszerűen, csak ennek hiánya okozza a problémád.) A dióda rövidre zárja (visszavezeti a tekercsbe) az ellenindukált feszültséget, de a kondi alkalmazása esetén már felesleges, mert a kondi miatti lassú feszültségváltozás, már nem okoz jelentős ellenindukált feszültséget. Remélem nem zavart össze hirtelen a sok információ. üdv! proli007
Helló!
Vajon a félvezetőknek van "kopása"? Tehát ha építek egy erősítőt, vagy kapcsoló üzemű tápot, akkor lehet arra számolni, hogy 2-10év múlva mondjuk magától zárlatba megy a félvezető, mint pl. ahogy egy kuplungtárcsa az autóban tönkremegy? Vagy ezek, ha nincsenek a határadat környékén járatva, örök életűek? A másik, mi van akkor, ha egy félvezető 30V-ig használható katalógusadat szerint folyamatosan, viszont kap néha 1ms-ig 60V-ot, akkor mondjuk a 100. ilyen impulzus után kifekszik a félvezető? Köszönöm!
Sziasztok!
Van egy régi Ganz–MÁVAGos Wattmérőműszerem, csak nem vagyok biztos benne hogy kéne bekötni. A bal oldali két csatinál I van, gondolom az az Áramerősség tekercse, a középső két csatinál pedig U van, az lehet a feszültség tekercs. Hogyan kössem be hogy jó legyen? Az előző tulaj azt tanácsolta hogy a Feszültség tekercset párhuzamosan, az Áramerősség tekercset pedig sorosan kössem rá. kép mellékletként csatolva. Előre is köszönöm a segítséget! keresés miatt: analóg mérőműszer bekötés wattmérőműszer wattmérő műszer
Jól mondja, a bekötés is jó. Mérésnél figyelj arra, nehogy túlterheld a műszert. És 50 Hz en mér hitelesen, de max 400 Hz -ig lehet mérni vele.
Hello!
Félvezető élettartamra vannak számítások, de szigorúan a paraméterein belül. De ha ki akarod próbálni, lehet a tied kevés lesz hozzá. Gyakorlatilag előbb avul el, mint tönkremegy. Kapcsolóüzemű tápok nem tartanak a végtelenségig. De helyes méretezése és használata esetén, (még ha a félvezető is hibásodik meg) nem a tranyók fognak tönkremenni, hanem a kondik. Azok élettartama hosszú életű kondi esetén is, kb. 2000 óra. (persze ha a hőmérsékleti határok közelében működik) De miért is kell a 30V-os tranyóra 60V-ot küldeni akármeddig? Nem célszerű akkor nagyobb tranyót, vagy védelmet használni? Paraméterin kívül nem meghatározható a viselkedése és ne is várd, hogy valaki is deklarálja, vagy jótáll érte.. (Ha két zsákot a hátadra teszek, Te hány zsák után fekszel ki?) üdv! proli007
Hi
Kösz a kiadós magyarázatot ![]() Majd holnap kipróbálom az RC -tagot, egyébként van a relén dióda. Más ha most a relére mint induktivitásra rakok egy kapacitást akkor nem fognak ott "összeveszni" azaz nagy feszültség indukálni? (Csak mintha rémlene ilyesmi) Köszönöm még egyszer a választ,segítséget.
Hello!
Te egy rezgőkör rezonancia frekvenciájára gondolsz. De a relé veszteségi (OHM-os és egyéb) ellenállása elég sok, ehhez. A kondi viszont túl nagy. A tekercs nyitási indukciója lehet nagy. De ez csak akkor jelentős, ha az áram kikapcsolási sebessége igen gyors, és a terhelő impedancia közel végtelen nagy (mint egy gyorsan kikapcsolt tranyó esetében). üdv! proli007
Szia!
Idézet: „A másik, mi van akkor, ha egy félvezető 30V-ig használható katalógusadat szerint folyamatosan, viszont kap néha 1ms-ig 60V-ot, akkor mondjuk a 100. ilyen impulzus után kifekszik a félvezető?” Ha a félvezető másodlagos letörési feszültsége kisebb mint a 60V valószínű azonnal tönkre megy. Az, hogy egy tranzisztor a katalógusban megadott értékeket milyen mértékben teljesíti az a gyártótól is függ. Lehet, hogy a 30V-osnak reklámozott alkatrész letörési feszültsége bőven felette van a 30V-nak, de lehet hogy csak éppen annyi. Mindenesetre rizikós a katalógus adatokat átlépni. Ha érdekel egy kicsit a tranzisztorok paramétereinek szórása azonos típuson belül más-más gyártótól, nézz be a hamis-tranzisztoros topikba, és keresd meg Libus méréseit a 2N3055-ös tranzisztorokról.
Ez csak elméleti kérdés volt. A kondi nekem is eszembe jutott, hamarabb szárad ki, mint bármelyik már alkatrész tönkre megy. Ezek alapján akár 50év múlva is felhasználhatom a most megépített erősítőm félvezetőit, ha addig nem teszem őket tönkre. Ennek nagyon örülök! Hamarabb rohad el egy fa doboz.
Szinte nem is nagyon tudnék hasonlóan időtálló dolgot felhozni...
Hali!
nem tudom hogy ide tartozik e de valaki akinek van a tulajdonában próbapanel elmondaná miből áll? Egy téglalap alakú műanyag lukakkal? a lukak simák vagy olyanok mint az IC foglalat? Van benne érintkezőszerű valami? Koszi
Sziasztok!
Volna egy kérdésem: Adott egy modem, amibe egy 12v; dc; 1a; -es adapter volt, csak ez elromlott. Mi történik, ha a modembe egy 12V; DC; -és nem 1A-es, hanem mondjuk csak 300miliA-es adaptert tennék? A válaszokat előre is köszönöm.
Igen, a lyukak alatt vannak érintkező sávok, amik a felszínén lévő rajzok szerint vannak elhelyezve. A lábtávolságok megfelelnek a DIP tokozású IC-k lábtávolságaival.
És akkor egy rajz pl vonal mentén a lukak össze vannak kötve vagy sem? Azért kérdezek ennyit mert házilag akarok egyet csinálni!
Valószinű, hogy huzamosabb ideig használva leégne a dugasztápod
|
Bejelentkezés
Hirdetés |












