Fórum témák
» Több friss téma |
Sziasztok, kérdésem lenne a gurukhoz,hogy mi szokott elromlani a PC tápokon olyankor amikor semmi füstnyom mégsem gerjed fel.Sok megfordult a kezem alatt de nem igazán sikerül megjavítanom őket.Alap persze, hogy kiindulok a 300V-tól ami legtöbbször megvan de utána semmi.Félvezetőket kimérem minden ok,kondikat púpok nélkül is cserélgetem mégis semmi. A venti felpörög kb 1 fordulatig és annyi.Hdd egyéb rátéve.Ellenállatokat is átmérem de nincs sok bizodalmam benne.Néha jó lenne megmenteni egy 400-as tápot de kevés sikerrel idáig.Minden tippet esetleg pc táp rajzokat szivesen vennék.Kösz.
Na ebből a pimpós dumából kezd elegem lenni.
Nem rég sorozatban javítottam ilyen tápokat, mert az összes ismerősöm hihetetlen módon egyszerre talált meg, hogy van egy pár tápja, és csináljam meg.
Általános hibák, amik elő szoktak fordulni: -A segédtáp környékén valami nem jó. (ettől nem tud beindulni, mert nincsenek meg a feszkók hozzá.) -A 220-as részen lévő kondi, ami a trafó mellett van sorban(rezonáns kondi), elváltoztatta az értékét. -A trafó szekunder oldalán lévő dióda zárlatos.
Teljessen igazad van,
![]() ![]()
A segédtáp fogalma számomra kínai de a többi hasznos tippet köszönöm.A nevezett rezonáns kondit már volt hogy kicseréltem,mert kinyílt de akkor sem indult.
![]()
Közben találtam eztBővebben: Link
Jjavaslom a linkelt topikot, ott szerintem több infót találsz a számítógép tápokról:Bővebben: Link
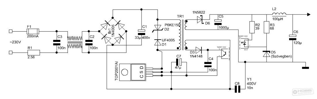
Sziasztok első jó lett most új panelra terveztem a cuccot de nem megy. kimenet terhelés nélkül felfut és feszt tart ha terhelem mondjuk a kis erősítőmmel amit már egyszer hajtottam erről akkor a kb 4v környéki kimenetem van és az is ingadozik a led villog az erősítőmön. mellékelem a panel rajzot és a kapcsolási rajzot.
UI: Opto csere volt de csak használtra majd megnézem újjal is. köszönöm előre is a válaszokat: Suhanc
d5 cserélve r3 cserélve új optó..
![]()
Üdv!
Remélem jó helyre írom a kérdésem, ha nem, akkor sry. Vettem tegnap egy sal mw 3n06-os tápegységet. Ez ha jól tudom kapcsolóüzemű tápi. Csakhogy én ezt zenéhez használom (effektpedálokhoz), és a kapcsolófrekvencia hallatszódik. Kérdésem az lenne, hogy ezt ki lehet-e szűrni valahogy (LC, vagy RC szűrővel??). Előre is köszönöm a választ!
Terheld, be a kimenetet kb fél teljesítményig folyamatosan egy ellenállással, ha akkor sem szűnik meg akkor nézz magadnak egy másikat.
Sziasztok
Lenne egy kérdésem… Cimopata féle kapcsi tápnak álltam most neki, meg építettem a vezérlő részét egy külön kis panelra, indult szépen elsőre. Elkezdtem szépen méregetni, nagyon szép négyszög van az IC két kimenetén. Az 1nF-os kondi lábán is meg van szépen a jelalak. Ha ezen mérem a frekit akkor 30és 70kHz között tudom állítani, és ugyan ez a freki van az IC kimenetén is. Ha itt mérek 60kHz-et, akkor most mekkora frekin fog ketyegni a táp? Mekkora frekire kell méreteznem a trafót? Ez miatt a mondat miatt kérdezem csak: Idézet: „Az itt mért frekvencia lesz a táp frekvenciájának duplája” Üdv: Zoltán
Hali!
Jutottál valamire a tápoddal?
Idézet: 30kHz-en.„Ha itt mérek 60kHz-et, akkor most mekkora frekin fog ketyegni a táp?” (én inkább 40-60kHz közé méretezném a trafót)
Ha pl 60kHz-et szeretnél a trafónak, akkor addig kell állítsd az RC-t hogy valamelyik kimeneten 60kHz-et mérhess.
Az IC kimenetein szép négyszög van és 60KHz. Ez most csak egy példa, ezt tudom most a potival 30és 70között állítani.
Akkor ezen a frekin fog menni a táp, vagyis körülbelül, mert gondolom mikor meg van a trafó akkor illik ezt jól beállítani, a trafóhoz, meg a majd a terheléshez is. Üdv: Zoltán
Hali.
Csináltam új panelt és nagyon szépen ketyeg a cucc ![]()
Nem lenne rossz, ha a zöld filcezés elmaradt volna
![]() Amúgy milyen trafóból készült? ATX táp standby trafójából? Mekkora teljesítményt tud?
A zöld filc unalomból egyik órán került rá . igen 5vsb-ből jelenleg még két dolog cserés benne mert most 16.6v körül állít elő feszt ami kicsit sok igy egy 13v zénert teszek a 15v helyére és már jó is lesz . teljesítménye 5v on 2A így kb 16v 650mA 14v 720mA ami nekem tökéletes kimeneten 2 stab van egy 5 és egy 12 voltos.
Nem rossz. 10W-hoz szerintem fölöslegesen sok a puffer a 230-as oldalon.
Nagyon szép, de a szekunder oldali 3300µF-ok megint csak túl nagyok. 470µF bőven elég, hisz nem 100Hz-et, hanem több tíz kilohertzet kell simítani.
értem ez volt itthon és gondoltam jó. A 230as oldalra azért tettem ennyi kondit mert két kisebb került volna be de a boltba csak 68µF volt egy és gondoltam beteszem végülis felesleges de legalább nem üres a panel.de ha azt mondjátok hogy pl. így nem jól működik szívesen kicserélem
![]()
Az biztos, hogy nem lett semmi a véletlenre bízva. Minden kicsit túl van méretezve, de gondolom azért, mert ilyen alkatrészek élltak rendelkezésre.
Igen nagy része meg volt.De így szerintetek azért jó?
Ha bekapcsoláskor nem lövi ki a biztit, akkor maradhat. A graetz is bírja bőven ahogy nézem. Rosszat nem tesz, csak nem szükséges.
500mA kiverte de az 1.5 azt már nem akkor majd kiveszem vagy szerzek két kisebbet hogy ilyen egybe kinézette legyen.2*22µF 400 az úgy jó már nem?Amúgy meg mértem az áram a primerbe 0.6A induláskor indulás után azzomban 0,03A kimeneten 80-60mA -es terheléssel (pontosítottam)
|
Bejelentkezés
Hirdetés |