Fórum témák
» Több friss téma |
- Ez a felület kizárólag, az elektronikában kezdők kérdéseinek van fenntartva és nem elfelejtve, hogy hobbielektronika a fórumunk!
- Ami tehát azt jelenti, hogy a nagymama bevásárlását nem itt beszéljük meg, ill. ez nem üzenőfal! - Kerülendő az olyan kérdés, amit egy másik meglévő (több mint 17000 van), témában kellene kitárgyalni! - És végül büntetés terhe mellett kerülendő az MSN és egyéb szleng, a magyar helyesírás mellőzése, beleértve a mondateleji nagybetűket is!
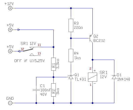
A cél egy töltő lenne aminek 5V-ot kell kiadnia magából stabilan 2 állása lenne egy 450mA és egy 900mA-es viszont valami védelmet szeretnék bele negyon tönkretegyen valamit
mert az örgög sose alszik
Hello!
Még most sem értem minek a védelem, de legyen karácsony.. üdv! proli007
Szia, ez milyen tervezőprogram, illetve lehet vele szimulációt végezni?
Hali!
Szerintetek egy 50W-os led mekkora hatásfokkal dolgozik? Nyitó feszültség 32V max 36V. És 4000lumen. Bővebben: Link
Az attól függ milyen a felépítése. (Mekkora egységek vannak összeintegrálva.) De az adatlapjában valószínűleg minden meg van adva.
Ahogy számoltam 1W-os egységekből van. Tehát keress egy 1 wattos LED hatásfokot ami hasonló paraméterekkel bír. (színhőm. és fényer., persze 50-nel osztva.) És vedd figyelembe, hogy nincs akkora hőelvezetés egy LED-re visszabontva, ezért a hatásfoka lényegesen rosszabb lehet. Pontos adatot nem tudok mondani sajnos.
És egy ilyen meg éri a beruházást?
Ez buta kérdés. A körülmények és a felhasználási terület nélkül nem lehet rá választ adni.
És az nem elég különbség? Mit akarsz még, milyen különbség kellene?
Ez rendben is lenne, de akkor elvileg táp nélkül a p jelzésűnek kompatibilisnek kéne lennie a simával ha nem adok tápot arra a lábára.
És szerinted nem kompatibilis? Én csak a hardveres blokk diagramot néztem, az alapján kompatibilisnek tűnik.
Én is így gondoltam, hogy kompatibilis, de ez másik topic téma, hőmétő meg pic...de 4 másik kijelzővel próbáltam már, amik közül kettő tutti jó, az a 3db kondi és 1db ellenállás nem fog ki rajtam ellenőrzésnél, amit már vagy 20-szor megnéztem, és az a 3X3cm-es nyák leellenőrzése se túl nagy feladat, főleg azért mert már készítettem belőle működő példányt, és programoztam már több ugyailyen PIC-et ami működő képes...Így fogalmam sincs miért nem megy a hőmérő kapcsolás.
Az előző ahogy kell pöcc röff ment, ez meg megmakacsol engem. Egyébként erről van szó.Bővebben: Link
Értem már. Én a helyedben egy működő példányból áttenném a szenzort és kipróbálnám.
ón
Még nem vettem ilyen fajta ónt, jó a folyasztószere, jól tapad? Mert szivtam már meg folyasztószer nélküli ónnal...
Sziasztok!
Ezt szeretném megépíteni karácsonyi dekorációnak 5mm ledekkel. 1 dologban vagyok tanácstalan: 9V elemről szeretném működtetni (de lehet, hogy jobban járnék 240V transzformá) a közel 140db ledet. Mekkora árammal kell itt számolnom? (én ha 20mA/LED veszem alapul akkor is közel 3A és ezt sokallom)
Ilyet vegyél, ez hasonló árban van és biztos jó! Bővebben: Link Vagy ha több pénzed van akkor az említettől sokkal jobb a Stannol cristal flux 505.
Okés, néztem h hasonló árba van, azt tettem a kosárba
Szerintem inkább ezt vedd meg jó minőségű és jóval barátibb az ára: Bővebben: Link
Hello!
Így van ahogy Zoli írja, ez a CIRCAD tervező program, és a szimulációja a zsebszámológépem.. üdv! proli007
Hello!
A 9V-os elem nem nyerő, de mondjuk egy 24V-os (váltó) adapter már lehet az. Ha nem vezéreltek a Led-ek, csak "égnek", akkor ha egyenirányítod, akkor kb. 32V-ot kapsz, és így mondjuk a zöld Led-ből sorba köthetsz11*13db-ot. Ekkor az áramfelvétel 13*20=260mA és a teljesítmény igény 0,26A*32V=8,4W. üdv! proli007
Üdv Mindenkinek! Csak egy gyors kérdés: 9 Voltos 4Wattos egyenirányított trafó szűrőkondenzátorát mekkora értékűre javasoljátok? Előre is köszönöm!
Hello!
Kondit nem a trafó teljesítményéhez, hanem a terhelőáramhoz kell választani. Ami általában szűrési igénytől függően (hullámosság vagy brumm) 2000..4700µF amperenként. (Tehát a trafóhoz méretezés csak akkor igaz, ha az teljesen ki van terhelve.) üdv proli007
Értem, köszönöm. A puffer kondenzátorról meg tudnád még mondani hogy mitől függ az értéke? Előre is köszönöm!
Sziasztok! Lenne egy kérdésem. Az alábbi kapcsolásban a 4093-as ic-t ki lehetne-e váltani egy 555-re?
Nagyon köszönöm.v
v És ez a kapcsolás eleje jó lenne? És a 500k poti helyére tehetnék 100k-at?Előre is köszünöm!
Vezérelném a ledeket, de nyilván azzal kell számolnom, hogy az összes egyszerre világít.
Úgy tervezem, hogy maga a fa (5mm zöld led) egyesével felkapcsol majd 5 percig így marad miközben a sárga/piros ledek kapnak valamilyen vezérlést. A háttérbe tervezek még 3mm fehér ledeket a hóesés szimulálására. Tervezett IC-k: 555, 4017, 4060 Nem fogok 9V elemmel kinlódni inkább transzformátor. Csak nem tudom, hogy milyent?
Nem szeretnék hülyeséget mondani, de szerintem tehetsz, csak nem tudod majd olyan szélsőségesen változtatni a ledek villogásának gyorsaságát. De inkább várd meg egy hozzá nálam jobban értő válaszát.
OK. Köszi. Akkor majd összefabrikálom a rajzokat
.Köszönöm mindkettőtöknek.
Hello!
Akkor még sem.. Mint írtam a brumm feszültség megengedhető nagyságától és a terhelőáramtól függ a kondi értéke. Ami kb. 1,5*It/Cp (µF és mA esetén voltban kapd meg) értékű. De egyszerűsítve a dolgot, neked kb. 1000µF-os kondira lesz szükséged. üdv! proli007 |
Bejelentkezés
Hirdetés |





Ahogy számoltam 1W-os egységekből van. Tehát keress egy 1 wattos LED hatásfokot ami hasonló paraméterekkel bír. (színhőm. és fényer., persze 50-nel osztva.) És vedd figyelembe, hogy nincs akkora hőelvezetés egy

v És ez a kapcsolás eleje jó lenne? És a 500k poti helyére tehetnék 100k-at?





