Fórum témák
» Több friss téma |
Mielőtt kérdezel, a következő két dolgot ellenőrizd!
I. A helyes tápfeszültségek megléte.
II. A kimeneten van-e egyenfeszültség.
Élesztés.
Minden esetben ezt szoktam tenni már 35 éve .
A mostani végfokomnál én ezres vizespapírral, egy darab üvegen csiszoltam meg a feteket. Nem is kentem alá pasztát. Amúgy máskor ezt a gumis hővezető lapot szoktam használni, de ebbe csillám jutott.
Hello!
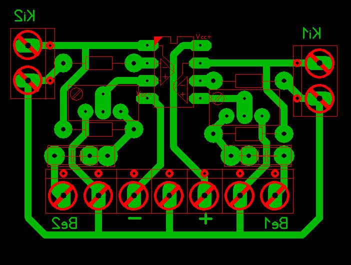
NE5532A-hoz van esetleg valakinek egy nyákterve? Tudom, hogy egyszerű kis kapcsolás meg minden, de ha magamnak csinálom meg a tervet, akkor csak átkötéssel sikerül Itt a kapcsolási rajz ami alapján az előerősitőt készitem:
Hogy dolgozzál te is egy kicsit.
Hello!
Csak felhívnám szíves figyelmeteket, hogy az elvi rajz hibás. Az R2 ellenállás baloldala, nem a potira megy, hanem az IC 2-es lábára.. üdv! proli007
Magyarázd el kérlek hogy így miért nem jó?
Az R2 ellenállás a visszacsatolás ha jól tudom. Annak miért a nem invertáló bemenetre kell mennie? Ha lehet úgy, hogy egy asztalos is megértse. Így mi lenne a jelenség?
Hello!
A visszacsatolásnak, az invertáló bemenetre kell menni. Mert így nem negatív, hanem pozitív visszacsatolást okoz. És ez nem oszcillátor, vagy torzító, hanem erősítő. Gondolom én.. üdv! proli007
Kiegészítve proli007 mondókáját. Az a cél egy erősítőnél hogy a bemeneti jelhez minél hűebb kimeneti jelet kapjunk. És ezt úgy érjük el, hogy figyeljük a kimenetei jelet és úgy szabályozunk hogy jó legyen. Na mármost, ha pozitív a visszacsatolás, és a kimenet elér egy pozitív szintet akkor az visszacsatolva további pozitív erősítést fog produkálni. (Itt nem az a cél.) (Olyan, mint a hőmegfutás) Hanem az, hogy a kimenet ha megnő, akkor kicsit visszaszabályoz. (Ha ez a visszaszab. túl nagy lenne, akkor pedig a kimeneti szint csökk. ami a visszaszab. csökkenését is jelenti.) Így próbál tartani egy adott erősítést az erősítő. (Remélem így érthetőbb.)
Akkor itt egy javított rajz.
Ahaaa... na ez már világos és logikus volt még így este is! köszi.
Egy kicsit ez is sánta, mert a póti nagyon zajos tud lenni ha DC van rajta. !
Magyarán sercegni fog.
A becsatolókondi ennek kivédésére nem hivatott? Azon elvileg DC nem tud átjutni vagy igen?
Sziasztok!
Tudnátok nekem segiteni? **** Igen, ha rendes helyesírással írnád meg a kérdésedet, és el is tudnánk olvasni! Akkor biztosan tudnánk segíteni, de így a segítségünk kimerül a hozzászólásod törlésében! Frankye
De a csúszka direktbe van az IC-vel. Annak is van bemenőárama, feszültsége, ha mégolykicsi is.
Ettől szokott sercegni.
sziasztok!Ez az erősítő működe 38voltról?
Hi
Ezt jól megirtad
Magyarul a potit a kondi elé kéne tenni?
De ez szerintem csak egy "gain" poti, amit meg egyszer beállít az átlag felhasználó és többé soha nem nyúl hozzá. Így ha egyszer recseg akkor az nem a világ.
Üdv mindenkinek!
A segítségetekre lenne szükségem! Van egy erősítőm amiben a végtranyók igen csak ki vannak hegyezve(bd249c-250c) mert +/- 112v-ról fut. Van valakinek valami ötlete hogy hogyan tudnám a tápot csökkenteni vagy szabályozni? arra gondoltam hogy MJ15022-MJ15023 (ez van itthon)és két db 100v-os zenerrel valami hasonló módon megoldható, mint a mellékelt fájl? ....elörre is köszi!!!
Sziasztok, ma le jöttek a CASTONE-erősítőmhöz kondenzátorok, már a kis-seb kondikat be ültetem a 2 végfokba, a két 47000µF/100V-ra holnap fogom be építeni, egy kicsit magasabb a két új kondi és nem fér bele állítva a dobozba csak fektetve. Holnap be üzemelem a két végfokot, és meg lásuk hogy fog e még gerjedni a kicsike. Az NE5534-es 1-es és a 8-as lábhoz meg be ültetem egy 25 pikós kis kerámia kondít mind két végfoknál, ahogy javasoltátok.
[OFF]
Hogye vot a kondi es honnan ? Privibe ! - hogy ne a forumon legyen reklam.
Szerintem jobban jársz, ha lecseréled a reszkir üzemben futó BD-éket, az MJ-re
8 ohm alá igyse mennék
Javítsatok ki ha butaságot kérdeznék, de a +/-112volt az nálam a két kapocs +/- között 224volt, mit keres ott a 249C és a haverja? Vagy az ott +/- 56volt.
Akkor rendben! De az sem egy életbiztosítás.
sorry!
elírtam 56V+/- ![]() ...és mit csinálok a meghajtó tranyokkal? Gondoltam én is az MJ-re csak az egyik gond az anyagi része volt ugyanis 14 db kellene vennem!
Mit értessz a felújításon? Milyen állapotú a készülék?
|
Bejelentkezés
Hirdetés |




Itt a kapcsolási rajz ami alapján az előerősitőt készitem: 










