Fórum témák
» Több friss téma |
A diódák a motorra vannak felfogatva, az a piros-kék vezetékes cucc a dióda, az elkók meg be lesznek téve indítottam őgy, hogy kalapáccsal leszorítottam a fogaskerekét. De amúgy egy önindító, de ha nem bírja hőtechnikai szempontból, ami esélyes, akkor lesz másik 12V-os motor, csak lássam, hogy megy
Hali
Amit mar az elozo hsz-ben is jeleztem az egyeduli udvos megoldas a driver hasznalata. A FET G jelentos kapacitassal rendelkezik, ezert azt tolteni es kisutni nagy aramok szuksegesek. Kulonben nem fog kinyitni es lezarni rovid ido alatt, es melegedni fog, mert a lassu lezaras alatt jelentos disszipaciot jelent a novekvo csatornaellenallason eso feszultseg. Mellette meg problema az induktiv terheles, de ezt egy gyors diodaval ki lehet vedeni. A mellekletben levo kapcsolast ajanlom. Nekem dolgozik 24 voltos 150W DC motorral sok ideje. Kulonbseg csak a FET tipusa( IRF3205). Mint mar tobben emlitettek ajanlatos kisfeszultsegu FET alkalmazasa, mert kisebb a csatornaellenallasa, mint a nagyfeszultsegu testvereie. Udv Vili Ps: Ajanlatos az alkalmazott FET adatlapjat tanulmanyozni, kulonos tekintettel az "absolute max" adatokra. Akkor nem adtal volna a G-re 24 voltot, mert altalaban +-20 volt a G-S max feszultseg.
Egy magnomban ugy volt az egesz megoldva hogy a motor magnes alatt tekercs volt a nyaklapon ( nyomtatott aramkor tekercs egy negyszogjel mintaju korbe korbe _).Ahogy a motor forog ez 400Hz -es jelet idukalt ebben a tekercsben amit aztan egy IC erositovel epitett alulatereszto szuro fogadott .
Vagyis alacsony frekvencian a szuro utan a kimeno jel nagy volt .Magasabb frekvencian csokkent a kimenofeszultseg,A szuro "lejto" karakterisztika kozepoen volt a 400 Hz -es "pont". Igy ahogy lassult a forgas csokkent a frekvencia is => nott a kimenofeszultseg ....ha gyorsabban forgott a motor a tacho frekvencia nott a szuro kimeneten csokkent a feszultseg . Ezutan egy komparatorba kerult ahol a 400Hz-nek megfelelo feszultseg korul logikus iranyba allitotta a PWM-t persze egy trigger is volt hogy a megfekelo nagysagu legyen a PWM jel. ( Innen mar lehet varialni a dolgot a vezerlojel magvan) Ez a jel hajtota meg a motort amniben ket tekercs par volt .egy hall sensor kapcsolatta kapcsolgatta a ket erositot ami a tekercsekre adta az aramot. Nem emlekszem mar hogy volt e szures vagy maga a tekercs es egy kondi "kerekitette:" a motort taplalo impulzus alakjat. valahol a pincebe meg kene leyen a kapcsolasi rajz ha nem lett kidobva. Erositok uA 741 es uA 724 linearis analog IC-k . Ugyanilyen modon vezereltek a ROSTOV magnoba a 100V -os fomotort , ( cseszemotor ami egyben lndkerek is) ,de itt egy aramgeneratort vezerelt az emlitett szurobol kijovo jel.A valtoaramu motort egy Graetz en keresztul vezereltek lukteto egyenarammal egy nagyobb aramu/feszultsegu tranzisztoron keresztul.A ket orsozo motor kb ugyan igy volt vezerelve de a szabalyzofeszultseg a szallagfeszito kar alatt levo opto erzekelo szolgaltatta es igy az aktualis orsoatmero szerint valtoztatta az aramot a megfeloelo motornak..( tulajdonkeppen a ket orsozo motor sorba van kapcsolva es a vezerlotranziszto mindeg az egyik motorral parhuzamossan sontoli azt igy az egyensuly /a szallagfeszites kb. konstans marad minden orsoatmerore.) Etz is leirtam hatha valamire hasznalja valaki . Minda ket tipusnal kivezettem egy potmetert es igy alithattam a sebesseget , csak ugy hobbi kiserletekhez. A szallagot vitte mind a ketto a legkisebb sebessegen is , ne tudom a nyomatekkal mi lett de a szallagot vitte..
Nem a motorra kell felszerelni a diódákat, hanem a FET-ek, meg a betápról hiányzó elkó mellé. A motort a szomszéd utcába is teheted!
jolvan, akkor megcsinálom majd ha kap egy szép dobozt a bringán, hogy a dióda meg az elkó a fet mellett legyen
(bringát akarok vele hajtani) Kondit hol lehet olcsón kapni? nálunk 10000u 1600ft bár lehet van két 44000u 25V-os kondim valahol...
Sziasztok!
Előzmény:Itt található. Abban lenne kérdésem, hogy tudnátok e segíteni egy olyan PWM kapcsolással, mely gyógyírt mutathat problémámra. Autóba a fényszóró elé szeretnék egy PWM szabályzót. 75-80% kitöltéssel. Már az előzményben volt szó erről, ott egy astabil, 555 össel felépített PWM szabályzót ajánlottak. Tudna nekem segíteni ezzel? Esetleg egy Fet típussal is segíteni? Ezeket néztem eddig: IRF4905S (IRE) P-FET 55V 74A 3,8W TO263 IRF9530N (IRE) P-FET 100V 14A 75W <0,2R(8,4A) TO220 IRF9540N (IRE) P-FET 100V 19A 94W <0,117R(11A) TO220 Köszi mindent!
Fetnek N csatornás kell. Pl.: IRF 1405, IRF 3205.
Hali! AVR-rel akarok egy motort vezérelni PWM-el és nem tudom hogy jó-e a L6203 ic,ezt néztem ki. Meg nem tudom most jó-e ugy hogy a PWM jelet az Enable bemenetre teszem vag az irány bemenetek vezérlését PWM-el szaggassam meg?
Szia!
Az IC jó erre a célra. Mindkét megoldás jó, de talán egyszerűbb az enable szaggatása.
Hogyan tudnám megoldani egy 7V-os motor "lassítását" Konkrétan arról van szó, hogy a fiam kapott egy RC autót ami lakásba túl gyors. Nincs idő kormányozni. Hamar felgyorsul, és koppan a bútorokon. A mechanikai lassítás macerás lenne. Valami elektronikus lassítás kellene, ami nem zabálja (fűti el) az energiát. Mivel elem/akksiról működik.
Valakinek ötlete ezzel kapcsolatban?
Nem irod milyen RC autorol van szo. Ha valodi versenyautorol, akkor az fel van tuningolva, az ilyenbe a legegyszerübb berakni egy mezei motrot (nem tuningoltat) az akár 50%-al lassabban forog.
A jobb modellekben esetleg lehet szabályozni a szervon a sebességet is, de egy versenyauton általában ezt inkább felfelé szokták piszkálni...
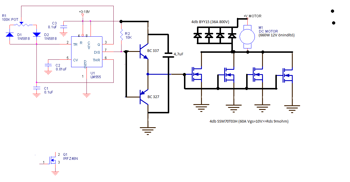
Én az első oldalon linkelt kapcsolást csináltam meg (555-ös icvel), és faszául működik. Annyi hogy kell egy potit 100-25K-ig (144-576Hz -es pwm jel poti mérettől függően), és állítható is lesz a lassítás mértéke. Csatolom a végleges kapcsolási rajzom. Rossz alaplapon számtalan jól hazsnálható fetet találsz, amire ki lehet cserélni a kapcsolásban szereplőket, diódából és fetből a te esetedben elég lesz 1-2A-es méretű, és persze az én kapcsolásomhoz képest csak 1db kell mindkettőből, és bc 337-327 se kell, az ic 7-es lába mehet direktbe a fet gate-jére. Az egészből egy kis 2x2cm-es elektronika lesz, és később bármire használhatod, mint mondjuk pc-s ventik fordulatszabályozására...
Mezei olcsó kezdő autó, csak túl gyors lakásba.
Van kettő is. Poén, hogy egymás távirányítójával működnek. De a motorok, meghajtások teljesen különböznek. Majdnem 5 éves fiam még csak tanulja az autó irányítását, és így nem fog neki menni, pláne ha folyton rászólok, hogy hagyja abba, mert tönkreteszi a bútorokat. Nincs sikerélménye. Lassítanom kell! (a kocsikat)
Köszi, majd kipróbálom. Csak azzal számolni kell, hogy a tápfesz erősen ingadozik.
Nem vagyok biztos, hogy az ilyen olcso cuccokat sikerül átalakitanod. Az meg normális, hogy a 27 MHz adok a másik modellt is vezérlik. Itt kristályt (vagy esetleg kodot) kellene cserélni. Egyik sem egyszerü.
A motor vezérlése sem proporcionális (vagy csak nagyon kis mértékben), igy nem egyszerü változtatni a motorra juto áramot.
A távirányítót nem is akarom módosítani. A motor feszültségéből kellene faragni. Gyakorlatilag ON/OFF vezérlésről beszélünk. Az más kérdés, hogy kisebb feszültségen hogy alakul a motor nyomatéka.
Mondom, csinálj egy kis pwm szabályzót, potival beállítod, hogy hol tetszik a nyomaték, és akár beforrasztassz ellenállást.
Megbukott a mutatvány. Azzal nem számoltam, hogy a vezérlő panelról jövő vezetékek polaritást váltanak.
Ha graetz-be rakod a vezérlőt,nem gond.Igaz 2 diódányi veszteséged lesz.
Az addig rendeicsek, de a PWM-ről is forgatott polaritással kell kijönnöm. Mivel előre hátra kell mennie a kocsinak.
![]() Egyenlőre ötletem sincs hogy lehetne ezt okosan megoldani. Próbáltam másik motort. Nem vált be. Próbáltam 4 diódát sorba kötni. Addig jó míg nem kormányzok, viszont akkor annyira leesik a diódák előtti fesz, hogy a diódák után már kevés. Félek, hogy a PWM-el is így járnék.
Épp ezért kell a graetz.
A motor a graetz előtt,a szabályzó a graetzben.A soros 2 diódán(graetz) eső fesz. így viszont,ahogy írod kérdéses.
Az az ötletem támadt, hogy megépíteném a PWM-et ami simán az akksikról kapna tápot, és annak a kimenetére építenék, egy H - Bridge -et amit a gyári vezérlő vezérelne. (fogásirányilag) Így elvileg működhet, feltéve ha a Bridge-en "átjut" a PWM jel a motorig.
Meglátás?
Esetleg azzal megvadítani, hogy a PWM bemenetére (a poti helyett) építeni egy fordulatszám figyelő kis kapcsolást. Az autó tengelyére, vagy az egyik fogaskerékre tennék egy optokaput (van egy zsák bontott) és a hozzá tartozó elektronikát. Ha lassulna a motor, mert emelkedőn megy a kocsi, vagy át kell menni a többi játékon, vagy merül az akksi, akkor a PWM adna a motornak kakaót. Így állandó lenne a kocsi sebessége. És nyomatékosan indulna.
Egy erre járó admint megkérnék, hogy a #849734 hozzászólástól kezdve tegye át az értekezésünket a Fordulatszám szabályzó RC autóhoz topikba. Mert szerintem oda való. (lett időközben)
Sziasztok!
Van nekem egy PWM-em ami el is van készítve,és mellékelném az elvi rajzát (lásd kép) Szépen nyákra van szerelve és működik is,de azt kellene megoldanom,hogy kb 20Hz-es frekin működjön. Az lenne a kérdésem,hogy mindkét kondit ki kell-e cserélnem hozzá?Ha csak az egyiket akkor az melyik legyen? Szerintetek kb milyen értékű kondenzátor kellene ehhez? A válaszokat előre is köszi
A C1-t.
Nagyon köszi
![]() Még egy kérdés : A mostani 100nF-os kondival nagyjából 100Hz-en üzemel. akkor kb 1-10 µF között lesz a 20 Hz? Vagy jobb ha csak kísérletezgetek és akkor meglesz ami nekem kell?
Üdv Mindenkinek!
Bocsánat a kezdő kérdésekért, de ez van... A csatolt ábrán a bekarikázott részek nem tudom, hogy mik is. Tudna valaki nekem segíten abban, hogy elmagyarázza? Ilyet még nem építettem és nem tudom, hogy mit csináljak azoknál a részeknél. A másik ami pedig nem világos az az, hogy a jelzett dióda milyen dióda legyen? És a jelzett feliratok csak helyettesítő cuccok lennének? Amihez szeretném megépíteni az egy futógép. Amiben egy 180V 5A (4000RPM 1.25HP) kb.900W-os DC motor van. Mennyi lehet az áram, amit a képen rajzolt motor kaphat? Tudna nekem valaki segíteni? Előre is köszönöm!!!
Szia!
A bekarikázott részek CMOS Schmitt trigger kapuk. A diódához felsorolt típusok akármelyike jó oda. |
Bejelentkezés
Hirdetés |










