Fórum témák
» Több friss téma |
Fórum » PIC - Miértek, hogyanok haladóknak
Azon is van felhúzó ellenállás, és a pic is 'H'-ban tartja.
Azóta újra végigpróbálgattam az spi beállításokat, de semmi változás. Ha a 25LC640-et rakom rá, működik, illetve más spi buszos ic-vel is működik a kommunikáció csak a w25x64-el nem. Mind a három ic halott lenne? Az a gond, hogy programozót sem nagyon találtam hozzá, hogy azzal is kipróbálhassam. Már másfél hete szórakozom vele, nem igazán akar összejönni.
Milyen módon illesztetted a memóriát a PIC-hez? A fő különbség a 25LC640-hez képest, hogy ez csak 2,7 - 3,6 V közötti feszültségen járatható, s ez a jelszint kevés lehet a PIC bemenet meghajtásához.
Idézet: Ez PIC --) memória irányba jó, de a memória SDO kimenőjeléből nem fog a PIC SDI bemenet számára elegendő nagyságú jelet produkálni. „Ellenállásos feszültségosztóval illesztettem (3.3k, 1.8k)”
Hali
Elegnek kell lennie, mert az adatlap szerint a TTL tipusu bemenet 5 volt tapnal minimum 2 volt, a ST tipusu 0.8xVdd. Az ST tipusnal nem eri el biztos, de TTL-nel igen. Csa Vili
Szervusz!
Csak, hogy az SDI bemenet Schmitt Triggeres... István
Az RC3 és RC4 esetében 0.7*Vdd, de még így sem éri el a 3.3V -os memória kimenete az 5V-os PIC minimális szintjét. Egy 74HCT(1G)08 megoldaná a problémát.
Hali
Igazad van most megneztem. Itt egy megoldas SD-cardhoz.
Inkább úgy mondanám: nem kötelező, hogy működjenek. Mellesleg a 25lc640 mehet 5 V-ról is.
Ha annak a vs1011-nek open collectoros a kimenete, akkor mennie kell egy felhuzo ellenallassal is, ha pedig nem, akkor esetleg egy fet vagy bipolaris illesztot kell koze tenni.
Sziasztok!
30F6012 -nél asm-ben hogyan tudok ASCII karaktereket bevinni, hogy elfogadja a fordító? Tehát ami a 18F sorozatnál így nézett ki: movlw A'F' az hogy néz ki a 24F/30F sorozatnál? Melyik doksiban keressem? Mert volna még néhány hasonló problémám, pl. 18F sorozatnál tudtam egy-egy bitre hivatkozni anélkül hogy az utasítás után megadtam volna a regiszter címét. így: #DEFINE Led1 LATA,0
Igen, 43.oldal környékén találtam is valamit, e szerint simán idéző jelek közé kellene tenni, de nem megy, így gondolom nem ez az ide vonatkozó rész. Nem vagyok túl jó angolból.
Idézet: Így:„ami a 18F sorozatnál így nézett ki: movlw A'F' az hogy néz ki a 24F/30F sorozatnál?”
vagy így:
Köszi, úgy csináltam mint a fölső példa, de azt hittem van egyszerűbb. A másodikat nem ismeretem.
A második is roppant egyszerű, csak a két karakter egybepakolása bonyolította meg, de az nem kötelező. A lényeg a számjel karakter. Így is írhatod (némi pazarlás árán):
Vagy így:
Utóbbi esetben a regiszter magasabb helyiértékű fele nem módosul!
Értem.
Ma kipróbáltam úgy, hogy a pic is 3.3v-ról járt, de semmi változás. Halott lenne mind a három példány? Keresgettem programozót hozzá, de csak párhuzamos portos kapcsolást találtam, ami nincs az alaplapomon. Nem hiszem el, hogy így kifog rajtam ez a dolog.
A hagyományos 16F877-est nem lehet 3,3 V- ról járatni. Valószínűleg el sem indul a betöltött firmware. (Lásd: adatlap- Electrical characteristics szekció)
Elindult, mert a másik memóriából így is olvasott gond nélkül.
Viszont már jó ideje előfordul, hogy fél nap pihenés után a program nem hajlandó elindulni a pic-ben (amit nyúzok), vagy csak egy bizonyos pontig jut el. Ha újra felprogramozom megjavul. Fura... Idézet: Ha csak nem agyonprogramozott PIC-ről van szó, aminek már amnéziás a flash memóriája, akkor a vezérlőd önprogramozó képessége viccel meg. (Ha ez a problém, akkor viszont nem fél nap múlva, hanem kikapcsoláskor romlik el a program). Legyen bekapcsolva a Brown Out Reset, az megvéd az ilyen "viccelődésektől". „Viszont már jó ideje előfordul, hogy fél nap pihenés után a program nem hajlandó elindulni a pic-ben”
Esetleg próbálj meg egy 10 ms- os késleltetést tenni a programba, mielőtt megszólítanád a memóriát. Az adatlap szerint a táp megjelenése után legfeljebb ennyi időbe telik, hogy teljesen feléledjen a memória. Nem mondom, hogy ez oldja meg a problémát, de mindenképpen érdemes ezt a részt betenni a programba, nehogy ilyen bagatell hiba legyen ami gátat szab a továbbhaladásban.
Helló. PIC16F876-20/SP=A-I/SP MICROCHIP féle PIC-hez használnék 20MHZ-es kristályt. A kondenzátoroknak milyen értékűeknek kell lenniük?
Szia!
22pF kerámia, a quartz -hoz és a pichez a lehető legközelebb elhelyezve.
Kösz! Úgy tudom lehet úgy PIC-t programozni, hogy az áramkörből ne kelljen kivenni a PIC-t, csak valahogy máshogy kel bekötni. Tudnátok ebben segíteni?
Nem feltétlenül kell másképp bekötni, csak a programozásra használt lábakat nem szabad leterhelni. ICSP a varázsszó, nézz utána!
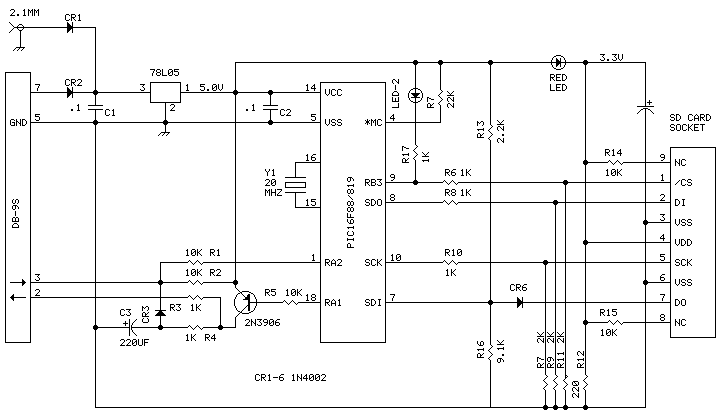
Erről lenne szó? A PIC amihez használnám, 16f876, 16f877, és 16f628. Ez a rajz az első kettőhöz jó lenne?
Sziasztok!
Készítettem egy díszhez fénydekorációt RGB LED-el. A cikk fenn van az oldalamon. Ide nem tudom mikor készül el a cikk, lehet, hogy nem idén, de addig is ha valakit érdekel megtalálja a Fényjátékok témakörben. Kellemes ünnepeket hozzá!
Szia!
Mivel programozod a pic-et? Ha PICKit2 -vel, akkor egy három csatornás logikai analizátorod is van. A csatornák és jelek összekötésénél figyelenbe kell venni, hogy a CH1 és CH2 4k7 ellenállással a földre van húzva. Ha ezeket a PIC hajtja meg, akkor nem számít a lehúzás. A CH3 legyen a memória adatkimenete. Készíts egy regisztrátumot az adat olvasásáról. A regisztrátum kép állományba menthető. |
Bejelentkezés
Hirdetés |










