Fórum témák
» Több friss téma |
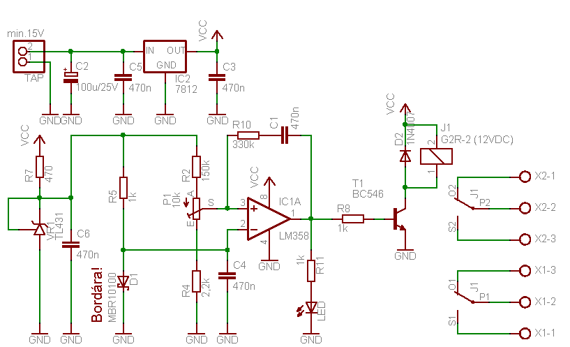
Az R2 éppen 100k.
Mindjárt kipróbálom 2M-vel.
2M-vel behúzáskor
2: 130mV 3: 152mV elengedéskor 2: 120mV 3: 100mV Ha jól számolom, most 15 fok körül van a hiszterézis. Talán 2,5M-vel már jó is lenne. Viszont kérdés, hogy diódával is így fog viselkedni? Ugye autóba lesz, és nem fogok kipattogni a dugóban tekergetni a potit, meg gyorsan kicserélni egy ellenállást..
Tinával 3M ohm-nál kb 7 fok volt a hiszterézis. Szóval majd valami 2,7-8M kell bele szerintem.
Hello!
- Nem lenne célszerűbb még is meggondolni, az osztó ellenállásainak cseréjét, ahogy javasoltam? - A gépjárműnél, azért óvatoskodni kell. Ha a TO220 tokozású diódát használod, akkor annak katód része galvanikus kapcsolatban lesz, a testel. De mivel a kaszniban jelentős áramok is folyhatnak, és egy fok változás, csak kb. 2mV-ot jelent, könnyen összeszedhet zavarokat. Tehát minimálisan a dióda katódját szigetelni kell villamosan a testtől. Nem véletlenül használnak gépjárműnél NTC ellenállásokat, ahol a változás kb. -3,6%/°C értékű. Tehát sokkal nagyobb, így kisebbek a gondok is. - Gépkocsiban a szigetelési ellenállással is számolni kell, a kondenzációs kicsapódás miatt.(2,7..8M..?) üdv! proli007
A dióda árnyékolt kábellel lesz kivezetve,(illetve van) és teszek majd alá ilyen gumis szigetelőt.
Ha nem fog normálisan működni, akkor majd még alakítok rajta. Amúgy amióta kikerült a visszacsatolásból a kondenzátor, azóta nem érzékeny a zavarokra, előtte kb. azt is lejelezte prellegéssel ha a szomszéd eleresztett egy nagyobb galambot..
Szia!
Csak most sikerült berakni a kocsiba az áramkört. 3Mohm ellenállással pont jó lett a hiszterézis, ezt szerettem volna elérni. Határozottan kapcsol. Köszönöm szépen a segítséget!
Üdv.!
Megcsináltam az Attila86 féle hővédelmet, de 42°C-85°C helyett ha letekerem teljesen a potmétert, akkor is kell neki kb. 150°C(pontosan nem tudom, nincs hőmérőm, csak a páka hőmérsékletét változtattam, és jól hozzányomtam a diódát). Ez miért lehet? Relé nélkül csináltam, csak simán egy tranzisztor kapcsol egy ventillátort. Ja és most nézem, hogy ugyanazok a gondok is megvannak emellett, mint az előttem kérdezőnek(csak nem a relé rángat, hanem a tranzisztor kapcsolgat). Lehet, hogy nekem is csak a C1-el és az R10-zel kell kezdenem valamit?
Hello!
A dióda hőegyütthatója negatív, tehát a nyitófeszültsége, kb. -2,2mV/°C feszültséggel változik, ha a hőmérséklet nő. - Ahhoz hogy a komparátor működjön, a potiról ugyan akkora feszültségnek kell lejönni, mint amit a diódán mérsz. - Mivel neked csak 150fokon kapcsol, ezért a poti feszültsége túl alacsony. Vagy, Te sima szilícium diódát használtál, nem egy Schottky típust. Mer annak nyitófeszültsége, 300..400mV-al magasabb. Ami kb. 100fok különbséget jelentene a 2,2mV-al. üdv! proli007
Köszönöm a választ!
Ilyet használtam, és elvileg erre van tervezve az áramkör. Akkor ez hogy lehet?
Hello!
Bocs, de nem csodálkozni-tippelni kell, hanem mérni! Lehet, hogy a R2-P1-R4 feszültségosztóban nem jó értékeket használtál... üdv! proli007
Csak annyit vettem észre, hogy az elvileg 10k-s potméter a valóságban csak 8,42k-s. R2, R4, és a többi jónak tűnik. Saját nyáktervvel csináltam, már sokszor átnéztem, de megint átnézem, hátha.
Szerk.: a NYÁK jó.
Hello!
A dióda feszültségét kellett volna megmérned, és a poti alsó-és felső véghelyzetében a csúszkáról lejött feszültséget (vagy csak a két végponti lábét) és esetleg a TL431 referencia feszültségét.. Abból már számítható lenne a hiba. Egyébként ha a potit beépítve a helyén méred, akkor természetes, hogy nem kapsz 10kohm értéket, mert a mérést a környező elemek is befolyásolják.. üdv! proli007
Igen, most mértem, hogy az IC 3-mas lábán egyik végállásban kb. 32mV van, a másikban kb. 168mV, szóval ez nagyjából stimmel. A referenciafeszültség megvan. A dióda nyitófeszültsége 320mV körül van, melegítettem, és mire elérte a 168mV-ot, már teljesen forró volt, biztos, hogy több, mint 42°C(azt még meg lehetne fogni, de amilyen meleg lesz, azt már nem). Szóval akkor a diódával van a gond, nem?
Hello!
Nem, de ez már értelmezhető valami. Cseréld ki, az R2 ellenállást egy 100kohm-ra, és az R4-et egy 4,7kohm-ra. Ekkor a poti tetején kb. 320mV, az alján kb. 100mV mérhető. Ez 220mV-változást, és -2,2mV/°C hőegyütthatóval 100°C változást jelent. Tehát a poti szabályozási tartománya, a mostani környezeti hőmérséklettől, a környezeti plusz 100fok tartományba fog esni. üdv! proli007
Nagyon köszönöm a segítséget, most hamarabb kapcsol, meg is lehet fogni(bár elég meleg, de jó így), viszont most még jobban előjött az a probléma, hogy kapcsolgat, és folyton csak akkor megy, ha már jó meleg. Ezt hogy lehet kijavítani?
Szia!
Tinád van? Abban le tudnád szimulálni a változásokat. A visszacsatolásban lévő kondit kell rövidzárral helyettesíteni, és az ellenállást kell cserélgetni. Nálam 3Mohm-al lett durván 7-10 fokos hiszterézisem, és stabilan kapcsol, nem rángatja a relét. Ha kell, akkor fel tudom rakni a tinába beírt kapcsolást, csak a dióda típusát kell kicserélned.
Köszönöm szépen a választ, egyenlőre csak 1M-ot találtam, azt is csak egyet, szóval elég tág a hiszterézis, de nem rángat, és majd teszek bele 2-3M ohm-ot, ha lesz.
Köszönöm szépen a segítséget Neked és proli007-nek is!
Vigyázz a dologgal, 2M ohm nagyjából 15 fokot eredményez. Nem tudom, hogy mire akarnád használni, de szerintem ez mindenhez sok.
Tápegységben figyel majd egy hűtőbordát és egy ventillátort kapcsol, ha meleg. Vigyázok, de hogyhogy 15 fokot? Nem úgy van, hogy minél nagyobb, annál kisebb a hiszterézis? Vagy félreértem valamelyiket? :hide:
De, úgy van. Nem hiszem, hogy egy ventillátornak kellene 15 fok, (illetve 1M ohm-al sokkal több) hiszterézis. Annak inkább a borda hőmérsékletének szintentartása a feladata.
Megépítettem én is a hővédelmet, nekem is gyorsan kapcsolgat, de most a legnagyobb problémám, hogy az R7 (470) nagyon melegszik. Én 12Voltról járatom.
Mit ronthattam el? Mitől melegszik? Cseréljem nagyobb értékre?
Hali
Ha visszaolvasol a topikban, megtalalod a valaszt. Mar sokan leirtuk, hogy a kapcsolas hibas, es hogy lehet mukodesre birni. Egyebkent a C1 helyere kell egy 1-2 M ellenallas es mar mukodik is. Udv Vili
Köszönöm. Neked is köbzoli.
Az R7 (470ohm) kicseréltem 3,3K-ra, és a C1 helyére egy 2Mohm ellenállást. Most tökéletes. Az ellenállás se melegszik, (a stab se melegszik amiről megy.) Köszönöm.
Hello!
A 3,3kohm, nem egészen jó választás. - A TL minimális katódárama 0,45..1mA (ez a munkaárama v. önfogyasztása). - A 3,3kohm által biztosított áram, (12V-2,5V)/3,3kohm=2,88mA. - Így a TL431 terhelhetősége, maximum 1,88mA - A TL-t legjobban az R5 (dióda előtét ellenállása) terheli. Ha a dióda nyitófeszültsége 400mV, akkor a terhelő áram, (2,5V-0,4V)/1kohm=1,1mA. Ez alig kevesebb, mint a stabilizátorunk terhelhetőségének maximuma.. Egyébiránt a 470ohm, (12V-2,5V)/470ohm=20mA áramot biztosít. Így az ellenállásra jutó hőterhelés 192mW. Ez ugyan érzékelhető, de egy 1/4W-os ellenállanak sem okozhatna fejtörést. Gyanítom, hogy ha jelentős melegedés volt, akkor nem 470ohm volt a kapcsolásodban.. üdv! proli007
Én ezen el se gondolkodtam..... Úgy voltam ha nem lesz jó építek egy új segédtápot hővédelemmel, és utolsó esélyként egyszerűen beraktam egy jó nagy ellenállást a melegedő helyére.
Az MBR lábain most 215 mv-ot mérek bekapcsoláskor. Teszteltem, nem tudom akkor mitől, de egyenlőre működik. Nem méricskéltem még.. Ráterhelek a labortápra 2A körül és kb. 3-4 perc múlva (nem mértem csak kb) bekapcsol a ventillátor. Ekkor szépen visszahűti a bordát és visszakapcsol a relé. Ha lesz időm azért kiméricskélem...
Sziasztok!!
Gondolkodok én is egy ilyen hővédő áramkör megépítésén. De nekem nem ilyen felállásba lenne szükségem az áramkörre. Nekem "A" osztályú erősítőre kellene, ahol elég nagy hőtermelésről van szó, tehát a ventilátorok folyamatossan mennek. Igazából én azt szeretném, hogy ha a hűtőborda elér egy adott hőmérsékletet pl. 85-90 Celsius fok, akkor a relé kapcsolja le az erősítőről a tápot és ha visszahűlt xy Celsiusfokra újra indulhat az erősítő. A tápfesz egyébként 50V fölött van. Kérdésem az lenne hogy megvalósítható az elképzelésem ezzel az áramkörrel a relé módosításával?? Ha megvalósítható alkatrészek cseréjével, illetve relé cserével, akkor az ötleteket nagyon megköszönném.
A relével fogod kapcsolni a végfok tápját. Mivel két állása van, így kötheted úgy, hogy amikor nincs behúzva,akkor vezessen át, majd amikor behúzza az áramkör a relét, akkor szakítsa meg a kapcsolatot.
Mondjuk szerintem ez marhaság, benne vagy a nagy zenehallgatásban, és egyszercsak kikapcsol a végfokod.. Ráadásul amíg egy A osztályhoz szükséges méretű, akár több Kg-s borda visszahűl mondjuk 10 fokot, az nem két perc.
Válassz egy neked szimpatikus klixon-t. Ezzel kapcsolhatsz relét is vagy direktben megszakíthatod hálózati áramot is. Persze ekkor megfelelő terhelhetőségűt kell választanod és az érintésvédelemre is ügyelni kell.
Hello.
Először is köszi a választ, ezekszerint megvalósítható az elgondolásom. Én ezzel a dologgal úgy vagyok, hogy inkább kapcsoljon le az erősítő minthogy túlmelegdjenek az alkatrészek és lefüstöljenek. Egyébként mégcsak tesztfázisba vannak a "A" végfokjaim, ezért is lenne jó ez a kapcsolás, ezzel tudnám hogy a hűtőborda elegendő méretű. Egyébként az "A" osztályt nem napokon át való hallgatásra használom, hanem a minőségi zenehalgatásra. Mert a nagy hő, és a hatalams fogyasztás nem túl praktus hosszútávon. Folyamatos használatra a TDA-s erősítőket használom(Kisseb fogyasztás, kevesebb hő)
Köszi a választ. Ahogy időm engedi, majd belemerülök jobban a témába. Bár ezknek a bimetálos megoldásoknak elég húzos áruk van ahogy elnézem.
|
Bejelentkezés
Hirdetés |





Ha megvalósítható alkatrészek cseréjével, illetve relé cserével, akkor az ötleteket nagyon megköszönném. 




