Fórum témák
» Több friss téma |
Fórum » PIC - Miértek, hogyanok haladóknak
Na meg egy kis off (de fontos). Nezd meg a mellekletekben egy kikapcsolasi folyamat feszultseg ertekeit es szornyedj el az erteken dioda nelkul. 300 voltos csucsfesz. Utana csodalkozol, hogy tonkremennek a dolgok. Off befelyezve.
45..62 Ft+ÁFA/db... Nos, ezt nem ismertem, köszi a tippet!
Kilépek, mert makrókat szeretnék csinálni az eljárásaimból. Üdv Mindannyiótoknak!
Sziasztok.
Most vettem egy PIC Kit2 -őt, és leszeretném tesztelni, hogy működik e, ahogy kell. Próbaképp egy 24LC21 -es EEPROM -ot szeretnék kiolvasni, majd törölni, illetve visszaírni bele a tartalmat. Kérdésem következő: Hogyan kössem az EEPROM -ot, hogy a PIC Kit -el megtudjam piszkálni, illetve hol találok olyan kapcsolást, amivel adaptert tudnék építeni a PIC Kit2 -höz, hogy EEPROM -okat és különféle MCU -kat tudjak felprogramozni? Köszönöm előre is a segítséget.
Egy kis segítség: Bővebben: Link
Köszönöm mind kettőtöknek a segítséget.
Még kezdő vagyok.
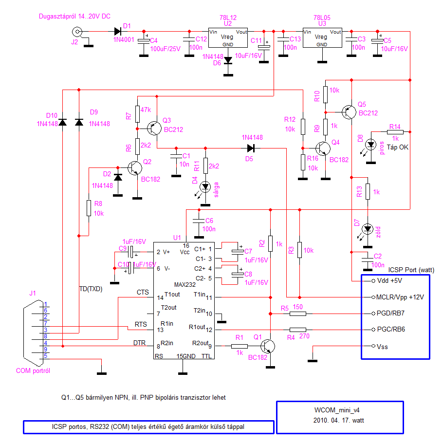
Sziasztok! Van egy kis problémám. Megépítettem a watt féle égetőt külső táppal soros portra és a sárga és a piros led világít, nem melekszik semmi csak a stab ic-k de nem vészes.
A piros normális, ha világít, a sárga nem, de semmit nem írtál arról, hogy milyen körülmények között vizsgálod az áramkört. Arról sem, hogy miként mérted be.
Itt(is) leírom, hogy hogyan kell éleszteni: Bővebben: Link Ha végigcsináltad az élesztést, működnie kell, ha minden rendben elektronikailag. A .lay helyett tegyél fel képet, mert nincs mindenkinek(nekem sem) olyan program telepítve, amivel meg lehet nyitni.
A nyákon egy hibát látok eddig, az pedig az IC 6. lábán a kondi, ami fordított polaritással van rajzolva a terven. E miatt valószínű, hogy a MAX232 nem fog működni.
(Vicsys, köszi a képet!)
Heló. Köszi az észrevételt, javítottam, de ugyan az a hiba. Én adapterrel működtetem és "mindent jónak találtam" és össze kötöttem pc-vel, de semmi. (Ez volt tegnap)
. És itt egy pár kép.Vicsys köszönöm a képet!
Szia!
Milyen porttal próbáltad? Az alaplap és a csatlakozó között van kábel? Ebből a kábelből többféle volt forgalomban, az alaplaphoz tartozót használod?
Heló! Nem, hanem vettem hozzá valami null modem kábelt vagy ilyesmit, és kb 1,5m hosszú. soros porttal com1.
Szia!
Mérd meg, hogy a kábelt. A Null-modem kábeleken szokott lenni rövidzár a 7-8 és a 1-6-4 kivezetések között. Ha ilyen a káben, akkor nem használható, mert csak két ér és a föld megy át benne. Olyant kell keresni (csinálni), amin a vezetékek az azonos számú kivezetéseket köti össze: minimum a 3, 4, 7, 8 , 5 számú csatlakozókat. Legalább 5 erű (4 + árnyékolás, ami az 5. kivezetést kiszi át) kábel kell.
A nullmodem kábal, valószínű nem jó. Szedd szét a kábel dugóját, ha lehet, és nézd meg, melyik csatlakozók vannak bekötve, illetve, hány vezeték van a kábelben!
Sziasztok!
Tudna valaki segíteni? Valamit elrontok de nem tudom mit. F648A ra írok egy programot a a program memória félig van kb, de a fordításnál hibát kapok, a kód le sem fordul: "Error - section '.org_1' can not fit the absolute section. Section '.org_1' start=0x00000004, length=0x00001044 Errors : 1 " Ha rövidítem a kódot (pl. próbából kiveszek belőle pár szubrutint..) a hiba megszűnik. De miért a megszakítás vektort emlegeti ? A megszakítás rutin lenne túlságosan nagy? Az ini "org 0x00" nál a megszakítás "org 0x04" címnél kezdődik. Mit rontok el megint? 628A a helyett direkt a 648A val kezdtem eleve hogy "beleférjek". A "Memory Usage Gauge" ablak szerint a program memória csak félig van.
Ha nem titkos a kód, akkor tedd fel, mert így csak találgatunk.
bocs, annyit próbálgattam hogy az memória címzéshez ökörségek voltak már írva...javítva.
Az org 20 hogy került oda? Nem org 0-t akartál írni? Jobb ha 0x00 formátumot használsz a hexeknek, .10-et a decimálisoknak, mert így könnyebb követni.
Másik, hogy az RX_OK szubrutinból goto-val lépsz ki és azon a szálon nincs RETURN. Ez stack túlcsordulást okoz! Az egyik BANK1 makród a sor elején áll, ezért figyelmeztet a fordító, hogy a sor elején címkék állhatnak.
igen, már javítottam. eredetileg 0x00 volt csak próbálgattam kínomban...
AZ RX_OK rutinnál ott a return, goto val csak akkor lép ki onnan ha a komparátor átbillen. A BANK1 et is javítom, de ettől még bele kéne férjen a kód memóriába...
nem! az istennek sem..mindig ugyanaz a hiba, de ha lerövidítem a kódot (nem a megszakítás rutint) akkor lefordul...
Mindegy milyen okból lép ki egy szubrutin hívásból goto-val az ember, egyszerűen a stack mutató beragad, ha nem fut return-ra a szál! A sleep sem törli a stackmutatót, szép is lenne, nem tudna feléledni a program! Tehát az ott hibára vezet!
Nekem simán lefordul. Absolut módban fordítod? A 648A van beállítva PIC-nek? (Kérlek, kezd nagybetűvel a mondatot! Engem nagyon zavar... Köszi!)
Igen , az eszköz választásnál a megfelelő típus van kiválasztva. Hogy milyen módban fordít azt hol tudom megnézni? Mert azt csak a legelső fordításnál kérdezi és az régen volt már....de gondolom az absolute lett kiválasztva anno.
Build Options(fogaskerekes zöld ikon), MPASM/C17/C18 Suite ablakban.
Melyik MPLB verziód van? 8.6 a legújabb, érdemes...
Ez jogos, ezt átgondolom és átvariálom majd.
|
Bejelentkezés
Hirdetés |


















