Fórum témák
» Több friss téma |
Igen, de ez akkor egy 6V-os rendszer. Ezzel nem tudsz 12V-os akkut tölteni.
De a féklámpa és a világítás 12V azt lemértem.Terheletlenül félgázon 14-15V ha rákapcsolom a világítást akkor is 11V van.Féknél ugyan így.Igaz töltőszálon alig 4V van terheletlenül.Szerintem ez kevés.
Azon gondolkodom veszek bele másik tekercset.Ha jól emlékszem 1500 körül láttam bele.
SZIASZTOK!!
Van egy simson feszültség szabályzóm és hogy lehet megnézni rajta hogy hány voltos? 12v vagy 6v? ![]() Rá van irva :Vorsicht + 8871 6/1 IV/81
Ha fém lemez "dobozolása" van, és fojtótekercsek vannak benne, akkor 6V-os. Viszont ha műanyagdobozos ELBA, akkor 12V-os, de utángyártottban talán van 6V-os is, ez rá van írva.
Csináltam képet rola, nem mostani darab
Egyértelműen 6V-os. Bővebben: Link
Értem köszi akkor valószinüleg 6V
Irányjelzőt akarok bekötni azért kérdeztem, de ugytudom akkor szükség van akumlátorra is
szevasztok!
Van nekem egy ELBA szabályzóm de az index folyamatosan világít mikor tápot kötök rá. C1-et C4 -et cserélni kellett és az R3-at. A C1 nemtudom hogy nano vagy pikofarádos amit beletettem. A tirisztor gondolom nem befolyásolja. Mi lehet a baj vagy hol keressem?
Szia! Az elképzelhető hogy egyenfeszültséggel semmit nem csinál váltónál pedig tölt de ahogy megy fel a bemeneti fesz ugy kuszik fel a töltö fesz is... 25v bemenetinél 14,5 körüli kimeneti van...(ugy hogy van aksi a kimeneten...)
Helló! A jobb oldali áramkör felelős az index villogásáért, a bal oldali a feszültségszabályzó. Az általad cserélt alkatrészek a szabályzó részben vannak, szóval más lehet a hiba.
Kösz a választ.
Az IC-re gondolok(e310d). Állítólag az U 243-al helyettesíthető. Ja és az a tirisztor jó lehet bele?
Szűrt egyenfeszültséggel nem működik az a kapcsolás. Graetz-cel (vagy egyetlen diódával) egyenirányított, de nem pufferelt egyenfeszültséggel, illetve váltófeszültséggel üzemel a szabályzó. Ha 14.5V fölé nem megy a feszültség, akkor minden rendben, használhatod. Viszont akku nélkül, vagy rossz akkuval ne kísérletezz!
helo krisz03! ez a láb amirol írtál, ha testre kötöd jobban világít. ez a 31c ?
Sziasztok van egy motoros fesszabályzos problémám .Ez egy 4 kerekü disel robogo 3600/fordulatu fötengegyen és egybeszerelt a dinamoja ami 11-32v ig termel áramot és 300w tejjesitményü namost ez nekem kevés tejjesitmény,mert van rajta 2 elsölámpa 35+35w xenon köd l index stb és ha töb minden be van kapcsolva leesik nagyon a feszültség nincs valakinek valami ötlete mit lahetne csinálni hogy több áramot tudjak kiszedni belölle.Minden ötlet érdekel segitsget elöre is köszönöm :Tamás
Helo!
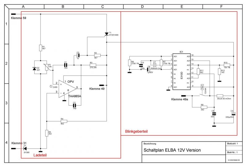
Ehez a rajzhoz kérnék segítséget a képen nincs 59b és 59ab. Hogy kell a motorba bekötni? Vagy külön kell még egy egyenirányító híd?
Ez nem olyan sok fogyasztó amitől egy 300W teljesítményű dinamó (vagy inkább generátor) megfeküdne...
Pontosíts a mibenlétét illetőleg, és írd le milyen szabályzó van hozzá gyárilag.
59a és 59b (vagyis a töltőtekercs két kivezetése) egy egyenirányító AC lábaira, negatívja testre, pozitívja (ami megfelel 59ab-nek) pedig a jobb felső sarokban lévő rész 59a kapcsára.
Hali ez 2 kivezetésü dinamo mert mágnes forog a tekercs körül és semmi gerjesztés,a tekercs két vége rámegy egy elektronikára és az elektronikárol az akkura és a biztositékokra mint a robogoknál.Az elektronikát már cseréltem 20e-ért 500-as nagymotorét raktam rá akku-t is cseréltem.Rákapcsolt tejj:2db ref,az 70w dvd 8A,köd l 70w,fék ,index hátsolámpák.A gyári szabályzoja tönkrement már ugy vettem.A motor tipusa lombardini 315 erröl megtalálsz mindent alombardini.hu-n segitséget előre is köszi Tamás
Idézet: „mágnes forog a tekercs körül és semmi gerjesztés” Tehát nem elektromágnesesen gerjesztett, hanem állandó mágnessel. Váltakozó feszültséget is ad, így ez csak generátor lehet. Az állandó tévhit, hogy a kismotoroknak dinamója van, meg a hasonlók...
Akkor ez egyfázisú generátor, nem dinamó. Sokmindent nem tudsz vele kezdeni, a leadott teljesítményt az állandómágnesek behatárolják. De ha valóban 300W teljesítményű, akkor még mindig bírnia kell ezeket a terheléseket gond nélkül. Ha a szabályzó rendben működik, akkor még lehet a mágnesek gyengülésére gondolni, esetleg pár menet zárlata is előfordulhat. Szétszedve kellene megvizsgálni, látni-e égésnyomokat a tekercseken.
Hmm akkor nekem forditva magyarázták de a problémát akkor is meg kellene oldani valahogy, azért köszi.
Talán a szabályzó. Nagymotorokon általában háromfázisú szabályzó van. Lerajzolnád hogyan kötötted be?
Nézegettem a pdf-et de nem láttam a generátorra vonatkozó teljesítményadatot.
Ujra huzaloztuk is a tekercs kivezetést valamit segit ha mégegy szabályzot kötök be a plussz dolgoknak? Amit én épitettem be mint a ködlámpa és a dvd-s hifi
Idézet: „valamit segit ha mégegy szabályzot kötök be a plussz dolgoknak?” Az égvilágon semmit. Gondolom az eredeti szabályzó az jó, az akkut megfelelő feszültségre tölti. Miért kellett újrahuzalozni a tekercskivezetéseket? Még mindig nem világos honnan szedted a generátor 300W-os teljesítményét...
Ha a ködlámpa vagy a kerámia fütés nincs bekapcsolva feltölti az akkut nem merül le.Azért kelett ujra huzalozni mert elmelegedett a kötése azért csak xA folyik és utánna fesz szab csere is volt
Úgy látom nem sikerül az infót kihúzni belőled a generátor teljesítményét illetőleg.
Szóval a helyedben szétszedném a generátort, megnézném van-e lehetőség nagyobb átmérőjű huzallal áttekerni (az sem baj, ha 10-15%-al kevesebb kerül rá a helyszűke miatt), mert általában túlméretezik a leadott feszültség tekintetében. Így talán nagyobb áramot is ki lehetne csikarni belőle, ha egyébként a mágnesek, és a vasmag keresztmetszete lehetővé teszik. Nagy teljesítménynövekedéssel azért nem kell számolni. Egy ilyen kisteljesítményű motort érezhetően fogna is egy tunninggenerátor. |
Bejelentkezés
Hirdetés |












