Fórum témák
» Több friss téma |
Mielőtt kérdezel, a következő két dolgot ellenőrizd!
I. A helyes tápfeszültségek megléte.
II. A kimeneten van-e egyenfeszültség.
Élesztés.
Szerintem fordítva tettél be egy tranzisztort. Lábkiosztást néztél? a 2átkötés be van kötve??
Én saját nyákot csináltam vagyis nem saját. Mások az alapján már megcsinaltak, és jo. Itt a nyak http://www.t-roby.extra.hu/weblap/images/tartalom/munkaasztal/100kapcs.bmp
Ezt a kapcsolást én is néztem csak nyákot nem találtam hozzá. Amúgy sztem egész jó mert nem olyan drágák bele a végfokok sem. Amúgy nem tom hogy érdemes ilyan kapcsolásokat feltenni mert én is kértem véleményt és nem azt kaptam hanem a linkelésemet kritizálták mert már kértem segítséget hamarabb de senki nem is foglalkozott vele. Hát röviden ennyi.
Csááá
Nyugodttan kösd rá a hangkaridat az erősítőd bemenetére nem lesz semmi különös, pláne nem tudod vele tönkre tenni. A nagymértékü torzitás pedig botfüllel is észrevehető. (akinek neminge...). De csak jóminőségö végfokot lehet táptól tápig kivezérelni, valoszínü hogy még jóval a táp vége elött már rotyog majd. Lényeg a lényeg csináld amit jónak látsz aztán majd valami lesz.
Ez szerintem nem nekem szólt :no: :no: :no: :no:
Azért ettől egy picit szakszerűbb segitségregondoltam. Azért köszi.
Ezt nem rég építettem csak egy baj van vele hogy nem szól de azé jól néz ki. Ez egy quad 405 biztos jól szólna ha működne
Az a műveleti erősítő elég furin van berakva... Biztosan jól raktad be? A végtranyók bekábelezése nem tudom miért terjedt el, de az 100%, hogy nem tesz jót. Kimeneten van fesz?
A műveleti megkapja a saját (zeneres) tápfeszét?
Most jól van benne amikor volt fényképezve akko volt fordítva. Sztem tuti nem ott van most a hiba
egyzser már be volt kapcsolva úgy a cucc, hogy a műveleti fordított tápfeszt kapott? mert ha igen, akkor az halt meg.
Nem volt úgy. Amúgy már szól csak nincs hozzá jó trafóm ami van annak kevés a feszültsége ezért elég gyatrán szól. Majd kerítek hozzá vlami frankó trafót. Neked nincs?
Sziasztok!
Itt van az én "kis" 100 Wattos erősítőm, sajna még nem volt időm beéleszteni, mert nem találtam rá megfelelő bordát, meg a felfüggesztésen gondolkozom! Ha van ötlet, azt szivesen várom! Egyébként ez a Troby-féle erősítő, amit ő is csinált, csak én BD-tranyókkal csináltam meg... Szépnek szép, csak ilynekor mindig félek, hogy majd nem lesz pöcc-röff az elején és akkor nagyon mérges leszek szegény nyákra! Hali! Peti.
Nagyon szép. Látom te is kifogtad a hamis BD249C/BD250C-t.
Szerintem az nem is hamis... Mert jó drágák voltak annó!
De amúgy tényleg hamis??? Akkor hol vegyem, hogy normálisat adjanak? Vagy mondjam a boltosnak, hogy rendeljen, olyan amilyet én mondok neki?! És az milyen??? Inkább az zavar, hogy a BD243 és BD244 azok nem ugyan olyanok, bár ezt nem látni a fényképen.
Szerintem meg nézd meg hogy szól e, igaz egy kicsit elku.... mert hagyhattál vona még a panelból a trnyók alá és akkor szedvicsbe a hűtő lapot közé tudttad volna csavarozni, és utánna bárhova fogatni.Mindegy, ha a lábak még kibírnak még 1 hajtást hatsd vissza öket és cavarozd a panelt derékszögbe a hűtőbordához.
Tehettél volna bele 2,2 BD-t oldalanként és akkor tudtta volna a 100w-ot vidáman mert így igen csak meg kel kergetni hogy leadjon annyit. vagy tegyél bele 2SA1943 + 2SC5200-at ezek kimondottan hangfrekire vannak kifejlesztve semmi másra, ennél fogva jobb lesz a gangja a cuccnak.Ezt nagy végfok gyártok is használják. kb 1500 2000 a kettö, ugy látom már nem a szüleid adják a zsebpénzt, aztán az 100w lesz. Én mindíg nagyobb erősitőt használok mint a hagfalak teljesítménye igy marad még tartalék a cuccban és nem kell négyszögesedésig hajtani mindent mert AZ EGYENÁRAM A LEGFŐBB HANGSZÓRÓR GYILKOS. Sok sikert a továbbiakban.
Bocs a hibákért kb 22órája fönt vagyok. :eek2:
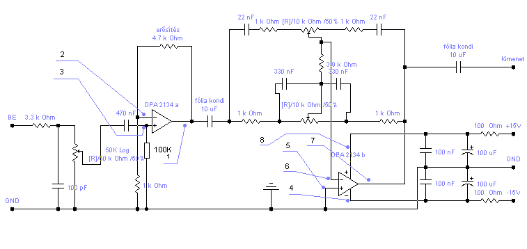
A következőkben egy nagyon egyszerű-észméletlen ólcsó és viszonylag magas teljesítményű, univerzálisan használható hifi erősítőt szeretnék bemutatni. Az előállítási költsége 500Ft alatt megoldható egy végfokpanelnek. A színuszos kimeneti teljesítménye 60W 8Ohm-ra.
A tápfeszültsége +-33V-36V ajánlott tartomány. 30V-és 40V között lehet legszélsőségesebb esetben az "üresjárati" tápfeszültség. +-30V-tápfesz esetén már 1K-ra kell módosítani a 24V-os zener dióda előtétellenállását, az "alsó" 1,8Kohm-ot! 4Ohm terhelés mellett+-30V tápfesz ajánlott. Ideális lehet számítógép mellé, otthoni zenehallgatásra, házi-mozira. Alkalmas lehet egy amatőrnek is az első diszkrét kapcsolásként. Olcsóbb, még az IC-s végfokoknál is. Túl sok dologgal nem hasonlítottam össze, néhány barátomnak csináltam rövidzárvédve még BD249-250-BD139-140-es kompozit, és kvázikomplementer véggel. Akkor igen jó benyomást tett a hangja is. Stabil, 10nF-1µF tisztán kapacitív terheléstől sem gerjed be. Relés hangszóróvédelem ajánlott utána. Az erősítés 25dB (18-szoros), ami a 2,7Kohm-os visszacsatoló-osztó ellenállás értékének csökkentésével növelhető. Pl: 1,5K-val 32-szeres lessz az erősítés, ami 700mVeff bemeneti érzékenységet jelent. A végtranzisztorok darlington tranzisztorok! Más típusok is használhatók benne természetesen. A második raz, az egy univerzálisan alkalmazható diszkrét előerősítő. A harmadik, az ennek az integrált áramkörös változata.
Az ST151-es fórumban a hamis tranzisztorokról fel lett téve egy kép úgy 3 hete. Nemtalálom a fórumot. Belinkeltem volna.
az ST151 es topikot en sem talalom, vajon hol van?
vagy at lett helyezve valhova? vagy törölve?
Hát először, csak ezt a "kisebb" cuccot akartam megépíteni, olcsóbb is! Egyébként van itthon raktáron MJ11016/MJ11015
Úgyhogy ha szól, akkor ki is cserélem azokra!Jaaah és én is szerettem volna ha hagyok még a nyákból, csak sajna már ez volt az utolsó darabka lemezem, kifogytam! Amúgy én bízom benne, hogy leadja a közel 100-at! Majd a következő órákban már beélesztem... Bbatka És akkor honnan vegyek én normélis tranyókat??? Az ember azt hinné, hogy az az igazi, amit kap a boltba, erre meg átb@szák Na hali!
Hali!
Hová lett áthelyezve? Csak mert Sixtek barátunkkal már hétfő óta nem tudom felvenni a kapcsolatot! A mailekre nem válaszol, a pm-eket meg el sem olvassa! Pedig szokott itt lenni!
Hát valamiért nem jött össze!
Egy kis minitrafóval próbáltam, ami +/- 11 voltot ad, dehát ezzel is meg kellett volna szólalnia neeem? Illetve megszólal! Csak Búg iszonyat hangson Meg hogy a fenébe kell a tápáramot mérni? Mindkét ágban? És a kimeneti egyenfeszt??? Egyszerűen csak a kimenet, meg a táp között mérek egyenfeszt.? Mert az ott nekem kb. 10 volt!!!! :eek2: Akkor mi lehet a galiba??? JAah és potikat hiába tekergetem, semmit nem mutat... Se az áram se a kimeneti feszültség..
"És akkor honnan vegyek én normélis tranyókat?"
Fogalmam nincs. Közel 30db. BD249C/BD250C/2N3055-öt vásároltam a HAM bazárból, rendeléssel. Kicsit pipa voltam. Nekem is új ez a hamisítás dolog. Egyrészt mert azért mert speciális technika kell az előállításhoz + párszáz forintos alkatrészekről van szó.
A kínai orrba-szájba hamisít mindent. Megveszi az olcsó akármilyen vacak esetleg selejtes tranyót tokozatlanul és betokozza egy drágább típusnak. Régi TV sorvégtranyó simán lehet a BD249-es. Vagy akármi. Főleg a sanken tranyóit és az olcsó tucattranyókat hamisítják. Eredeti BD249-250-et még csak MEV-et láttam. Szerintem már nem lehet eredetit kapni, mindenhol csak hamis van. 2SC3281/2SA1302 pedig kizárólag hamisban létezik és abszolút használhatatlan/semmire nem jó, csak szívni lehet vele.
Hát én kíváncsi vagyok hova lett áthelyezve.
(talán egy másik oldalra?)
Itt van ez probálkozz vele ez tuti müködik mert én kettöt is csináltam és jo lett elsőre.
Talán csak annyival drágább hogy +2 végtranyó kell még hozzá az elözöhöz képest. Én TIP35-36al csináltam az talán nem hamisitják és nem kell válogatni mert tuti egyformák. A panel mérete 107*71mm,és nem cseréltem fix ellenálásokra a trimmereket igy legalább nem kell még azt is forrasztani egy esetleges meghibásodásnál. Mindent bele.
Ezt a végfokot még lehet esetleg hidalni? Akkor mennyi lehet a leadott teljesítménye?
Helo mindenki
Van egy 400/1000W-os pioneer hanszóróm (hangfalban) meg egy 500W-os trafóm. Erősítőt szeretnék készíteni a hangszórónak, és ez a trafó szolgáltatná a feszültséget. A gond csak azt, hogy ez a trafó 2*17VAC-t ad le, ami egyenirányítás után kb +-24V. A hangszóró dupla tekercses, be tudom kötni 2ohmra is. Ha a leg ideálisabb esetet nézzük (erősítő torzítás nélkül felmegy tápfeszre) akkor 288W-ot tud kisajtolni magábol az erősítő. (12A) Olyan végfok rajzot keresnék, ami képes elviselni 2 ohmos hangszórót, és kb +-24V-os feszültségről üzemel. Arra is gondoltam, hogyha van olyan erősítő rajz, ami 150W-ot tud, akkor abból kettőt hídba is lehetne kötni. |
Bejelentkezés
Hirdetés |










Úgyhogy ha szól, akkor ki is cserélem azokra!





