Fórum témák
» Több friss téma |
Csak egy példa,legyen kettő:
Munkahelyemen éles szerszámok vannak,mindenki érti a dolgát,az idióta főnök emberhiányra hivatkozva rabszolgakereskedőtől vett fel ideiglenesen embert.Szakmunkára.Évek alatt sem volt komoly balaeset,addig.Szerencsétlen,levágta az egyik ujját,már a második héten. Velem kapcsolatos.Nem vagyok szakbarbár,se gyerek határtalan kiváncsisággal,mégis hibáztam.Egy kombinált (2x dvd iró kb 400mW)lézersugár áthajtott a fejem előtt,érintve a jobb szemem.Azóta ez a szemem gyengébb és megfájdul,ha erőltetem. Játszál csak olyannal amihez nem értesz,vagy nem kellőképp ismered a veszélyeit és még mielőtt elvégzed a középsulit 5x szemüveg fog kelleni. A topic szinvonala pedig igen is megvan:mutass mégegyet ahol igy pörög,vagy ennyi a hozzáértő. Kivárom
Szerintem ennek magától értetődőnek kéne lenni, és nem kérdezné meg mindenki, hogy "mi kell hozzá?"…
Én is hasonló képen jártam a jobb szembe anno belevilágított azzal a gagyi kínai kis pointerrel és kb 10%-osan károsodott a látásom azon a szemem. Pedig az csak 5mW-volt nem 100-150!
A pirostól még nem kel annyira tartani bár ez is veszélyes de mondjuk az infra alapúak azok azonnal megvakítanak. rajmon.k Szerintem vegyél egy sima 250Fz-os kis sárga pointert és azzal próbálkozz mert a DVD-olvasó/író... Jóval drágább és ugyan arra szeretnéd használni.
Idézet: „A pirostól még nem kel annyira tartani bár ez is veszélyes de mondjuk az infra alapúak azok azonnal megvakítanak.” Éppen fordítva, a vörös foton energiája nagyobb, mint az infráé, az infra azért veszélyes, mert nem látszik erősnek, vagy egyáltalán nem is látszik.
10% ? Elmentél a szemészetre vagy honnan tudod ,akkor ennyi erővel aki diszkózik már vak... vagy amikor a gyerekek játékból belenéznek a déli napba abban a minutumban megkéne vakulniuk mer ott aztán van sugárzás és nem 5mW ,amit már nem tud a reflex kivédeni az bluray és társai de itt egy 300mw os pirosat akart csinálni ami ha belecsillan a szemébe nem okoz maradandó károsodást ha csak nem olyan hülye hogy ráfókuszálja a szemgolyójára de ilyen hozzá állással az olló meg a kés is veszélyes...
A Nap az nem pontszerű fényforrás, a lézer meg igen. Okozhat látáskárosodást az 5mW-os lézer is, ami nem feltétlen abban nyilvánul meg, hogy megvakulsz.
Szemészeten közölték az örömhírt.
És egy tényleg 5mW-os piros okozta amikor haverokkal hülyültünk bele világítotok a szemebe illetve én is egyszer és ettől. Most azért megnézném,hogy egy 3-400mW-os piros mit is okozna a szemel mikor már egy gyufát meggyújt!
nem gyújt gyufát az olyan könnyen
minden videon,amin ezt prezentálják,fókuszálva van a sugár egy pöttybe és úgy gyújtja meg.Ezt nem irják már oda..De ettől független valóban képes kiégetni egy élőlény retináját,azonnal,akár.De akadjatok már le erről a gyújtogatósdiról,rossz példát mutattok,van ebből elég a jútyúkon és társain
Mégis mit közöltek ,hogy 10% al rövidebbre látsz vagy színt tévesztesz vagy gyengébben észleled a fényt? csak azért kérdem mert az én szememben már volt 400mw zöld 400mw piros egy kis uv s utána egy két perc múlva már nem láttam pontokat és köszönöm jól vagyok ugyan olyan a látásom mint az előtt ja és igen nekem is volt 5mw 635 öm régen és természetesen az is belement a szemembe de hát kinek nem ...
Sokáig messzire egy pontba nem tudok figyelni mert elfárad.
400mW zöld,piros UV?
véletlenül nincs neked a szemed helyén üveg? Ilyet azért ne irkáljunk,hogy nézegettem én már bele probléma nélkül. Majd figyeld meg a rohamos látásromlást és a vele együttjáró fejhasogatást.Akkor is mondogasd majd hogy belenéztem,de jól vagyok
Jahh hát ki tud sokáig egy pontba nézni anélkül hogy elfáradna a szeme?
Egyébként meg nem azt mondtam hogy nézzetek bele kedves gyerekek csak megosztottam tapasztalatomat ez már kb 15 éve volt a kis piros a zöld meg 5 éve és kössz nem fáj a fejem és a látásom is jólvan .Aki hülye meg úgy is belenéz azzal nem tudok mit kezdeni...
Szerintem be kéne fagyasztani ezt a topicot egy pár hétig. :heureka:
Vagy az ilyen témáknál, ahol már minden ki van vesézve, oda csak egy pár kérdéses teszt után lehessen beírni, vagy valami, de ez már tényleg sok, hogy midnen 3. oldalon szinte ugyanaza a kérdés van, meg ki, hogy néz bele, stb...
Én valahol itt tartok,
sajnos úgy érzem, ez a topic mehet le a listámról, mert teljesen felesleges feljönnöm ide. Úgyhogy mindenkinek aki csak itt van minden jót, és jó munkát.
csatlakozok az előttem szólókhoz
és nekem sem kellene mások egészségével foglalkoznom inkább csak olvasgatok
Kanyarodjon vissza a topik az eredeti céljához. Nem szeretném, ha állandó moderátori feladatot jelentene.
Nikolatesla: Tudom hogy abban a korban vagy, hogy el kell túlozni mindent... Kicsit lassíts. Többször szóltunk már emiatt. Fontold meg, meg hogy akiket bolondítasz, azok között vannak olyanok akik már akkor lézerekkel foglalkoztak, amikor még Te gondolati síkon léteztél csak. Az elmúlt időben túlzásba vitted már... Szégyent hozol arra, akinek a nevét a fórumban felvetted.
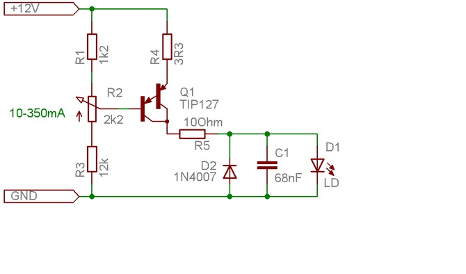
Ezzel kapcsolatba szeretném kérdezni, hogy valaki nem tudna készíteni egy olyan kapcsolási rajzot, amellyel lehet a lézer erősségét szabályozni?
Az áramgenerátorral lehet állítani, hogy hány mA-rel akarod hajtani a diódát, ennek függvényében változik a fényereje is.
Hali!
Fel vetnék egy igen fontos kérdést, ami szerintem nagy jelentőséggel bír. Ezen hozzászólás-ból idézek szöveget: Idézet: „szupepe féle generátorból el kell hagyni a tranzisztort kapcsoló OPA 100k Ω visszacsatolását,mert gerjed.Nem egy lézeremet hazavágta.” Valakinek erről van véleménye? Ha van benne valami (márpedig ezek szerint van, akkor ez fontos lenne). Modiknak: nem lehetne kiemelni ezt a hozzászólást? Én mindig olvasom a topicot, tudom mennyien írnak és miket, de ha valami, akkor ez elég fontos lenne, ha kiderülne ez a visszacsatoló ellenállás ügy.
Én már olyannal is találkoztam, mikor az ellenálláson keletkező önindukciós feszültségtüske nyírt ki diódámat.
A különböző parazita kapacitások-induktivitások pedig valóban rezonálhatnak, ha szerencsétlenül jár valaki, akkor a szórt induktivitások miatt rezgőkörként kezd el funkcionálni az áramkör egy része.
Mivel nincs nagyfrekvenciára alkalmas műszerem,nem tudnám kideriteni az okát állitásomnak.
Viszont tény,hogy 'az' úgy ahogy van defektes. Az is tény,hogy mint collector is emlitette,összegzem:képes berezonálni vagy gerjedni. Ez lehet egy rossz minőségű alkatrész miatt,de ugyanúgy egy rosszul tervezett topológia miatt is. Mindenki tisztában van vele,hogy a lézerdiódák/az összesféle fajta,szerintem/ a legérzékenyebb elektronikai alkatrész között vannak. Nemis olyan rég pl a dvd diódáim mentek tönkre a visszatükröződött sugár miatt.Egyszerre az összes.Mindez azért mert véletlenül visszairányitottam feléjük a sugarat és az,a kollimátor lencsén át a chip-ekre került. Saját tapasztalat alapján irtam a másik topicba,amit ide idéztek.Többórás nyúzás,kHz-es moduláció után is élve maradt a dióda. Kérem,mindenki saját felelősségre használja fel a tippem!
Felvetnék. így.. Bocs de nagyon szúrta a szemem. Divatlett a mindent különírunk?
Sziasztok! DVD író lézerének a meghajtására lehet használni 7805 stabkockát, vagy pedig valami komolyabb stabilizálás kell?
Nem mai gyerek vagy a fórumon. Kb 2 oldalt olvass vissza. Olyat keress, hogy áramgenerátor!
Azt hittem egyszerűbben meg lehet oldani a meghajtást.
Igazad van, bocsi, valószínűleg kapkodtam. Általában jó a helyesírásom
Viszont azt, hogy: "divat lett", azt külön írjuk.
ez elég egyszerű lesz?
Köszi! Ennyire egyszerűre gondoltam pont.
A 7805 -ös kapcsolásba beraktam egy potmétert, hogy tudjam szabályozni az áramot, TINA -ban leszimuláltam és ott működött, 112mA-248mA -ig lehetett szabályozni. Neked mi a véleményed róla?
|
Bejelentkezés
Hirdetés |




Egyébként meg nem azt mondtam hogy nézzetek bele kedves gyerekek csak megosztottam tapasztalatomat ez már kb 15 éve volt a kis piros a zöld meg 5 éve és kössz nem fáj a fejem és a látásom is jólvan .Aki hülye meg úgy is belenéz azzal nem tudok mit kezdeni...
sajnos úgy érzem, ez a topic mehet le a listámról, mert teljesen felesleges feljönnöm ide. Úgyhogy mindenkinek aki csak itt van minden jót, és jó munkát.



