Fórum témák
» Több friss téma |
Uraim!Segítséget kérek.Az LM350-es bekötését szeretném megtudni,tud valaki segíteni?
Köszönöm
Már csak ki kell választani a megfelelő gyártót!
Katt!
Szia!
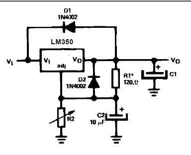
Itt van egy bekötés amivel változtatható a kiadott feszültség értéke. Remélem ez jó. (Ezt a saját datasheet-jéből copy-ztam, csak gondoltam nem tudodkiválasztani a sok közül, hogy neked melyik is lenne jó, szóval ez jó lesz ) A c1 mértéke függ a terhelésed mértékétől, olyan 1 A-re érdemes minimum 330µF-t rakni vagy nagyobbat. Sok sikert!
Már van LM350 esből készített tépegységem, valakinek nincs valami ötlete, hogy hogyan lehetne kiegészíteni valami szabályozható áramkorláttal. az ic belső védelme 3-amper, ez alatt lehetne vele szabályozni, ez nekem bővel elég lenne...
keresgéltem és találtam is valamit:
az egyik gyártó honlapján találtam egy kapcsolást, légyszi nézzétek már meg, hogy az első lm350 az valóban áramkorlátként működik és hogy az a tranyó ami benne van az esetleg elhagyható-e. Azért is jó lenne ez nekem, mert van még lm 350-esem... ha valami nem látható pontosan akkor a fureszk hozzászólásában a "katt"-ra kattintva és ott az "on" gyártó honlapján található a rajz.... ja még valami ha jól láttam mintha max 1,5 ampert tudna úgy a két lm ic, miképp lehetne 3 ampert kinyerni belőle?
Sziasztok!
Így 2 év után felhoznám ezt az elsüllyedt topikot... A huhuu által mellékelt egyszerű tápegységet szeretném én is megépíteni és volna pár kérdésem ezzel kapcsolatban. Látom, hogy kell neki -10V-os feszültség a +32V mellett. (gondolom, hogy 0V-ig le tudjon menni a kimenet) Ezt hogy a legcélszerűbb előállítani neki? Az Rsc ellenállás milyen értékű (és teljesítményű) legyen? A jelzett N csatornás FET-eket lehet helyettesíteni mással? Vagy kaphatóak ezek a típusok? Előre is köszönöm a válaszokat!
Sziasztok!
Már unom, hogy vagyonokat költök 9V elemre. Kitaláltam magamnak egy nagyom egyszerű tápot. Lényegében az LM350 adatlapjában található kapcsolást alakítottam át egy kicsit. A gondom a transzformátorral van. Milyen transzformátort érdemes használni aminek a szekunder oldala 20-35V körül mozog én nem kerül vagyonokba?
Üdv.
Nekem is nagy barátom az LM350-es IC. Elmegyünk néha kettesben ide-oda.. Szóval jó párszor ütyködtem vele, kéznél van a beültetett nyákja, szóval ha valami kérdésed van vele kapcsolatban, kipróbálhatom ![]() Ha Te 9V-ot akarsz lecsökkenteni az adj-ra kötött potival, akkor nem muszáj neki 35V-ot adni, elég 12V is, vagy vészhelyzetben 9V is.(csak mert 9V bemenő feszültség között 8V körül lesz a kimenő feszültség felső határa). De egyébként 1.2V lesz a legalsó határ, ami azt jelenti, ha teljesen le van szabályozva, akkor is ott marad az 1.2V. A kérdésedre a válasz: Ott vannak az egyszerű adapterek, illetve a telefontöltők, amik ugyanúgy adapterek. Van vasmagos trafó kivitelben, és kapcsolóüzemű táp kivitelben is. De kérdezném én, hogy mit szeretnél kiváltani az elemmel?
A 9V elemet szeretném kiváltani egy gyors megoldással.
Korábban már építettem 7dig feszmérőt. Ezt beleépítem. Szabályozni szeretném 1,2V-12V. Nem lenne baj, ha kihasználhatnám az IC lehetőségeit ezért gondoltam a 30V-ra. De megelégszem a 1,2-12V vagy 1,2-15V-al is. A terhelhetősége jó lenne, ha 2-3A körül mozogna. Igazából olyan transzformátort nem találtam ami bír 2-3A-t és a szekunder oldala pl. 18V. Az egyszerűség miatt a kapcsolóüzem itt nem jöhet szóba.
Szia
Értem, akkor egy 7 szegmenses feszültségmérőt szeretnél üzemeltetni hálózati forrásból, hogy amikor lemerül az elem, ne kelljen kidobni, és venni újat. Van pár lehetőség: 1. Nem is kell semmilyen tápIC, elég lenne egy 9V adapter. Ilyesmire gondolok, csak 9V-os kivitelben. Nekem pl. egy rahedli van itthon ![]() 2. Vagy végy egy PC tápot, én annak a dobozába bele is építheted a fesz. mérőt, ott lessz a 12V, azt egyszerűen le lehet venni 9V-ra egy egyszerű 9V-os stabilizátorral. Számítógépes üzletben ingyen adnak egyet, már amelyikbe van, és aminek jelentéktelen hibája van, vagy PC bontókban. 3. 9V-os akku, mellé egy töltő. 4. Egy feszmérőnek nem kell amperszámban az áram. Elég oda pár mA. Üdv.Tomi
Nos lehet, hogy nagyon rosszul fogalmaztam.
Én egy szabályozható és gyorsan megépíthető kis tápegységet akarok csinálni amin van egy hétszegmenses kijelző (külön saját tápforrással, ez megvan) a beállított feszültség kijelzésére. Így lenne egy egyszerű tápegységem ami a céljaimnak egyenlőre bőven megfelel [1,2-15V szabályzás 2-3A terhelhetőség]. Csak trafó kellene hozzá. És örökre elfelejthetem az elemeket Aztán, ha lesz időm és kedvem na meg szükségét is érzem akkor építek egy labortápot.
blackdog
Idézet: „Igazából olyan transzformátort nem találtam ami bír 2-3A-t és a szekunder oldala pl. 18V.” L49-02-39 40VA 15V TRE-40.66315/KK (ME) RoHS 230V/15Vx2.66A 70x59x56mm 2660.00 Ft
Heló!
Én építettem egy szablyozható tápot lm 350-el, működik is, a feszültséget lehet szabályozni, de egy nyomorult leden kívül mást nem lehet meghajtani vele. A trafóm kb.4 amperos. Mi lehet a baja??
Szia!
Mekkora a feszültség a nagy pufferkondin és milyen terheléssel próbáltad a LED-en kívül?
33v van rajt, még kis villanymotorral, meg egy ilyen autószerelős feszültségnézegető izzóval, megy egy 12v-os izzóval is.Az autós cucc csak felvillant aztán kész.
Próbáld meg valamilyen nagyobb ellenállású, kisebb wattos izzóval. Lehet, hogy túl nagy árammal terhelted és az áramkorlátja letiltott.
Megpróbáltam az összes itthon található izzóval,de semmi.
De a korlátja nem 3A? Ja és nemlehet,hogy korábban kinyírtam, és azért ilyen?
Lehet, hogy tönkrement az áramkorlátért felelős rész az IC-ben és azért viselkedik ilyen furcsán.
Jó majd akkor kicserélem aztán meglátjuk, köszönöm
Sziasztok a mellékelt kapcsoláshoz milyen diódákat vásároljak?(-LM350)
(-relé)
Hello, 1N4002 biztosan jó lesz, hanem volna egy kérdésem: a nagyobb feszültségű állásban, amikor a földet a -12V-ra teszi, akkor is terhelhető a táp legalább 2A-rel?
Bővebben: LinkAmúgy szerintem igen.
Sziasztok!
Építettem egy feszültség szabályozót az LM350-essel. Az a bajom, hogy csak 26-30V-ig tudom szabályozni a potival. Tovább nem. 5kOhm-os potit használok, és az ADJ-OUT között egy 110 Ohm-os ellenállás van. Mi lehet a gond? Üdv! Balázs
Szia Balázs.
Sikerült megoldani a problémát?
Üdv.
Megépítettem én is,tökéletesen működik. Könnyen megépíthető,ajánlani tudom.
Üdv.
Azt szeretném kérdezni,hogy trafón,hogy tudom megmérni vagy kiszámítani,hogy hány Amperes? Primer 220V,szekunder 26v.
Jah és még azt is kérdezném,hogy az Lm350-ből épített feszültségszabályzó az 1,2V-ról indul.Na és hogy ezt meglehet e oldani h 0V ról induljon?
Választ előre is köszönöm
Kell neki 1,2v negatív segédfeszültség (a gnd nem a 0 ra van kötve hanem -1,2v ra)
|
Bejelentkezés
Hirdetés |




















