Fórum témák
» Több friss téma |
Megnéztem a rajzokat. Elvileg működnie kéne! Az interfacest ha csatlakoztatod a PC-hez, és a programban beállítottad a portot, akkor táp ill. autó nélkül is látnia kellene! AZ illesztöt ellenörizd le - mérd ki - lehet valahol elkövettél egy kis bakit.
(A Csehektől én is vásároltam a multkor (SECON).... háááá nem vagyok elégedett!) Figyusz EZ A FIAT SCAN 3 progit nem láttad valahol?! Egy pár torenten megtaláltam, de én nem tudok hozzáférní.
Szia!
Ezt a scan3 progit nem találtam,sőt még tévesen rendeltem is belőle,oroszok azt irják hogy nem is hardverkulcsos-tehát lehetne próbálkozni. de soha nem adom fel-kutakodom! :yes:
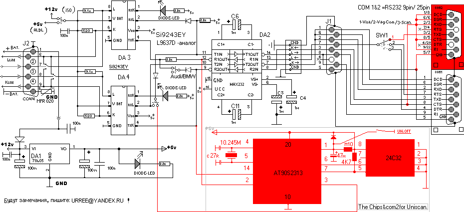
Hol találom meg itt az uniscan illesztő rajzát? Megszeretném építeni ,illetve egy magyar nyelvű program is jó lenne hozzá...
Első oldal, első hozzászólás végén, ott van az uniscan.rar fájl. Azt letöltöd, és a hardware mappában van az eszköz.
Valakitől szeretnék vásárolni egy uniscan rendszert. Kitudná ezt megépíteni esetleg ?
Szeva Uniscanos csipet-csapat!
Bogarásztam és találtam egy rajzot ami teljesen más mint az eddig ismert Uniscan! Véleményeket ?!!! ... esetleg valakinek kedve lesz megépíteni ... esetleg egy jó áramköri rajzot valaki?
Milyen kell?
Régen én is építettem 3-at is! ... mindig volt vele valami nyűgöm. Aztán vettem 1 "gyárit" (kinai) ez már több mint 10 éve hibátlanul működik! Szinte minden héten használom - van amikor semmi mással nem lehet lekérdezni az autót! Hiába a drága, neves diagnosztikai csoda kütyü! - és szerintem nagyon megéri a pénzét! Azért kérdem, hogy milyen kell, mert van az alap cuccos: 1db Uniscan interfaces; 1 db dupla RS232-es összekötő kábel; 1 db OBD kábel; - ez kb. 25 e. Ft .... és van a teljes szett: amiben + 4 típus specifikus kábellal több van, ez kb. 40 e Ft.
nekem van eladó,a www.szerszámpiac .hun megnéezhető, a francia autókhoz tartozó gyorsító nélkül is eladó lehet alkudni
Mit jelent az hogy francia autókhoz gyorsító ? :eek2:
a vizában szereplő francia autók kb feléhez kell ez az adapter. az iterfész és a diag csatlakozó közé kell bekötni
Nem arra gondol. A régi renault vezérlők ( más sebességen,más protokolt használnak,a hibák és értékek szöveges információban vannak,ezért kell egy úgynevezett speed adapter hogy a program lekezelje és megjelenithetővé váljon az adatfolyam.Bár nem teljesen igy igaz,de talán igy jobban megérted.
Enélkül régi RÖNÓT nem olvasol.
Olvastam az egyik oldalon ahol árulják az uniscant
Az 1993-1996 között Siemens-Renix vezérlővel szerelt autókat (pl. Renault) a program nem tudja kezelni) .Gondolom ez lehet akkor.
A programban benne van,csak nem ad hozzá speed adaptert.
http://renault-club.by/!/diagnost.php
Honnan lehet ilyen adaptert szerezni ? És még egy okos kérdés a távol keleti autókat/ kia,hyundai, daewoo,/ és japán/mazda,nissan , stb / régebbi autókat /kb:1994-2002 ig/ mivel lehet olvasni ?
Sziasztok, nekem is van egy uniscanam ami tökéletesen működik egy régi asztali PCvel amit 1 bőröntbe szereltem, de praktikusabb lenne ha működne a laptommal dosbox-al...
vettem egy 2 portos picimaci kártyát, de természetesen olyat nem kapni ami DOS alatt is fut.. a DOSBOXnál meg a serial port RX OVERRUN hibákat irkál és nem ismeri fel az interfészt, közbe egyfolytába nyomja a hibákat.. tudtok tanácsot adni mit lehetne beállítani? Nagyon sok beállítás van a picimaci kártyánál is, vagy akár a dosboxon is lehet configolni...
Szia!
Ha tökéletesen müködik,használd a bőröndöt!!! Nem fog menni dosboxal,minimum egy ARGOSY kártya kell ahhoz van dos driver. Sajnos az uniscan fizikai,bios alapú portot keres,tehát nativ kezeli a bios a portot alaplapi szinten. Drága kártya,én egy darabot vettem az EBAYon,60ezerbe van.igaz hibátlan-hozzáteszem IBM laptopon,semmi máson nem megy. Remélem segitettem
Kössz, én is igy dönöttem, a picimacit visszaviszem..
innen a fórumból letöltöttem egy VISA 3.5öst, de nem az én interface-emmel meg nem jó, ahoz létezik vmi működő kapcsolás?
Szevasztok.
Szeretnénk segitséget kérni az elsö oldalrol csinálom az Uniscan-Visa diagnosztikai illesztőtt,abban kérném a segitségeteket hogy az OBD csatlakozóba hogyan kell bekötni.
Szevasztok!
Nekem egy olyan elakadásom lenne az eszközzel, hogy amikor kiválasztom a kocsit, be is lép, de a csatlakozásnál amikor már a face-el összecsatlakozott de a kocsival még nem, folyamatosan valamit kvartyog a progi, és igazolom igen vagy nem aztán kész. A kocsim gépterében van a diagnosztikai csatlakozó 3-pines. Úgy tudom a két szélső lenne a K és az L a középső meg talán test vagy12V. 98-as fiatról van szó. Viszont nekem a csatlakozónál csak a K van kivezetve és a középső. Mintha az L-line hiányozna...Sajna a kocsi (vezérlő) típusa miatt elvileg csak az uniscan kommunikál a géppel. Valakinek tipp hogy miért nem szólal meg a bestia?
hát gép függő, de amúgy ha általánosítanak akkor a 4es pint test, 7es pin K-line, elvileg 15ös pin L-line 16os pin +12V
Úgy próbáld hogy a csatidban a-b-c láb van és ,,a,,- L szál, ,,b,,- test, ,,c,,- pedig a K szál, és +12V-ot külön akksiról adj neki! Ha igy nem megy akkor ott még van valami keksz
-jah és ha nincs L szálad az nem baj, elég neki a +12, test és K !
Köszönöm , én is igy gontoltam de kellet a megerősités.
Nekem a +12 és a test alapból külön van az aksira húzva... a ketyere rendben is van csak nem tudom mit akar még a progi....
"Szerencséd, hogy öregapádnak szólítottál!"
he-he! Na nézzük csak azt a Fiatot! '98-as masina természetesen 3 lábú FIAT csatival. Az előzőekben kivesézett lábkiosztásokkal. Az tény hogy a tápot külön kell megadni! (Te a testet is aksiról adod! - ez sem baj!) Az viszont már igen, hogy csak 2 vezeték van a csatlakozóba bekötve!!! ... és persze az a fránya Uniscan se találja a kapcsolatot az ECU-val! Megmondjam mi lehet a bibi?! ... valószínű az a csati nem a motor ECU csatija! Nincs esetleg ABS, klíma vagy esetleg váltó elektronika?! (fokozat mentes automata váltó esetén) Szerintem keresgélj egy kicsit - amíg olyan csatlakozót nem találsz amiben 3 vezeték van!
Jó a tipp, de ez a kis 1,4es annyira üres motortérrel rendelkezik, hogy elég nehéz benne máshol még szabad csatlakozót találni. Program szerint kerestem a diagnosztikai csatlakozót, és a motorvezérlőm mellé fel is volt a kis cucc akasztva, P.I.D. jelzéssel. De csak két vezeték ment bele. De akkor még körbenézek, hátha valahol bújkál még egy csati. Azt már tudom hogy a légzsáké van a kesztyűtartó mögé eldugva.... De az se nagyon akar megszólalni....
Lehet inkább feladom ezzel a kocsival a kísérletezést.... Igaz valami baja van, de hát akkor...
Szia!
Szerintem jó csatit néztél, nekem is fiatom van és csak két vezeték van a csatiba. Nézd meg a fiatbravo oldalon talán segíthetnek.
1,4 ??? pontosabban . (... esetleg a motorkódot és a vezérlő egysége tiusszámát ?! ... ha nem titok!)
Ha a csatlakozó a vezérlő kábelkorbácsában van - abból ágazik ki - akkor tényleg nagy valószínűséggel azt találtad meg. Akkor viszont a vezérlő szériaszáma nem jól van kiválasztva az Uniscanban. ... esetleg nincs is a listában! (Aminek nagyon kicsi az esélye.) Mondjuk találkoztam már én is olyan Puntoval amit csak a gyári teszterrel tudtam kiolvasni!
hát egy brava-ról van szó, bosch monotronik 046 tal kezdődik a vezérlő száma, csak egy van ilyen számmal a progiban. Szerintem pont ez lesz az öszvér vezérlő....
Hoppá! Bocsi! Nem tudom miért gondoltam a Puntóra!
Szóval Brava 1,4 12V a 046 ... Bosch ! ... igen ezt tudnia kellene! Pontosan mit ír ki az Uniscan? |
Bejelentkezés
Hirdetés |





Az 1993-1996 között Siemens-Renix vezérlővel szerelt autókat (pl. Renault) a program nem tudja kezelni) .Gondolom ez lehet akkor.
Lehet inkább feladom ezzel a kocsival a kísérletezést.... Igaz valami baja van, de hát akkor... 










