Fórum témák
» Több friss téma |
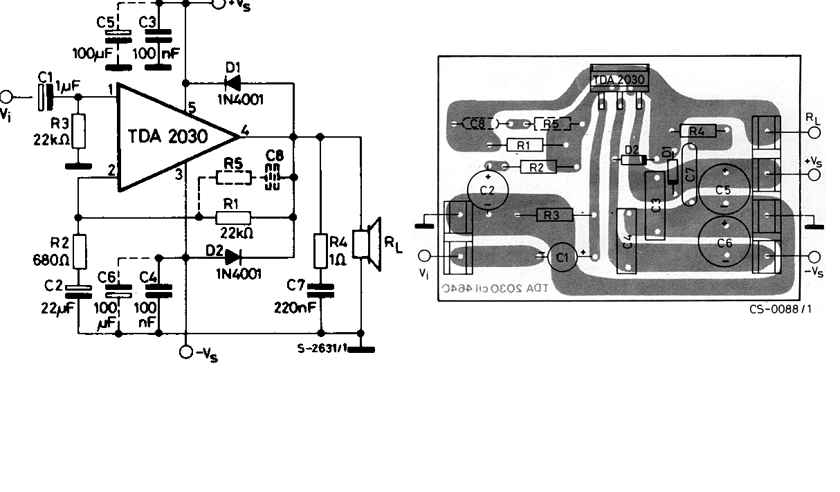
Hello, azt akarom kérdezni hogy a mellékleten a C5, C6 már a pufferelés(szűrés), csak azért kérdezem, mert ha igen, akkor nagyon kevésnek találom.
És még azt nem tudom hogy egy ilyen erősitőhöz milyen graitz-hid szükséges?
Hello!
Azok nem a puffer kondik, azokat te kell be tedd a graetz után. Azok csak a szokásos gerjedés gátló szűrőkondik. Graetznek pedig 3A megteszi 1 db TDA nak.
A rajzon lévő erősítőhöz szimmetrikus tápegység kell, ezt vedd figyelembe. A Graetz legyen 5A-es.
Köszönöm a gyors válaszokat!
Kéne nekem egy kis segítség.
Szeretnék 1 potit felrakni az alábbi kapcsolásra.Láttam már de nem tudom hol van.Segítenétek?
megtaláltam itt van.Most más kéne.Hogyha én egy ledet akarok felrakni ami jelzi hogy be van vagy nincs bekapcsolva azt hová tegyem?
Még egy kérdés. A C8 az milyen kondenzátor? A rajzból nem derül ki.
Hali! Az a tag nem szükséges, amúgy a felső frekvencia vágást idézi elő. Az értékét nem tudom de az adatlapon meg van a képlete.
Hali! Lenne egy kédésem.Itt ez az erősítő.Látom hogy két negatív 1 pozitív áram a Vig az talán a bemenet de csak 1 kimenet van.Azt rákötöm a hangszóróra és még mit kössek rá?
Akkor a C8 kondenzátor nélkül is fog menni? Vagy milyen értékűt tegyek oda?
Hali! Hagyd ki azt a kondenzátor ellenállás párost, nélküle is fog menni. Régebben rendeltem KIT-et abban sem volt benne a kondi meg az ellenállás.
Sziasztok ! Megtudnátok nekem mondani ha én ezt kapcsolást : http://bsselektronika.hu/index.php?id=34 2*13volt helyet 2*18voltal működtetem mekkora lesz a teljesítmény növekedés ?
Már értem de lenne még egy kérdésem.
Ott az 1,2,3 egymás alatt 1:melegér,3 rca test,de a kettesre is ugyanezt kössem? vagy mindegy csak a kettes és a hármas közül kössem valamelyikre?
Remek.Már csak azt kérdezném hogy a kondiknak számít hány voltot bírnak?pl:2200 mikron 35 v helyett 2200 mikron 16 v jó?
csak 13 voltos tápot kötnék rá.
Ja és hogyha sorba kötnék három hangszórót akkor mind a három szólna?És hármat hogy kössek sorba?
Szia! Ha 13v-os egyenfeszültség, akkor mehet, a lényeg, hogy a kondi mindig nagyobb feszültséget bírjon, mint amire rákötöd.
Tudni kéne, hogy hány ohm-osak először is.( hány wattosak az is fontos lehet) Ha sorba kötöd, akkor az ellenállásuk ugye összeadódik, és mivel elég kicsi a tápfeszültséged, nem biztos, hogy ez a kicsi feszültés eléggé megtudja hajtani a nagy ellenállást.
Van 2x 4 ohm 3 watt+1x 4 ohm 15 w.
De akkor is:hármat hogy kötök sorba?
És ha csak 1x 3w 4 ohm és 15w 4 ohm? Így már jobb?
Milyen fajta hangszórók ezek? 2 kis szélessávú+ 1 mély?
Idézet: „Hangdoboz kell a hangszóróknak” Be vannak dobozolva
Ez az erősítő kicsit nagy neki.A 3 wattos hangszórópárhoz valami nagyon egyszerő 1 tranzisztoros erősítőt tudnál adni?
Esetleg kevesebb áramot adok neki és úgy kevesebb az erőssége.
Az alábbi képen látható trafó szerinted hány voltos?
Nem tudom megmérni mert nincs mérőműszerem.
Ezt így nem lehet megmondani. Ez pont olyan, hogy azt mondod a tv szerelőnek, hogy nem működik a tv-m Mi a baja?
|
Bejelentkezés
Hirdetés |











