Fórum témák
» Több friss téma |
Fórum » BD-s Erősítő
Témaindító: Mikey051104, idő: Márc 11, 2007
Témakörök:
A kimeneti zobel tag 10Ohm, helyett 470Ohm. Ez egy óriási hiba. Rakjál bele 10Ohm-ot!!!!!!!!!!!!!!!!!!!!!!!
Nagyon hulladék kapcsolás. Sok ilyennel volt dolgom és szerintem ez a végfok egy határ.... sixtek véleménye is meg volt erről a terminálon: [quote="sixtek"]Hat igen. Az a Horvath Peter fele erosito az egyik legnagyobb vicc. Kb. 10 dolgot csuklobol fel tudnank hozni, ahol sz*rul van meretezve... 8) Az egy dolog hogy a szerzo nem tud vegfokot tervezni, de hogy alapfoku matematikai ismeretei sincsenek, az szegyen... Egyebkent az RF jellegű írásai nagyon jók! Kár, hogy ott is próbálkozott (hangfreki), ahol nincsen szakértelme. Nagyrészt a hasonló vicc-jellegű kapcsolások miatt utáltam mindig a Rádiótechnikát (meg a HE-t). Urbán féle Quad405, Sipos-féle X Wattos erősítők, stb... Nevetségesek. Még anno a 60-as években a csövi korszakban jók voltak. Pl. Rózsa Sándor cikkei. Ő tervezte a Beagokat is, pl. a legendas 057-est, az APX100-at, stb...[/quote] Azt hiszem, egyetértek vele!
Hát azt akkor majd rögtön kicserélem holnap!!!!!! Én azt vettem etalonnak amit láttam, hogy át van írkálva! Azt hittem azért írta át valaki, mert értett hozzá!
De egyébként is van valami gubanc: a pozitív ágon lévő végtranyókon (BD249 Bd243) a collektor-emitter, ill a collektor-bázison kimértem a teljes tápfeszt (22 v)... (egyébként +/-11 Voltról hajtom) Nem tudom hogy ez jó e vagy sem, de az biztos nem jó, hogy a másik oldalon ezek az értékek 0,5 V körül vannak!!! És átnéztem vagy sokszor a panelt és nincs hiba, nics rövidzár, nincs kontakt hiba...
Tisztelt uraim!
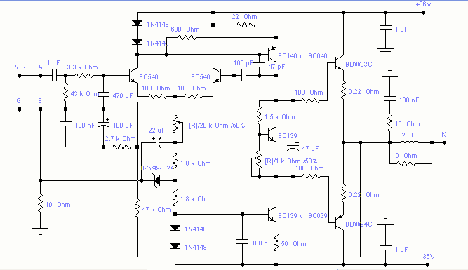
Miért kell szekálni ezt a 100 w osnak kikiáltott Horváth Péter féle végerősítőt??????? Megépítette már ezt valaki normálisan egyáltalán? Vagy csak összekontárkodtátok és szidjátok a tervezőt??? Én megépítettem már nem egyszer! Ugyanígy mindent ahogy a rajzon van. (Kivéve nyákterv) Első indításra tökéletesen működött és működik mai napig! Kimeneten kevesebb mint 10 mV-ot egyszerűen be lehet állítani, nem fog elmászni, tökéletes hangja van, nagyon szépen tud szólni és igencsak telt és igazi mélyei is vannak. Nagy hagfalakat is hajtok vele, csináltam már vele bulit is. Építettem már belőle hidaltat is. Az is működött minden gond nélkül. Semmi zaj, semmi gerjedés, nem fűti szét az agyát az erősítődnek feleslegesen. Olcsón megépítheted. Ez ha valakinek nem működik akkor a hibát otthon tessék keresni nem a tervezőnél, mert a tervvel bizony semmi gond !!!! Aki jó erősítőt akar építeni és szereti ha működik is az erősítője tökéletesen, akkor csak ajánlani tudom a kapcsolást! De ne variáljátok át, mert ez így jó!!!!! 40V táp alá ne nagyon menjetek ha nem muszály. Én 46V ról hajtom. Ne beszólásnak vegyétek, csak szeretném megvédeni ezt a jó tervet mert tényleg semmi baj vele.!!! További jó építgetést!
atti212: Nem olvastad végig amit írtak? Az erősítő müködik. Mint ahogy nállad is. De a tervezésre van méretezve... Szerintem ez elég ok amiért nics értelme vele játszani...
KD-mester! Én személy szerint várom a hibákat, észrevételeket ehez a kapcsihoz. Mivel atti212 nem tud beleolvasni már az ST151 topicba, ahol Sixtex megemlítette miért is van rosszúl méretezve az erősítő. ( VAS meg hasonlók)
Megkérdezhetem milyen tranzisztorokat használtál hozzá. Nekem is kb.2x46V fog kijönni a trafóból pufferelve. Attól félek a BC182-es kinyiffan a bemeneten.
bc 182 b mint a rajzon, semmi gond vele.
Nyugodtan használhatod.
Ha úgy működne az erősítőtök mint ez itt, akkor szerintem nem lenne miről vitatkozni itt.
Mind1, nem lényeg.
Hi.
Félreírtam. Szóval KD mesterék szerint is ez a határra van "méretezve". Müködik, mint ahogy sok másik erősítő is. Egyszerü is. Csak nem a legkorrektabb. Engem ez győzött meg!! Bár én nem akarom elvenni az emberek kedvét. Nekem is van olyan mint a korábban belinkelt kapcsi kopra, nyáktervel. Nekem is müködik, sub-erősítőként. Eddig nem volt vele gond. Megvan az erő és a torzítás is kicsi.
Hát működni működik. Csak hogyan működik az a nem mindegy. A BC 182-re 45V Uce-t garantálnak. Ettől függetlenül 99%-az esély rá, hogy elviseli az 50V-ot.
De sza..rul van méretezve. A bd249-250 is pont 100V-os, de a hamisak ennyit sem bírnak. Disszipációra nevetségesen alul van méretezve. A teljesítménye sem 100W 4Ohm-ra, hanem a tápfesz miatt simán 200W, persze csak arra a rövid időre, míg meg nem döglik. A munkapont beállító trimmer pillanatnyi szakadása, kontakthibája miatt a végfokozat két emitterkövetője azonnal egymásra nyit és rögtön porrá ég az erősítő. Ha ez a trimmer a bázis-emitter között lenne elhelyezve, ez soha nem következhetne be. Mocsok rossz a tranziens viselkedése/qrva alacsony a jelemelkedési sebessége mert nagyon alacsony áramról működik a differősítője és ezért kevés vezérlőáramot képes a marha nagy miller kapacitás meghajtására biztosítani. Ezért nagyon alacsony a nagjelű sávszélessége, már 16Khz-es jellel sem lehet kivezérelni, mert elkezd háromszögjelet csinálni belőle. Marha könnyen fellép benne a TIM. Az emitterellenállások szükségtelenül nagy értékűek, csak a maradékfeszülséget növelik, amitől csökken a kimeneti teljesítmény és romlik az erősítő hatásfoka. Az 56Ohm-os ellenállás 0.125W-os is túlméretezett arra a max 0,03W disszipációra, de belerak 2W-osat az ökör tervező! Ezekből végleg bebizonyosodik az abszolút ésszerűtlen tervezés. Mindezek ellenére persze hogy működik, mint egy Trabant. Egy Porsche is működik, csak az nem hagy ott az út közepén. "tökéletes hangja van" (Ezen a kijelentésen lepődtem meg a legjobban.) Annak igen, aki még nem hallott jobbat, ill. a sokol rádióhoz képest. Nekem már több példányt is volt alkalmam hallgatni, bemérni és összehasonlítani az én erősítőimmel. Köszönöm, nem kérek a tökéletes hangjából. Az egyik legrosszabb hangú erősítőként tartom számon, amit valaha hallottam. Persze ez az én véleményem. Akinek van rá gusztusa és úgy érzi, hogy ez a high-end csúcsa, az hallgasson ilyet.
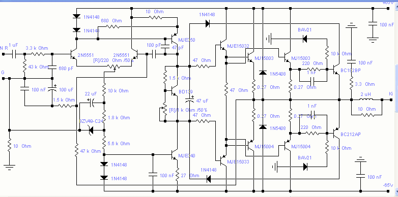
Itt egy nagy teljesítményű végfok rajza. A hozzá való körítést nem szeretném begépelni mégegyszer, ezért csak idézek egy másik fórumról:
"Három párhuzamos végtranyóval is megcsinálhatod, vagy akár többel is. Két pár végtranyóval 8 Ohm-ra való, de még éppen elhajtja a 4 Ohm-ot is. Három párhuzamos tranyóval már kihajtja simán a 4 Ohm-os, "makacsabb" hangfalakat is, de szerintem jó a 2pár végtranyó is. Ha nem szereted a TO3 tokot, akkor használhatod az MJL21193-MJL21194-et is végtranyónak, de ezek kicsit drágábbak. Az erősítő rövidzárvédett. A 47pF és a 100pF legalább 160V-os legyen (tehát akármilyen kerámia kondi nem jó), a 100nF-os kondik pedig 100V-osak minimum! A BAV 21 dióda olyasmi, mint az 1N4148, csak 200V-ot tud. Hasonlóval kihelyettesíthető. Élesztésnél a tápfeszágakba rakjál egy-egy 10 Ohm-os ellenállatot! Ha ezeken keresztül kapja az erősítő a tápfeszt élesztésnél és valamit elszúrsz, akkor csak ezek fognak porráégni az erősítő helyett. Normális működés esetén ezek nem melegedhetnek élesztésnél! Ha füstölnek, akkor elrontottál valamit. Az 1K-s nyugalmi áram beállító trimmer 1K-s értékű legyen beültetésnél a két kivezetése között a (középső és az egyik lába közösítve van). Ennek az értékét közelítsd a nullához beállításnál, de soha ne legyen végállásban, tehát 0 Ohm értékű! A nyugalmi áram tranyónként olyan 30-50mA legyen. A 0,27 Ohm-os emitter ellenállásokon mérve kb 8-13mV-ot állíts be. A 220 Ohm-os trimmerrel nullázd az offsetet ! :!: Ha mindezekkel kész vagy, akkor kiveheted a 10 Ohm-okat. Ja és az MJE340-350-re rakni kell kisebb alumínium hűtőfület-bordát! Lomexben 30Ft egy ilyen. Ha van bármiféle kérdésed a végfokkal kapcsolatban, akkor kérdezhetsz. A másik két rajznál már nehezebb elérni a tervezőjét."
A bd249-250 is pont 100V-os
És elárulom hogy hallottam már jó hangzást, jobban mondva rühellem bármi minőségi probléma van. Na de nem vitatkozom tovább, mert te mindent jobban tudsz bye mindenkinek
Üdv!
Ezt a kapcsit már én is megépítettem kb. 4 éve, de felfedeztem valamit a megépítéskor, csatoltam is a képeket. Egyébkent, nekem eltértek a végtranyók bétái és szörnyü hangot adott. Lecseréltem megegyező bétájúakra, ekkor már normálisabb hangot adott, de kis hangerön még mindig csapnivaló volt.
Ja és a számomra legkedvesebb hangfrekis kapcsolásokat, Plachtovics György publikálta.
hi! erről az erősítőről mi a véleményetek? ezt szeretném megépíteni mert elég egyszerű és nem fontos nagyon a jó hangzás.(garázsba lesz 1000é ves hangfalakhoz) Ja és arra gondoltam , hogy itthon található bontott alkatrészekből dobnám össze. majd irom miket sikerült szereznem. Ja a Tip-ek helyett BD-t szeretnék használni mert van pár fölösleges darab.
Link
Sztem ránézésre is nagyon gáz...
Amúgy meg használjátok az URL gombot, mert már tele van a hócipőm, hogy csak úgy bedobjátok a linket és én meg javítgatom...
A TIP142/147-ek helyett nem használhatsz Bd-t magában, mert azok Darlingtonok.
Tényleg! Ja és utánnanéztem ennek a kapcsolásnak és volt aki megépítette, de szar lett. Én is lemondok erről. Tudnátok valami nagyon egyszerű kapcsolást BD 245/246 BD243/242 BD249/250-el, mert ezekből van itthon néhány darab. Előny ha van hozzá nyákrajz. Előre is köszi.
Szia!
Én is megépítettem a belinkelt kapcsolást, első nagy teljesítményű tranyós erősítőm volt, és elég jól szólt! Persze messze nem mondható ideális végfoknak, az egyik végtranyó sokkal jobban fűtött mint a másik, és a béta-különbségre is nagyon érzékeny. Elég sokat kellett vele játszani, még a bemeneti differenciálerősítő tranyóit is össze kellett válogatni, hogy élvezhető hangja legyen. Lehet hogy szentségtötésnek hangzik, de nekem ment BD249-250-nel is. Viszont ma már egyáltalán nem ajánlanám a kapcsolást, inkább Sixtek művét, ezt. Üdv, Tom
Megnéztem az St151-et és tetszik. Szerintem inkább ezt építem meg. Így még olcsóbban kijövök mert van itthon BD249/250. Még annyi, hogy meghajtótranzisztornak használhatok BD/242/243-at, mert az is van. Ja és mi változna ,ha csak egy végtranzisztorpár lenne? Csökkenne a teljesítmény?
A terhelés(hangfal+kábel) jobban befolyásolna a hangját.
hmm... biztos ez? nem véletlen van két pár... sixtex ezt már kifejtete elég bőven...
Szevasz!
Milyen tranyód van és hányat kívánsz belerakni egy végfokba? Csak írd meg és méretezek is neked pillanatok alatt egy frankó végfokot. Akár sixtekét is átméretezem a te tranyóidra. Bár lehet, hogy ezt pofátlanságnak fogja venni sixtek, hogy belenyúlok a végfokába. Max privátba küldöm a rajzot. De itt vannak az én végfokaim is. Bármien tranyóval, bármilyen tápfeszre megoldhatom neked, nem csak az én általam tervezett erősítőket. Ja és rövidzárvédelem is kellene? (több végtranyó) és még 4Ohm-ra is ki tudd vezérelni? (még több végtranyó).
Bocs. Félreérthető voltam, az 1 párosnál jobban befolyásolna a hangját , mivel nagyobb a kimenő ellenállása.
Szia!
Ha ilyen méretező kedvedben vagy Sixtekét átméretezed nekem 40W-ra 8 ohmon? Már írtam neki is mailt, csak nem válaszolt még. Elég lenne csak megírni az értékeket mit változtassak. Táp +/- 45V lesz, mert ilyen van. Egyébként nektek sincs meg az st151 topik? Mert egy ideje nem találom, csak a honlap van amit belinkeltem. Üdv, Tom
hi!
Az igazság, hogy tranyós végfokot még nem építettem. Egyébként van BD242/243 Bd245/246 BD249/250 ja és még TIP akárhány BD249/250megfelelője,most nem találom, devalahol van. Még egy kérdés: lehetséges az hogy a kimenő teljesítmény változtatható legyen a végtanzisztoroktól függően, vagy tápfesztől?˙(50-100W 8ohmon). Több variáció is érdekelne, ha lehet akkor az st151 alapjára, akkor a nyákot nem kell nagyon átterveznem. Most van egy kb 150VA-es +-45V-os és egy 150Va-es +-40V-os trafóm az meg most kevés, de tervezem egy nagyobb kapcs.üzemü táp építését, (kb500w). Előre is köszi a segítséget. remélem nem mondtam nagy hülyeséget Idézet: „Egyébként nektek sincs meg az st151 topik? Mert egy ideje nem találom, csak a honlap van amit belinkeltem.” NINCS és nem is lesz, még Sixtek nem VÁLASZOL! DE válasz már tuti nem lesz.
Sajna a tápfesz egyértelműen megadja a kimeneti teljesítményt, ami +-45V tápfesz esetén kb 100W lesz 8Ohm-ra. A 40W-hoz +-30V-os tápfeszt kellene használnod. Ha ragaszkodsz a +-45V tápfeszhez, akkor lessz egy száz vattos erősítőd, amibe a biztonságos működés miatt 2 pár BD249-BD250 et rakj, vagy 4pár BD243-BD244-et. A rövidzárvédelemhez kell egy-két apróbb többletalkatrész is.
Egy sztereo 100W-os erősítőhöz használhatsz egy darab 150W-os trafót is. Bizony! A zenei jel csak nagyon rövid időre tartalmaz magas kivezérlési csúcsokat ezért zenére megfelel még ez a nyiszlett trafó is, de inkább a +-40V-ost használd! (trafót egy 1,6A-es lomha biztosítékon keresztül kösd viszont a 230V-ra!) Gyári erősítőkben ki is használják ezt a dolgot és egy 2×150W-os erősítőbe mindössze egy 200-250W-os trafót raknak. Ha folyamatos színuszos teljesítményt szeretnénk kivenni az erősítőből, akkor kellene ilyenkor egy 500W-os trafó, de zenére már elégséges a 200W-os is.
+-40V-os tápra használd az említett(most látom nem szabad róla beszélni) erősítőt átalakítás nélkül, vagy építsd meg ezt: Vagy, ha nem akarsz rövidzárvédelmet, akkor az előzőleg ismertetett végfokomat +-40V-os tápról és BDW93/94 helyett BDT64C/BDT65C darlingtonokkal. Ez utóbbi marha egyszerű kapcsolás. Most tervezek neki egy igen kis méretű nyákot. Remélem jövő hét elejére lessz időm kiszenvedni sprint ben is, és akkor fel tudom tenni a nyák rajzát is.
Akkor nem lesz gond a trafóval, de később kapcs.üzemű tápot akarok hozzá, mert az könnyebb. Még valami: mekkora tápfesz tartományban lehet működtetni ezt az erősítőt? Szerintem akkor 2pár BD 249/250-el kéne megoldani úgy, hogy +-30V-tól +-50V-ig működőképes legyen. Lehetséges ez? Meg valami védelem sem ártana.
|
Bejelentkezés
Hirdetés |













