Fórum témák
» Több friss téma |
- Ez a felület kizárólag, az elektronikában kezdők kérdéseinek van fenntartva és nem elfelejtve, hogy hobbielektronika a fórumunk!
- Ami tehát azt jelenti, hogy a nagymama bevásárlását nem itt beszéljük meg, ill. ez nem üzenőfal! - Kerülendő az olyan kérdés, amit egy másik meglévő (több mint 17000 van), témában kellene kitárgyalni! - És végül büntetés terhe mellett kerülendő az MSN és egyéb szleng, a magyar helyesírás mellőzése, beleértve a mondateleji nagybetűket is!
Nagyobb teljesítményt hidalt erősítővel tudsz elérni egy adott tápfeszültségen. Felesleges fetezgetni.
Igen eléggé drága ha egy fejlesztésről beszélünk!
Minimum 90 db ra min. 4000 ft+áfa? A másik probléma a szállítási idő 12-30 hét!
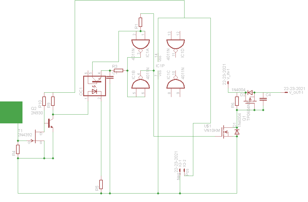
a fet nem a teljesítmény növeléshez kell. hanem 4011 el megépített nyomogombos be/ki kapcsoló vezérli a fetet magas illetve alacsony szinten ami az erősítő táelátását hívatott elkövetni. félre érettük egymást..
![]() a magas szint 5v mert az előlapon lesz a cuc és ott minden 5voltos bele értve a 4011is
Kemény vagy! Miért nem használsz kapcsolót?
mert az van most és szeretném átt alakítani kapcsoló igy is lesz rajta hogy teljesen áram talanítani tudjam majd egy érintő rész vog vezérelni egy opto kaput másik oldalán a 4011 es nyomógomb érintkezői.
így a cumó érintésre fog indulni vagyis ez a terv
Hello "A" jel volt rajta kipróbáltam és működik!
Emlékszem. Tegnap az érintős részről is szó volt, meg a logikai szintű FET-vezérléssel. Sok sikert!
Akkor jó, mert fontos a betűjel, az adja meg a maximális CE feszültségét.
akkor nincs ötlet arra hogy pozitív tápot O/I hogy kapcsoljam ugye? vagy csináljam azt hogy a negatívot szakítom meg minden más alkat rész számára?
Hmm. értem mosmár köszi jól működik !
Ilyenkor jön jól egy ügyes kis relé, aminek használatával nem lesz levegőben lógó tested.
De lenne még egy kérdésem hogy oldjam meg hogy a pc ről is menjen a zene meg jel is menjen a kütyüre?
Elnézést köbzoli.
Na itt a minta így működhet? A mintát a kép mutatja.
Az ilyen kereszt elágazásos valami nem! ?
Én azért csak keresnék egy logic level típusú P-MOSFET-et, amivel elegánsan tudnád kapcsolni a pozitív ágat. Hirtelen ezt találtam: Bővebben: Link. Ez is egy jó rajz: Bővebben: Link
Igen igazad volt,csak sokszor hitetlen vagyok
Sziasztok! Azt szeretném megtudni, hogy a PC táp legnagyobb trafójának a szekunder oldalán a kivezetések mely tekercsekhez tartoznak. Multiméterrel ki tudtam mérni, hogy melyek tartoznak egybe, de ennél többet nem tudok megállapítani róluk. Gondolom szabvány, hogy hogy következnek egymás után a tekercsek. Még egy kérdésem volna: Az a nagy drótsodrony, ami a trafó tetejéből kiáll mire való? Köszi szépen!
Ugyan ezt "agyaltam ki " mikor mondat ,hogy p fetet használjak
Az n-fet meg van. Most jön a p-fet. De amiről leszedtem a n-fetet azon nem volt p-fet .Alaplapon van ilyen?
Valamilyen ilyesmi kaliberűben gondolkozz. Ez ugyan SMD és egy kicsit érdemes hűteni is, de a célnak megfelel. Kisebb feszültségűnek még kisebb az ellenállása, olyan még jobb lenne.
Na kész a kapcsolás ezek alapján amit itt össze hoztunk
![]() Így jó?
Az U$1-nél a G-S közé tégy be egy pár kohm-os ellenállást. Szimuláld le a kapcsolást, mielőtt megépíted. Köss fogyasztót a P-FET-re, és szimuláld le.
Sajnos az eagla nem tud szimulálni.
De majd tinába össze hozom.![]() De a többi jó nem? Az ellenállás azért rossz ötlet mert akkor a n csatornás fet vezérlése kétes lesz Szerintem
Hello. Ismét itt. Az előbb fúróval romboltam egy mikrosütő-transzformátor szekunderét, amikor a hegy megugrott, és megsértette a primer szigetelését. Szakadás nincs, csak felfeslett a zománc 5 szomszédos meneten. A kilátszó fém részek közt nincs érintkezés, a távolság egy-egy feslés között 0,8-1 mm. Amennyire én tudom ezt nem kéne átütnie a 230V-nak. Még annyi, hogy a menetek érdemlegesen nem vékonyodtak el a sérüléstől. Lefújtam az egészet acryl lakkal. Szerintetek ettől még biztonságosan működik? Kössz!
Sziasztok!
van ez a videó és nemtudom hogyan csinálja a csávó hogy beköti a vaonalkimenetre a ledet és már villog neki a led hisz a vonalkimenet pár milivolt.. Bővebben: Link
Szia.Nem mert az nem vonal szintű kimenet hanem az asztali hangszóró erősítőjére kötötte be. De javítsatok ha nincs igazam.
aham köszi de akkor a hangszóró erősítőjére köti rá? De boccs ha elenérvet mondok az ilyen hangfalak nál ami bedugható csatlakozó az csak vonalkimet lehet tehát fűlhalgató !
De ö belülről kötötte ki és a hangszóróról az már nem vonal szintű
|
Bejelentkezés
Hirdetés |







