Fórum témák
» Több friss téma |
- Ez a felület kizárólag, az elektronikában kezdők kérdéseinek van fenntartva és nem elfelejtve, hogy hobbielektronika a fórumunk!
- Ami tehát azt jelenti, hogy a nagymama bevásárlását nem itt beszéljük meg, ill. ez nem üzenőfal! - Kerülendő az olyan kérdés, amit egy másik meglévő (több mint 17000 van), témában kellene kitárgyalni! - És végül büntetés terhe mellett kerülendő az MSN és egyéb szleng, a magyar helyesírás mellőzése, beleértve a mondateleji nagybetűket is!
Igy jó?
Rájöttem
de ahhoz képest elég sokáig bírta.
Analóg modulált vivőfrekvenciás információátvitelnél a vivőfrekvencia nem lehet alacsonyabb, mint a moduláló frekvencia. Digitális átvitelnél nincs ilyen megkötés, de azzal számolj, hogy egy pár perces beszédhang átvitele órákba, napokba is telhet olyan kis frekvenciájú rendszerben.
A hatékony sugárzáshoz 28 Mm ( 28 000 000 m )-es dipól kellene. Ez a Föld-Hold távolság 7 %-a, a Föld kerületének 700-szorosa. Rövidebb antennának rendkívül rossz a hatásfoka, tehát nagy teljesítménnyel kell sugároznod. Nagyon naggyal. Jó hír, hogy az FNFT 9 kHz-től kezdődik. +++ Figyelj a mértékegységek helyes írására.
A Föld kerülete 40 000 000 méter. Amúgy milyen mértékegység ez: Mm ?
Bővebben: Link
Hát ilyet nem használunk. Az 28 000 km magyarul
Helyesen a Föld kerületének 70 %-a. +++ Gyanús is volt, mert a Föld saját frekvenciája ( kerület = 1 hullámhossz ) 7.5 Hz. +++ Nincs korlátozás a mega prefixum méterrel való kapcsolatára.
hellosztok! Lenne nekem egy kenwood ax 33 hifim és azt szeretném vele hogy egy kicsit fel lehet erösiteni a mostani teljesitményéröl egy kicsit nagyobbra! találhato benne négy végfok,2kimenet amihez a 4-16ohm van irva a watt szám nincs oda irva.a bemenö teljesitményhez a 230hoz a 100watt van irva.van nekem ehez a hifihez 2db 240wattos 8ohmos mnc mélyközép meg egy 250wattos mnc mélyláda és ezeket szeretném ha jobban megbirná hajtani.csak az a baj hogy ha felveszem több mint a felénél akkor el kezd torzitani,pedig még besse pislan! majd teszek fel röla képet 2 db trafó van benne csak azt nemtudom hány watt.létszives ha valaki tud rá valami észerü megoldást akkor segitsen.megtudom csinálni csak nemtudom hogy hogy áljak neki mert nem akkarom elromtani.elöre is köszi!
Idézet: „még besse pislan!” , akkor vegyél egy rendes hangládát, ami nem mnc !!, de ne túl nagyot, mert ha 100W a bemenő teljesítmény, akkor max. 2X40W -os lehet a hifid !! A felerősítésről: meg lehet oldani, csak kell egy új trafó, egy új tápegység, és egy új végfokozat új hűtőbordákkal hozzá. Magyarul a doboz maradhat, ha elfér benne
Szia, nagyobb hangerő eléréséhez, vagy érzékenyebb hangsugárzó kell, vagy komolyabb erősítő. Ez a felállás ennyit tud sajnos. Az erősítőd 2*30w-ot tud szinuszba.
No skacok! Tegnap megszereztem a két aljzatot, 1100 FT-ért minőséges, EU-ban gyártott ón-t vettem, ami gyantát is tartalmaz, és 200 g . És mégegy dologgal büszkülhetek : Szemüveges lettem !
Nem jó nagyító nélkül forrsztani ! de így legalább biztos látni fogod
Hehe
Szóval ez így jó? a nagy kondi az 1000 uf.Bővebben: Link
Na még valami ezeket kéne összeboronálni úgy h egyértelműen legyen 3 bemenet 2 táp és 3 kimenet És ha lehet z ic-k kicsit közelebb legyenek egymáshoz.Köszi.Bővebben: Link
Ui:egy pc processzor borda elég lesz neki? Vmi ilyesmi van.Vagy esetleg pc táp borda.Ilyesmi van.
Javítva:
Sziasztok lenne egy kérdésem van ez a kapcsolás és Tip 31 tranyóm nincsen hellyete nem lenne jó a TIP 29? Vagy esetleg BC547?
Na ma megtudtam miért a pozitív ágat földelik le.Azért,mert az automata központokban jelfogók vannak ugye(még ma is,ennek ellenére digitális) és amikor a jelfogó érintkezője elenged,akkor szikrázik ami azzal jár a kormoláson kívül,hogy anyagvándorlás történik arról az érintkezőről,ami pozítiv,és ezt úgy ellensúlyozzák,hogy a berendezéseket tartó fém szekrényeket összekötik a +táppal és leföldelik.Ez a magyarázat.
Sziasztok! Nagy gondban vagyok! Egy fejlesztésen dolgozunk és egy AT32AP7000-CTUT mikrovezérlőt keresünk nagyon. Elég rövid határidőre kéne és persze olcsón úgy 60 és 100 db között lenne szükségünk rá egyenlőre! Előre is köszönöm a segítséget és üdv mindenkinek! Gábor
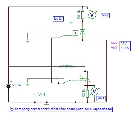
mért van az hogy a fet et használok és nem a negatív felől kapcsol hanem a pozitív irányból akkor nem működik rendesen? kép mutatja a problémám ha értetlen amit írtam
Szia!
Használj P-FET-et és akkor fordul minden. Olyan, mintha PNP tranzisztorral kapcsolnál. Konkrétan mihez kellene ez a kapcsolás?
egy saját készítésű akkumulátoros 2x6w (hangszóróval szerelt) erősítő ilyen hordozható és ezt fejleszteném tovább lés mivel a hangerő szabályzó is ic vel lesz megoldva nem csak az erősítő így az jobb lenne de a p-fet meg feszre kapcsol ki nem?
mert nekem a magas szintre kéne a bekapcs most meg fordítottam élöben a n est és a negatívot kapcsol igy tökéletesen megy mint az álom
Ez drága?Bővebben: Link
Oké köszi akkor TIP 29 az jó köszi! a bekötés is ugyanaz ugye?
De miért nem használsz valamilyen takarékosabb AB-osztályú erősítőt ahelyett, hogy ezt az A-osztályú fűtőtestet fejlesztgetnéd. Akkumulátoros üzemnél lényeges a takarékos üzem. Valami normális erősítőt keress ehelyett.
egy egyszerű tda7372a van benne ezzel nincs problémám max kivezérlés mellett kb 200mA per oldal(mert jelenleg mono)honnan tudtad mi van benne? nem is mondtam
![]() amúgy így ahogy most van jelenleg a 3Ah aksival 10 cella( kicsit szar már szerintem nem tud többet már min 2,5Ah) kb 3 órát bír maximum hangerőn amugy a pozítiv táppot nem tudom ugy szabályozni hogy a p nek a -ját viszem annak a vez lábára és akkor az a poz tápot engedi?
Szia!
A TIP31 után milyen betűjelzés volt? A,B,C? |
Bejelentkezés
Hirdetés |





de ahhoz képest elég sokáig bírta.









