Fórum témák
» Több friss téma |
Hi
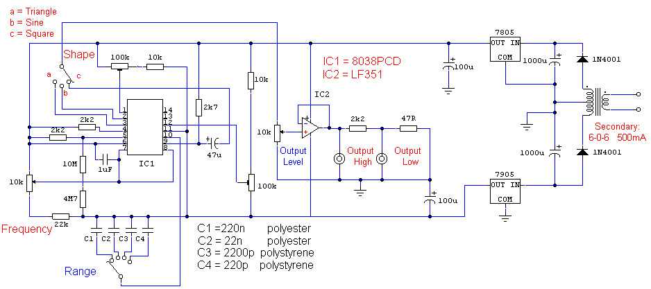
Az elkészült jelgenerátor nyáktervét osztanám meg veletek. A kapcsolást itt találtam amibe 8038 IC- és egy LF351 IC van. A nyákterv vasaláshoz van, két átkötéssel sikerült megcsinálni .Ja igen és a P2 az ugye nem trimmer hanem rendes potméter lenne amivel a frekit lehet állítani. Én LF351 helyett TL082 használtam és nem 5V hanem 12V stab IC-kel raktam össze. Így nem a minimum feszen van járatva a generátor IC.
Szép jó estét!
Építenék egy függvénygenerátort.Először is a tápját raktam össze és mértem a feszültségeket.A pozitív ágban jók is +5,+15,a negatívban,-7,8,-18V.Azt szeretném kérdezni ez adódhat a stab kocka szórásából és cserélgessem másikra?
Szia!
A bekötés jó? A 79XX bekötése /GND IN OUT/ nem azonos a 78XX-ével /IN GND OUT/!
Szia! Nekem volt olyan stab kockám, ami terhelés nélkül nagyobb feszt adott ki (ha jól emlékszem ST gyártmányú volt). Tegyél rá valamilyen terhelést próbaképpen.
Szia!
A bekötését régen megtanulta a saját káromon, meg csináltam is már pár stabkockás kis tápot csak ilyesmivel még nem találkoztam.Ja sima trafóval van meghajtva
Szia!
Ezek is ST gyártmányúak.Majd megterhelem valamivel akkor és meglátom mit csinál. Köszönöm a segítségeteket.
Már bocsánatot kérek,de az olyan stabkocka,amelyik terhelés nélkül ilyen drasztikus eltérést mutat a ráírt adatokhoz képest,az azonnal kuka,legalábbis nálam.Az ilyent nem szabad használni.Én inkább arra gondolok,hogy nálad esetleg gerjed az a stabkocka,köss a be és kimenetére 100n kerámia kondit közvetlen a kivezetéseire,ha ezután sem áll be a ráírt értékre max. 0,1V eltéréssel,terhelés nélkül,akkor az a stab. rossz.
Szia!
Azért kérdeztem mert ilyennel még nem találkoztam rövid pálya futásom alatt.Amit csináltam 1-2 tizeddel kevesebbet hozott a ráírtnál.De látom voltak már ilyen tapasztalatok, ki próbálok mindent. Köszönöm a segítséget.
Hello, épített már valaki közületek AD9833, AD5932 vagy AD5930 ic-k valamelyikére függvénygenerátort?
Sajnos MAX038-at be sem lehet már szerezni, nekem meg kéne valami elérhető és jó cucc; ez annak tűnik!
Hello!
A 79-es sorozatnál, néha nem elég a kimenetén a 100nF sem, de 470nF de inkább 680nF-ra már helyre áll az agya, és béke lesz. De célszerű, közvetlen a kimenet és a bemenet közelébe, 1..10µF-os elkót is tenni. üdv! proli007
Szia! A 79XX-es sorozat nálam mindegyik így működött. Terhelés nélkül nem áll be megfelelően a kimenet. Először én is ki akartam dobni, aztán néztem a másikat, ugyan az. Ha pár milliamperrel megterheled, egyből beáll a kimenete a megfelelő értékre.
Sziasztok!
Van valakinek kéznél egy egyszerű kapcsolása ami szinusz jelet ad? Arra gondoltam, hogy az 555-ből csinálok egyet. 1V/1kH. Csak a tudásom kevés ahhoz, hogy az 555 négyszögjeléből szinuszt csináljak. Van itt a polcon egy XR2206 IC-m, de azt a későbbi rendes generátoromba szánom.
Hello!
Szinuszosítani nem érdemes, mert komplikált. De az egyik legegyszerűbb a Wien hidas oszcillátor. a negatív visszacsatolásnál lehet JFet-et, vagy simán egy izzót is használni a stabilizálásra. De a legegyszerűbb szinuszforrás a hálózat, az ugyan 50Hz-es, de sokszor az is megteszi.. üdv! proli007
Lehet, hogy hülyeséget mondok, de nem merem 230V-ba dugni a szkópom. :hide:
Vagy transzfolmáljam?
Hello!
Persze hogy transzformáljad. De érdemes a szekunderről egy ellenálláson keresztül egy potiti táplálni, és azzal mint feszültségosztóval szabályozni a kimeneti feszültséget. Ekkor a poti két végével párhuzamosan egy 2..10µF-os (nem elkó) kondit tenni. Ez "alul-áteresztő szűrőként" szuperál majd, és szebb lesz a szinusz. (Mert a hálózati jel a sok kapcsoló izétől, elég zaccos.) üdv! proli007
Nos valószínű, hogy kipróbálom. Van egy 12V transzformátorom.
Ez tűnik a legegyszerűbbnek.
Jó. Kár, hogy nincs hozzá letölthető hex, vagy forrásfájl... (Vagy csak én nem látom?)
Ah, ja! (mondaná egy angol, aki rosszul beszél németül.)
Akkor, hajrá! Szép kis munka... :yes:
Ha be tudod szerezni a max038-at, akkor hajrá. De ha nincs meg ez az IC, akkor nagyon mélyen a zsebedbe kell nyúlnod, ugyanis talán 10 éve nem gyártja a maxim. Itthon egyik elektronikai alkatrész kereskedőnél sem találtam. Ebay-en találtam egyedül 35$ ~ 7000 Ft körül.
Valóban van, én szünet nélkül kerestem MAX038.
Kedves Kartársak! Én is az Urbán féle függvénygenerátort építettem meg az egységcsomagból, de egyelőre nem működik
. Hiába váltom a kapcsolót, csak a háromszög jel látszik a szkópomon, az amúgy szépen jön. A négyszög kimenet is működik. Az XR2206 13-as és 14-es lábain mindkét kapcsolóállás esetén -4,1V-ot mérek, tehát a itt a kapcsoló semmilyen változást nem okoz. Többször ellenőriztem, nincs elkötés, alkatrészcsere, egyéb triviális dolgok. Még annyit, hogy a 12V szimmetrikus tápot két sorbakötött 12V DC adapterrel oldottam meg, megmértem, minden tápfesz megvan. Arra gyanakszom, hogy esetleg elszállt a FET... Szerintetek mit ellenőrizzek. Kezdő vagyok, annyira azért nem értek a dolgokhoz...
Szia!
Ennek miért kell szimmetrikus táp?
[off]
Te képes vagy csak az IC-ért 11000 forintot fizetni?
Úgy értem, hogy +12V / -12V / GND
Amúgy korábban már volt róla szó, itt a teljes doksi: #506570
Milyen kapcsolás ez? Nem ilyesmi: Bővebben: Link? Linkeld be a hozzászólást!
|
Bejelentkezés
Hirdetés |




.

. Hiába váltom a kapcsolót, csak a háromszög jel látszik a szkópomon, az amúgy szépen jön. A négyszög kimenet is működik. Az 




