Fórum témák
» Több friss téma |
A vevő rajza és képe is kellene, meg az elvi kapcsolási rajzok is.
Sajna az nincs most nálam, bent hagytam az üzletben. holnap fel tudom rakni. köszi a segítséget előre is !
Készítettem még képeket, remélem valaki tud segíteni. Most már odáig jutottam, hogy az adó működik. (Legalábbis az infra ledek világítanak, nincs ic melegedés semmi) De nem tudom őket "párosítani" mi lehet a baj?
még kép
Szia. Te az infra vevő helyett egy kondenzátort forrasztottál be.
![]() Az infra vevő meg ott van a potméter mellett. Egy kondenzátor helyén.
köszi a gyors reakciót. hát én naagy h*****lye vagyok. kicserélem, megnézem hogy jó e.
így sem működik ez a vacak. egyenlőre úgy néz ki feladom.
Lehet, hogy az alkatrészcsrével tönkement valami. Esetlegy az infravavő fotodióda lett rossz.
Én ezek után az összes alkatrész helyének újraellenőrzését tudom javasolni kezdetnek.
Még megnéztem a képeid. C1 C2 és C6 fordítva van beforrasztva. Szóval. [b]Ellenőrizz le minden alkatrészt egyenként hogy a helyén van e és helyes irányban. Pl pipával jelölve a beültetési rajzon. Minden áramkörödnél!!!
Heló! Egy infrakaput szeretnék építeni, és ehhez kéne vevő kapcsolás. Olyan,hogy egy relét amikor megszakad az infra egy darabig behúzva tartana. Az adót úgy gondoltam, hogy az adó led folyamatosan világítana.(jó ez így?)
Üdv mindenki.
Melyik az az infrakapu amelyik nem kerül többe pár száz forintnál? és vvan relé kimenete(relé és táp nincs az árban, mert abbol van elég itthon). Szeretnék még rá egy olyat hogy egy 2 színű led zöldje villog(külön 555-el, ami szintén nincs az árban) és a piros pedig akkor világít ha van előtte valami. Ám ezt is bonyolítanám úgy hogy ha 3mp-ig világít a zöld akkor zárjon egy relét folyamatosan (riasztó). A másik hogy egy áramkörre(mondjuk 1 adóra) köthetek több ledet is, vagy 1 vevőre több infravevőt? Válaszokat előre is köszi, kapcsolásokat meg várom
Hello!
Amit a piros-zöld Led működéséről írsz logikátlan. HA a zöld Led vilog, akkor hogyan fog 3sec ideig világítani? Gondold át még egyszer, milyen működést is szeretnél. Valamint gondold át, hogyan működjön több vevő esetén a piros-zöld Led. Nem írtad a távolságot sem amit át akarsz hidalni... üdv! proli007
Igazad van.
Tehát, a zöld villog 555-el, külön áramkörröl. Ha van előtte valami akkor vált a relé és kikapcsolja az 555-ös áramkört, a zöld lekapcsol és a piros fog világítani folyamatosan. Ha a piros világítása közben elindul egy számláló(vagy valami ami ilyet tud) és amint letelik az idő meghúzza a kimenő relét ami úgy is marad még egy kulccsal nem de-aktiválom a rendszert. Ez már remélem érthetőbb.
Hello!
Nos akkor a jelzés már megvan, a relét és az öntartást, megoldod magad.. A bemenet akkor riaszt, ha +12V-ot kap. Ha több bemenetet szeretnél rávezetni, akkor mindegyik bemenetet egy-egy diódán keresztül vezeted rá az R1 ellenállásra. (Ez egy VAGY kaput fog alkotni.) üdv! proli007
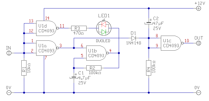
Köszi a kapcsolást, de ez pontosan mit is csinál a leddel? Azt amit mondtam? És akkor ez időzít is? Öntartás nem olyan fontos. Ezzel most el leszek egy darabig
Hello!
Igen pontosan amit szeretnél, és időzít is. A villogás ütemét C1-R2 határozza meg, a késleltetés idejét a C2-R4. üdv! proli007
Tökéletes, köszönöm, ha gond adódna szólok.
Az érdekelne még hogy itt milyen szerepe van a nyomógombnak? Köszi mindent.
Hello!
Ott két kapuból RS tár van kialakítva (vagy is egy öntartó kapcsolás). Ha jön a riasztás bebillenti, és a nyomógombbal leget törölni az infót. üdv! proli007
Értem, köszi a segítséget. További szép estét, helló!
Hello!
A műhelyhez szeretnék késziteni riasztórendszert, olyat ami olcsón megépíthető. Úgy gondoltam hogy 2 vagy 3 helyre fénysorompót kellene rakni. Majd ha ezt megszakitja valaki akkor kb. 5 másodperces késéssel megszólal egy riasztó (ez lehet egy 220 voltos sziréna is) és egy kapcsolóval kilehessen kapcsolni amikor én szakitom meg. A távolság nem nagy maximum 3-4 méter. Légyszives adjatok ötleteket arra hogy ezt mivel tudom megoldani esetleg egy kapcsolási rajz is jólenne de csak kezdő vagyok úgyhogy légyszíves magyarázzátok el pontosan. Köszi előre is a segitséget!
Boldog új évet kívánok mindenkinek!
lenne egy problémám: szükségem lenne egy olyan infra adó-vevőre, vagy infrakapura vagy hasonló szerkezetre, mely között (kb. 10 cm) átmegy egy vonat -ugyanis vasútmodellezek- , akkor egy relét kapcsolna be, mely segítségével a sorompó leereszkedne, majda vonat egy másik infrakapu előtt elhaladva, ezt a relét átkapcsolja s így a sorompó nyitva lesz. Találtam egy pár kapcsolási rajzot az interneten, de valahogy egyik sem volt a megfelelő. Létezik olyan "szerkezet" melyet szétszedve, felhasználva ezt meg tudnám oldani? Néha a készen vett "cucc" olcsóbb mintha a nulláról építeném meg az egészet s még vacakoljak vele...
Sziasztok!Készitettem énis egy infrakaput müködik is rendesen viszont készitettem mégegyet és az már nemakar egy i''''é müködni.Vagyis annyit csinál hogy ha bekapcsolom a jeladot akkor elalszik egy pillanatra a led de utána rögtön kigyullad ha elhuzom közöttük a kezemet akkor szintén elalszik egy pillanatra és ujra kigyullad.Kiprobáltam 6 darab senzort és mindegyikkel ezt csinálja.Az a baj hogy a senzorokon nemir semmit de 38khz-re van belőve az ado oszcillátorja (sima 555 astabil)és igy csinálja azt amit irtam.Ha elállitom frekit akkor semmit nem csinál.A vevő senzorok jok mert most bányásztam ki öket müködö távirányitásu dvd-lejátszobol müholdvevőböl stb.Mi lehet a probléma?Nem pontos a freki vagy mi?Kapcsolási rajzot mellékelem amit megépitettem.
A kapcsolásban az ado az 2 darab 555-ösböl áll.Miért kell bele kettő?Ha eggyel csinálok 38khz-et az miért nem jo? Irták itt 4011-esssel is lehet csinálni 38khz-es jelet és az nagyon pontos.Ezt is megprobálnám de azt szeretném tudni hogy arra kell e még valami vagy csak egy ellenálás,meghajto tranzisztor meg ir led?Kérlek segitsetek mert már nincs ötletem hogy mi lehet a rossz.Egyébként a frekit digit multiméterrel mérem ami elég pontos.Ja még annyi hogy a kitöltést azt nemtudom hogy mennyi mivel skópom nincs.
Sziasztok!Beszereztem egy AT138A tipusu infra vevöt.Ez ugye 38khz-en kellene hogy müködjön de ezzel is ugyanaz a hejzet mint a többivel...Szinte mindenfajta távirányitó jelére elkezd villogni a rákötött led de mikor adok neki 555astabillal 38khz-et akkor semmi sem történik vagyis világit a led mikor látja az adot és ha elhuzom elötte a kezem akkor egy pillanatra kialszik a led és ujra kigyullad.Már végigprobáltam ezt a vevöt is 13-50khz-es tartományban hátha nemjo a freki de igy sem sikerül megcsinálni hogy jo legyen.Ja még annyi hogy közelröl kb 5-8 cm-röl müködik a dolog vagyis amig látják egymást az ado-vevö addig nem gyullad ki a led csak mikor nemlátják egymást...Szerintetek mi a fene lehet vele hogy nem müködik rendesen?Az ado oldalon 220ommmal van meghajtva egy bc547 és ez hajtja az ir ledet 5 voltrol.Kérlek segitsetek!
Szia! Ha 5-8 centinél működik akkor elvileg működik a vevő és az adó is, a probléma az lehet hogy az ir led nagy szögben sugároz és nem koncentrálja a fényt eléggé és a teljesítménye is lehet hogy kicsi, ezért nagy a fényveszteség, 8 centi után már nagyon kevés fény jut lehet a vevőbe és nem tudja rendesen értelmezni. Próbáld meg jó minőségű infra leddel, lehetőleg minél nagyobb teljesítményűt és minél kisebb szögben szórja a fényt.
Hali.Köszi a választ kokozo.Kiprobáltam amit javasoltál de igysem jo.Kivettem egy távirányitobol az ir ledet aminek a jelével villog a vevő ledje és ezt tettem rá az 555-astabilra.Semmi változás...Valami más lehet itt a probléma....Esetleg kitöltés?Azt nemtudom mérni mert skópom nincs viszont itt a segédprogrammal kitudnám számolni.Aki ért ezekhez az ir vevő modulokhoz az irjon hogy egyáltalán fix50% os kitöltés kell rájuk vagy másmilyen.Már kifogytam az ötletekböl....
Én csinálni akarok egy egyszerűt LED-ekből, vagy LED+fotoellenállás. Csak 1,5m-re kéne, de úgy hogy egy 9V-os tápról menne, és egy mechanikus csengőt kapcsolna be, ha eltakarja valami a fényt, és kb. 1 percig csöngne, miután a takarás megszűnt. Mindezt lehetőleg olyan dolgokból, amik vannak. (Van pár NPN, és PNP tranzisztorom, és ha kell 555-ös is.) Még a be-ki kapcsolás lehet menne egy fotoellenállás, és egy poti osztóval, és egy NPN-el. De a késleltetést nem tudom, hogy kéne rá illeszteni.
Megépítettem én is ezt a kapcsolást, viszont szkóppal mérve, kicsit el vannak számolva a dolgok. A 38 kHz a valóságban nekem a megadott elemértékekkel több, mint 55 kHz lett. Az IR LED-hez tartozó soros ellenállás értékét megnöveltem 470 ohm-ra. Az az érdekes, hogy még ilyen frekvenciával, csökkentett LED árammal is könnyedén áthidalható az áramkörrel még 5-6 méter is.
Gondolom ha rendesen behangolnám 38 kHz-re, akkor jóval messzebbre is működne. A másik érdekesség, hogy a bal oldali asatbil kitöltési tényezője nagyon kicsi, körülbelül 20%. Tehát az idő 80%-ában a vevő kimenete is magas szinten van, ebből adódóan szerintem eléggé határon működik a vevő. Érdemes lenne a kitöltési tényezőt legalább 50% környékére felhozni, akkor a vevőben található tranzisztor is biztosabban lezárna (szerintem). Hétvégén folytatom a kísérletezést, ha lesz valamilyen fejlemény, és van rá igény, akkor jelentkezek még. |
Bejelentkezés
Hirdetés |




















