Fórum témák
» Több friss téma |
- Ez a felület kizárólag, az elektronikában kezdők kérdéseinek van fenntartva és nem elfelejtve, hogy hobbielektronika a fórumunk!
- Ami tehát azt jelenti, hogy a nagymama bevásárlását nem itt beszéljük meg, ill. ez nem üzenőfal! - Kerülendő az olyan kérdés, amit egy másik meglévő (több mint 17000 van), témában kellene kitárgyalni! - És végül büntetés terhe mellett kerülendő az MSN és egyéb szleng, a magyar helyesírás mellőzése, beleértve a mondateleji nagybetűket is!
Csak funkciót vált. Lehet belőle biztosító; fénykibocsátó ellenállás, azaz izzó; vagy gyutacs
Ezt most nem értem :pirul:
És szalonnaszelet sütő is lehet belőle
Attól függ mennyire melegszik és mi a szerepe az áramkörben. Esetleg rajz, hogy tudjuk miről beszélsz?
Üdv ismét!
Megvolnék az összeírással A mintázatot többszöri megtekintésre, frames léptetésben írtam össze. (Csatolt XLS) A "vezérlő" kivitelezésénél számomra elsődleges a helytakarékosság (cm). Ezért bárminemű ötlet jól jön. A ledekhez már a hozzájuk tartozó feszültséget kellene eljuttatni vagyis az ellenállások stb. ezen a panelen kell helyet kapjanak! A 11 led lehet 12v-os az csak nekem is egyszerűsíti a megoldást. De sajnos ilyen ledsorból nincs.
Csak azért kérdeztem, mert kiforrasztottam egyet, és sokat melegedett, meg lekaprtam egy picit a bevonatát.
Tehát nem a rajta átfolyó áramtól, hanem forrasztástól. Én még nem forrasztottam olyan sokáig, hogy tönkremenjen. Nem illik megkaparni, mert a vezető réteg általában közvetlenül a festék alatt van, lehelet vékony és könnyen átkalibrálhatod. Most már mindenképpen mérd meg az ellenállását. Neked most nem iskolában kellene lenned?
Köhöm. Ok. De, majd oda megyek nemsokára
Amúgy megvan az 1.2 k OHM
[off]
:eek2: Te Janika te nem vagy gyenge... :whistle:
Köszönöm!
Na én ezt a kapcsolást néztem ki kijelzésnek már majdnem kész van, csak ültetni kell. Egyetlen kérdésem ![]() Tápellátást hogyan tudok neki csinálni? A GND, és a -5v az ugyanaz? Vagy kettő 5 voltos sKapcs. rajztabilizátorral kell megoldani egy 12v-os trafóról?
Udv ! Nem tud valaki egy : BR A928A - tranzisztorra ... egy helyetesitot ? Bc vel nm tudnam helyetesiteni ?
Ez egy 2A-es tranyó, úgyhogy BC-vel nem nagyon helyettesíthető. Keresés
Csá
Azt szeretném megkérdezni , hogy a pákán a pákahegytartó csavar (gondolom a hőtől) kékes elszineződése normális?A pákahegytartó pedig barnás árnyalatú lett , az baj?
Hali.Van egy hipersil trafom de nem erost tudok egy dolgot.Ahogy a kepen lathato a ket oldalan fel van tunteve 110V 1,1' es 2,2'.
Hogy lehetseges hogy kossem ketto 220-ba? Elore is kosz a segitseget.
Szia! Valahogy sejtettem, hogy 10 lépés nem lesz elég. De a 20 lépés még dekóderes kapcsolásnál is sok kiegészítőt igényel. A kaszkádba kötött 4017-es kapcsolással viszonylag egyszerűen megoldható a 20 lépés. De az utána kötött logikai hálózat miatt mát nem lesz kicsi a kapcsolás. ( KB 5db IC és KB 95 dióda vagy a diódásat kiváltó logikai IC-k ) Esetleg PAL vagy GAL IC-kkel a logikai hálózat némileg egyszerűsíthető. De ebben én már nem nagyon tudok segíteni.
Mivel a méret is egy lényeges szempont, így ajánlom keress egy megfelelő PIC-es vagy AVR-es témát! Ott biztosan lesz segítség mind a program megfogalmazásában, mind a uC felprogramozásában.
Sziasztok nekem egy nyákrajzot kéne leellenőrizni.Jó helyre tettem a trimmert? Köszi.
Szerintetek ez működik? mert szerintem nem.ha igen hogy?Köszi
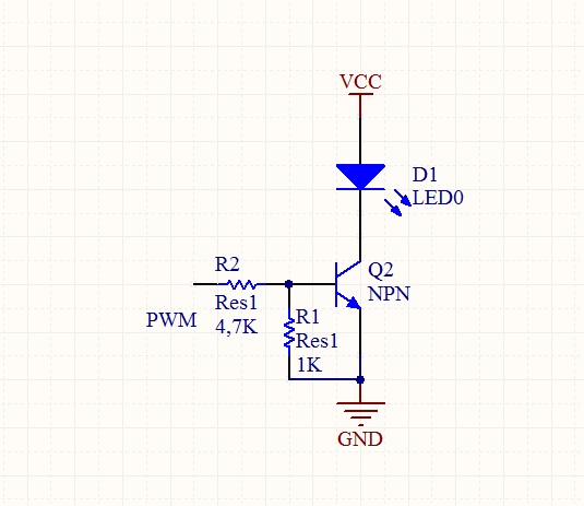
Helló. Tudna valaki egy kis kapcsolást rajzolni, hogyan kössem be a tranyót, ami:
Egy kijelző háttérvilágítását kapcsolja egy PIC PWM segítségével.
Elvileg a trimmer jó helyen van! A kapcsolás alapján!
Üdv szeretném a segitségeteket kérni! Akarnék egy hőfokjeladót csinálni termistorbol! Olyan tulajdonsága kellene hogy legyen hogy :
50 C-fokon 226+-50 ohm 115 C-fokon 26+-10 ohm legyen! Ez a gyái, kicsivel nagyobb eltérés nem lenne nagyon számos! Valaki tudna segiteni hogy lehet e kapni egyáltalán ilyen termisztort vagy nem tudom hogy ha esetleg párhuzamosan kötnék rá ellenállást? Légyszi segitsetek fontos lenne! Köszönöm
Én így szoktam, vagy olyan tranyóvan amiben az ellenállásosztó benne van!
Sziasztok!
Engem az érdekelne, hogy 12V-ot hogyan lehet a legegyszerűbben letranszformálni 6V-ra? Előre is köszi, Fulee
Szia!
Köss párhuzamosan több egyforma ellenállású termisztort és akkor feleződik az ellenállásuk. Ezzel ki tudod alakítani a megfelelő eredő ellenállást.
Tudnl nekem mondani valami pontosat? hogy hanyasokkal kellene?
Szia!
Mire kellene? Hány Amperen? Üdv: Balázs
Leteszteltem mindkettőt szimulátorban.az első működik ahogy sejtettem a második viszont nem.És szerintem is jó helyen van a trimmer
KÖszi.
Egyszerű feszültségosztó, így lesz meg a bázisfesz, 5V-ról! Ha 3,3-as , akkor kisebb R2!
NM! A 2.-at most nézem!
|
Bejelentkezés
Hirdetés |









