Fórum témák
» Több friss téma |
- Ez a felület kizárólag, az elektronikában kezdők kérdéseinek van fenntartva és nem elfelejtve, hogy hobbielektronika a fórumunk!
- Ami tehát azt jelenti, hogy a nagymama bevásárlását nem itt beszéljük meg, ill. ez nem üzenőfal! - Kerülendő az olyan kérdés, amit egy másik meglévő (több mint 17000 van), témában kellene kitárgyalni! - És végül büntetés terhe mellett kerülendő az MSN és egyéb szleng, a magyar helyesírás mellőzése, beleértve a mondateleji nagybetűket is!
Van egy ilyen topik: Bővebben: Link
Ha nem vagyok nagyon unalmas, akkor kérdezek valamit! Miért van az, hogy a pákam hegye hip-hop eltöredezett. Igaz a páka nem nagyon volt használva, csak ált egy helyben. Én meg most el kezdtem használni, és egy hét alatt csúnyán eltöredezett. A gyanta miatt lehet?
Kedves Fórumozók
Van egy 3 volttal üzemelő, kis áramfelvételű (10 ledes) kijelzőm. Ezt kellene 12 voltról hajtanom. Mi az a legegyszerűbb kapcsolás, amivel 12 voltot (autó akku) le tudok "konvertálni" 3 voltra ? (minimális áramerősség igény.) Köszönöm segítőkészségetek !
Szerintem inkább az áramerősséggel törődj, rakj fel rá pár előtét ellenállást és kész is.
( Szerintem. )
Én LM317-et használnék. Adatlapján mindent megtalálsz róla.
Üdv! Köszönöm a válaszodat, ám én annyira kezdő vagyok ,hogy ez nekem kínai.
A táblázatod logikus csak a nekem szükséges mintázati sor nem ![]() De csinálok belőle egy listát én is, hogy melyik időpillanatban melyik led kellene hogy világítson. Sajnos sem programozó modulom ,sem programozói ismeretem nincs. Ha valaki segít nem maradok *** A következő jutott eszembe: A 11 ledhez felhasználnék egy tüskés sorcsatit, hiszen úgysem a panelen ülnek a ledek, hanem távolabb, így könnyebb vezetékelni is, és 12V-os ledet használva az egyik oldalról le tudom spórolni az ellenállásokat is a negatívat pedig közösre venném. A ledsornál is el lehetne így járni, hogy csak a feszültségi pontok lennének a panelen az ellenállások után, amit tovább tudok vezetékezni a távolabb elhelyezett ledsorhoz. Ezzel is csökkentve a panel, és vezetékhálózat méretét a jövőbeni nyákon. Esetleg egy ilyen chip felprogramozásában és a panel helyes elektromos hálózatának megtervezésében tudnál segíteni? Feri * szerk: mod .
Üdvözletem mindenkinek.
Lenne néhány "noob" kérdésem, remélem nem probléma. 1. A kondenzátor működésével kapcsolatban.: http://www.hobbielektronika.hu/kapcsolasok/files/topi_alapkapcs4/kapcs.gif Itt ez a példa áramkör, az okés, hogy villognak a led-ek, de nem értem, hogy hogyan. Azt tudom a kondenzátorról, hogy áramot tárol, és azt képes leadni. De mi szabályozza neki, hogy mikor töltődjön és mikor adja azt le? Pl az elöbbi kapcsolásnál maradva, (lehet rossz úton járok) de én arra gondoltam, hogy a két tranyó közül pl.: a bal bekapcsol, és elkezdődik töltődni a bal oldali kondenzátor, de itt az a másik kérdésem, hogy az áram miért nem inkább a - ba megy, és miért a kondi töltésével foglalkozik? Vagy esetleg egyszerre megy mindkét irányba? És amikor feltöltődött, az hogyan sül ki ott? És maga a kondi hogyan avatkozik bele az időzítésbe? Ha valaki letudná írni, a kondi működésének pontos vázlatát, azt nagyon megköszönném ![]() 2. Kérdés: TINA DesignSoft -al kapcsolatban. A v8-as verziót használom, és a neten kerestem pár villogtató kapcsolást, meg itt is párat, amit megépítettem, majd leszimuláltam. 1 működött szépen, de a többinél azt vettem észre, hogy vagy a program nem tudja kezelni a kondi töltődés / kisülését, vagy én vagyok a hülye ![]() Esetleg vélemények, hogy a TINA program szimulációja mennyire megbizható? És, hogy mennyire lehet tanulni kapcsolásokat építeni azzal a programmal? Bocsi a sok kérdésért, és előre köszönöm a válaszokat. Idézet: A szimulacio inditasanal be kell allitani, hogy az aramkor "0" allapotbol indul, es ne szamolja ki elore a munkapontokat. Amugy nagyon jo kis program, mind tanulasra, mint munkara. „program nem tudja kezelni a kondi töltődés / kisülését,”
Vilmosd nagyon szépen köszönöm. Így valóban működik
Amúgy nem tudsz véletlen valami segédanyagot a neten TINA-hoz? Tutorialok, esetleg how to use? Meg ha a kondenzátoros kérdésemben is tudnál segíteni még jobban örülnék
Sziasztok! Lenne egy költői kérdésem, éspedig az, hogy van egy olajhőmérséklet jeladóm, ami 40 és 130 °C között 1134 és 62 ohm között változtatja az ellenállását. A testelést maga a blokk adja és jön ki belőle egy jelvezeték. Ha a jelvezétekre ráküldöm a PIC tápjának 3,3 V-ját és ezt rákötöm az egyik AD bemenetre akkor ezt így mérhetem ugye? A test pedig mindenhol azonos potenciálon van.
Köszi a segítséget! Üdv LAC
Szia!
Elvileg tudsz így mérni. Persze azt ne feledd, hogy a +3,3V-t egy ellenálláson keresztül kösd az olajos érzékelőre! (5-10k) Aztán majd a mérés pontossága már egy más kérdés..... Vajon mennyire lineális a mért hőmérséklet, és az ellenállás érték. Szerintem csak saccolós lesz a mérésed. Üdv tibi
Köszi a választ! Az az ellenállás miért kell oda? Sajnos nem lineáris a jeladó, úgyhogy azért jöttek ki ezek a szép számok.
Azért kell az ellenálás, hogy ne fütsd az érzékelőt! Na meg mérni sem tudnál anélkül, hiszen két soros ellenállás (érzékelő és az 5-10K-s ellenállás) küzül az egyiken, az érzékelőn eső feszültséget méred. Ez a feszültség lesz elvileg arányos a hőmérséklettel. (már amenyire) Ha kérdésed van írj! tibi
Értem, de elvileg megy csak simán is dolog, mert rövidre zártam a tápot egy 100 ohm-os ellenállással és a test és a + között 0,2 V-ot mértem. Még csak ismerkedek ezekkel a dolgokkal. Tehát te feszültség osztást ajánlasz.
Sziasztok 2 kérdésem lenne :
1. billenőkör ami a valóságban működik az mért nem megy EWB 5.0-ban? mellékelem az EWB file-omat 2.1402c philips (ph 49) tranyó mivel helyettesíthető? se adatbázisban se googléban nem találtam rá megoldást Aki tud kérem segítsen.
Szia! Ha megoldható egyszerűen akkor inkább úgy építsd meg.
Ha van türelmed, akkor a KÓD füllel is elkészítheted a kérdéses táblázatot. A KÓD ( IDÉZET és OFF között ) írásánál számold a karaktereket és úgy állítsd össze a táblázatot. Nem baj ha írásnál kicsit összevissza lesznek az értékek. Ha az oszlopok számai megegyeznek akkor elküldés után jó helyen jelennek meg. A 12V-os LED-ek jó ötlet! Ha 555 + 4017-essel megoldható akkor a minta "programozására" csak diódák kellenek. Persze ehhez tényleg kellene egy korrekt folyamatábra.
Szia ! Igen a két LED-es villogó...
Sajnos a szimuláció két tökéletesen egyforma tranzisztorral (alkatrészekkel) számol. De a valóságban ( még az egymást követő gyártmányoknál is ) vannak eltérések. Így az egyik tranzisztor mindig hamarabb "éled". Ezután elindul a stabil oszcilláció. A szimulációban vagy belököd az áramkört egy nyomógombbal vagy a szimulációs feltételeken kell változtatni. A nyomógombos egyszerűbb... A Kérdéses tranzisztorra mi van írva?
Sziasztok!
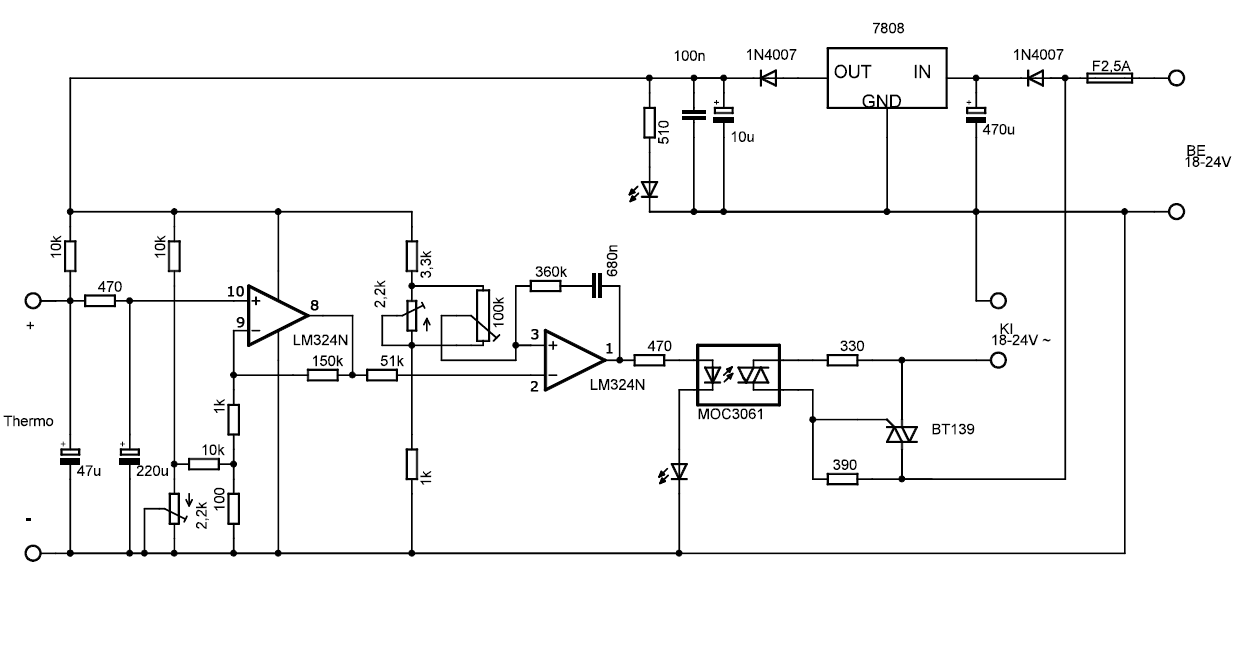
Attila forrasztó állomásának hőmérő modulját szeretném megépíteni a vzoole féle forrasztóállomásomhoz. Tápellátást hogyan tudok neki csinálni? A GND, és a -5v az ugyanaz? Vagy ezzel a kettő 5 voltos stabilizátorral kell megoldani egy 12v-os trafóról.Kapcs. rajz
Szeva!
Van erre a pákára egy olyan megoldású rajz is, amihez nem kell +- 5V. Én ezt építettem meg, és használom kb 4 éve. Ze sokkal egyszerűbb is.... Nagyon kafa Üdv tibi (rajzot és a poti matricát csatolom)
Ez vzoole kpcsolása ami nekem már megvan. Ehhez akarok hőmérséklet kijelzést.
Az ónszippantó úgy működik, hogy az ónt felhevítem folyóssá, és felszivatom vele? :pirul:
Pontyosan
Na, jó. Egy nagyon merészet gondoltam. Újraépítem a VU meteremet, mert nem megy nekem a hobbipanelezés. :pirul: Nemsokára rakok fel egy nyákrajzot, amit terveztem, és majd írjátok meg, hogy jó-e.
Itt a rajz. Ha valaki nem érti, hogy mi hova megy, akkor szóljon, és elmagyarázom. A kapcsolás is itt van. :yes: Két helyen dróttal kell átkötni, mert nem tudtam máshogy megoldani. Az a 2-4 láb között van, és a trimmer potit ahol földre kötöm. Please ellenőrizzétek le !
:yes: Kapcsolási rajz
Szeva! Erre itt a megoldás a mellékletben.
Kapható a kereskedelemben kész panelműszer. (kb 1000-1500 Ft) Nekem is az van rajta. Ez a rajz kicsit bonyi, de le lehet egyszerűsíteni. Ez a megoldás amikor elkezdet tekerni a potit autómatikusan átkapcsol a beállítandó hőfok kiírására, majd ha már nem tekered a potit 2-3 másodprc mulva viszaáll a valós hőmérséklet értékra. És azon is marad. Ha nem kell ez az autómatika bele, akkor a bal felső sarokban lévő művalati IC-k, és a 4066-os kapcsolók elhagyhatók. Ilyenkor mindig az épp aktuális hő értéket írja ki a kijelző. Kérdezz nyugottan! tibi
Sziasztok!!
Szeretném megkérdezni hogy ezt a tipusu Fet-et FDP6035AL mivel lehetne behelyetesiteni??
Sziasztok!
Kicsit belezavarodtam a transzformátorokba. Ha azt adják meg, hogy secunder oldalom max. 12V / 500 mA akkor meddig lehet stabilan használni? Nekem van egy ilyen transzformátorom és egyenirányítás és pufferelés után 21V az eredmény. Úgy gondolom ebből kivehető akkor a 12V. Vagy tévedek?
Szerintem így nem lesz jó. Az ic lábai túl közel vanak egymáshoz. Az ellenállás lábtávolsága és a trimmer poti lábtávolsága sem akkora. Használhatnád a programba integrált makrókat és akkor minden a helyére menne. A sprint layout 5 topikjában le van írva részletesen nem bonyolult
|
Bejelentkezés
Hirdetés |










