Fórum témák
» Több friss téma |
- Ez a felület kizárólag, az elektronikában kezdők kérdéseinek van fenntartva és nem elfelejtve, hogy hobbielektronika a fórumunk!
- Ami tehát azt jelenti, hogy a nagymama bevásárlását nem itt beszéljük meg, ill. ez nem üzenőfal! - Kerülendő az olyan kérdés, amit egy másik meglévő (több mint 17000 van), témában kellene kitárgyalni! - És végül büntetés terhe mellett kerülendő az MSN és egyéb szleng, a magyar helyesírás mellőzése, beleértve a mondateleji nagybetűket is!
A kristálypu. bemenetre kötve szólni fog,de halkan.A mágn.pu.-ra kötve hangos lesz, de a RIAA korrekció miatt magaselnyomást, ill. mélyemelést fogsz tapasztalni, ezesetben a hanszínszabályzókkal meg lehet próbálni az elviselhető hangzást megtalálni.Ha így próbálod, a hangerőt javasolom cca. 1/3-ra állítani!
Vagy készítesz(veszel)hozzá egy "fordított" RIAA korrektort.
Legegyszerűbb,ha a gitár, és a rádió kristálypu.-bemenete közé egy cca.10x erősítésű erősítőt teszel, ez akár 1 tranzisztorral is megvalósítható-ezernyi kapcsolás van erre.
Üdv!
Egy üvegbiztosíték éghet-e el úgy, hogy egy hozzá nem értő "durranásnak, robbanásnak" nevezze? Elnézést a tökéletlen kérdésért de telefonon adták elő nekem is a mesét így hát ebből próbálom kitalálni, hogy elkó, dióda vagy biztosíték ami hanggal együtt hal meg. A készüléket pedig 1 hét múlva fogom látni belülről is csak tudni szeretném hány marék alkatrészt kell előkészítenem. Tömören egy ventilátor halt meg és okozta a zárlatot. Ennyit még megfejtettem az "előadásból".
Ha tudnánk milyen ventilátor könnyebb volna találgatni. Egy üvegcsöves bizti nem szól nagyot.
Szia!
Kicseréltem az ellenállásom amit elnéztem. De még így is csak 30s körül van. Próbáltam másik potival 250k-sal de így sem. Írtad, hogy "remélem a tápfeszültséged nem szűretlen" én közvetlenül aksiról hajtattam.
Egy 6*6cm-es 12V-os ventilátor kb 0,2A áramfelvétellel. A baj csak az, hogy ez a "durrant" kifejezés szubjektív és hozzá nem értőknél még inkább. Nagyon remélem nem félvezető adta ki a hangot vagy kondi, hanem a venti vagy egy biztosíték. Gondolom itt páran már hallottak nem egy alkatrészt tönkremenni, így azt is tudják mi adhat ki hangot és mi nem.
Nehezen tudom másnak gondolni, mit kondi.
Akkor a 4700µF-os jó, hogy a dobozt nem szedte szét. Mert az van benne. Minden esetre reménykedek abban, hogy túloztak, de mikor kézhez kapom elválik. Ami a legrosszabb az úgy is csak az lehet, hogy láncreakcióba minden tönkrement.
4700µF már szépen szól. :yes: Bármi egyéb alkatrész csak suttogás hozzá. Viszont valószínűleg minden tönkre ment a környéken.
Hello!
A diódák feladata, hogy megvédjék a tranyókat, ha a motor visszarúgna (ellenindukált feszültségtől). Tehát a diódákat záró irányba kell berakni. A katódnak kell pozítívab feszültségen lenni, mint az anódnak. Vagy is a felső jól van, de az alsót meg kell fordítani.. üdv! proli007
Hát én is ettől félek, hogy a biztosíték nem védte meg a dolgokat. A fene gondolná, hogy egy ilyen ócska ventilátor tönkremenetele tönkreteheti az egész tápot és esetleg a fogyasztót is. Azt mondták, hogy bekapcsolták, elkezdett kerregni a ventilátor aztán valami pukkant egyet és teljes csend lett. Az áramkör meg amúgy 3A körül vett fel áramot úgy, hogy egy ilyen 0,2A-es ventilátor rendesen zárlatot kellett kapjon ahoz, hogy ezt az áramfelvételt meghaladja. Még ha működés közben hibásodott volna meg ráfognám a melegedésre vagy hasonlókra, de indításkor következett be a katasztrófa.
Hello!
Akkor most eltévedtem. Hiszen 3..30sec volt az igény nem? De ha hosszabb impulzus időt szeretnél, akkor növeld meg a 100µF értékét. De egyáltalán milyen időket szerettél volna? (mert nagyon nem "illik" megnövelni a kondit..) üdv! proli007
Köszi szépen!
Egy biztosítékot azért ki kellett cserélnem, rég nem volt használva a gép, de még mindig szépen szól. Tuchel-jack átjátszó kellene még, aztán le tudnám csekkolni a hangzásbeli problémákat, ha vannak egyáltalán.. baromi kíváncsi vagyok már.
Üdv!
Ide írom, mert nem tudom hová írjam. Nem tudja valaki, hogy létezik-e olyan hobbisták számára is beszerezhető gombelem, amely akkumulátor is egyben? Kis méret és tölthetőség, egy USB pendrive tokjában kellene elférnie. (a típus mindegy, legfeljebb sorba kötök belőle) Az elemcsere nem megvalósítható. Van, ahol kiírják a gombelemhez, hogy akku, de köze sincs hozzá!
szia!
Egy olyan időzítő amely 1 óránként 3-20 s-ig meg húz egy relét. Csak az a gond, nem egyértelműen írtam, hogy a periódusidő 30 perc és ennél nem többet kihozni belőle, az R1 ellenállást kicseréltem 100K-ra, potikat is cserélgettem, nem tudom miből fakad a gond.
Attól függ, mekkora áramfelvétellel kell számolni, és milyen gyakran lehet tölteni. Meg lehetne gondolni egy SuperCap alkalmazását. Egy 1F-os (nem elírás!) kondi 5V-ra töltve használható lehet bizonyos esetekben. Ird meg mire kell, akkor eldönthető hogy jó-e iSuperCap
sziasztok az lene a kerdesem hogy mejik a legjobb papir amire tekercselni lehet hangszorok esetebeN?
elore is kosz!
Következő érdekes kérdésem lenne
1 szenzor táplálását szeretném megoldani hálózatról 9V os átalakítóval. A szenzorba csak 9V os elemnek van hely, de úgy szeretném megoldani hogy hálózatról működjön, és ha nincs halózati fesz. (valami folytán) akkor pedig az elemről működjön... Valami egyszerű logikai kapcsolással megoldható? Vagy tölthető elem és töltő? Ha 1xre van csatlakoztatva az elem és az átalakító vagy töltő is akkor melyikból folyik a fesz.??akor is az elemet fogyasztja?
Én ezt úgy oldanám meg, mint ahogy az olcsó kínai játékokban van: 2 diódával. Vagy, láttam már olyat is, hogy csak 1 dióda volt, ami a dugasztápot védte, ha netalán az új elem feszültsége nagyobb lenne a táp kimeneti feszültségénél. Bár ez biztos, hogy nem tesz jót az elemnek/akksinak.
Helló!
Köszi a segítséget. Ezek a a panelek pont 12 voltosak, ebben a panelben van még valami áramgenerátor meg valami dióda.ezeket pont párhuzamos láncba kell kötni. (rá van írva: 12VDC)
2 diódával? Az egyik dióda engedné át az egyik feszt. És ha az megszűnik akkor a masik engedné a másik fesz.t? Vagy hogy is?
Hello!
Akkor azért nem értettem, mert Te 30s (avagy másodpercet írtál) - A késleltetési időt, az oszcillátor P1-R2-C1 alkatrésze és a számláló osztás aránya határozza meg. Mivel az bináris, kettő hatvány szerint oszt. - Az oszcillátor ideje kb. t=(R2+P1)*C1*2. Ha a számláló 14 tagú, akkor a késleltetés periódus ideje, T=t*2^14. A led viszont a Q7 kimenetről működik, tehát az TLed=t*2^7 időnként gyullad fel. - Tehát poti véghelyzeébent=(22k*220k)*470nF*2=0,227sec. A Led 0,227s*2^7= 29,1sec A kimenet pedig 0,227s*2^14=3727sec=1,035óra - Ha még sem ennyi lenne az idő a Led-nél, akkor nem jó az oszcillátor ideje. Ha a Led jó, és a késleltetés nem, akkor elszámoltam valamit.. - De mérd meg, hogy a Led hány másodpercenként gyullad fel (nem hogy meddig ég). Mert egy órához 28,1 másodpercenként kellene jeleznie. - De az időt növelheted úgy is, ha a C1 kondit 1µF-ra cseréled. De még véletlenül sem elkóra, hanem fólia kondira.. üdv! proli007
Hello!
Akkor meg gond egy szál sem. Meg kell mérni mekkora a panelek áramfelvétele, és az szerint el lehet dönteni, hogy az 555 kimenetére mekkora áramú tranyó, vagy Fet kell. Mindössze két ellenállás, az 555 és egy tranyó kell. (legfeljebb 1-2 kondi.. üdv! proli007
Hello!
Pontosan. És ez valóban egy egyszerű logikai VAGY kapcsolásnak is felfogható.. üdv! proli007
Hello!
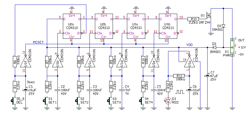
Lerajzoltam kissé módosított verziót. - Itt a táp bekapcsolásakor a C1 kondi kisütött állapotban van. Így a 40106 kimentén törlő jelet kapnak a tárolók. - Így az első tároló Q' kimenet magas szintű lesz. A 330kohm-onkeresztül, kb. 3sec alatt feltöltődik a kondi. Megszűnik a RESET jel, kezdődhet a nyitás. - Ha az első jó gombot megnyomjuk, akkor az első tároló Q kimenete magasra vált. Természetesen a Q' kimenet meg alacsony szintre. Megkezdődik a C1 kisütése. - Ha a 3sec alatt nem írtuk be a helyes sorrendbe a "kódot", akkor a tárolók törlődnek, és kezdődhet a dolog elölről. - Természetesen ha közben bármikor helytelen gombot nyomtunk meg ami a törlő bemenetre van kötve, akkor a C1 kisül, és 3sec ideig lehetetlenné teszi a beírást. - De ha jó gombsort írtunk be, akkor a zár nyit. De ennek nyitó parancsát is törli a 3sec-os időzítő. Hiszen 3sec idő múlva, hogy az első helyes gombot megnyomtuk, mindenképpen törlődik a tároló sor. - Ez lehet egy kis hazárd is a működésben. De ha így nem megfelelő, akkor a szabadon maradt inverterrel, megoldható, hogy helyes beírás esetén, a zár tovább nyitva legyen, mint ahogy a törlés megtörténik. (Jelenleg ez az inverter, csak egy felesleges villogónak álcázza magát.) (A 4013-nak nem látszik a tápja a rajzon, de az természetesen a 7 és 14-es láb) üdv! proli007
Kezembe akadt, egy kiszuperált winchester. A motorját szeretném "generátornak" használni.
A bökkenő, hogy nem tudom hogy kössem be a diódákat. Ezen a motoron 4db kivezetés van. Van valakinek ötlete?
Szia!
Köszönöm a pontos leírást de megoldódott a gond. Kicseréltem az R1-et, meg nem az általam megszokott potit használtam és elnéztem az adatlapját és rosszul kötöttem be. Köszönöm a segítséget!
Köszönöm a választ! Ígéretesnek tűnnek ezek a Super cap-ok, csak sajnos nem az én alkalmazásom számára. Két óra volna a minimális üzemidő, de a hármat sem bánnám. Az áramszükséglet pedig olyan 25 mA (effektív érték).
Közben azon gondolkoztam, hogy szétbontok egy rossz bicajórát, és az elemtartó részét kivágva beleragasztom a pendrive oldalfalába. Így a jó vízzáró csavaros kupaknak köszönhetően lehet elemet cserélni, de nem ázik el az áramkör (vízzárás kritikus!). Már csak egy rossz bicajóra kellene. |
Bejelentkezés
Hirdetés |






