Fórum témák
» Több friss téma |
Jó megoldás.
A két rövid mérővezetéket jó alaposan össze sodorni egymással. Akkor pontosabb lesz. Nekem rövidzárban 93nH ha össze sodrom. Ha nem, akkor nagyságrendekkel több.
A multiméter hatással van a frekire.
Amikor én ráteszem a szkópra még a multit is akkor a freki visszaesik, amivel hibásan fog kijönni az induktivitás nagyobbra, mint ami valójában.
Kösz, de nem nekem van gondom a multis induktivitásmérővel. Én nem használok multit erre a célra, főleg ilyen kis induktivitás mérésére.
Az egyik multiméteremen van ugyan induktivitás mérési lehetőség, megnéztem a legkisebb méréshatár 2 mH, így 10-20 uH körül már már mindennek tekinthető csak hitelesnek nem. És ahogy mondod, a mérendő induktivitás a környezetéből felszedi a zavarokat, a multi meg a mérési elvéből következően nem tudja megkülönböztetni a külső zavarjeleket a saját mérőjelétől és ilyenkor fals értéket mutathat ilyen kis értékeknél. Ez az eltérés függ a mért induktivitás méretétől és kialakulásától... Csak a rozsda kollégának akartam felhívni a figyelmét, hogy a mérésben is lehet a hiba, bár ha tett volna fel képet a trafóról akkor máris könnyebben lehetne találgatni... Idézet: „Kösz, de nem nekem van gondom a multis induktivitásmérővel.” Bocs, csak félre címeztem.
Sziasztok!
Ma kaptam egy képet és egyszer csak beugrott a semmiből egy ötlet. Mi lenne ha a kapcsi táp vezérlése úgy lenne megoldva mind a ClassD végfokok? Előállítanánk pl egy 100Khz szinuszt (vagy kinek mennyi kell) és ezzel modulálnánk a PWM jelet. A kimeneten mint egy erősítő kimenetén, a félhíd szűrője után kapnánk meg a nagy amplitúdójú szinuszt ami menne a főtranszformátor primerjére. Mivel szinuszt kapna nem kellene fojtó a szekunderre és elmenne kis pufferral is. Amit hatalmas hátránynak találtam az ötletemben: Ugye a végfokoban átvitt max frekvencia felső határa 20Khz. 20Khz-hez kell több mint a tízszeres frekvenciájú 3szög jel amiből lesz a PWM a komparátor után. Akkor most 100Khz szinuszhoz kellene több mint 1Mhz 3szög jel amit biztosítani is lehet mert nem lehetetlen megcsinálni, de mi fogja hajtani 1Mhzel a FETek Gate-jét? Kicsit merész ötlet nem tudom mit szólnak hozzá a témában jártasabbak.... (!!!Figyelem!!! Ezért nem kell leugatni majd a másikat ha hülyeséget írt, hiszen a technika nem fejlődne ha nem lenne újabb és újabb ŐRÜLT ötlete valakinek )
Egyrészt nem értem pontosan, hogy mi az ötleted. (Fogalmazz pontosabban.)
Az mondjuk látszik, hogy egy-két dologgal nem vagy tisztában. Az ötletelést inkább halaszd akkora, amikor már sokat tudsz a dolgokról. ui: Ne megsértődj, írd tovább pontostva, és megvitatjuk.
Ott, hogy a végeredmény egy erősítő vagy egy táp lenne-e.
Másrészt: - Attól, hogy szinusszal hajtanád, még kellene fojtó, és puffer is. - Alkatrész temető - Bazi nagy emi
Alkatrész temető.
Nagy veszteség a feteken, drága és feleslegesen bonyolult meghajtás, az LC-tagon is nagy veszteség, trafónak ugyanolyan kell mint egy sima tápba. Ill. nem hagyhatod el a fojtót és a puffert sem a kimenetről. ui: A jó dolgok 99%-ban logikus következtetések eredménye. Az őrült ötletek inkább életveszélyesek. Én se rakok be egy darab kolbászt egy igbt helyére. Idézet: „Alkatrész temető. Nagy veszteség a feteken, drága és feleslegesen bonyolult meghajtás, az LC-tagon is nagy veszteség, trafónak ugyanolyan kell mint egy sima tápba. Ill. nem hagyhatod el a fojtót és a puffert sem a kimenetről.” Nah erre írtam hogy majd a jártasabbak megírják a frankót
Arra kéne törekedni, hogy te is tudd mi a frankó.
Ajánlom kezdj el olvasni magnességtani és elektronikai dolgokat. Aztán menj átt a fórumon, tele van linkelgetve doksikkal, olvasmányokkal. Aztán nézz utána a létező topológiáknak és elveknek (ezek a leghatékonyabbak). Aztán jön majd egy adag építgetés, tapasztalat, és közbe kis ötletek. Nagy ötlet az elkövetkező 10-20 évben nem lesz szerintem. Nagyjából már mindent kitaláltak, amit lehet a jelenlegi forrásokból.
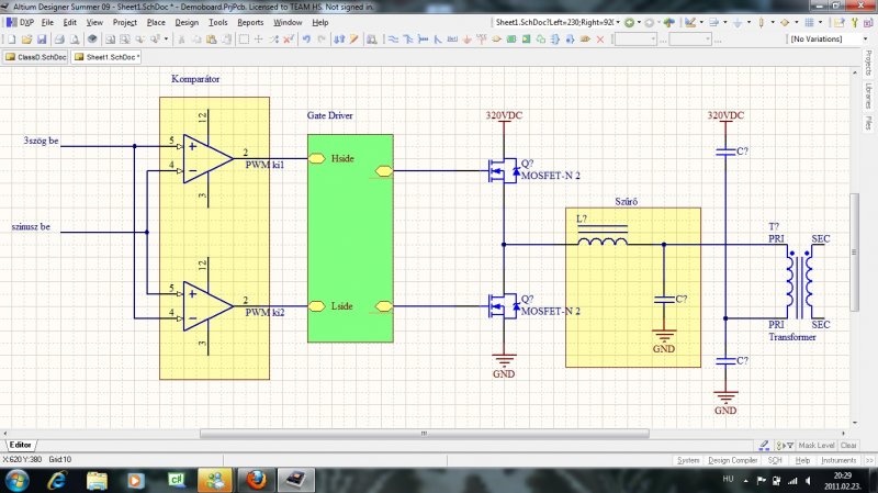
Készíteni akarok egy félhidas kapcsi tápot.
Jellemzők: Teljesítmény:1KW Kimeneti feszültség: 100V Kimeneti áram: 10A Kapcsolófreki: 100Khz Topológia: Half bridge Védelem: Túláram,UVP,LVP Van ETD49 magom csévével 3db. Elvileg egyen is át lehet húzni 1KW-ot. Nem tudom hogy melyik irányba induljak el... Diszkrét alkatrészek vagy vezérlő ic?
Értelek. Az ember mindíg tanul valamit.
Ha jól gondolom, akkor ez egy olyan erősítő lenne, aminek az erősítő része a hálózaton van és 320 V DC-ről működik. A galvanikus leválasztást meg a kimenetére kötött trafó biztosítaná. Az a probléma, hogy a primeren már ott van az alapharmónikus, mégpedig teljes amplitudóval. Ha mondjuk 500W-os, akkor a kimenetre kell egy 500W-os trafó, ami átviszi még a 20 Hz-et is...
Egyébként, léteznek ilyen elrendezések, amikor a táp meg az amp "egyben" van. Nem egyszerű és nem is igazán jó.
Emzolee pont most csinál ilyesmit. A Transztyuszeres meg is csinálta deszkamodellben, olvass vissza néhány oldalt. Ez hardswitch. Vagy csinálhatsz rezonánsat is a Cimo ajánlásai alapján.
jaj dehogy ez az erősítő!
Ez csak a táp. A bemenő szinuszt csak a jelalak miatt kellene kapnia. Ezért a kimeneten megjelenhet a nagy teljesítményű szinuszosan változó feszültség ami menne a magasfrekis magra.
Én régebben olyannal próbálkoztam, hogy fogtam egy boost konvertert, ami 12V-ból (autóba) csinált max 90V-t ennek a kimenetére volt kötve egy buck konverter, ami a 12V-os tápba pumpált vissza.
Alaphelyzetben beállt 50V környékére. A hangszóró egy kondival volt becsatolva. A vezérlő UC3845 volt, a meghajtás IR2110, meg egy 4011 Dt állításnak, az alsó fetről vett áram jelet, ha rövidzár lépett fel átment áramgen. karakterisztikára, és leoldotta a biztit. Annyi volt a gondja, hogy nagyon komoly fetek kelletek bele, ill. a nyák rémálom volt. Igazából előnytelen ez a kapcsolás, mert az egész elé kell egy drága, és jól terhelhető kondi, vagy egy külön akku.
Sziasztok,
van egy sanyo ca9 hd kamerám, korábban fórumban már pedzegettem, elvileg létezik, de gyakorlatilag nem lehet hozzá gyári tápot szerezni, ezért csináldmagadba fogtam(merthogy nincs csatlakozó rajta, így akku-adaptert kellett készítenem, ami az akku helyére bemegy, és meg lehet táplálni). Elég nagy áramot vesz fel induláskor, úgyhogy a súly miatt inkább egy kapcsolóüzeműt vettem hozzá, 1,5A stabil 6 V-on, az bőven elég. Ellenben a kamera nem csípi a magas frekvenciás jelet, csak villog a lede sűrűn, be nem kapcsol. Kérdésem: van-e kapcsrajz ilyen tápok utólagos szűrésére valakinek? Köszönöm!
Köszönöm a kimeritő ismertetőt.Azthiszem még értem is.
Az orosz pdf nagyon tuti.Főleg a snubberes része érdekel.Meg vannak benne mérések,tehát tudok mihez viszonyitani.Egyenlőre leköt a leválasztótrafó készitése és addig nem tudok (akarok) mérni. p_istvan.: Gondoltam a dologra de kényelmesebb vezetékkel csipesszel a végén mérni.Sajna nekem csak ilyen induktivitásmérőm van.A Cimopata cikkében lévő szkópos induktivitásmérés pontosabb eredményt ad?Majd kipróbálom azt is. Egyébként ha a mérővezetéket összezárom,mindegy hogy összecsavarom vagy nem a végeredmény nulla uH.Ha a trafó szórását mérem vezetékkel 30uH.(nem 35 mint utoljára irtam) Ha vezeték nélkül a trafó kivezetését bedugom a műszer csatlakozójába,akkor 27uH mutat. Képet és kapcsrajzot teszek föl miest lessz netem otthon.(szolgálltatóválltásban vagyok és már két hete net nélkül)
Én is erre a párosításra gondoltam. Lassan elkezdem rajzolgatni, 7végén több időm lessz majd rá.
Idézet: „A szekunder a PC trafó eredeti vezetékei.5 szál összefogva és úgy feltekerve a négy menet hogy a szálak egymás mellett hejezkednek el,tehát befedik az egész csévetestet .A primmereknél a csévetest aljára és tetejére raktam 3mm-es szigetelőcsíkot és közé van tekerve a 0.5-ös huzal. ” Az előbiekkből én azt szűröm le, hogy a primer 2 x 3 = 6 mm-rel keskenyebb (vagy a primer szélesebb)! A szoros csatoláshoz törekedni kellene az azonos tekercselési szélességre, azaz ha a primert nem tekered végig akkor a szekundernél is ki kellene hagyni a 3 mm-t.
Szia.
Igen,valami olyasmi formában van a szekunder ahogy leirtad.Elég nehéz úgy elhejezni a kb 1cm széles vezetéksort 4 menetben hogy csak pont a primmer fölött takarja be egészében a csévetestet.Dehát minnél többet teker valaki ... (annál messzebre jut )Azért mondhatnál egy-két ötletet vagy jótanácsot. Hétvégén teszek föl képet a trafórol (szekundertekercsröl)és mérésröl is mert sikerült nyúlnom leválasztótrafót és egy 0-250V ig szabájozható 4A-es tápot.Nem mai darab de tökélletes ez a párositás.
Sziasztok, egy olyan kérdésem volna, hogy tegnap bekapcsoltam cimó-féle kapcsi tápot, és +-36v helyett csak +-7v jött le róla. Ha levettem a terhalést, akkor lasan felkúszott +-20v ra, de ez szerintem terhelésre azonnal leeset volna, ez csak üresjárati. Namost megmértem a primer oldalt, pufferfesz 300V, rendbe. Ami egyedül gyanus volt, hogy a szekunder tekercset vizsgálva szkóppal, olyan volt a négyszögem mint amikor 80%-os kitöltési tényező lenne. Ez mitől lehet? Lehet megugrott az egyik FET vagy az IC adhatta meg magát?
Szia.
Ezt nekem is eljátszotta.A feteket ki tudod mérni...IC csere nálam megoldotta a problémát de persze a tiednek lehet más a baja...
Értem. Akkor FET mérés, esetleg csere, ha nem akkor IC.
Köszi.
Sziasztok!
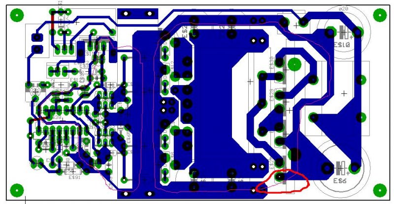
Az lenne a kérdésem, hogy a mellékelt nyáktervben rózsaszínnel jelöltem a zárt hurkokat, amiknek lenne valami negatív hatása? Például ahol pirossal bekarikáztam, ott jobb, ha össze van kötve, vagy nem? Még annyi, hogy snubber kellene valahova? Szekunder tekercsre, vagy diódákra?
Szia.
Sikerült összehozni képet a szekunder tekercsröl és a primer jelalakrol.Kapcsrajzal még lógok de bepótolom hamarosan.A trafónál most 18uH szórásnál tartok de szerintem még lessz ez jobb is.A képen kicsit keszekuszán állnak a menetek főleg a csévetest tetején de ez azért van mert szétrúgta magát.Egyébként szigetelőszalaggal rögzitem a hején majd kap egy szintén trafóbol bontott szigetelőréteget.(ez a papir látszik is a szekunder alatt) A primer jelalakot úgy mértem hogy a szkóp test volt a Vcc-n a melegpont pedig a fet drain felén.A snubber párhuzamos RC tagja 18K,1nF és egy FR304 dióda ami 150ns-os.Ezt nem volna érdemes lecserélni valami sokkal gyorsabbra?Sajnos ez van csak itthon úgyhogy rendelnem kellene.A képröl bőven lemarad a fet zárásakor fellépő csúcs de kb 600V-on van.A terhelés elég kicsi volt de ez látszi a kitöltésböl is.Valahogy valami nagyon nem tetszik ezen a jelen.Véletlenül nem én mérek rosszul valamit? A mérés 5us/div és 50V/div-el készült. |
Bejelentkezés
Hirdetés |




)
Hol akadtál el? 









