Fórum témák
» Több friss téma |
- Ez a felület kizárólag, az elektronikában kezdők kérdéseinek van fenntartva és nem elfelejtve, hogy hobbielektronika a fórumunk!
- Ami tehát azt jelenti, hogy a nagymama bevásárlását nem itt beszéljük meg, ill. ez nem üzenőfal! - Kerülendő az olyan kérdés, amit egy másik meglévő (több mint 17000 van), témában kellene kitárgyalni! - És végül büntetés terhe mellett kerülendő az MSN és egyéb szleng, a magyar helyesírás mellőzése, beleértve a mondateleji nagybetűket is!
Sziasztok!
Egy csipogó hangjelzőt szeretnék építeni. Addig megy a dolog, hogy 555 megfelelően bekapcsolva csipog, de én ezt úgy szeretném megoldani, hogy először csak 2-2 másodpercenként csippan egyet majd x idő eltelte után sípol. Erre van ötletetek?
Sziasztok!
Tudna valaki segíteni abban a kérdésben, hogy ha van 2db 100 wattos hangszóróm és azokat összekötöm párhuzamosan, akkor a terhelhetőségük változik, vagy marad 100 watt?
[off]
Jaj-Jaj Janikám! Idézet: :nemtudom: „Őt fogom megépíteni a labortáp után...” Azt sem tudod mit beszélsz. A tápod (amit te akarsz az amúgy nem labortáp) sem mostanában fog elkészülni erről a kapcsolásról meg lövésed sincs, hogy mi micsoda. Tarts egy kis pihenőt és kezdj el olvasni és tanulni az elektronikáról főleg az alapokat. Így nem jutsz előbbre.
Szia!
Sorba nem nagyon kéne kötni, mert a zümmernek 12V kell, és egyrészt nem biztos, hogy jut rá annyi (főleg, ha a táp kisebb is), plusz nem akkora áramot fogyaszt, mint a led. Szóval úgy kell megoldani, hogy a leddel egyszerre kapjon tápot, de lehetőleg 12V-ról. Astabilhoz ez úgy illeszthető, hogy a led katódját (legatív lábát) földre húzó tranzisztor kollektorára rákötöd a zümmer negatív lábát is, a pozitívat pedig a tápra. Ha 555-tel csinálod, akkor meg a kimenetre a pozitív lábat, a földre pedig a negatívat. Vagy egy plusz tranzisztorral is megoldható, ha esetleg belekavarna a zümmer áramfelvétele a dolgokba.
Sziasztok!
Egy pendrive-ot szeretnék megosztani a hálózaton, de nem szeretnék USB szervert vásárolni, ezért gondoltam, hogy egy hálózati nyomtatót alakítanék át, ha lehet. Tudnátok segíteni, hogy lehetséges-e ez, és ha igen, hogyan, ha nem, akkor miért?
Üdv!
Van néhány szünetmentes tápom, ezeket szeretném használni a lakásban ha áramszünet van. Lehet-e párhuzamosítani a tápok 230 V-os oldalát? Elvileg nem, de még nem próbáltam. Kösz előre is!
Dobókocka, óra stb építésre. Azaz utánépítésére !
Szia!
Tegyük fel, hogy már van egy némítható sípolód. Legyen ez pl egy agyonra emlegetett 555 IC, ami 1-2 kHz-en megy, és vagy a reset lábát, vagy a trigger jelét maceráljuk, azzal tilthatjuk a sípolást. Egy másik 555 IC csinálja nekünk a szaggatást. Ha rövid csippanások kellenek, akkor úgy kell működnie, hogy a kimenet alacsony szintje engedélyezze a hangot, mert annak az időtartamát könnyű rövidre csinálni. Az X ideig történő várakozást én számlálóval oldanám meg, pl egy CD4040-essel, mert annak ki vannak vezetve a legkisebb helyiértékű bitjei. Az órajelet a csipogás engedélyezőimpulzusai adnák. Amikor elér egy bizonyos számot a számláló, akkor földre húzzuk az engedélyező 555 IC reset lábát, így a kimenete alacsony szinted ad majd. Vagyis a síp be lesz kapcsolva, és a számlálás is megáll. Az egész újraindítható a számláló resetelésével. (Mellesleg a tápfeszültség megjelenésekor is gondoskodnunk kell egy reset impulzusról.) A számláló adott értékének figyelését egy diódás ÉS kapuval lehetne megoldani. (Diódák katódjai a figyelt bitekre, a közös anód a kimenet, ami fel van húzva egy ellenállással a tápra.) Ha az összes figyelt kimenet 1-be vált, akkor a közös pont feszültsége is felugrik. Ha olyan számot választasz, aminek a bináris alakjában csak 1, vagy 2 egyes van, akkor csak 1, vagy 2 dióda fog kelleni.
De a két témának semmi köze nem volt egymáshoz, és inkább a másikat hagytad volna meg.
Láttam a 12V-ot, de a megjegyzésnél az van írva, hogy "3V - 24V DC", gondoltam hátha össze lehet házasítani őket. Valahogy majd csak sikerül.
Köszönöm a választ és az ötleteteket!
Remek. De tényleg mi lenne, ha nem csak építenél, hanem megpróbálnád megérteni, hogy mit csinálsz?
Na látod, én meg a megjegyzést nem figyeltem
![]() Bocs. Ez alapján használhatod más feszültségről is, de sorba így sem érdemes kötni.
Sok mindent már értek, sokszor rájövök dolgokra, mikor a kapcsolási rajzokat nézegetem. Majd tanulok még. Időm van, fiatal is vagyok. Ha nem unom meg ezt , akkor majd csak rám ragad úgy jobban valami.
Az az igazság, hogy egy IC-nél többet nem szeretnék feláldozni.
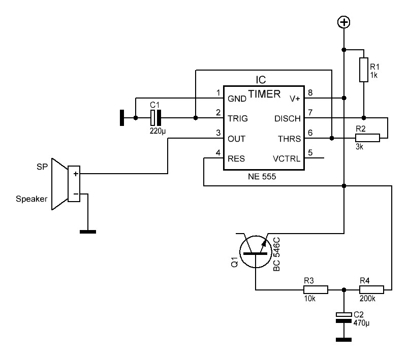
Mellékeltem, hogy hol tartok. 555 IC-vel megy a világítás a tranzisztorral meg az időzítés. Csak a kettőt nem bírom még összehozni. Ha a tranyó kinyitott akkor a piezót vegye le az IC-ről és a pozitív lábát tegye közvetlenül a tápra. Valami ilyesmit képzeltem el.
Hát lenne ki programozna. : Igazából sajnálom a PIC-nek az árát...
Na, meg ha valakinek elküldöm , hogy programozza fel , akkor a postán ki tudja mi lesz, eltörnek a lábai?!.. Amúgy ez Szilva kapcsolása? Bővebben: Link
Sziasztok!
Teljesen új vagyok a fórumon, de már olvastam itt sokmindennel kapcsolatban. A következő dologban kérnék segítséget. Van egy Sony-Ericsson MPS-70 speakerem (1.kép), amiről levágtam a telefonos csatlakozót és az a tervem, hogy csajom laptopjához megcsinálom USB+Jack (3.5) kapcsolattal kishangszórónak, ugyanis láttam egy videót, ahol ez működött. Az USB adja a kakaót, a jack meg a hangot. Viszont ott akadtam most el, hogy az usb-ben 4 ér van, (a 2. képen felül, zöld, fehér, piros, fekete), ami pedig a speakerből jön abban 5 ér (a 2. képen alul, piros, kék, átlátszó, fekete, zöld). Én úgy gondolom, a fekete és piros lesz a power (+, -), zöld és kék a hang (L/R) az átlátszó pedig a föld talán. Az USB-n pedig ha jól tudom akkor a piros a +5V, fekete a föld, a fehér és a zöld pedig az adat +/-. A kérdésem csak annyi lenne, hogy ezeket hogyan kell rákötni a jack-aljra, hogy működjön az elképzelésem?
Üdv.
Kérdésem lenne 12V-os akksival kapcsolatban. Konkrétan milyen akksit ajánlanátok ilyen ledmodulok kerékpáron történő üzemeltetéséhez? Elől 3, hátul 2 modul lenne összes áramfelvétel kb.: 0,25 A, persze 12V-on. A lényeg, hogy olcsó, könnyű, kicsi és strapabíró legyen.
A rajz kicsit furcsa. Az 555 IC ezekkel az értékekkel 1 másodperces ciklust futna.
Gondolom, ez a szaggatás akar lenni, de annak túl gyors, és a hangszóróra hiába kapcsolsz egy időre tápfeszültséget, attól nem fog sípolni. Ha a hangszóró helyett egy fentebb említett zümmert használsz, akkor alapnak nem rossz. Viszont a C2 kondenzátor körül megint gondok vannak. Sajnos nem tudom, mennyire szivároghatnak a kondenzátorok, de egy sok másodperces időzítést én már nem bíznék egy ilyen megoldásra. Persze lehet, hogy annyira kicsi a szivárgás, hogy jó lesz így is, de akkor is egy komparátorral érdemes figyelni ilyenkor a kondenzátor feszültségét, hogy ne terhelj rá. (Az 555 IC-ben is komparátorok figyelik a két határfeszültséget.) Hogy pontosan mit keres ott a tranzisztor, azt nem értem. Így bekötve biztos nem érsz el vele semmit, mert így nem kap sose nyitóirányú bázis-emitter feszültséget. Ha mindenképpen egy IC-vel akarod megcsinálni, akkor kb 3 megoldás jut eszembe: 1. Zümmert használsz, és egy 556-os IC-t, amiben 2 db 555 IC van. Az egyik astabil módban szaggatja a zümmer hangját, a másik monostabil időzítést csinál, aminek lejártakor fixen bekapcsolja a zümmert. 2. Egy 4 db műveleti erősítőt tartalmazó IC-t használsz. (Pl. LM324) Egy erősítő felel a hangfrekis jelért, egy a szaggatásért, egy az időzítésért, egy pedig kimarad, vagy felhasználhatod valami segéd akármire. Ez a megoldás viszont több külső elemet igényel. 3. Mikrovezérlő. Azt amúgy jól értem, hogy mi a feladat? Az időzítés lejárta után folyamatos hangjelzés kell? És milyen világításról van szó?
Szia!
Először is az a kérdés, hogy a hangszórók eredetileg 5V-ról mentek-e. Ha igen, akkor jó a helyzet. Az USB-t jól tudod, a piros szokott lenni a +5V, a fekete a föld, a többi nem kell. Ha minden igaz, ez a Sony-Ericsson csatlakozó kiosztása: Link Szóval ha leblankolod a levágott csatlakozó vezetékét, akkor kiméregetheted, hogy melyik vezeték hova ment, és kiderül, hogy hova mit kell kötni. Ha bedugod a telefonba, akkor még a tápfeszültséget is megmérheted. Egy dolog miatt aggódnék azért. Ha a jack és az USB földje össze lesz kötve, földhurkot csinálhatsz vele, ami zúgást okozhat. Legalábbis ha jól gondolom.
A jelenlegi értékek mellett valóban 1sec a szaggatás, de most ez nem lényeg.
Zümmert használok, tehát, ha feszültséget kap akkor sípol. A tranzisztor annyit csinál, hogy mikor az áramkör megkapja a tápot akkor ugye zárva van. Ahogyan a kondi feltöltődött kinyit és nyitva is marad. Ez így is működik. Azt nem bírom összehozni, hogy a kettő együtt működjön. Tehát: Megkapja a tápot az 555 jele alapján a zümmer elkezd csipogni közben töltődik a kond. Mikor feltöltött a kondi akkor az 555 lekapcsol és elkezd folyamatosan sípolni a zümmer. Amúgy ajtó nyitás jelző lesz. Ha kinyitod az ajtót csipogással jelzi, hogy nyitva van, ha túl sokáig nyitva marad akkor kezd sípolni a zümmer. Bízom benne, hogy sikerül érthetően fogalmaznom.
Bocs, lehet, hogy hülyeséget írtam, vagy legalábbis lehet, hogy rossz linket küldtem.
A hangszóró nem j220-ashoz van, a link pedig annak a csatlakozóját írja le. De könnyen lehet, hogy ugyanaz a csatlakozó van minden Sony-Ericssonon.
Így már világos a dolog.
A tranzisztor amúgy a rajzon így is rosszul van bekötve. Ha így van a valóságban is, akkor inverz üzemben működik (vagy hogy kell ezt mondani...). A zümmer folyamatos bekapcsolására amúgy kb az a megoldás, hogy egy tranzisztorral a földre húzod a Disch lábat. Így a C1 kisül, az 555 kimenete H szintre vált, és várja, hogy a C1 feltöltődjön. Persze az nem fog megtörténni, így a sípolás folyamatos lesz. Persze a képen lévő tranzisztorra még ki kell találni valamit. Szerk: A C2 kisütéséről is gondoskodni kell a tápfeszültség eltűnésekor.
Köszi a válaszod! Ezt találtam neten most, van hozzá egy kép is:
Link picture shows wires that comes out sony ericsson mps-70 speaker. black and red wires are for power, you need to connect them to power source (2.5-5V). green and blue wires are for left and right speaker and yellow one is common - (GND). az usb-re amit írtál, hogy a többi nem kell, ezt hogy érted? mit csináljak vele? w200 vagy w200i volt a telóm, de összetört, megmaradt a hangfal hozzá. Link
Nagyszerű. Akkor meg is van, hogy mi micsoda.
![]() Az USB adatvezetékeit csak le kell szigetelni, hogy ne érhessenek semmihez (egymáshoz sem). Már csak az a kérdés, hogy mennyi áramot eszik. Az USB port ugyanis nem éppen erőmű. Elvileg alapból 100mA-t ad, és ha több kéne, azt szoftveresen kérheti a rácsatolt eszköz. Szoftveresen mi viszont nem tudunk kérni, mert ahhoz kommunikálni kéne a géppel. Nekünk pedig csak drótjaink vannak. Ja, és bocs, hogy először nem figyeltem, hogy melyik típus lábkiosztását küldtem. :S
Süsd meg, el lett rontva a nyák. Egy kondi kimaradt. Nem tudom, hogy szándékosan -e vagy nem, de... Kimaradt egy 0,1 µF-es , azaz 1nF-os. Az nagy baj? Bővebben: Link A 0.22µF az megy ugye 22nF?
Valami ilyesmi az elképzelésem, csak a gép adná az áramellátást: Bővebben: Link
Okés, akkor kiműtök majd holnap olyanokat. Most misére megyek.
![]() Ja, az ugye nem baj, hogy a 220OHM az fél wattos ellenállás?
Ez a terv nem jó, azt ugye tudod?
(Most nem a kondira gondolok!)
Ha ezt Te raktad össze, és működik, akkor jó. Már csak azt kéne valakinek megmondani, hogy az USB portban van-e túláramvédelem. Illetve van, de hogy gond nélkül szabad-e használni.
Tudom, hogy rosszul van a rajzon a tranyó. Ezt gyors összedobtam és későn vetten észre, hogy rosszul rajzoltam és hát a kötések sem a legszebbek.
A Discharge láb földre húzásával még nem próbálkoztam. |
Bejelentkezés
Hirdetés |









(Most nem a kondira gondolok!) 




