Fórum témák
» Több friss téma |
És mekkora aksit szeretnél tölteni vele? És a megtermelt energiát hova szeretnéd felhasználni, milyen fogyasztón?
12 V os kocsi aksit toltenek es nekem egot kellene hajtson olyan index egot 21 W ost nameg egy 15 W os erositot es vele a boxat meg ilyenek !
Azt nem értem hogy miért drágább a bldc motor,mint a szénkefés!
Nincs benne szénkefe,szénkefetartó,és kommutátor! Nem pont olcsóbbnak kellene lennie? Tekercs és mágnes a szénkefésben is van... Továbbá a bldc felépítése is egyszerűbb!
Hát én se igazán értem, de biztos megvan az oka...(vagy nem)
A gondom nem az, amikről igyekszel engem tájékoztatni.
Én jól vagy rosszul, de leírtam a saját elképzelésem a 932069 és a 932670-es hozzászólásomban. Gondoltam, hogy elektromos szakember vagy tudása, vagy gyakorlata alapján majd minősíti. Az Erbe válasza reményt ad arra, hogy megvalósítható. Ez egy szélkerék, generátor, fűtés összekötés esetén hozhat plusz 20-30 % teljesítmény levételt, amit meg is tudok indokolni teljes részletességgel, hogy miért történik meg.
Kell valami muszer hogy a fejlesztett energia toltse az aksit vagy siman csak ra a + es -at?
Én úgy tudom hogy ha egyen motort használsz generátornak akkor elég egy erősáramú dióda( hogy az aksi ne pörgesse a szélgépet) is vagy max egy dióda hid. Ez nem drága max 1000-2000ft!
es miben talahatok en olyan motrot amek toltene egy 12 V os aksit?
Vagy esetleg készíthetsz egy ilyet is! Igaz ez 24 volt os rendszerhez van tervezve és 3 fázisú generátorhoz!
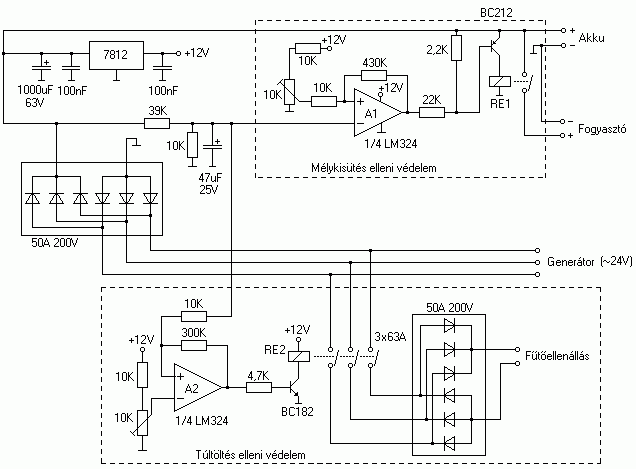
De van benne mély kisülés elleni védelem is( Nem tudod az aksit túlságosan lemeríteni így nő az élettartama) És van Túltöltés elleni védelem is( értelem szerűen nem tudod túltölteni, ha tele az akku akkor egy relé áthúz egy más fogyasztóhoz!) A potikkal pedig frankón betudod állítani a dolgokat! Szerintem ez egy nagyon egyszerű kapcsolás!
Hat praktikus es konnyu is de honnan olyan generator?
Egy szó Hugh Piggott!! Ezt írd be a keresőbe és keress rá rengeteg dolgot fogsz találni róla és van egy könyv is magyar nyelvű! Szerintem ha valakit nagyon érdekel a dolog akkor érdemes megvenni....
Asszinkron motorból létezik dalander motor.
Ezzel jelentősen kitolható a fordulat tartomány. Szerintem megérne 1-2 próbát. Nekem ilyen lesz a következő.
Igen! Ez nagyon jó ötlet, csak hát kevés háztartásban hánykódnak ilyenek. Az emberek többsége megpróbál kevés ráfordítással építkezni, vagy abból ami van. .. Még egy ötletem támadt, amit ki is fogok próbálni. De kíváncsi lennék elméleti véleményekre is! Ha a három fázisú aszinkron generátor tekercseit egymástól külön választva szeretném használni akkor az vajon tetszene neki? Így három lépésben tudnám a teljesítményt kapcsolni. Egyenirányítás után lehetne őket sorosítani, vagy párhuzamosítani is...?
A rajzot én is köszönöm!
Valami hasonlót kellet volna a közeljövőben összehoznom. A mélykisütés veszélye nagyon izgatott. Egy IC-tok, egy 78xx, trimmerek a pontosításhoz - ez az én világom. Egy esti rajzolgatást, számolgatást spóroltál nekem. Minimális módosítással testre szabható.
Ha a fázisok terhelései nagyon eltérnek egymástól, azt nem nagyon fogja szeretni - csillagpont eltolódás.
Azért vagyunk itt egymásnak hogy segítsük egymást! Sok sikert, várom a tapasztalatokat!
Bocs, nem tudtam kihagyni, de közben azért írtam a választ.
Írod: Egy IC-tok, egy 78xx, trimmerek a pontosításhoz - ez az én világom. Én meg valahogy megpróbálom elmondani a gondolataimat abban a reményben, hogy ha jó az ötlet, Te kapásból hozzárendelsz egy egyszerű kapcsolási rajzot. Melléklek egy rajzot, ami méret helyesen mutatja a szélkerék és a generátor teljesítményét. A generátor most nem csatlakozik a szélkerékhez, de a szélkerék optimális fordulatát követi, kapcsaira csak fűtés van kötve. Látszik, hogy a generátor több teljesítmény tud leadni, mint amit a szélkerék ad. Ha a kettőt összekötöm, a szélkerék az optimális fordulatról visszafékeződik, és beáll egy egyensúly, de ott a kerék és a rendszer rossz hatásfokon megy. Ha a generátort és a fűtést úgy kötöm össze, hogy egy félvezető impulzusokban engedi ki a teljesítményt, a generátor leadott teljesítménye csökkenthető. (az egyenes meredeksége csökken, lásd szaggatott vonalak). Ez a teljesítmény most az impulzusok kitöltési tényezőjétől függ. A teljesítményt vezérlő impulzusok kitöltési tényezője az A,B, C és D pontokon, hogy a két görbe fedje egymást, 0,16, 0,3, 0,53, és 1. Azt tudom, hogy van olyan IC, aminél a kiadott négyszögjel frekvenciáját és kitöltési tényezőjét egy potméterrel lehet állítani. Ezek szerint a kitöltési tényező az IC vezérlésében valószínűleg feszültség függő. Ha azt a vezérlő feszültséget a generátor pillanatnyi feszültsége adja, több-kevesebb sikerrel megközelítheti egymást a két görbe. Én ennél jobban nem tudom leírni, mire gondoltam, de mentségemre legyen mondva, hogy ez megegyezik a már leírtakkal, és tényleg várom a véleményt.
Külön külön úgy értem,hogy szétbontani a csillagpontot. Nincs köze egymáshoz a három tekercsnek. 1tekercs-1kondi. Egyenírányítás után találkoznának csak a tekercsek egymással.
Részemról minden ok, emberek vagyunk (a bevezető tőmondatainkra értem).
Az elv mindenképp érdekes, megér egy legalább elvi vizsgálódást. Viszont vannak aggodalmaim, ezért nem akarok kapásból zseniálisnak tűnő gondolatmenetet felvázolni, majd leírom itt, hogy mire jutottam. Az aggodalmak "első" olvasatra: - Félek, hogy ezek a görbék elméleti, és nem mért görbék. (A generátor teljesítménye a ford.számtól függő hatásfoktól is függ - nem egyenes, a generátort terhelő teljesítmény csak zárt áramkör esetén értelmezhető - minden megszakított időtartamban terhelés nélkül igyekszik gyorsulni, amit megfűszerez a hídegyenirányítás miatti fordulatszám függő fesz. "hullámzás" (ezeket persze időtarmamokban - integrállal - is figyelembe kell vennem. - Egyenlőre nem látom a viszonyítási értéket, függvényt amihez hasonlíthat a szabályzó "Münchausen hajánál fogva húzza ki magát" - még nem látom a faágat). Megnézem, ugyan az én esetemet nem érinti, de, mint segítség, mint házi szélerőmű szabályzási lehetőség érdekel.
Érdekes!? Kérdés - hogy fog viselkedni az egy házba épített, közös tengelyű 3 db 1f-ú (ha van ilyen?) aszinkron generátor?
Tényleg nem tudom. Meg kell mérni, és majd találunk rá elméletet. (Apropó - mérés?) Az egyenirányítás utáni összegzéssel óvatosan - a diódák az ANÓD-KATÓD -jaikon pillanatnyilag jelenlevő feszültségek szerint nyitnak, vagy zárnak (egymást is vezérlik).
Kiegészítés a (#934146)-hoz. Azt hiszem, csak a fő kérdésedre nem válaszoltam.
Ilyen IC-t (feszültség/frekvencia és kitöltési tényező) tudtommal nem gyártanak. Ilyen áramkör összerakható kívánt frekv-kitölt. együttfutással. Mindíg működési tartományuk van, pl. 7-40V, 5-25kHz, 5-50%, soha nem a nullától a felső értékig. Ez néha jól is jöhet limitálási küszöb beállításához.
Majd csak össze dominózom.
Talán 1 db a TL494 IC-vel is megoldható. (Fig.3, Fig.6) 0,5-400 kHz / 2-500 kohm; 0-45 % / 0-2,8 V - az együttszabályzást kell kitalálni (ellenállás és tőle független, de vele együttfutó fesz. - kézinél pl. iker potméterrel).
A szokásos gépész és elektromos nézeteltérések már megtörténtek, lehet nézni az érdemi részt.
A cél tehát a két görbe közelítése egymáshoz, ami érezhetően megnövelheti a szélgépről levett teljesítményt. A következő részt azért írom le, hátha valaki megpróbálja megsinálni ezt a régi stílusú szabályzót. Tudom, hogy a mikrovezérlős megoldás a jó, na de hiába a megfizethető ár, ahhoz kell program, meg a beviteléhez szükséges beégető eszköz. Hobbi szinten marad a butább, de megfizethető analóg szabályzás. -a legnagyobb gond, hogy a szabályozott, fogyasztóra menő négyszög jelek torzulnak, azok mértékét csak saccolni lehet, mert a környezettől függnek Ez behatárolja az alkalmazható frekvenciát. -az ábrát azért rajzoltam meg, hogy lássam, a különböző helyeken milyen nagyságú az elvárt szabályzás. Az origó és a D pont közötti távolság, ami megadható generátor feszültségváltozásával is, nem ismert, függ az összeépített szerkezetektől. Ha a generátor feszültségével akarom a szabályzást vezérelni, a bemeneti jelhez valószínűleg kell majd egy nulla erősítéstől induló változtatható erősítési tényezőjű egység. (egy IC vagy tranzisztor egy potméterrel). -reményt kelt egy általános megoldáshoz, hogy az A, B, C és D pontokhoz hozzárendelt kitöltési tényező az 1 jelű generátornál 0,16, 0,3, 0,53 és 1, a 2 jelű generátornál ez 0,23, 0,32, 0,6 és 1. Nem részletezem, hogy a beállítás eltérése mit okoz, de remélem, egy 80-90 %-os hatásfokon belül marad a rendszer. ( többi variációt csak kíváncsiságból nem nézem meg). Melléklem a rajzot. -egy sebtében összedobott szabályzó (csak egy IC-re gondolok) bemérése egy szkóppal, az előzőekben leírtak alapján már infót ad arra, hogy a szabályzás ilyen módon életképes-e. A bemérés természetesen csak kiindulás, hogy az adott lehetőségekkel miként lehet előbbre jutni, az további meggondolásokat igényel. Ebben szívesen részt vennék, ha valaki igényli. Sajnos a lehetőségeim olyanok, hogy ezt a gondolatom nem tudom megvalósítani, nincs hol elhelyeznem egy szélgépet, ami rásegíthetne egy fűtésre.
Még egy ötletem támadt! Többen írták, hogy fűtésre ill melegvíz készítésre akarnák használni a szélenergiát! létezik egy ilyen szerkezet ami pont erre van kitalálva. Teherautókban és buszokban használják, és úgy hívják "retarder" lehet hogy ez nem a pontos neve, de így emlegetik. a lényeg a következő: az autó kardán tengelyén van egy generátor amiben egy fűtőtest is van közvetlenül az autó hűtővíz rendszerébe van kötve. Lejtmenetben, vagy lassításkor a sofőr működésbe hozza a szerkezetet, a müszerfalon lévő kis karral(ami gondolom egy potméter) igy a forgó energiát közvetlen hőenergiává alakítja át. az intenzitást a kis karral fokozatmentesen lehet szabályozni! Az egésznek a lényege, hogy ez nem kopik el nem úgy mint a fék. De meleg vizet csinál, és szabályozható!
Hát ez elég érdekes! A legjobb tudomásom szerint a retarder a kipufogó rendszert zárja le és ezzel megnöveli a motorfék erejét.Kíméli a fékeket, durva lenne nyáron fűteni a buszokon. Semmi köze nincs a meleg vízhez!
Ha külön használod a tekercseket, szerintem a felgerjesztés problémás lesz. A forgó mágneses tér hiányzó pólusokkal? Egyébként semmi hasznát nem látom, egyenirányításkor az adott tekercs félhulláma hiányozni fog, és egyenetlenebb lesz az egyenáram.
Ráadásul a terhelés sem egyenletes. |
Bejelentkezés
Hirdetés |










