Fórum témák
» Több friss téma |
Valaki illetékest kérdezek: Megüssem, vagy ne üssem? (Bikini
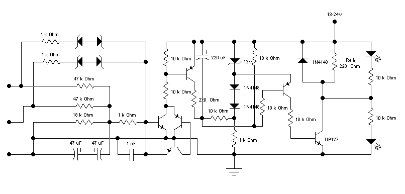
) Tehát: megépítsem, vagy ne építsem meg? Mert már elfajultunk itt teljesítményvédelem felé, a koppanásgátlótól és hangszóróvédelemtől.
HIHI!
"elektropityu"... Ez tetszett! Ahogy itt olvasgatlak titeket, úgyis fejlesztésen esik át a bemenetválasztó, akkor már miért is ne tudnék rá egy dupla kimenetet választó kimenetválasztót is rakni... Tehát a végeredmény 2 hangfalkimenet, 4db hangfalbemenet. Régről maradt egy külön tápos hangfalvédelmem (műv erősítős, már 0,6V egyennél is lekapcsol)! Tán 93-ban volt a HE újságban a 300W-os erősítő VMOS fettel, vagy mi, annak a védelme+ Azt is beleapplikálom, és az éppen húzott relét fogja, és elengedi, ha gebasz van... Lesz benne távirányító, és az Akció Laci ötlete /Aki kíváncsi, az hamar megöregszik!/ Úgyhogy előreláthatólag idén is megyek, már kettedmagammal (hogy oszoljon a 400Ft-os literenkénti benzinköltség (ó, hogy ...szódjon meg)) Gubán Gabcsit tuti nem tudom eltranszportálni, mert az ő vasához szerintem teherautó kell, és akkor én még 1db erősítőt sem tudok berakni, nemhogy mind az 5-öt...
Nos... Lejárt az idő, és sajnos az utánmódosítás kiskapuja be lett csukva.
Gerynek szerintem emiatt nem kéne szétbombázni az erősítőjét. Ha megteszi, akkor nekem nem kell építenem, de igazából nem tétel, mert BC182 is annyi van itthon amennyit nem szeretnék, meg alkatrész is. Talán az ellenállásokat kell megvennem, minden más megvan. Fóliakondik, stb. Egyetlen ponton tudok belekötni a kapcsolásba: a relét vezérlő darlington. Én oda valami izmosabbat teszek, például BC182-BC639 darlingtonba kötve, vagy együtt tokozott darlington BC517, vagy még inkább BC875. Tehát mi legyen?
Udv,
Lehet tudni hogy kb. mennyi terem lesz hasznalhato a suliban? En szivesen vinnek egy komplett rendszert (forras, erosito, hangsugarzo, kabelek) ha kesz leszek addigra. Viszont osszehasonlitgatas helyett szivesebben lejatszanek 1-1 komplett zeneanyagot (pl. egy szimfoniat es/vagy konnyebb mufajbol valamit ... jeloltek mar vannak amik altalaban 40-50-60 perces anyagok). Egy masik kiallitoval szivesen megosztoznek 1 tavolabb eso termen ahol kisebb a zsivaj/forgalom Azert kerdezem h. elore lathatoan hany terem lesz mert ha keves terem jut sok kiallitora akkor inkabb csak nezelodni megyek. Koszi!
Hali!
Én az elejétől a végéig elolvastam ezt a témát de nem találtam (lehet hogy csak én vagyok vaksi) a helyszínt a mostani találkozóra. Valaki elmondaná hogy hol lesz?
Na figyelj, itt az elképzelésem példának. A két-két soros Z-diódát te is beledolgozhatod a védelmedbe, aztán teljesítményvédelmet is nyújt.
Matyikám, szerintem építsd meg, véredényem szerint nem baj, ha több ilyen kis atomvillanást előidéző kézikészülék (hangfalvédelem) van készenlétben, úgyis több hangfal lesz üzemben.
A kapcsolásba nem kellenek nagyobb tranyók, mert 100mA-t tud egy ilyen tranyó folyamatos üzemben, és ezt elég sok relé elbírja. Ha kell van két db. RE-CO GPM4-es relém, ami a kapcsoláshoz kell, sőt még foglalat is van az egyikhez. Ha gondolod a kövi börzén odaadom Neked. Nekem másmilyen van benne, de azzal is tökéletes, tehát nyugodtan megépítheted a kapcsolást így ahogy van, nem lesz vele gond.
Én pl úgy képzeltem, hogy nálunk lesz egy hta-s kísérlet, reggeltől (mondjuk7-10ig), utána egy kis zene azokról az erősítőkről, amit vittünk és déltől szabad a pálya, lehet hozni vinni a cuccokat meghallgatni. (Addigra már sokan lesznek és én is inkább nézelődnék, hallgatóznék.) Például délben a védelmet lepróbáljuk, aztán akkor mindent ki lehet próbálni a hangfalakon.
Ha valaki igényt tart az M1-es kis hangfalakra, azokat már reggeltől is tudom nélkülözni...
Nem akarok senkit rémisztgetni, de ha begerjed egy 100W-os végfok, vagy véletlenül eltekerődik egy potméter, vagy valaki az állítható hangerejű CD lejátszót véletlenül kikapcsolja, majd megint bekapcsolja, stb, akkor lehet meglepetés....
Egyébként én úgy vettem ki hogy simán mindenki meghallgathatná a cuccát, mondjuk, ha nem tud hangfalat hozni, nem összehasonlítás lenne. Arra külön vaktesztet csináltok, nem?
Nekem is van GPM4 relém, nem is egy. Visszabontásból, foglalattal.
Héttől tízig?! Mi vagy te? Fakír?
Körülbelül 10-re fog mindenki megjelenni.
Ez a sacc jó ráhagyással ment, szerintem 3 órán belül is végzünk a HTA-s teszttel. (Már ha túl sokszor nem égetjük le és nem kell menet közben többször javítani
), A másik 3-4 végfok meghallgatása sem tart 2 óráig. Akit érdekel a HTA-s dolog, legfeljebb korábban jön, de ez még messze van úgyis, 3 hónap alatt sok minden kialakul, változik...
Nem pesti lévén szerintem én lakom a legközelebb és nekem is az első buszom 7 re ér be a népligetbe. Ahhoz 5:45-kor már buszon kéne ülnöm. A többiek még messzebbről jönnek, azaz ha nem akarod egyedül tesztelgetni az erősítődet, akkor ne akard ilyen korán. Szerintem A2K sem szeretne hétre oda érni
Ja először borzalmas, nem Matyinak való dolgokat fogunk próbálni
: 1. Trafó csere, 2. Gratz híd csere (lassú, gyors, hiperfast), 3. Tápkondi (több féle) 4. Csatoló kondik (szintén több félével), 5. VAS, bemeneti és áramgenerátor tranzisztora (A VAS tranyóval lehtet változtatni/javítani rajta, már próbáltam), 6. Végtranyók leváltása (Ezt hagyom a végére, mert ez már veszélyesebb mutatvány, de eléggé beleszól a hangzásba ez is). A végső verziót (remélhetőleg sikerül egy különösen jó hangú példányt összehozni a végére) el lehet vinni meghallgatni, bele lehet "gányolni" , ki lehet benne próbálni dolgokat a továbbiakban is.
Jól van, csak egy elképzelés volt. Tehetjük későbbre is, majd még egyeztetünk mindent a 3 hónap alatt. Hosszú az az idő ám!
Pillanatok alatt elmegy 3 honap! Minden relativ: gondolom ismered azt, hogy 1 perc a fogorvosi szekben milyen hosszu, de milyen rovid a csajoddal
Ja ez nagy igazság ám! Mondjuk az utóbbi esetben az már elég s.. ügy
Neked már jó volt, csak a csajnak nem. Az meg kit érdekel?
. Szóval mivel sokan sokfelől jönnek, de alapjában véve az ország sugaras volta miatt Budapest a leginkább megközelíthető, ezért máshová tenni - elnézést - balgaság lett volna. Olyan megoldás pedig nincs, ami mindenkinek jó lenne. A legkevesebb kompromisszummal járó megoldás, és a "középsz@r" állapot az Pest. Épp ezért, mivel sokan sokfelől jönnek, én az igazi "törzsgárdát" 9-10 felé saccolom, hogy összejönnek. Ez volt az oka a hüledezésemnek.
Kedves fórumtársak !
Kötelességemnek érzem ezt a következő felhívást amely összeköthető a mi találkozónk helyszínével . Aki olvassa ezt a topikot az olvashatta hogy a tavaji találkozónk csekély bevételét azt felajánlottuk a Puskás Tivadar Távközlési technikumban tartandó konstrukciós versenyre egy díj formájában .
Látod Matyi! A Szécshenyiből is lesz résztvevő a konstrukciós versenyen.
A hangfalalakat megbeszéltem, az etalonokat lehet használni majd a talin, csak legyen egy külső védelem.
Lesz-lesz. Ha Murphy úr is úgy akarja.
Nekem nem kenyerem a verseny. Csak lesz egy hangfalvédő. Ennyi. És honnan tudod, hogy melyik iskolában végeztem? Idézet: „A Szécshenyiből” Na szép...szegény biztos forog a sírjában.Én is oda jártam. Úgyhogy az AAÉT-n is lesz biztosan...
Honnan tudom? Hát te is tudod, hogy én honnan tudom, minek kérdezed meg!?
Milyen verseny van már megint? Nem kenyered a verseny? Ez most nem jött át nekem, bocs....
Most esett le, egy szóval nem írtam, hogy melyik iskolában végeztél.... Ezek szerint viszont tudod, hogy én tudom, hol végeztél, mégis megkérdezed.
Fényképek a tavalyiról hol vannak bővebben? (CIROKL fényképeit láttam csak.)
Szerintem a legbővebben nálam van , megpróbáltam mindenkitől beszerezni a készült fotókat !
Kedves fórumtársak!
Elkészült az AAÉT hivatalos honlapja. Elérhetősége: aaet.nickmann.hu Célja, a találkozóval kapcsolatos adminisztratív ügyek segítése: résztvevők nyilvántartása, információk egy helyen való összegyűjtése a könnyű átláthatóság érdekében, jelentkezéshez/részvételhez szükséges "dokumentumok" nyilvántartása, statisztikák készítése... Fontos, hogy minden leendő kiállító, árus (csak börzés) regisztráljon, s majd a szükséges űrlapokat kitöltse (ezek készülőben). Viszont a részvételi szándékot már most kérjük jelezni! Csak nézelődni szándékozóknak a regisztrációját, s jelentkezését is várjuk, egyrészt statisztikai okokból, másrészt, csak ekkor van lehetősége névre szóló nyakba akasztót kapnia. (A honlap 100%-ig saját fejlesztés. Idő hiányában nem volt hosszas tesztelés. Remélem, ennek ellenére bug-mentes, de ha valami mégis becsúszott, s észreveszitek, ne habozzatok szólni nekem. Köszi!)
Engedd meg , hogy elsőként gratuláljak Lacikám.
Te vagy az AAÉT hivatalos apukája. |
Bejelentkezés
Hirdetés |




) Tehát: megépítsem, vagy ne építsem meg? Mert már elfajultunk itt teljesítményvédelem felé, a koppanásgátlótól és hangszóróvédelemtől.
amik altalaban 40-50-60 perces anyagok). Egy masik kiallitoval szivesen megosztoznek 1 tavolabb eso termen ahol kisebb a zsivaj/forgalom 
), A másik 3-4 végfok meghallgatása sem tart 2 óráig. Akit érdekel a HTA-s dolog, legfeljebb korábban jön, de ez még messze van úgyis, 3 hónap alatt sok minden kialakul, változik...
:



