Fórum témák
» Több friss téma |
Nem, semmi baj a hálózattal, a labortáp kimenetét mértem éppen, az rúgta szájba a kártyát... én vagyok a hibás, mert van hozzá egy védelem, amit az az emberke ajánlott, aki írta a szkópos progit, azzal lehet akár 100V-ot is vizsgálgatni, csak lusta voltam előszedni, de ebből okultam... 5000mínusz, ez van, a hülyeséget büntetik...
"MCLR kivetelevel minden IO-n van vedodioda a VSS es a VDD fele. Ezek levezetik a tulfeszt es a negativ feszt."
A táp + felé ez csak akkor történik meg, ha annak kimenetén van legalább egy zener diódás túlfesz védelem. Egyébként gond nélkül képes egy bemenetre érkező nagyobb pozitív fesz megemelni a tápfeszt is...
Nos, tisztelt fórumtársak!
Megosztanám veletek tapasztalataimat: az ominózus tápban, ami a túlvilágra küldte a stabkockákat, meg a PIC-eket, kicseréltem az LM324-est és láss csodát, megszűnt a probléma.
Hello!
Örülünk neki, hogy jó lett, Bár én kissé szkeptikus vagyok, hogy az LM lett volna a hibás. De ha foglalatban volt, akkor lehet, hogy a kontakthibát hárítottad el. Ha egy műveleti erősítő nincs megnyuvasztva, akkor az általában vagy működik, vagy nem. Így, lehet visszaköszön még a dolog. (De ha lehet, ne legyen igazam..) üdv! proli007
Szia!
Megértelek, én is furcsállottam a dolgot... Csinált még egy érdekes dolgot a jószág, ha letekertem a feszültséget minimumra és úgy kapcsoltam ki, a feszültség az egekbe szökött, ekkor kezdtem el gyanakodni az IC-re. Egyébként, precíziós foglalatban volt, alig bírtam kiimádkozni, ettől függetlenül lehet, hogy Neked van igazad... Szerinted forrasszam be foglalat nélkül? Drága ám a PIC úgyhogy csináltam egy külön tápot, a PIC-es dolgokhoz már csak azt használom, egyszerű, mint a facsipesz: trafó szekunder-híd-puffer-100n-7805-100n->5V boldogság ![]() üdv: E.
Hello!
A legtöbb tápnál, vagy gondoskodni kell arról, hogy mi van ha a feszültséget ki-bekapcsoljuk, vagy a kapcsolásból eredően "önmagától" működik így. De nem egyszerű kideríteni sem, mert különböző üzemállapotokat kell vizsgálni, különböző nagyságú pufferekkel, de a feszültség akkor is visszajöhet, amikor a pufferben valamilyen nagyságú töltés van... Általában a segédtáp és a főtáp közötti viszonyban van a kutya elásva. Mérni nehéz, tehát filózni is kell, rajta. De ezt az esetedtől függetlenül írtam. Lehet igazad van, az LM reteszelődik bizonyos bemeneti és tápfeszültség értékeknél. Bár ezt nem igazán tapasztaltam. Azt nem állítanám, hogy a foglalat nem jó, bár én a legritkább esetben használok ilyen dolgot. (Már csak a jó minőségű foglalat ára miatt is.) Egy IC-t nem azért (és úgy) tervez be az ember, mert azt cserélgetni kell. Ha mégis, akkor ott már gond van. Természetesen egyes esetekben hasznos lehet. pld. ki szeretnél próbálni az áramkörben más típust is, vagy próbapanelről (esetleg égetőről ) van szó. Kezdők esetében is jó lehet, mert mire beüzemeli - beméri a készüléket, az IC már halott. De kontakt hiba - forrasztási hiba bárhol lehet, és elhárítható a panel macerálásával is.. Persze ezek csak lamentációk.. Minden esetre, PIC-hez én is egy-két (szigorúan trafós) dugasztápot használok, panelen az 5V-os stabilizátorral. Ott nem kell számítani arra, hogy a feszültség felugrik. És ahogy írod, így béke van. Fix feszültségű dolgokat, nem is érdemes labortápra tenni, mert kissé megtekered (vagy csak meglököd) a potit, és már kész is a katasztrófa. Gyári "nagy feszültségátfogású" tápokat, nem véletlenül készítik kapcsolható tól-ig tartományba. Nem csak azért mert kapcsolják az előszabályozást és finomítják a beállítást.. üdv! proli007
Hello! Van egy házilag készített labortápom (2 kimenettel [ egyenként 35V]) és az egyiknek nem tudom a hibáját mertha leterhelem adok neki 5-10V-ot a kondi föltölt de nem nagyon akar kisülni csak akkor ha lekapcsolom a 230V-ról és fejjeb tekerem....
a kondenzátor hibája lehet vagy valahol máshol keresgéljek? :eek2:
Sziasztok! Valami baja van az autómnak. Ha nyomom a gázt nem megy rendesen, ha elengedem és váltok akkor meg lefullad. Bocsi, de nem adtál korrekt pontos infókat a tápodról. Legalább egy rajz. Idézet: Ezzel mit szerettél volna mondani pontosan? „leterhelem adok neki 5-10V-ot”
egy ventit kötöttem rá és csak addig megy vele amíg a kondi fel nem tölt. Miután feltöltött nem hajlandó kisülni csak ha lekapcsolom az egészet.... valami zárlat okozhatja de még nem jöttem rá hogy hol van...
Hol kezdjek el keresgélni? :eek2:
Akkor én első körben kivenném a kondikat és cserélném.
Kár, hogy nincs rajz így nem tudni a pontos működést. IC van benne vagy csak tranzisztorok?
megtaláltam ( remélhetőleg a hiba forrását nagy szikrázások közepette... leégett ( mostmár végleg ) a kondirol a vezeték a (jobboldali eddigis jó volt ezt méréssel próbáltam bizonyítani! a bal oldali az akkor a nem megfelelő érintkezés miatt lehetett hogy egyszer volt egyszer meg nem volt feszültség rajta)
Sziasztok!
Pár hónapja építettem egy (akkor még) működőképes labortápot. Többször ki lett próbálva, órákat ment, terhelve, terheletlenül, mindenhogy, jónak láttam, bedobozoltam. A minap előszedtem, tekergetem a fesz. szabályzó potit és egyszer csak leesik a kimenő fesz. ~0,6V-ra. Azóta is kb ezen az értéken van 0,6V-1,1V között. Ha az áramkorlátot tekergetem, arra sem reagál. Égett/sérült alkatrészt nem látok. Feltételezem, hogy ellenállás, dióda nem megy tönkre látható külsérelmi nyom nélkül. vezetékek rendben. Mi romolhatott el? Hol kezdjem kimérni?
Kimaradt: Annyit tudok, hogy a leden (alul) 1,85V van csak. Épp hogy csak világít.
Hello!
Az érdekes, hogy eszedbe sem jutott volna, hogy megmérd a feszültségeket a tápban? Mondjuk a stabilizátorok, tranzisztorok, kondik lábain a GND-hez képest. Mert a távolbalátáshoz - jósláshoz vannak a TV-ben telefonszámok. De ez itt csak elektronika.. ![]() üdv! proli007
De, eszemben volt, csak gondoltam ha valami tipikus hiba, akkor kapásból van rá valami válasz
és nem kell szétszedni az egészet feleslegesen, a leden tudok feszt. mérni egyszerűen, mert az kilóg a dobozból. Lustaság... :yes:
Szervusz!
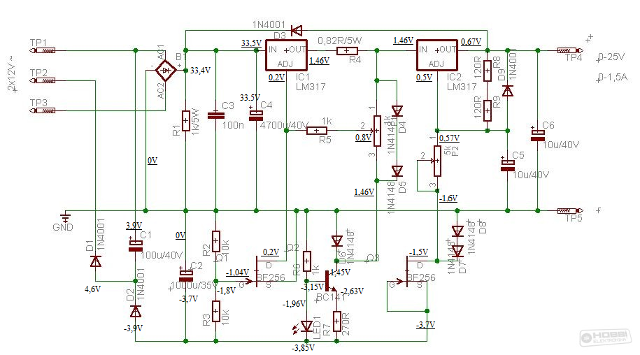
Sikerült ma kimérnem, legalábbis a nagy részét. A rajzot nem linkelném be még egyszer, ha nem szükséges. Tehát földhöz képest így néznek ki: IC1: A:-14V, O:-12,7V, I:-12,8V IC2: A:-13,5V, O:-13,5V, I:-12,6V BF256_1: G:-16V, S:-14,1V, D:-13,9V BF256_2: G:-17,7V, S:-17V, D:-15,6V BC141: E:-16,5V, B:-16,1V, C: -13,7V Két diódát néztem még meg: D7 után: -14,8V D8 után: -14V (záró irányban, a 2. BF256-tól mérve) Trafó maga rendben van, elkók nem vezetnek. Egyenirányító híd után közvetlenül +14 és -12,7V-ot mérek. Ha valami fontos kimaradt, akkor kérlek írd le és megnézem azokat is. Előre is köszönöm!
Hello!
Kapásból nem értek semmit. Az IC1 Input lábán, ugyan akkora feszültség van, mint a pufferkondin. De az összes mérésedben csak negatív feszültségek vannak, míg azt írod az egyenirányító híd után +14V. (Ami amúgy is kevés, mert a 24V-ot egyenirányítva, itt kb. 32V feszültségnek kell lenni. De a táp negatív kimeneti pontjához képest mérj (vagy a GND jelhez képest) mert így nem értelmezhetőek a feszültségek.. Elsőként a C4 plusz, és C2 mínusz pontján. üdv! proli007
Pedig úgy mértem direkt, hogy a trafó középső kivezetésére kötöttem a voltmérő test vezetékét...
14V még egyenirányítás után GND-hez képest, tehát a két kivezetés között kb 26V van, de még ez is kevés valóban. Nem egészen vágom már... Megmérem úgy, ahogy te javasoltad. és kezdem a legelejétől, sorban haladva. Trafó kivezetésein 12,9V-12,9V C2: -17,8V C4: 12,8V mérem a többit is és beírom.
Hoppá...
A földdel már eleve probléma van. A trafó földje és a a "negatív" kivezetés között -15,7V van ugyanez a pozitív kivezetésnél szintén -15,7V körül van. Nem csoda, hogy a kivezetések között csak néhány tized V van.
Hello!
"Pedig úgy mértem direkt, hogy a trafó középső kivezetésére kötöttem a voltmérő test vezetékét..." Hagyd már békén a trafót. Annak nem a középkivezetése az áramkör GND pontja, mint ahogy az erősítőknél van! Írtam már, hogy a táp negatív kimeneti pontjához képest mérj!!! Trafónál csak azt ellenőrizd, hogy jól vannak-e sorba kötve. Tehát, hogy meg van-e a 24V váltó a két végén.. Más meg nem érdekes. üdv! proli007
Szia!
Oké, értem. A negatív kimeneti ponthoz képest megmértem szinte mindent. A kapcsolási rajba írtam az értékeket, mert így talán jobban látható. A graetz hídig rendben van, mert 33,4V a + kimeneten és 0 a - kimeneten. Az első IC már eleve nem ad ki elegendő feszültséget, tehát a gond nyilván ezzel vagy ez előtt keresendő. Üdv, Sword
Hello!
Ez már valami.. De a gond úgy látom onnan ered, hogy a negatív tápfeszültség a C1 kondiban igen kevés. Ezért a BF256 nem zár le, és lehúzza az IC1 ADJ feszültségét. Így az szinte nem ad ki feszültséget. Mert terhelés mentes állapotban az IC1 kimenetén, majdnem C4 puffer feszültségét kellene mérni. Ha meg lesz a negatív táp, akkor a Fet Gate elektródája akkora feszültséget kap, ami lezárja, és nem avatkozik be a folyamatba. (Jelenleg pont olyan üzemállapot van, mint amikor a táp kikapcsolása közben. A Fet pont ebből a célból van, hogy ilyenkor -vagy ha nincs meg a negatív táp- tiltsa le a táp kimenetét.) Üdv! proli007
Tehát summa summárum a C1 kondi döglött és ezért nincs negatív táp? Elkó csere, probléma megoldva?
Apropó: a C1 kondi + oldalán természetesen nem 3,9V, hanem 13,9V van, hisz ez maga a trafóról egyik tekercséről jövő AC tápfesz. A többi stimm. Köszönöm a segítséged!
Hello!
A C1 kondi feszültségét, nem lehet a GND-hez képest mérni, pontosabban értelmetlen. A kondi akkor töltődik fel, mikor a váltófeszültség polaritása olyan, hogy a Tp3 negatív, a TP2 pozitív. Ekkor a C1 feltöltődik a TP2-D1-en keresztül, a 12V váltó csúcsfeszültségére (kb. 16V-ra). Amikor aztán a Tp1 lesz negatív és a TP3 pozitív, akkor az egyenirányító híd diódája kinyit Tp1 és a GND között. Ekkor a C1kondi plusz fele a B1 diódáján keresztül a GND-re kerül. Így a C1 negatív fele a GND-hez képest -16V-on van. Ekkor a C1-ben tárolt töltés, áttöltődik a D2 diódán keresztül a C2 kondiba. Így alakul ki a negatív tápfesz. De ha C1 kapacitása lecsökken, akkor nem töltődik belőle elég energia át C2-be, így a feszültség nem lesz megfelelő értékű. Ha pedig C2 kapacitása kicsi, akkor nagyon hullámos lesz a jel. A csúcsértéke meg lesz, de az átlagértéke csak alacsony, a műszer pedig azt méri. (Remélem érthető..) üdv! proli007
A rajzon végigkövettem, amit írtál, azt hiszem értem a lényeget.
Vagyis a C1 kondi kapacitása csökkenhetett le annyira, hogy nem alakul ki a negatív tápfesz. ?
Lehet, hogy rosszul értelmeztem mégis.
A C1 kondit és a D1 diódát is cseréltem, de a probléma változatlanul fennáll. Ugyanolyan feszültségeket mérek továbbra is.
Hello!
Mérd meg a C1 kondi lábain a feszültséget. Ott 15..16V feszültséget kellene mérned. Ha ez megvan, mérd meg a C2 lábain. Ha C1-en megvan, de C2-őn nincs, akkor D2 lehet hibás, vagy a B1 egyenirányító híd, mert a negatív feszültség előállításában annak is szerepe van. De a trafó közép kivezetését is ellenőrizd. A TP2-höz képest a TP1-en ls TP3-on 12Vac legyen, és a TP1-TP3 között 24Vac. Valamivel terheld is meg, hogy a mérés igaz legyen. Előfordulhat, az is, hogy a panelre a trafó lábait nem jó sorrendbe kötötted be.. Más ötletem nem igazán van, a feszültségnek meg kell lenni, alig terheli valami.. üdv! proli007
Végigmérem az említett helyeket, de a bekötési hibát kizárom, hisz a megépített kapcsolás eredetileg hibátlanul üzemelt hónapokig.
Hello!
"Végigmérem az említett helyeket" Megnyugtató.. De mire jutottál? Vagy az titok? üdv! proli007 |
Bejelentkezés
Hirdetés |




úgyhogy csináltam egy külön tápot, a PIC-es dolgokhoz már csak azt használom, egyszerű, mint a facsipesz: trafó szekunder-híd-puffer-100n-7805-100n->5V boldogság
a kondenzátor hibája lehet vagy valahol máshol keresgéljek? :eek2: 












