Fórum témák
» Több friss téma |
- Ez a felület kizárólag, az elektronikában kezdők kérdéseinek van fenntartva és nem elfelejtve, hogy hobbielektronika a fórumunk!
- Ami tehát azt jelenti, hogy a nagymama bevásárlását nem itt beszéljük meg, ill. ez nem üzenőfal! - Kerülendő az olyan kérdés, amit egy másik meglévő (több mint 17000 van), témában kellene kitárgyalni! - És végül büntetés terhe mellett kerülendő az MSN és egyéb szleng, a magyar helyesírás mellőzése, beleértve a mondateleji nagybetűket is!
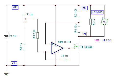
köszi, de nekem 12-ig kéne szabályozni. Az alsó határ nem muszáj, hogy 0 V legyen, de azárt 1,5-nél ne legyen több.
ab
Ez igaz.
Akkor vagy kapcsolóüzemet használsz, vagy a trafódat cseréled nagyobb kimenő feszültségűre. Még esetleg egy tranzisztoros feszültség szabályzóval 11.3V elérhető.
Hello!
Rajzoltam neked egy kapcsolást. Ha a negatív oldalon megfelelő a szabályozás és a tápod 12V-os kimenete stabil fesz, akkor jó lesz. Ha nem stabil, akkor a potival párhuzamosan kell kötni egy 6,2V-os zénert, és az R1-et 470ohm-ra cserélni.. (De az áramkorlátot a 12V-os tápodnak kell biztosítani!) üdv! proli007
Szia!
Ilyen kicsi egy fet-en eső feszültség nyitott állapotban? Ezt nem tudtam. Ha megkérnélek megnéznéd ezt a hozzászólásom? Előre is köszönöm.
Hello!
Ha nem kaptál választ, oka van. Elég tág fogalmak között definiáltad a motort és a leállást. Így a mechanikus mozgást kell figyelni. Ha pedig így van, meg is adtad a választ magad. A forgást kell figyelni. Ez lehet egy opto ahogy írtad, vagy egy közelítéskapcsoló szenzor... üdv! proli007
Szia!
Köszönöm a közelítésszenzoros tippet.
Sziasztok ! Bocsi, de muszáj újra feltennem a kérdést, mivel szorít az idő, és eddig nem kaptam választ: Mitől lehet az, hogy ha az erősítőmre 2 hangszóró van rákapcsolva, akkor az egyik brummog, zúg, torzít? Ha a másikat kihúzom, akkor viszont szép hangja lesz.
Sziasztok.
Olyan emberkét keresek akinek van pic16f628-as programozására alkalmas égetője Szegeden vagy környékén és tudna nekem segíteni egy égetés erejéig. A fizettséget megbeszéljük (meghívom egy-két sörre)
Valahogy zavarhatják egymást többet nem tudok...
Olyasmi periféria cuccot kellene összeraknom, ami egy kicsike billentyűzet (~16 gomb) + 3-4 soros karakteres kijelző (~60 karakter) + valami kimeneti kapcsolat (rs232 és társaik) a billentyű olvasásokra és karakter írásokra.
Azon filozom, hátha már léteznek ilyen dolgok készen és elfogadható áron. Ha valaki hallott ilyesmikről, ***
Köszi, de holnapra meg kéne oldanom, tehát továbbra is várom az ötleteket..
Szerintem simán csak túlterhelési a jelenség. Akkora áramot leszipkáznak ketten együtt, hogy annál a kivezérlésnél csúnyára nő a torzítás. Esetleg leírhattad volna, hány ohmos és wattos az a kimenet, és konkrétan miket is kötögetsz rá. Gyanítom, azonnal világosabb lenne a helyzet.
És hogy hány wattos a trafó?
Sajnos nem tudom, hány W-os a trafó, de annyit tudok, hogy 21 V / 0.8A. Két TDA 2003-as erősítő van rajta. 2 db. 8OHM-os hangszóró van rajta, így kb 5 W-ot tud az erősítő kihozni.
Üdv! Az a kérdésem,hogy a lenti kapcsolásban a közös pont az a negatív tápfesz,vagy a tápnak a földje?
Idézet: „de annyit tudok, hogy 21 V / 0.8A” Voilá' Már meg is mondtad, hogy hány wattot tud a trafó! ![]() Bár szerintem kisebb annak szekunder köre mint 21V Ez nem véletlenül a egyenirányított fesz?
Tiszteletem az uraknak!
Van egy olyan problémám, hogy építettem a PIC16F887-esemnek, egy áramkört, a kapcsolását mellékeltem. A picket felprogramoztam pickit2-vel, viszont kiszűrtem, hogy a mikrovezérlő folyamatosan újra indul. a MCLR láb az fel van húzva tápra. minden lába kimenetre állítva és alacsony fesz szintre rakva. A problémát ugy fedeztem fel, h UART-on keresztül, a main-ben kiirattam vele 1 szöveget, és hyperterminálnál látom, hogy amint tápot kap, csak azt a szöveget írja ki, tehát folyamatosan elindul. A Tápot egy 10V-os hálozati töltő adja 250mA, a pickre nincs semmi terhelés kötve. 2x 330µF -os kondi 16V, a 7805 elött és mögött. A Vdd és Vss lába közt 1-1 0.1µF-os szürő kondi van + 1 status LED, ami jelzi ha van tápfesz. A 7805 végén stabil 5.01-5.02 V van, kicsit ugrándozik, de ezt már máshol is tapasztaltam, és ott rendesen ment a PIC. Esetleg ha valakinek van ötlete kérem szóljon. Köszönöm
Nincs benne, egy alap program fut, linkelem a kódját. Amúgy ez 1 másik mikrovezérlőn simán futott. szóval ezért sem értem.
A konfigurációs bitek merre vannak definiálva?
A másik mikrovezérlő is 16F887?
Igen a másik is pic16f887-es őő konfig bitek nincsenek definiálva, mplab-ban a "set in code" van beállítva. Most próbálom meg egy tartalék 16f887-essel, hátha a másik selejtes volt.
A másik is ugyan ezt csinálja. A kódnak jónak kéne lennie, szerintem a kapcsolásnál ronthattam el valamit. A rajzon a MCLR láb jól van felhúzva? Én arra gyanakszom. De lehetséges esetleg az, hogy a 330µF-os kondi nem elég neki? Vagy az lehetne még a gond, hogy ahogy kivezettem a MCLR lábat a pickit 2-nek. Csak simán fogtam és 1 kábellel a lábtól átvezettem a tüskéhez, bár nem tudom, hogy az gond-e neki.
Váltoáramú trafó kimenetre van kapcsolva a híd, s a hídból kijövő egyenáram feszültsége.
Sziasztok!
Bár sok gyakorlatom nincs a PIC-es dolgokban, csak sok elméletem , de én ezekre tippelek:1. Mégiscsak bekapcsolva maradt a watchdog. 2. Szabadon lógnak egyes bemeneti lábak (pl. PORTB), amik zavart szednek össze, és megszakítást generálnak, amit nem kezeltél le. Így a kód túlfut az összes ellenőrzésen, és újra a main-ben köt ki. 3. Be van kapcsolva az alacsony feszültségű programozás lehetősége, és az LVP láb szabadon van. Ez zavart szed össze, és időnként programozó üzemmódba csapja a PIC-et. Bár azt most nem tudom hirtelen, hogy ha újra 0-ba megy az LVP, de a táp marad, akkor újraindul-e normál módban. Talán igen.
Szerintem is a túlterhelés a valószínű. Ha jól értem, egy csatornára kötöttél rá 2 hangszórót párhuzamosan. Nem tudom, hogy ez önmagában okozhat-e komoly torzítást különböző hangszóróknál, de 0.8A-ből túl sokat azért nem hozhatsz ki.
Mérd meg a Graetz híd utáni feszültséget egy- és két hangszóró esetén. (Lehetőleg olyan zenével, ami állandóan szól, nem csak a basszus dübög.) Ha jelentős csökkenést észlelsz, akkor ez lesz a gond. Ja, nézd meg, hogy jelentkezik-e a zaj alacsony hangerőn is. Ha nem, az egy újabb jele a túlterhelésnek.
Igazából csak azt hiszem, hogy tudom, mit teszek.
![]() A triggerszintek tényleg nem pontosak, de a tápfezsültséggel arányosan változnak, és a hőfokfüggésük nagyon alacsony. A tápfeszfüggés problémájára van pár ötletem, de lehet, hogy pont ez lesz az egész buktatója. A konstans értékű növelést úgy értettem, hogy a figyelt feszültséghez adok hozzá konstans értéket és az összeget figyelem. A konstans potméteres beállításával kiküszöbölhetem a triggerszint gyártásból eredő eltéréseit, és egyben a fényerő is ezzel szabható meg. De még meglátom, mi lesz ebből.
Nem néztem, hogy jani@-nak mekkora teljesítményre van szüksége, de amit mondott azok alapján egy 15V / 12VA trafója van. Döntse el ő, hogy elég-e neki a 12W bár szerintem is túlterheli a trafót és az a gond.
Igen az LVP az probléma volt, bár most nem indul újra, de nem is csinál semmit
) még birkózok vele kicsit, amúgy ti LVP módban szoktátok pickit2-vel égetni? WDT tényleg nincs bekapcsolva, viszont minden láb kimeneten van, és csak az RX TX -nek van megszakítás engedélyezve, bár lehetséges, h tényleg valamit összeszed. Köszönöm a segítséget
Riasztó rendszer barkács anyagok merre találhatók normális választékban ?
Reggel óta egy pin kód beviteli billentyű panelt keresek, ami LCD kijelzős. Mostanra egész kellemesen sírvafakadhatnékom van tőle |
Bejelentkezés
Hirdetés |





(meghívom egy-két sörre) 







