Fórum témák
» Több friss téma |
- Ez a felület kizárólag, az elektronikában kezdők kérdéseinek van fenntartva és nem elfelejtve, hogy hobbielektronika a fórumunk!
- Ami tehát azt jelenti, hogy a nagymama bevásárlását nem itt beszéljük meg, ill. ez nem üzenőfal! - Kerülendő az olyan kérdés, amit egy másik meglévő (több mint 17000 van), témában kellene kitárgyalni! - És végül büntetés terhe mellett kerülendő az MSN és egyéb szleng, a magyar helyesírás mellőzése, beleértve a mondateleji nagybetűket is!
Nincs a padláson valami régi készülék? Esetleg valamelyik szomszédban?
Igen, a stab. IC után is van pufferelés. Nincs sajnos PC tápom. Majd lesz, de még nincs.
Idézet: „Nem olvastam , de ezt egyszer részleteztem. Megpróbálok rendes könyv formátumban könyveket szerezni majd Szegeden” Pedig nem ártana. Legalább kérdezni tanulj meg. De látom nem is nagyon hiszel másoknak. Én is mások is linkeltek neked jó sok olvasni valót. És mit veszel szegeden? Ma már nem kapni könyveket az elektronikáról esetleg csak tankönyvet. Én is a '70-es '80-as években íródott könyveket olvasom. Az alapok és a törvények nem változnak. Amúgy milyen versenyről írsz?
Kár, hogy olyan messze laksz, megajándékoználak néhány ilyen lommal.
Üdv!
Könyvek ügyében Vaterát meg az itteni apróhirdetést tudom ajánlani. Én feladtam itt hirdetést hogy milyen könyveket keresek és sikerrel jártam. Vaterán is találkoztam jó pár könyvel.
Műszaki verseny. mi az hogy nem hiszek másoknak ? A napot ne állítsuk meg...
Na, végülis az eredeti kapcsolást raktam össze,potival az R helyén,és működik.Köszi mindkettőtöknek még egyszer.
Sziasztok!
Szeretném kérdezni, hogy 9db 4700µF-os 35V-os kondi párhuzamosan kötve a bekapcsolás pillanatában nem okoz kárt a diódahídban? A trafó amiről mennének 20V 10A. A diódák 8A-es schotty diódák.
Szia!
Illendő 10A-es trafóhoz legalább 10A-es diódákat használni, mert fő a békesség.
Oda kell figyelni a diódák különböző csúcsáram értékeire is, mert lehet az átlagáram 10 A, de a bekapcsolási, (egyszeri) és töltőáram (periodikus) az átlagáram többszöröse lehet. Ez korlátozhatja a puffer kondik maximális értékét. (pl. egyenirányító csövek esetén a max pufferkondi katalógus adat)
Hű, gyerekek. Egy Lacibetyárosat káromkodtam,mert nem akart szólni az erősítő, de már szól. Pakolok össze. Most nem annyira susog, mint tegnap, bár rosszabb a másikon a hangminőség, sőt nem annyira hangos. Na nembaj, lényeg, hogy megy valahogy.. Köszike mindenkinek.
És azt hogy lehetne kiszámolni, hogy bekapcsoláskor mekkora áram folyik?
Nem lehetetlen, de elég nehéz. Fel kell rajzolni az áramkör helyettesítő képét, feszültség és áramgenerátorokkal, ellenállásokkal, és impedanciákkal. Ezekből lehet számolni a pillanatnyi fesz, és áramértékeket. A gond az hogy a trafó paramétereit nem ismered, ezeket előbb meg kellene mérni. A diódák és kondik adatait többnyire katalógusból össze lehet szedni.
Leginkább össze szoktuk rakni, bőven túlméretezve mindent, akkor kisebb a baj esélye. Ha bekapcsoláskor elszállnak a diódák, akkor nagy a puffer kapacitás.
Bár nincs sok tapasztalatom a nagy pufferekkel, de ilyen esetben én elgondolkodnék a lágyindításon.
Várjunk csak. Az általad korábban linkelt TAA861-nek nyitott kollektoros kimenete van, szóval kifele nem folyik belőle áram. Felhúzó ellenállás nélkül nem kéne működnie a kapcsolásnak. Lehet, hogy mégis csinál valamit, ami jónak tűnik, de biztosan nem úgy megy, ahogy tervezték.
Szóval vagy felhúzó ellenállás kell, vagy egy másik IC. Egy jól működő kapcsolásban a kondenzátor feszültsége két feszültséghatár közt pattog oda-vissza. Ha az R-t változtatod, akkor a feltöltődés és kisülés sebességét változtatod, vagyis a megoldás egyértelműen jó. De figyelni kell arra, hogy R ne legyen túl kicsi, mert az ebből fakadó túl nagy áram árthat az IC-nek, ha nem rövidzártűrő a kimenete. A többi ellenállás változtatása a feszültséghatárokat módosítja. Ha úgy vesszük, ez biztonságosabb, de ha már nagyon közel vannak egymáshoz a határok, akkor kevésbé lesz stabil a frekvencia. Legalábbis elvben. Amúgy bármelyik műveleti erősítő használható egy tápról is, csak esetleg a kapcsolás követeli meg a kettős, vagy trükkösen kettéosztott tápot.
Azt honnan lehet tudni,hogy nyitott kollektoros?Én a kimenetre egy hangszórót tettem,úgy szólt,és a freki változtatásával egy minimálisan változott a hangerőssége,ami lehet a hangszóró tulajdonságai miatt is szerintem.Viszont,ha ledet kötöttem rá(buta módon ellenállás nélkül),akkor meg se moccant.
Pontosan, az adatlapról. Neked olyan típus kéne, ahol van a kimenet és a táp közt is tranzisztor, amin keresztül kifelé is tud folyni áram.
Neked a középfeszültséget előállító osztón át töltődött fel a kondenzátor. Elvben nem is kéne működnie, de Nálad valami mégis segített neki. Tápzaj, szerencsés irányú offszet feszültség, a hangszóró induktivitása, vagy valami más. A led meg csak simán lefogta a kimenet feszültségét. Rendes műveleti erősítőnél azért erősen ajánlott a led elé az ellenállás, és a hangszóró is túl erős terhelés.
Tudom,hogy kell a led elé az ellenállás,de nem hagytam rajta,csak kiváncsi voltam,hogy úgy mi a reakció,a hangszóró pedig egy pc hsz,amit rajta hagytam egy jó darabig,beállított frekin,de semelyik alkatrész nem melegedett,semmilyen változás nem történt.Amúgy csak unalomból raktam össze,meg pont kéznél voltak az alkatrészek,meg most tanulgatom a multivibrátorokat
Melegednie nem is szabad. Az ellenállások korlátoznak minden áramot. De ha egy rendes műveleti erősítőre tennéd rá előtét nélkül a PC hangszórót, vagy a ledet, akkor gond is lehetne. A hangszóró meghajtására én egy külső tranzisztoros megoldást használnék. Arra már ezer példát láthattál.
Sziasztok!
Egy LED vagy egy optika sugárzási szögét hogy kell értelmezni? Egy 10°-os optika a képen a piros tengelyhez képest +/-10° vagy összesen 10°, vagyis csak +/-5° ? Én azt mondanám, hogy a 2 fekete vonal közt bezárt szögnek kell 10°-nak lenni, tehát a középső piros szakasztól + és - irányban is 5° - 5°. De ezzel szemben az állítólagos 10°-os optikám a 10°-10° elvet követi (lemértem a szöget), tehát a két szögszár között bezárt szög valójában 20°. Ez viszont annak mond ellent, ha a LED alapból 120°, akkor az nem lehet 120+120=240, mert akkor túllépné a 180°-ot (maga mögé meg nem világít). Vagy valahol "így" értelmezik, valahol "úgy" ![]() Remélem valaki tudja az igazságot Köszi, zoka.
Szia!
Köszi ![]() Így lenne logikus. Valószínű, hogy rosszul határoztam meg az optika által vetített fény határát, nem olyan kontrasztos, hogy jól elkülönüljön az a határ, ahol még világít, meg ahol már nem
Lenne egy kérésem.Itt ez a kapcsolás.Valaki megtudná nekem tervezni a nyáktervet?Sajna én nem értek hozzá.
Csak egy egész topik szól róla, gondolom több-száz különféle NYÁKtervvel
Bővebben: Link
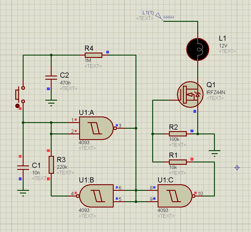
Sziasztok.
Meg akarom építeni a mellékletben található kapcsolást. Ki-be kapcsolás egy nyomógombbal. Szimulátorban tökéletesen működik. Lenne egy kérdésem az áramkörrel kapcsolatban. Nem fog nekem prellezni amikor megnyomom a nyomógombot? A tápfeszültség ráadásakor mindig ugyanabban az állapotban indul (kimenet aktív vagy nem)? Előre is kösz. üdv:atiotezer |
Bejelentkezés
Hirdetés |








