Fórum témák
» Több friss téma |
Fórum » Crystal radio - detektoros rádió
Könyvajánló + néhány gondolat
"Hogyan tanulmányozzuk a rádiótechnikát?"
Ez miféle kiterjesztés? Nekem egy levelező kliens programot indít, de nem tudja megnyitni.
Igaz, én renitens vagyok, linuxot használok. De az esetek döntő-döntő-döntő mértékében ez nem szokott akadály lenni.....
Használj file konvertáló programot és alakítsd át a linux által kedveltre!Bővebben: Link
E kötetből van két példányom, szívesen eljuttatom annak akit érdekel (alapmű!) Bővebben: Link
Abban külömbözik a html fájltól, hogy egy fájlban tartalmazza a HTML állományt, és annak hivatkozását képeket stb. Elvileg bármelyik böngészővel meg lehet nézni. Én most megnéztem explorer, google-chrome és slim browser böngészőkkel, megnyitották a dokumentumot. A firefox "vacakolhat", evvel a böngészővel ez előfordult már más helyen is. Köszönet Zolinak az "ennyi.jpg" file-ért
Üdv, Hobbyline
Sziasztok!
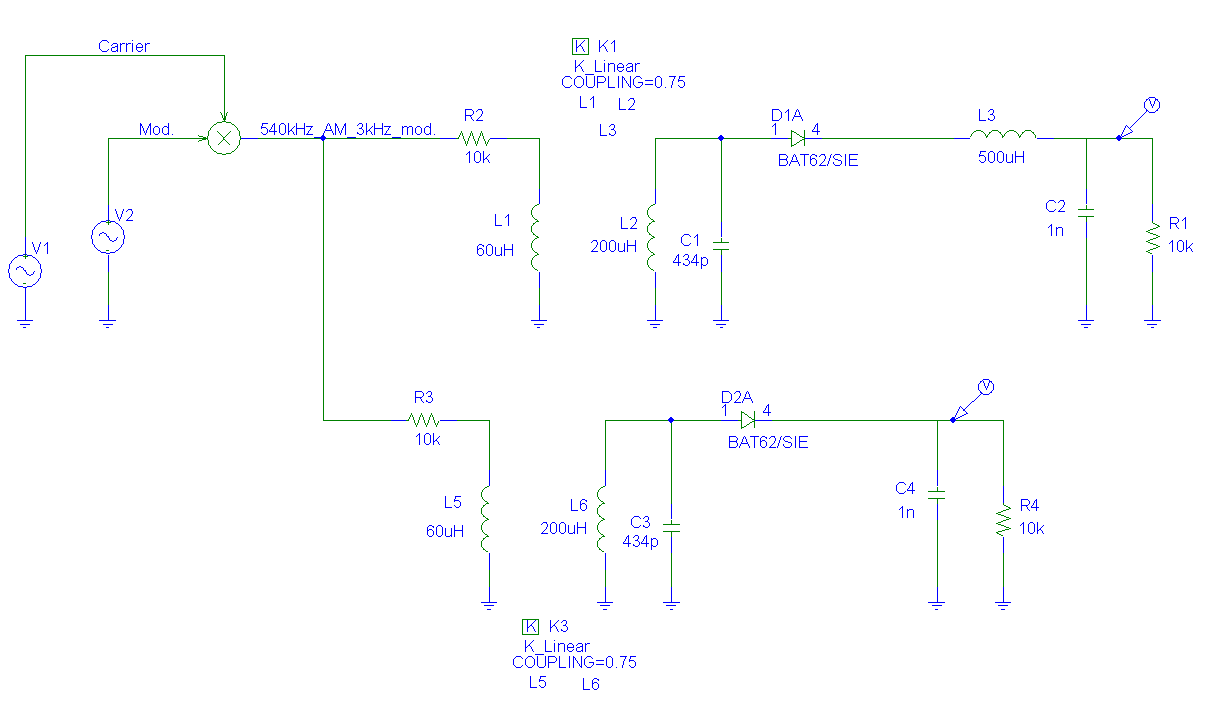
Ígéretemhez híven beszámolok a "diodion" ( diódás audion, én hívom így... ) kezdeti vizsgálatairól. Majd tervezek egy komplett leírást is, de most röviden itt csak ennyit... A jelenség tényleg van! Sőt! 1-2mV-nál is működik, úgyanúgy mint nagy jelszinteknél. Microsim szimulátort használtam. Két generátorral és egy szorzóval állítottam elő a 3kHz-vel modulált 540kHz-et (Kossuth). Két detektoros rádiót táplálok egyszerre az előállított AMDSBC jellel. Az egyik rádió a hagyományos, a másik a Diodionos. A kimeneteket így könnyen összehasonlíthatom egymással... Az eredmény biztató, mivel kimenő teljesítmény növekedés van, azaz egyaránt nő az áram és a feszültség amplitúdója... Valaki felvetette, hogy ha nem használunk aktív eszközt, hogyan is van fázisfordítás? Miért is? A trafó is fordít fázist a bekötéstől függően és ez van jelen esetben... Néhány adat: A bemenő rezgőkörön 4mVpp az AM jel. A demodulálás után 10k-s terhelést tettem (a kimenő trafóhoz hasonló paraméter) és ezen a diodion esetben a megjelenő hangfrekis jel amplitúdója kb. 8uVpp, míg a normál esetben 2uVpp. Az áram ugyanilyen arányokat mutat. Alacsony jelszinteknél viszont eléggé nagy a torzítás. Ez azért lehet, mert a visszacsatoló tekercs mágneses tere aszimmetrikus a dióda miatt. Amikor a bemenő jelet megnöveltem úgy, hogy a rezgőkörön 40mVpp lett, a kimeneteken a jelek 800uVpp és 200uVpp voltak a Diodion javára. Az aszimmetria problémája szerintem orvosolható két dióda használatával. Ezen még dolgozom. Ja! A lényeg, hogy 500uH-s induktívitást tettem a visszacsatolásnak, és ekkor jobb volt, mint kisebb értékeknél, noha ott is jól látható volt a jelenség! Csatolom a kapcsolást és a kimenő (3kHz) szkópjelét. A zöld a diodion jele a szkópon. Üdv.: Attila
Még csak annyit, hogy itt nem erősítés van, hanem pont az, ahogyan a perui szerző állítja: a veszteségek csökkentése. Ebből is látni, hogy a diódán rengeteg elveszhet a vett energiából... Tehát ezzel a módszerrel talán hatékonyabb detektorosok építhetők.
Ügyes vagy, részemről köszönet, pláne ha még tovább is hajlandó vagy a kérdéssel foglalkozni.
Én voltam aki negatív visszacsatolást mondtam, a rajz alapján, merthogy a visszacsatoló tekercs szemmel láthatóan fordítva volt bekötve. Erre mondta _BIG_, hogy ez pozitív, és erre mondtam, hogy ki fordítja meg a fázist (mégegyszer). Ínnen az elmélkedés. Remélem, valamelyik ügyeskezű fórumtársunk kipróbálja a gyakorlatban is. Az eredmény, amire jutottál, legalábbis elgondolkoztató. Mégpedig a veszteségek csökkentésének módja. A visszacsatolás, az rendben van, de miből mit csatolunk vissza.
Én úgy látom most, hogy amikor egy diódát detektorosban használunk, akkor a rádió tulajdonságai (rezgőkör impedancia, illesztés, jóság...stb) és a térerősség meghatározzák, hogy a dióda milyen "munkapontban üzemel". Bocsánat, nincs jobb szavam most rá. Amikor a visszacsatoló tekercset beiktatod akkor ebből a munkapontból egy kedvezőbb helyzetbe mozdítod a diódát. Ettől kisebb lesz a veszteség, és az így megnövekedett jelszintet visszacsatolva tovább mozdítja a munkapontot egy sokkal kisebb veszteséggel járó munkapontú maximálisan kedvező pozicióba. Szerintem ez így van. Ez a munkapontbeállás persze pillanatok műve, szinte észre sem venni, amint a szkóp ábrámon is látni... Ezt látszik igazolni a szkópábra elején az első 200usec alatt lejátszódó folyamat, amikor is látod, ahogyan a rezgés amplitúdója növexik... Ez a hullámzás aztán soha nem ismétlődik meg.
Kössz a tippet, de ezt a formátumot (kiterjesztést) nem ismeri a konvertáló oldal.
Viszont ezúttal körültekintőbb voltam, és kiderült, mégis meg tudtam nyitni. Nem figyeltem eléggé délelőtt.
Köszi a választ!
Ha foglalkozunk egy témával ez előre viszi a dolgokat. Az eredeti leírással kapcsolatban nem voltak fenntartásaim, régebben ismerem már Ramon's honlapját. Már a leírás elején már utal a szerző arra, hogy milyen feltételei vannak a jól működő készüléknek. Közben tisztázódott néhány fogalom is. Tetszik a "diodion" elnevezés. Terjedelmes a téma így kezdetben csak néhány szóban erről. De úgy gondolom érdemes a témára visszatérni. Én is bízok benne, hogy lesz aki neki lát egy ilyen készülék éítésének. Lehet, hogy én is? Ezután lehetne ismertetni a készülék részletes működését. A tapasztaltak hasznosak lehetnek az elektronika egyéb területein is. Mégegyszer röviden a kapcsolásról az én értelmezésem szerint: Egyszerű visszacsatolási technikával, csak passzív áramköri elemeket alkalmazva feljavíthatjuk a hatásfokát egy olcsó gyenge minőségű detektor diódának. Ez azt jelenti hogy a detektált RF energia egy részét visszavezetjük a hangolt körbe ( L-C) fázisban a bejövő jellel ezáltal javítva a terhelt rezgőkör Q-ját. Ok. A fázisfordításban és visszacsatolásban az L3-nak van szerepe, tehát nem a dióda a fázisfordító. Másrészt nem a dióda, hanem a rezgőkör veszteségeit (amely a gyenge minőségű demodulátornak is köszönhető) pótoljuk. Igyekeztem odafigyelni arra amit írok, ettől függetlenül lehetnek hibák hozzászólásomban, amelyeket remélhetőleg kijavítotok majd. üdv sz_f
Ha nem terhellek vele akkor a mellékelt kapcsolást kéne szimulálni.Így, két diódával ellenütemben talán szimmetrikus és erősebb lesz a kimenő hangfrekvencia.
Kedves Jocó! Pontosan ezt rajzoltam le magamnak én is...
![]() Mindjárt összedobom a szimulációt és megnézzük mi lesz belőle... Köszi a konstruktív ötletet!
Egy régi Ezermesterben (70-es évek) láttam kétutas demodulálást, ha tudnám, melyikben...
Az is érdekes lehet.
Töltsd le innen(elektronika mappából), ott .djvu formátumban van az egész.
Kedves Jocó és a többiek!
![]() Kipróbáltam, amit kértél a szimulátorban. Sajnos nem lett jó. De arra jó volt, hogy jobban megértsem esetünkben a torzítás problémáját. Az általad küldött kapcsolás akkor lett volna jó, ha a vivőfrekvencia lenne torzított. De nem, nem az. Hanem a demodulált hangfreki a torzított. Ez azért van, mert a regenerációs visszacsatolás minden esetben segíti a folyamatot, de a hangfreki egyik félperiódusában jobban, mint a másikban (a dióda miatt). Mindkettőben segíti (!!), de az egyikben jobban, mint a másikban. A dióda nem külön "látja" a hangfrekit és a vivőt, hanem csak az eredőt. Várom az ötleteket!
Ma válaszolt nekem e-mailben Patron Limából (Peru): "I am most glad to know that you simulated my work “On the Reduction of Detector Diode Losses in a Crystal Radio” and that it worked well on a computer environment. Let me tell you that I tested it at home with a real crystal radio using poor germanium diodes. I got good improvements on selectivity and sensitivity." Ami lefordítva annyit tesz, hogy ki is próbálta és germánium diódákkal jelentős szelektívitást és érzékenység javulást ért el... Úgyhogy nosza!
Szép napot!
Rég jártam e topicban,szeretném ezt pótolni! Folyamatosan játszadozom a tekercsekkel,megfelelő hangerő-szelektivitás után kajtatva.Anno szétbontottam egy néprádiót és megtaláltam a tekercskészletét.Eszembe villant,hogy biz' az egyik a kossuthra van méretezve.Ezen ötlettől vezérelve összeraktam azzal a rádiót és meglepően jól szólt.(nem használtam forgókondit,csak párhuzamosan 470pF-ot).Sajna közel van hozzánk egy román KH-adó és az némileg bezavart. Más:Vidéken,nagyszüleim házában sikerült a padlásra kifeszítenem cca.30m vezetéket,(Természetesen több szál egymás mellett) és levertem a földbe egy 2m-es rozsdamentes fémrudat.Mondanom sem kell,a panelhez képest nagyon jó hangerővel szól.Azt figyeltem meg,hogy ha az antennát és a földelést felcserélem,kevésbé hallatszódnak át az adók.Kérdésem,hogy miért? Máté. U.I.:Variométeres rádiót is szeretnék összerakni,ahhoz egyelőre megfelelő PVC hengert keresek.Apropó,néhány oldallal ezelőtt volt beszúrva egy variométeres,ahhoz kötelező 0,8-as vezeték?Nekem csak 0,5-ösöm van.Felhasználtam az összes forgókondiaimat,ezért próbálkoznék mással.Lásd,a néprádiós vetemedésem ![]() Szerk.:Mégsem egyszerre kellett volna pótolnom...(?)
Említették valamelyik rádiós témában, hogy a rádiótechnikában a földelés és az antenna fogalma igen relatív. Elméletben az antennád is lehet földelés és fordítva, ez magyarázza a táskarádiók működését, például. Azok nincsenek a szó szoros értelmében leföldelve, mégis működnek. Ez gondolom segít elindulni egy bizonyos vonalon, a problémád megértése felé.
Erre én is gondoltam, viszont nem tudom, miért javít a szelektivitáson. Talán a kapacitás?
Máté. U.I.:Figyelni fogok ezekre!
A szelektivitás a rezgőkör jóságával (Q) van összefüggésben, minél nagyobb a körjóság, annál keskenyebb a rezgőkör amplitúdó - frekvencia menete. A rezgőkör veszteségeit jórészt a tekercsek veszteségei, és a terhelések (antennakör impedanciája, erősítő, demodulátor terhelő impedanciái) határozzák meg.
A rezgőköri tekercs jóságát a felhasznált vezeték ohmos ellenállása befolyásolja legjobban. Itt a válasz arra a kérdésedre, hogy 0.8, vagy 0.5 -ös vezeték. KH -on, 430 - 1270 kHz -en a vezeték ohmos ellenállását a skin hatás miatt nem a teljes átmérő határozza meg, hanem csak a behatolási mélység által meghatározott keresztmetszet. Ebből a szempontból mindegy, hogy milyen átmérőjű tömör vezetéket használsz. Az ellenállás csökkentése érdekében szokás használni a HH és KH sávokban ún. litze huzalt, ami sok vékony ér sodratából áll, pl. 14×0.01, mert a sok ér kis behatolási mélység miatti viszonylag nagy ellenállása párhuzamosan kapcsolódik, így csökkentve le a tekercs veszteségi ellenállását. A rezgőkör terhelő impedanciáinak hatását a csatolás változtatásával lehet elérni, pl. az antenna terhelő hatását a variométer állítgatásával lehet optimális értékre beállítani, a demodulátor és (vagy) erősítőfokozatok terhelését is a csatolás optimális értékének beállításával lehet beállítani. Mivel ezek kevéssé frekvenciafüggők (az antennával szemben) a csatolást nem kell változtatni. Antenna: az antennának mindíg két pólusa van, az antennavezeték, és a föld. Ezek akkor is ott vannak, ha külön nem csatlakoztattad azokat, csak különböző szórt kapacitásokon keresztül, ezért borzasztó rossz hatásfokkal. Ha a becsatoló tekercs független a rezgőkörtől, akkor felcserélheted, ha csak leágazás, akkor nem. A hangolt antenna vezeték ezen a sávon nagyon hosszú lenne, több száz méter, ennyit általában nem szoktak áldozni, (csak ha nagyon szükséges, pl. adóknál) de minél hosszabb, annál nagyobb feszültséget szolgáltat, maximumot a hullámhossz felénél kb.
Köszönöm a választ!
Akkor mihelyt beszerzem a PVC csövet,kezdem is a tekercselést! Máté.
Azért próbálj meg szerezni litze huzalt.
Sajna az elektrós boltban,ahova járok nem árulnak litze-t.Van itthon zsebrádióból ferritantenna,bár azon nincs valami sok...
Elkészítheted a variométert 0.5mm-es huzalból is elfogadható minőségben , mivel ez áll rendelkezésedre.
Az amatör mindig találékony volt és megpróbált abból kihozni valamit ami rendelkezésére állt. Természetesen a litze huzal valóban jobb lenne de ha megírnám az árát biztosan letennél róla.
Még az ősszel "szórakoztam" a témával, csak nem írtam ide, mert megfelelő antenna lehetőség hiányában megtoldottam a rádiót 1 szem tranzisztorral. Én rádió roncsból kitermelt ferrit rudat használtam. Próbáltam az eredeti középhullámú litzéből tekert tekercset, és tekertem sajátot is. A rádióból kitermelt 10 eres, amit én tekertem, az 30 eres litze. Jelentősen nagyobb volt a hangerő a 30 eressel. A ferrit rúd hossza is beszólt valamilyen mértékig, de jóval kisebb arányban. Ferrit rúd, litze, 1 szem tranzisztor Budapest III. kerületében antenna és földelés nélkül élvezhető hangerővel veszi a Kossuthot.
Más. Itt valaki írta, nincs forgó kondija. Érdemes a vaterán nézni, szinte mindig kinálnak több darabot is. Budapesten üzletet is tudok, ahol kapható.
Valamiért nem sikerült a fórum motornak a javítás...
...középhullámú litze... -> középhullámú, litze
Hazai viszonylatban nekem a közelmúltban 12000ft-ért kínáltak 1kg -ot. Az eladók általában nem hajlandók megbontani az árút. Külföldi beszerzésnél pedig az esetlegesen kedvezőbb árhoz hozzájön a szállítási költség. Persze, hogy mi a drága az relatív.
|
Bejelentkezés
Hirdetés |




) kezdeti vizsgálatairól. Majd tervezek egy komplett leírást is, de most röviden itt csak ennyit... A jelenség tényleg van! Sőt! 1-2mV-nál is működik, úgyanúgy mint nagy jelszinteknél. Microsim szimulátort használtam. Két generátorral és egy szorzóval állítottam elő a 3kHz-vel modulált 540kHz-et (Kossuth). Két detektoros rádiót táplálok egyszerre az előállított AMDSBC jellel. Az egyik rádió a hagyományos, a másik a Diodionos. A kimeneteket így könnyen összehasonlíthatom egymással... Az eredmény biztató, mivel kimenő teljesítmény növekedés van, azaz egyaránt nő az áram és a feszültség amplitúdója... Valaki felvetette, hogy ha nem használunk aktív eszközt, hogyan is van fázisfordítás? Miért is? A trafó is fordít fázist a bekötéstől függően és ez van jelen esetben... 



