Fórum témák

» Több friss téma
Fórum » JLH erősítő
Lapozás: OK   79 / 221
(#) Pityu9 válasza zimi1991 hozzászólására (») Márc 6, 2011 /
 
Üdv!
Jelenleg 27V 1,2A-es beállításban üzemel.
(#) zimi1991 válasza Pityu9 hozzászólására (») Márc 6, 2011 /
 
Nah az semmi neki az teljesen rendben van az előírtnak megfelelően szteroba raktad össze?
(#) Pityu9 válasza zimi1991 hozzászólására (») Márc 6, 2011 /
 
Üdv!
Nem egyenlőre csak egy csatornát raktam össze próbaképpen.
(#) zimi1991 válasza Pityu9 hozzászólására (») Márc 6, 2011 /
 
Értem csak azért kérdeztem mert akkor lett volna mivel össze vetni hogy nincse valami elkötve
egy jó tanács ha nem akarod hogy melegedjenek a végtranzisztorok akkor duplázd őket így akár 1/3 ra is csökken a hő
(#) Pityu9 válasza zimi1991 hozzászólására (») Márc 6, 2011 /
 
Értem, köszönöm!
(#) dollerakos válasza Pityu9 hozzászólására (») Márc 6, 2011 /
 
Jééé, mit látok: az R5 - C3 és az R11 - C7 vágó-párosak az eredetiben nincsenek is benne:

http://www.tcaas.btinternet.co.uk/jlh1969.pdf

- Szerintem nem is szükségesek, ha a szerelés jó. (Rajz a 7. oldalon.) Ahogy emlékszem, valami olyasmit mértem, hogy még műterheléssel is majdnem 100 kHz-ig elmegy az átvitel és a négyszögek is meglepően jók. Nem tudom, ezek mennyit rontanak az átvitelen és a hangban hogyan jelentkezik......
(#) Doncso válasza dollerakos hozzászólására (») Márc 7, 2011 /
 
Véletlen nincs fényképed a mérésekről? Egy 1kHz-5kHz négyszög érdekelne.
(#) dollerakos válasza Doncso hozzászólására (») Márc 7, 2011 /
 
Napokon belül csinálok majd képeket, ha oda jutok...
(#) Doncso válasza dollerakos hozzászólására (») Márc 7, 2011 /
 
Rendben, régen építettem JLH-t magam is, de nem mértem, csak a fülemmel, nagyon kíváncsi lennék nálad mi történik.
Üdv és köszi.
(#) dollerakos válasza Doncso hozzászólására (») Márc 7, 2011 /
 
Még kb. féléve mértem és úgy emlékszem, hogy jó volt, ha túllövéses lett volna, biztosan emlékeznék rá. Szerintem még a 10 kHz-es is jó volt, de majd tényleg csinálok képet... Üdv.
(#) storm hozzászólása Márc 14, 2011 /
 
Sziasztok!
Láttam, hogy ebben a topikban párszor írták már a végtranyók duplázását. Ha én megduplázom a végtranyókat kell valamit módosítani az alapkapcsoláson?
(#) zimi1991 válasza storm hozzászólására (») Márc 15, 2011 /
 
Szia!
Amikor a tranyókat duplázod csak collektorok azonosak és a bázisok az emittert meg egy 0.22 ohmos lehetőleg 5 wattos ellenállással kell bekötni és már osztoznak a tranzisztorok a munkán ezért nem melegszenek annyi!
Én még a ajánlom ilyenkor a pufferkondik duplázását is de nem szükség szerű!
(#) storm válasza zimi1991 hozzászólására (») Márc 15, 2011 /
 
Igen én is így terveztem, hogy emitter ellenállásoknak 0,22ohm-ot tettem bázisra viszont 390ohm-ot szánok tranzisztoronként. Lehet kicsit sok lesz?
(#) zimi1991 hozzászólása Márc 15, 2011 /
 
Szia!
A bázisra nem kell tenni egy ellenállást sem ! Csak az emitterre ! Ha a bázisra teszel egy ilyen ellenállást nem igazán fog megszólalni ! Gondolj bele a bázis hatására nyitnak a tranzisztorok !
(#) storm válasza zimi1991 hozzászólására (») Márc 15, 2011 /
 
Igazad lehet, habár én valahol még régebben úgy olvastam, hogy oda se árt. De inkább hiszek neked.
(#) zimi1991 válasza storm hozzászólására (») Márc 15, 2011 /
 
Tedd csak azt
(#) storm hozzászólása Márc 15, 2011 /
 
És még 1 kérdés ahőfokkal kapcsolatban. Ugye ha jól tudom a félvezetők magasabb hőfokon jobban vezetnek, és JLH is szebben szól magasabb hőfokon(legalábbis pár hsz.-ben ezt olvastam. Szóval a kérdés, hogy meddig mehet fel a hőfok? 60-70-80 esetleg 90-100 fokig is?
(#) zimi1991 válasza storm hozzászólására (») Márc 15, 2011 /
 
Ez így igaz nekem kb 3/4 óra után szólt jobban minden A osztályum az hogy mennyit bírnak az a félvezetők típusátol is függ például én a kínai hamisított vackokat nem bírom az adatlapjuk szerinti 60voltos feszel járatni meg áramot sem tudok nekik adni mert hamar elszálnak ugyanúggy a melegedést sem bírják de ha egy jobb fajta eredetid van pl.:motorola, tungsram akkor olyan 70-80 fokon jól érzik magukat de ha kínai akkor vigyázz ! Pláne ha nem kicsatoló kondisat csinálsz ! Lényeg ha meg nyálazod az ujjad és hozzá nyomod a tranzisztorhoz és nem serceg akkor nincs baj ha igen akkor vigyázz!
(#) storm hozzászólása Márc 15, 2011 /
 
ST gyártmányú TIP 3055-öt szeretnék duplázva használni. Mert az valószínű, hogy nem hamis.
(#) zimi1991 válasza storm hozzászólására (») Márc 15, 2011 /
 
Én azt vettem észre hogy az st gyártmányú ic-ket tranzisztorokat szokták hamisítani ami nem azt jelenti hogy a tiéd is hamisítmány.
(#) storm válasza zimi1991 hozzászólására (») Márc 15, 2011 /
 
Meglátjuk
(#) cornel hozzászólása Márc 15, 2011 /
 
Sziasztok!
A 69-es valtozatnal 31Volt 2Amper mellett mekkora kicsatolot javasoltok?4700mikro?A kimeneti csucsaram ebben az esetben mekkora?
(#) zimi1991 válasza cornel hozzászólására (») Márc 15, 2011 /
 
Szia!
Kimeneti csúcsáram?Az mi? Amúgy a 4700 mikró sztem elég.
(#) Mayan válasza cornel hozzászólására (») Márc 16, 2011 /
 
Az nem függ a tápfesztől és az áramtól. A hangsugárzó impedanciájától függ, és hogy milyen mélyátvitelt szeretnél. 1000µF kb. egyenlő 20Hz 8ohmon, ill. 4ohmon a duplája. Számold ki. Amúgy 4700µF bőven elég.
(#) lamalas válasza cornel hozzászólására (») Márc 16, 2011 /
 
Idézet:
„A 69-es valtozatnal 31Volt 2Amper mellett mekkora kicsatolot javasoltok?”

Valoban ugy van ahogy Mayan irta, azaz a kicsatolo optimalis erteke nem a munkaponti adatoktol fugg, hanem a terhelo impedanciatol. Azt azonban erdemes tudni, hogy egy hangsugarzo nevleges impedanciaja csak tajekoztato adat. A valos impedanciamenet gyakran eleg nagy eltereseket mutat kulonbozo frekvenciakon a nevleges ertektol. Ezert (is) celszeru esszeruen(!) tulmeretezni pl. a kicsatolo kondit is ebben az erositoben. Ezert 8ohmos hangfalhoz en min. 4700µF-ot, 4ohmoshoz legalabb 6800µF-ot javaslok. Ezeket a kondikat celszeru tobb kisebb erteku kondi parhuzamos kapcsolasaval kialakitani. Celszeru low esr kondikat hasznalni.
Ugyanez ervenyes a tapegysegben hasznalt elkokra is.
(#) cornel válasza lamalas hozzászólására (») Márc 16, 2011 /
 
Koszonom a valaszokat!
Nekem 6 Ohmos van. Tehat akkor nekem 5800mikro kell. Jol gondolom?
En is ugy tapasztaltam hogy tobb kisebb jobb eredmenyt nyujt.
Meg a becsatolot is 4db 250nanos REMIX olajpapirbol raktam ossze.
Van a kapcsolasban egy kondi amit 250mikrosnak ir 1.2Amper mellett,2Amperen meg 500mikronak.Ez miert van igy?Mit okoz a hangban 2Amper mellett 220mikro?
(#) dollerakos hozzászólása Márc 17, 2011 /
 
Üdv!



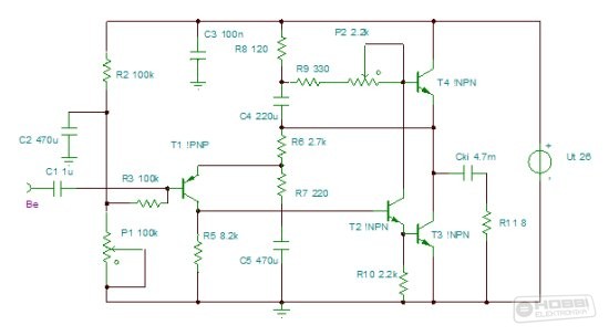
Meséljen már nekem valaki valami rosszat a JLH-ról. Idáig csak jókat hallottam róla és még jónak is hallottam, talán valaki valami olyasmit mondott, hogy a pozitív visszacsatolás miatt kicsit visszhangos, de nem nagyon hiszem.... Épp készíteni szándékozom egyet és mégpedig az alkatrészei tekintetében igényes kivitelben, de én olyan mazochista vagyok, hogy rosszat is szeretnék róla hallani (az ilyenek nem érnek, hogy melegszik, mert A-osztályú és csak 10 W-os és hasonlók). Azt a változatát csinálnám meg, amelyről képet is küldök... Köszi.

JLH2000.jpg
    
(#) zimi1991 válasza dollerakos hozzászólására (») Márc 17, 2011 /
 
Szia!
Igazán rossszat csak annak lehet mondani aki diszkózni akar vele mert nem diszkós hangja van ez high end hang minőség ezért nem biztos hogy mindenkinek tetszeni fog.
Igazából ez sem biztos hogy rossznak mondható szerintem ki mit szeret halgatni.
(#) dollerakos válasza zimi1991 hozzászólására (») Márc 17, 2011 /
 
Köszi. Én bizony nagyon nem diszkóra használnám, mivel 100 %-ban klasszikus zenét hallgatok egy 5,75 x 4 m-es, 2,8 m-es belmagasságú szobában...
(#) zimi1991 válasza dollerakos hozzászólására (») Márc 17, 2011 /
 
Ha van egy pár jó érzékenységű hangfalad akkor viszont nagyon szeretni fogod
Következő: »»   79 / 221
Bejelentkezés

Belépés

Hirdetés
XDT.hu
Az oldalon sütiket használunk a helyes működéshez. Bővebb információt az adatvédelmi szabályzatban olvashatsz. Megértettem