Fórum témák
» Több friss téma |
Mielőtt kérdezel, a következő két dolgot ellenőrizd!
I. A helyes tápfeszültségek megléte.
II. A kimeneten van-e egyenfeszültség.
Élesztés.
Sziasztok tda 2009-es ic-be mennyi a max feszültség amit lehet tolni? Én személy szerint volt ahol 60 voltot is olvastam.
U.I: Még hogy oldalanként le lehet menni 2 ohm -re?
Szia!
A csatolmány magáért beszél és ilyeneket érdemes olvasni ha biztosra akarsz menni. Persze kísérletezni mindig lehet és határértéken hajtani valamit. A 60V az biztos kamu. Max +2V ha bele szokott férni. A 2 ohm még lehet belefér ha nem akarod teljesen kivezérelni. A sok beépített védelem is előny. De ott az adatlapban minden szépen megvan.
Néztem itt 28 at ír Lehet hogy kacsa de majd bridge módban kipróbálom. Előkapom a 3x 15 v x 5 a es egyen tápot és megnézem mi van hűtőborda terén is felkészülök már csak a feszültséget hogyan álitsam be potméterel?(tudom ez még csak 45 volt 5 amperen) És még annyit hogy multiméter hőmérőjével nézni fogom a celsius fokot és ügyelek rá hogy ne hajtsam túll.
SZia! A leírásban mono-hoz van a tápellátás. Tehát ha sztereó lesz akkor duplázd meg!
Milyen táp? Nem tanácsos 28 V fölé menni. Csak potméterrel nem tudod a feszültséget szabályozni ,ha ez nem egy szabályozható táp. Esetleg 5A -ig jó a lm338t. Akkor a két 15V os részéből a tápnak csinálhatsz 1X 30 V és leszabályozhatod 28 alá a szóbanforgó táp ic -vel.Bővebben: Link
Hello! Sziasztok!
Van egy barátomnak egy Toshiba sk-02L nevezetű rádiós erősítője, a netten nem találtam egy képnél többet róla, és olyan kérdésem lenne hogy hány wattos ténylegesen? A másik van valami baja mert maxon is elég halkan szolt kb mint egy telefon közepes hangerőn, érdemes meg csináltatnom? És szerintetek mekkora hangszórókat kössek rá? Mert a hátulján csak annyi van hogy 4-16Ohm. Köszi szépen minden segítséget! Boldog húsvétot!
Hát nézd, NPN tranyókkal felépített kapcsolás, ami 8ohmon tudja a 100w-ot, és kipróbált , bevállt jó hangú kapcsolás is, nem sok van. Esetleg ott az RX500 egyik fele, de az meg nem valami jó hangú, és a gyári nem tudja a 100w-ot 8ohmon. (egyik oldalról van szó persze.)
Esetleg kereshetsz valami himi humi kapcsolást, de lássuk be, csak NPN tranyókkal szerintem a QUAD jó választás. Legalább nem csalódsz, ez is valami nem?
Idézet: „tudom ez még csak 45 volt 5 amperen” Hogy, hogy csak? Nem értem miért nem lehet a cég által megadott adatokat elhinni. A hőszondád meg viccnek se jó ide mivel ha lassan emelkedik meg a hőmérséklet akkor az IC-ben van mindenféle védelem mint írtam, viszont ha gyorsan emelkedik meg az alkatrészben a hőmérséklet akkor azt te kívülről úgy sem mérheted nagyon. Mellesleg híd módban még ez a 28V is sok, ne is beszélve arról, hogy ezek szerint még a 2 ohm terhelést is rátennéd a hídra. Szerintem fogadd el a 28V maximális tápfeszültséget és tegyél rá bordát.
Úgy vinném le 4 ohm re hídban azaz oldalanként 2 ohm... minek ha hőt nem termel alapból 24 volton? Hülye nem vagyok de ezt a 60 voltos kisérletet megcsinálom az is 100!
Igazad van. Nézd meg mire vettél rá
Te azt honnan szeded, hogy nem termel alapból 24V-on hőt?
60V mellé tegyél fel védőszemüveget s a pénztárcádból már most vegyél ki pár 100 forintot az új darabra.
Nem egyből 60 al kezdeném hanem folyamatosan felfelé és mondtam hogy cf et is mérném. Amúgy ha zárlatba megy ami egyszer megtörtént fogja magát és elég.
Az majd utána lesz
addig örült professzor... :nyes:
Ha nagyobb teljesítményt akarsz, akkor szerintem válassz nagyobb teljesítményű TDA-t. Pl 7294-et
A 2009-et tök felesleges a végletekig húzni, úgy sem fog többet leadni, mint amire méretezték.
Hááát... Te tudod
Egyszerűen az ember fia kiváncsi dolgokra 415+ kondi és ellenállás kb 600 forint az egész borda meg van itthon [b][i][u]
Tisztelt "ember fia" ha már 60V -al akarsz valamit kezdeni akkor ez sem drága és működik és lényegesen nagyobb teljesítmény mint amit a 2009 -es tud.Bővebben: Link
Hali! Esetleg ha megvan a nyákterve tudnád mellékelni?
Nem programmal terveztem. Kézzel rajzoltam ki a rajzolatot.
Ezt találtam hozzá. Valamit elcsesztem aztán a képen látható kék vonallal javítottam. A nyák lényegesen vastagabb vonallal lett rajzolva. Eléggé jól szól.
Köszi!
Üdv !
Én megcsináltam ezt az erősítőt, és jól is indult, ahogy írják a 30-35ma nyugalmi áramot be is tudtam állítani, de nincs tapasztalatom az ilyes fajta kicsatoló kondis erősítőkkel. Az lenne a kérdésem hogy a kimeneten mit kellene mérnem a kondi előtt után? 0v vagy fél tápfesz?
A kondi előtt a 2db 0,47 ohm-os ellenállás közös pontjánál fél tápfeszt kell beállítani az 50k-s potival.
Oks, ez is meg van és 15perc üresjárat után kell ennek lennie?
A féltápfesznek pár másodpercen belül be kell állnia ha beállítottad.
Állítás után vársz hogy stabilizálódjon a hőmérséklet, és akkor állítod a nyugalmi áramot, és erre kell várni egy ideig állítgatások között.
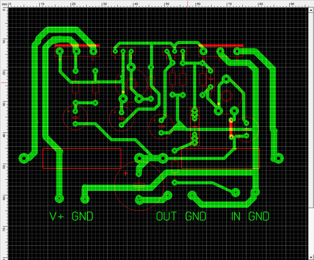
Hali! Megcsináltam programmal a NYÁK-tervet átnéznéd légyszíves, hogy jó lesz e?
Arra van esetleg ötlet hogy a kondi másik felén miért van 1-4 v körüli lassan eső fesz.?
A védelem nem kapcsol be emiatt az a gondom. Esetleg ha a kimenet és a föld közé teszek egy soros 100nf100v kerámia kondit és egy 10R2w ellenállást az lehúzhatja 0v ra? Nem okoz ez bajt? Végül is nagyobb végfokban gerjedés gátló szerepe van. A kondi előtt pontos a fél tápfesz nyugalmi áram is 31-32 mA. |
Bejelentkezés
Hirdetés |




60V mellé tegyél fel védőszemüveget s a pénztárcádból már most vegyél ki pár 100 forintot az új darabra.
addig örült professzor...
:nyes:










