Fórum témák
» Több friss téma |
Fórum » Kapcsolóüzemű táp autóba Hi-Fi-hez
Köszönöm a kimerítő választ. Akkor Hétfőn betelefonálok, mert "jó szokásukhoz híven" nem válaszoltak a megrendeléses e-mailre sem...
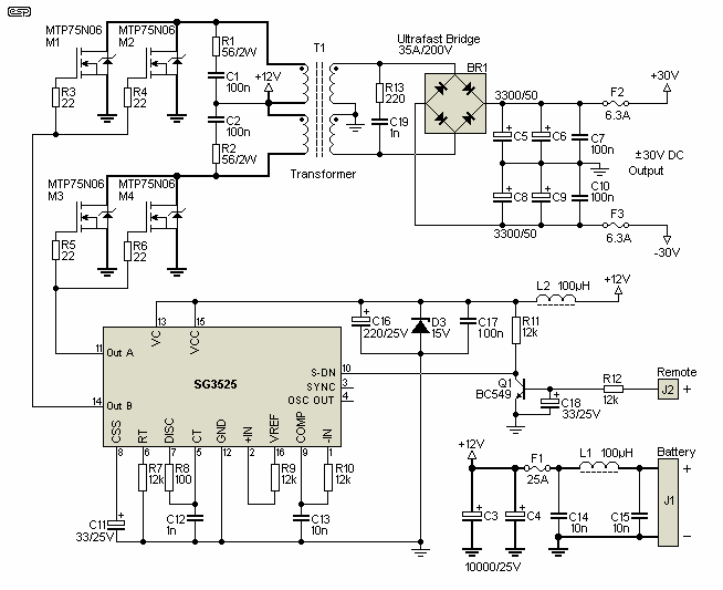
Nem rossz ez a kapcsolás. Nekem is van egy jó rajzom SG3525 ic-ez. Jó kis ic.
Lehet mazsolázni, vagy ötletet kapni. Egyszerű nagyon.
Az 1 lábon max feszültségnél úgy 3-3,2V lehet, ezt az osztást lehet manipulálni.
Hát hallod. Én is küldtem nekik 3 e-mailt, és semmi válasz.
Ha sikerül beszélni velük akkor el intézzük a vásárlást együtt? Nekem is kellene jó néhány dolog.
Jó is sg3525 ös én üzem közben is tapogattam a lábait és megsem kottyant neki stabil maradt
Ez érdekes táblázatBővebben: Link
Sziasztok!
Leírás képekkel, rajzokkal: Bővebben: Link
Megépítettem, eddig jól teljesít, 70W-os erősítőt hajt meg.
Köszi, ez nagyon jó doksi. Ez a cég kicsit komolyabbnak tőnik, mint a Tali. Holnap meg is kérdezem őket az áraikról.
Igen, ez tényleg egy komoly elképzelés.
Egy TL494-es tápot elküldtem csak azzal, hogy a multimétert feszültségmérésben rátettem, ha jól emlékszem a komparátor bemenetére. Hozzáérintettem és megváltozott a hangja, elvettem, megint és leállt, örökre... Nem ért össze semmi...azóta sem néztem meg mi lett vele...
Üdv Inhouse
Azért nekem is lenne mit részleteznem..
A 3. nak belinkelt kapcsolási rajzról lemaradt a Fet tipus számok de gondolom megegyezik az előzőkkel.
És a optonál lévő két potméter típusa csak az egyikre vagy mindkettőre vonatkozik? Illetve nem e a szám alatt van össze kötve?
Hello mindenkinek !
Régebben volt róla szó, hogy ami tápot összerakok arról csinálok egy mérési jegyzőkönyvet.... Na ez nem fog menni, mert annyira kevés időm van fejlesztéssel, építéssel és még a mérési dokumentációval is foglalkozni. Azért egy két dolgot el tudok róla mondani : trafó - M2TND 60X30X20 mérettel primer - 50X0.6-os sodrat 5 menet szekunder - 40X0.6-os sodrat már nem emlékszem a menetekre tápfetek - irf 3205, táp ic - TL494, freki - 34 Khz Kimeneti feszültség terheletlenül 85V ekkor Ube 13V. Maximális terhelés kb: 600W , mert ha többet akarok kiszedni belőle akkor a kimeneti fesz már durván kezd esni ( gondolom kevés a réz a magon, Ibe kb: 50A ). 10 perces terheléses járatás után a mag 52 fokra melegedett és ezt tartotta is, az akkufesz meg leesett 11,4 V-ra ( ez nagyon nincs a helyzet magaslatán azért nyomom közben töltővel ). Kimeneti feszültség 600W-nál lecsökkent 73V-ra ekkor kimeneti áram meghaladta a 8,31 ampert ( 4 végfokozat fog róla működni, ennyi bőven elég lesz ).Gondolom dinamikus terhelés alatt sokkal többet is tud nyújtani a táp... A képeken látszik teljes terhelés alatt a primeren az a szép tüske ( nemigen tudtam eltüntetni ) igaz nem okozott semmilyen problémát... Most már csak a végfokot kell összedobni és jöhet a meghallgatás Úgy néz ki, hogy ebből a magból 1-1.5 Kw-ot ki lehet szedni csak okosan kell megtekerni. A következő projektben 2 db ilyen mag hasonló felépítésű táp és d osztályú véget fogok ráakasztani...
Nekem úgy tűnik, hogy ez a cég az maga a Tali BT. Legalábbis ami a honlap ferritekre vonatkozó részét illeti.
A Ti-t én is megtaláltam vagy másfél éve és nagyon örültem, hogy még amorf vasat is fejlesztenek. Írtam nekik egy mailt, mégcsak nem is válaszoltak. Aztán azt hallottam, hogy a Tali vette meg a váci gyár felszámolásakor az egész ferritkészletet, ebből tudnak olyan szépen árusítani. Ami meg már elfogyott, azt valahonnan beszerzik. Ha valaki tud a TI-vel üzletelni, akkor írja meg, mert nagyon érdekelne...
mindegy milyen fetet használsz. A lényeg, hogy a túllövések miatt olyan fet kell, ami ki is bírja, és lehetőleg olyan, aminek az Rds paramétere kicsi. Tehát 12V-os feszből ha építesz, akkor Ugs=50-60V-os fetet kell választani és ha kicsi az RDS, akkor nem fog annyira fűteni, tehát nem kell majd akkora borda.
Szerintem jó az IRFZ44, az IRFZ48, Az IRF3205. Ezek elterjedtek, és nem is drágák. Idézet: „És a optonál lévő két potméter típusa” A TL431 előtt lévő poti a kérdés gondolom. Az ott a lényeg, hogy a TL431 a referencia lábára úgy kell be állítani azt a 2 ellenállásból álló feszültség osztót, hogy a referencia lábon 2.5V legyen. Ez a TL431 referencia feszültsége. Ha ettől alacsonyabb a tápodon a feszültség, akkor az ellenállás osztódon is csökken, és a TL431 jobban fog vezetni, amitől az optó is, és a vége az, hogy rá dob a táp egy lapáttal. Ezt a feszültség osztót méretezd 1mA-re, a feszültséget, meg te tudod, hogy mit vársz a kimeneten.
Jómagam hülyesége képpen elmondom hogy puszta tervezési egyszerűségből adódóan megfordítottam a fetek bekötését értem ez alatt hogy a tranzformátor közös ágát tettem negatív tápra s a fet D lába ment pluszra a S meg primerre .Majd mondták így ám melegszik a fet.Gondolkoztam is rajta vajon miért.
A régi cégemnél több ezer vas rendelésénél is volt hogy nem válaszoltak, vagy késve szállítottak
Ha van időtök tekergetni, van itthon EC35ös 41es E magok (TDK) plusz TDK és Siemens gyürük 100kHz-ig, pontos tipusokat nem tudom fejböl, fel kell kúszni érte a padlásra, le vannak csomagolva.
Ahogy nézem, a müterhelés ára vetekszik a fetekkel
Nekem valami nem smakkol itt.
A 60X30X20 ferritből nem volt M2TN-D Csak C, meg B. Nagyon kicsi az 5 menettel az indukciód. Úgy nézem, ha M2TN-C a magod, akkor 34KHz-en nyugodtan föl mehetsz az indukcióval 0.18T-ra. Akkor pont 2 - 2 menet lenne a primer. Kevesebb réz huzal = nagyobb átvihető teljesítmény. A keresztmetszet szerintem nem kevés. 5A/mm2-el számolva az 70A a 60 szál huzallal.
Ha nem sikerül ettől a másik cégtől sem rendelnem gyűrűt, akkor ha van kellő teljesítményűd, akkor valószínűleg én vevő lennék 2 db-ra.
A 2 meneteket már nagyon "okosan" kell megtekerni a szoros csatoláshoz. eléggé babra munka.
Szasz Pinyó
Rég láttalak.Engem érdekelnének az a magjaid. Volna kedved meg mászni a padlást, hogy mik vannak? |
Bejelentkezés
Hirdetés |







). Kimeneti feszültség 600W-nál lecsökkent 73V-ra ekkor kimeneti áram meghaladta a 8,31 ampert ( 4 végfokozat fog róla működni, ennyi bőven elég lesz ).








