Fórum témák
» Több friss téma |
Fórum » PIC - Miértek, hogyanok haladóknak
Kedves PIC-ező kollégák!
Szeretném a segitségeteket kérni. Nemrég bontottam 9db 2x16karakteres LCD modulokat, és szeretném őket kipróbálni, és azt szeretném kérni tőletek, hogy nem tudnátok-e adni egy egyszerű rajzot és egy programot PIC16F628A-hoz, ami kiír egy kis szöveget a kijelző mindkét sorába. A vezérlő IC : HD44780. Előre is köszönöm a segitségeteket: Müszi
Pedig ott van a kapcsolási rajz alatt az eredeti link...
Icserny! Gratula a nemzetköziséghez!
Észrevettem, de már nem tudtam törölni... Írtam a moderátoroknak, ők azt írták törölték, de bent van... !
Ez a nemzetköziség nagyon jó duma !Steve
Csatoltam. Remélem sikerülni fog.
Ezer köszönet érte, Mester, holnap próba !
Müszi
Köszönöm szépen mindenkinek a hozzászólást! Az jó, hogy mindenki el volt a saját témájával, én meg nem kaptam segítséget senkitől. Közben sikerült rájönnöm a megoldásra. Ha valakinek problémája lesz a flash-be írással, csak szóljon, majd segítek szívesen! Nagyon hasznosnak találtam, hogy ide írtam. Köszönöm a lehetőséget!
Van ez így, hogy valami felett többen is elsiklanak. Valószínűleg aki akkoriban járt erre, amikor a kérdésed még az első 1-2 oldalon volt, azok közül senki sem foglalkozott még flash-be írással pic24-en. Viszont azt ugye tudod, hogy ez egy önkéntes fórum, és senkitől sem várhatod el, hogy épp a te problémáddal foglalkozzon?
jó napot!
egy rövid receptre lenne szükségem, még mindig nemtudom a két magas okozta megszakítás közötti időt kiírni a portb-re, csak a főprogramban hiteles az érték. Nem létezik hogy 2-ig számoljon az infra két 1-e között mikor a főprogramban futva 56-ig számol. Ha ez megvan sem tudnám egyszerűen intézni a nullák és az egyek helyét tehát a kódot, erre is köszönném az érthető kulcsot.
Mi meg a kérdést nem értjük és azt sem, miért nem lehet minden mondatot nagybetűvel kezdeni(főleg egy üdvözlést). Mert ha ez sem megy, akkor még azt is gondolhatnánk, hogy trehány vagy, még ha nem is és felesleges segíteni, mert nem fogod megérteni. Gondolom érted...
Próbáld meg rendesen leírni a problémát itt van időn, ez nem chat!
Lehet a megszakitas nincs jol lekezelve, vagy masfajta megszakitas is beesik, vagy valami mas bibi van. A handler miatti kesleltetes nem hiszem, hogy gondot okozna ebben az esetben hiszen minden megszakitas alkalmaval ugyanannyi a kesleltetes...
(Ha megmutatnad mit csinaltal, akkor talan latnank is mi lehet a problema)
Hát ez lenne az
Nézd meg az adatlapban, hogyan kell kezelni a megszakításokat, már ami a mentéseket illeti! Ajánlom még Hp41C legutóbbi cikkét, abban részletezve is van a téma. Itt a topicban is többször volt szó róla, bár a cikk egyszerűbb olvasmány lesz...
Sziasztok!
Van egy kész áramkörön, amin van egy PIC18, ami kommunikál egy GPS modullal sorosan és két szenzorral I2C-n, az adatokat pedig sorosan tudom olvasni hyperterminal-lal! A két szenzor külső megszakításra képes ez be is van kötve a PIC-be. A GPS megszakítása teljesen jól működik küldi is az adatokat, de a szenzorhoz nem sikerül megszakítást írnom (C-ben), és nem is igazán tudom hogy álljak neki! A beállítás szerint a szenzor DATA_READY megszakítást küld, ezt oszcilloszkópon ellenőriztem, tényleg így van! Használt már valaki ilyen konfigurációban bármilyen I2C-n kommunikáló szenzort??? Előre is köszi a segítséget!
Nem teljesen világos, mi az amit nem tudsz megírni a megszakítás témával kapcsolatban. Túl kevés az adat, amit elárultál és amit írtál az nem kapcsolódik a megszakítási problémádhoz. Hogy próbálkozol? Csatolj egy kódot(fájlban is jó)!
Most tegyuk felre egy kicsit amit watt mester mondott -- noha tokeletesen igaza van es amit leirt meg kell majd valositani!
Nade nezzuk inkabb a foprogramot: Feltetelezzuk, hogy ebben a peldaban annyira egyszeru a foprogram, hogy az interrupt kezelonel a kontextust meg ha nem is mentjuk akkor is mukodik. Nem egy szerencses eset, de feltetelezzuk nem jelent most nagy gondot. Nade a foprogramban egy pollozo ciklusban figyeled az RBIF-et, ami csak nagy szerencsevel all be neked ott hiszen amint az RBIF 1-be all megtortenik a megszakitas, es a megszakitas kezeloben az RBIF-et torolod is... Magyaran az ott neked tobb, mint valoszinu egtelen ciklusban fog porogni, es a PORTD-re torteno irasig el sem jut... Ehelyett egy kulonallo statusz regisztert kell hasznalnod aminek egyik bitje fogja neked jelezni ha az esemeny bekovetkezett amire varakozol.
No, kicsit utánanéztem a dolognak...hát nem egyszerű..
Úgy is mondhatnám nem nekem való... Viszont nagyon hasznos infót találtam a témában róla, akit ez érdekel feltétlen nézzen rá..!
Igazad van, mert a főprogramban nem szabad vizsgálni egy megszakítás jelzőt, ha közben megszakítás le van kezelve, mert az a jelző a főprogramban csak nagy szerencsével lesz éppen akkor aktív(ha pont rajta fut megszakításra a program, bár én még ilyet nem szimuláltam, érdekességképpen megnézem majd, hogy viszatéréskor merre ugrik a BTFSS, ha közben törölve lett a flag az INT-ben!
).Én csak azt vettem észre ránézésre, hogy a főprogramban használja a W-t és állítódnak a STATUS bitek is, ezzel szemben nincs mentés a megszakításban. Mindenesetre lehet, hogy most nagyobb baj is van, de később biztosan zavarokat fog okozni, de ezt te is jelezted, látod.
Hello mindenki van egy dsPIC33FJ64GS608 pic-em de a PicKit2 ezt sajnos nem supportálja. Meglehet valahogy oldani, hogy mégis tudjam vele programozni? a Google-n nem találtam semmit
Szia!
A Device file Editor segítségével lehet felvenni új kontrollereket a listára. Érdemes egy a keresett kontrollrehez hasonlót lemásolni, kijavítani... Problámák adódhatnak a konfigurációs regisztereknél, és az id regisztereknél (számosság, cím ütközés, stb). Fáradságos munka, de megérheti... PICKit3 tudja programozni...
Igen, irtam is, hogy a kontextus mentes mindenkeppen kell, csak elobb a nagyobb bajt kell megoldania szerintem es utana johet a kisebb nagy baj
hello!
Értem,köszönöm. Az a baj hogy próbáltam egy külön segéd regiszetert is növelni egyel majd azzal operálni lentebb, és el is mentettem a a statust a tempet is, az eredmény akkor is ugyanaz volt. Továbblép egyébként így is és villódzik az első bit. Ami nemtudom minek az értéke, de biztosan nem a két 1 közötti idő. Azaz 8 órajel 4Mhz-en
Időközben, úgy tűnik sokadjára írva ugyanazok a verziók jónak tűnnek, vagyis nem 2 az eredmény. De írtam 3 különböző megoldást, és mind a 3 különböző értéket mutat, ami nem tudom jó e így. A legjobb szerintem akkor, ha csak a főprogram vagy csak a megszakítás végzi a kiírást. Ha a kettő együtt van, lényegesen kevesebbet mutat. Nem tudom melyiket kellene alkalmazni. Mondjuk végül is ez csak egy támaszték az "idő" detektálására, mégis el kellene dönteni melyik a leg ésszerűbb és pontosabb. Ugyanakkor segítséget kérnék, intő és kötekedő hozzászólások nélkül, 2 hete kezdtem programozni. Hogyan lehetne helyretenni az időt ismervén a biteket?
Sziasztok!
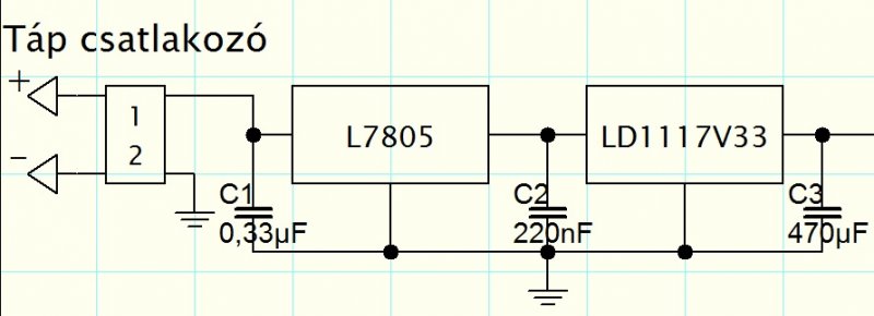
Szeretnék egy PIC-et telepíteni az autómba és a tápjával kapcsolatban lenne kérdésem. 3,3V-ról megy a ketyere. Mekkora kondit tegyek a táphoz, hogy pl. indítózásnál ne szálljon el a PIC és a kimeneti feszültsége se ingadozzon a tápnak? Folyamatosan rá lesz kötve az akkumulátorra. A mellékelt kapcsolásban nagyon rosszak az értékek? A válaszokat előre is köszi! Üdv LAC
7805-nek mi a szerepe? LD1117 a bemenetén kaphat 15V-ot, az autóba elég. Illetve hogy a kimenetén tudja tartani a 3,3V-ot, ahhoz a bemenetére elég 4,3V, ha ennyire leesik a feszültség indítózás közben, az már régen rossz, úgyhogy erre nem kell tervezned. Én az áramkör fogyasztásától függően 10-100 ohm soros ellenállásból és 1000µF elkóból álló RC szűrőt tennék az LD elé, és természetesen egy 100nF kerámiát minél közelebb az LD lábaira, és ugyanígy 100nF az LD kimenetére is. Kimeneten a 470µF elkó felesleges, de végülis elfér.
Csak plusz biztosítékként gondoltam a 7805-öt, mert az 18V-ot is szeret + ha a generátor fesz.szabályzója elszállna legalább a 700 Ft-os PIC maradjon meg és így nem melegedne annyira a 1117 se az 5V-tól.
Mekkora terhelés szánsz ráakasztani? A melegedést csak akkor kell tekintetbe venni, ha valami nagyobb terhelés is lesz rajta. 15V-nál se megy az még tönkre, annyit a gyártó garantál, hogy annyit biztosan kibir. De végülis beteheted a 7805-öt, még akkor is 6,5V körüli bemenőig meglesz a 3,3V kimenőd. Az áramkör elé és után érvényes az, amit az előbb írtam, a két szabályzó közé meg kell az a 100-220nF kerámiakondenzátor.
Sziasztok!
Szeretném a segítségeteket és a tapasztalaitokat igénybe venni. Elektronikai technikusira járok és évvégi munka gyanánt belevágtam egy Propeller Clockba. Viszont az a fő problémám, hogy a PIC-ek világában még nagyon kezdő vagyok sajnos. Sikerült hozzájutnom egy Pickit2-höz de sehogyan sem tudtam vele felprogramozni a pic-eimet. A rengeteg próbálkozás után goldoltam építhetnék egy JDM programmert aminek külső táp igénye is van. Ez még nincs befejezve. Ez ügyben kérnék tanácsot tőletek, hogy mivel és pontosan hogyan próbálkozzak !? Jó felé haladok, hogy a JDM et választottam végül..? Konkrétan egyenlőre csak két típusú pic programozása lenne számomra nagyon fontos : 16F628A, 16F84A ! A segítségeiteket és a türelmeiteket előre is nagy tisztelettel megszeretném köszönni.. ![]() bv: KroWka
Nagyon rossz útra tévedtél, a JDM-et felejtsd el! PICkit2-vel mi volt a probléma, milyen kapcsolásban kötötted össze a mikrovezérlővel? A PIC16F628A PGM lábát pl. lehúztad a földre? (ha jól csalódom, ez az RB4 láb)
|
Bejelentkezés
Hirdetés |





Úgy is mondhatnám nem nekem való...





