Fórum témák
» Több friss téma |
A trigger negatív jelre indul, de a reset is negatív szintre működik sajna. Na innentől kell gondolkodni: indításkor a resetnek tápfeszültségközeli szinten kell lenni mindenképp. Az indítás csak negatív irányú impulzus kell legyen (ezért kell a kondi). Tehát a kapcsoló, nyomógomb, pozitív jelet adjon a működtetésekor, ez egyenesen kerüljön a reset lábra, a triggerre viszont egy npn tranyó és egy kondi beiktatása után érkezzen, negatív irányú impulzus formájában. Ilyen módon rendben el tud indulni az időzítés, ennek végén alapállapotba tér vissza a monostabil, de az időzítés közben, ha megszűnik az indítójel, akkor is alapállapotba áll.
Próbáld értelmezni-lerajzolni, mert így tanulsz belőle a legtöbbet. Ha nem akar sikerülni segítünk.
Köszi a rajzot!
A diódát még 'nem értem', minek van ott és úgy?
Védőszerepe van, enélkűl a 47nF kondi triggerláb felőli kivezetésén kétszeres tápfeszültségnyi tüske jelenne meg amikor a tranyó lezár. A dióda kinyit, és így csak egy nyitófeszültségnyivel nagyobb mint a tápfeszültség.
Sziasztok!
Azt szeretném megtudni, hogy hogyan tudnék egy Omron G5LE-1 relét bekötni Proli007 által megadott kapcsolás a kimenetére. Úgy, hogy a impulzusidő alatt meghúzzon. Előre is köszönöm!
Szisztok ! Ha már 555 akkor itt van hozzá 1 verseny is ki mit tud kihozni az 555ből ... vannak egészen hajmeresztő projektek is
főoldal 555 verseny contest és beküldött pályamunkák listája Hiszed vagy nem de még 8bites ALU is van közte ! Kellemes szemezgetést és okulást az ötletek között !
Hello!
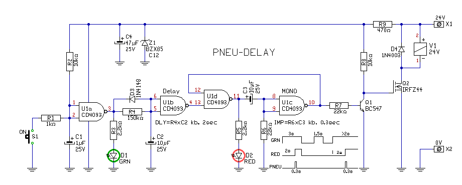
És egy OFF (nem 555-ös rajz), de gyanítom ezt szeretnéd megoldani.. Persze a bementi indítójel jel lehetne logikailag magas szint is, csak akkor át kell variálni az invertereket és a kondit. (A két Led csak a szemléltetés miatt kell, de nem szükséges. Viszont hasznos lehet, hogy látod mikor van zárva a kapcsoló..) A V1 maga a 24V-os pneumatikus szelep. üdv! proli007
Hali! Köszi, de nem teljesen.
Igazából, csak egy gombot figyelnék vele, hogy hosszabban nyomjuk-e meg , vagy röviden. És mivel időzítésről van szó, ezért gondoltam az 555-re. (Egy kis vezérlést tervezek, eredetileg PIC-kel, de mivel se nincs programozóm, se programozási ismeretem, így elkezdtem gondolkodni a 'normál' áramkörös megoldásokon)
Hello!
Akkor csak az elejét kell megépíteni, mert itt a D2 Led pont ezt mutatja meg. De ha nem tudsz programozni, akkor a PARSIC pont neked való.. üdv! proli007
Hello.
Segítséget szeretnék kérni. Egy olyan időkapcsoló áramkört keresnék, ami óránként bekapcsolna körülbelül 3 és 20 s között meghúzna egy relét.
Nem tudom, hogy a pontosság mennyire szempont, illetve, hogy ilyen nagy intervallumos időzítésre alkalmas-e egyáltalán egy szimpla 555-ös.
A segédprogramok között megtalálod az 555-ös astabil kapcsolását: R1=5Mohm (5000Kohm) R2=10Kohm C=1000uF Így ~3472másodpercenként (1óra ugye 3600mp) kapcsol ~7 másodpercre. Ez úgy-ahogy megfelel a Te elvárásaidnak. Az már más kérdés, hogy ekkora kapacitásnál már igencsak hőfokfüggő lesz az időzítés. Pontosabb megoldás lenne (és még egyszerűnek is mondható - de nem mikroprocesszoros), egy 1/6Hz-es alapjelet leosztogatni, akár 4060-assal, vagy sima 4017-es számlálókkal)
Az nem lenne nagyon fontos, hogy pontosan 1 óra legyen. De az időzítés viszont jó lenne ha állítható lenne, mert még pontosan nem tudom, mekkora időre lenne szükségem. Meg minél egyszerűbb.
Én találtam valamiféle megoldást csak azt nem tudom jó -e, mekkora az időzítése, hogyan lehetne úgy megvalósítani ezt, hogy egyszerűen állítható legyen ez a tartomány.
Ha jól értelmezem a rajzot, akkor két lehetőséged van:
- vagy az első 555-ön a potméterrel változtatod az alapidőegységet (de szerintem ez elég durva lenne , ekkora leosztásnál) - vagy az osztó IC (-k) után teszel választókapcsolót a kimenetekre, így a kapcsolóval előre beállított időtartományokat választhatsz De ha Te a 2. időtartományt (3-20sec) is állítani szeretnéd, akkor a 2. 555-ös ICre is potit kell raknod (R4 helyére). A megadott értékekkel(100Kohm/47uF) 5,1mp-es kimenő impulzust kapsz.
Hello!
Jé milyen gyorsan terjed az infó, nemrég rajzoltam. De megrajzoltam a számodra megfelelő áramkört is. üdv! proli007
Köszönöm a rajzot. Ha jól értelmezem a rajzot a P1 potméterrel szabályzom a szünetidőt a P2 -vel az impulzusidőt. A D2 dióda egy led lenne? Szerettem volna bekötni egy relét nem tudom, hogy így jó -e?
Sziasztok
Nekem is olyan időzítő kellene, ami óra nagyságú időintervallum körül alacsony jelszinten van, majd pár percre magas jelszintet ad! Relét szeretnék vezérelni vele. A pontossága nem lényeges, óránként 5-10 perc is belefér! Az alap kapcsolás jó volna, csak sajnos pont fordított a kimeneten a jelszint aránya. Hogyan lehetne ezt megfordítani? Egy levegőztető menne róla, 10min-60 min kikapcsolt állapot, 1-10 min bekapcsolt. Van erre valami ötlet?
A relét nem csak a kimenet és a GND közé, hanem a kimenet és a tápfesz köz is rakhatod. Ezzel meg is fordítottad az "aktív" jelszintet.
Szia!
A kimeneti relét (tranzisztort) kötheted a +12 és a kimenet közé vagy a GND és a kimenet közé is. Így egyszerűen változtathatod a kimenet állapotát.
Hello!
- Igen gyakorlatilag a potik ezt állítják. (Azzal a különbséggel, hogy a P1 a priódusidőt, míg a P2 az impulzus időt állítja. Ha a periódusidőhöz képest az impulzus idő rövid, akkor nem igazán látsz különbséget. De ha úgy fogalmazunk mint Te, akkor az jönne ki, hogy a periódus idő = szünetidő+impulzus idő. De itt az impulzusok ismétlődő megjelenését, vagy is a periódus időt, a P1 poti állítja be. Az impulzus időt, pedig a P2.) - A rajzodon a D2 nem egy Led dióda, hanem a relé "nyitási indukciót letörő" védődiódája. Hogy amikor a relé kikapcsol, az ellenindukált feszültség ne rúgjon vissza. - Viszont ahogy a relét bekötötted, az nem jó. Mert így az impulzus ideje alatt, a relé ejt és nem húz. Tehát nem a plusztáp és a kimenet, hanem a negatív táp és a kimenet közé kell kötni a relét. (Védő dióda katódjának a kimenet felé kell nézni.) üdv! proli007
Hello!
Tettem már fel rajzot ilyen feladatra itt. Ha az U3 IC 14-es lábát, az U2 másik Q kimenetére kapcsolod, akkor az időzítés széles tartományban változtatható.. üdv! proli007
Szia!
Az a dióda milyen típusú amit én lednek néztem? Vagy teljesen mindegy? Átrajzoltam akkor így jó a relé bekötésem is?
Oda van írva a rajzra, hogy 1N4148 a típusa.
Hello!
Most jó a rajz, de a D3-at miért cserélted ki egy diódára? Az mellé oda is volt írva, hogy LED! (Rajz jeléről nem is beszélve) Így semmi értelme az R4 ellenállásnak és a D3 diódának.. üdv! proli007
Ezt megtaláltam már, köszönöm!
Nyák rajz nincsen véletlenül hozzá?
Szia!
Az általad készített kapcsolást megépítettem, működik is, de a P2 potival csak kb 3-9s között tudom állítani az impulzus időt. Ez a hiba miből fakadhat és hogyan tudnám ezt növelni?
Sziasztok egy pwm vezérlést szeretnék ventihez és/vagy ledekhez.555 el. Köszi
|
Bejelentkezés
Hirdetés |














