Fórum témák
» Több friss téma |
Mielőtt kérdezel, a következő két dolgot ellenőrizd!
I. A helyes tápfeszültségek megléte.
II. A kimeneten van-e egyenfeszültség.
Élesztés.
Másfeles csupasz rézdrótot nem ártana ráforrasztani a tápvezetékre.
Nem tartom szükségesnek. 5mm széles a tápfesz fólia sáv , azt ha megfolyatod azért aránylag nem cin spórolósan, akkor ott gond nem lehet úgy érzem. Ahol nagy áram folyik az a párhozamosan érkező emmiter fokozat sávja. Az viszont tisztességes felületre lett tervezve.
Mindenesetre azért észben tartom amit mondtál!
Nekem is tetszik az alkotásod. Remek megoldásokat alkalmaztál.
Sok sikert a további összehangolásához!
Én azt gyanítom, hogy az az 55V a középleágazásos szekunder két széle között mérhető. Az hihető is lenne egy ilyen készüléknél, kb +/-38V tápfeszültség állítható elő belőle. Ekkora tápfeszültségről sokmindent el lehet indítani, akár Quad-ot is, bár lehet, hogy pár ellenállást érdemes kicserélni benne a csökkentett tápfeszültség miatt.
Ezen a végfokon hogyan lenne a legcélszerűbb csökkenteni az erősítést ? Köszi!
Két lehetőség is adódik: csökkenteni az R143 (6,8k), vagy növelni az R141 (56 ohm) értékét.
Azzal nem tolja el az egyenfeszültségű munkapontot a kimeneten?
(Nekem inkább C129-cel sorba tett ellenállás lenne a tippem.)
Helló! A tipped jó. Az is működik.
Az egyenfeszültségű munkapont nem megy el az R141 és R143 megváltoztatásától, mert a Q107 tranzisztort a C127 egyenáramúlag leválasztja. A kimeneti munkapontot a VR101 potméterrel lehet beállítani.
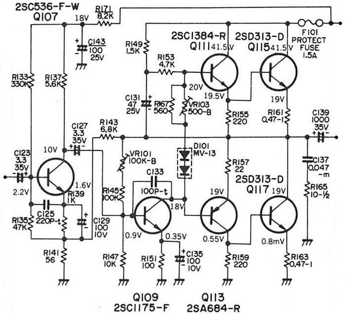
Érdekes ez a rajz! Engem az érdekelne, hogy az első fokozatban a C125-nek és a C129-nek mi a szerepe?
Igaz, valóban egyenáramúlag leválasztott. Akkor már legalább 3 módszert találtunk az erősítés csökkentésére
Nem tudom számít-e valamit de azért leírom, hogy az SL5 nyáktervező szerint a 35u vastag 5mm széles vezetősávon 15.4A a max áram. Ha jól tudom a legtöbb boltba 27u vastag rézréteggel árulják a nyákokat ami ha jól számolom kb. 11,88A, ha szintén 5mm széles a vezetősáv
Sziaszok
Olyan kérdésel fodulnék hozátok, hogy a melékelt képen lévő kapcsolásnál nem vagyok tisztában a potméterel. ha rendes sztereo potmétert rakok megmaradnak a bekarikázott jukak mindenik potinál
Na* igen ez reális is.
De azért azt ne feledjük el ha a panelünk //lőttlakkal// le van kezelve, furatozás és az azt követő tisztítás után. Majd ónnal megfolyatjuk ( min 1-1.5mm vastagon) akkor az már elég jelentős áramot kibír. Mi több Protel pl alapból 5alatt nem is engedi, ha bevan állítva, főleg 10A feletti áramnál ! :yes: De a 2oldalas 2mm vastag nyákon rajt van a 35-ős mikron. Direkt nem 1.5-es re gyártottam le., nem beszélve a 2oldalon fellépő feszültségről ami csak kúpossá tenné a közepét. Előbb beforrasztottam az emmiter -ellenállásokat. Péntekre megjönnek a tranyók is. Nemsoká ráteszem +-80v-ra és scopra. Pár szimuláció erejéig. Leginkább a freki átvitelére leszek kíváncsi
Kíváncsi leszek
Amúgy meg szerintem a vezetősáv vastagsága nem egy számottevő probláma ha bevan ónozva szerintem tuti kibírja. Elvégre az emitter után inkább pulzáló áram lesz ami ha jól tudom kevésbé ártalmas
Azt hiszem félreértettél,
Az emmiter részén nagyon jeltős, 20A feletti áram fog folyni bőven már 0.7V bemeneti vezérlésnél. Nézd meg a panel hátulján azt a bazi nagy részt, na* az a kimenet. A tápfesz pedig a 2szélén van, és a nagyáramú föld, a gerjedések elkerülése végett fent van a nyák fellső felén! Nem is hiába hogy 0mV egyenfesz van a kimeneten. Legalább is az én műszerem azt jezi. ha közelítem a kezem az egyenfeszültséget leválasztó bemeneti csatoló kondi fele is csak épphogy 3mV a különbség. (illesztés nélkül) persze, és nem rövidre tett bemenettel. Már a legutóbbi nagyobb teljesítményű panelt is úgy terveztem, hogy a nagy áramú föld fent legyen.. Szerintem jó is ez így A folyasztás majd akkor lesz esedékes mikor már bent van minden, és vízszintbe hozható.
Sziasztok, A képeken látható hűtőbordára véleményetek szerint rátehetek 2db PA300-at?
Méretei: 300*125*30-as. 2db 80x80-as ventillátor hűtené a bordát.
Nincs mese rárakod őket, megterheled, és hőmérsékletet mérsz (a két ventilátor sokat dob a dolgon), de ha jól emlékszem a PA300-ban van hővédelem, nagy baj nem történhet és inkább az asztalon derüljön ki ha kevés a hűtés. Ja akarom kérdezni, azt a szép réz idomot a tranzisztorok alatt hol mérik?
Sziasztok hollywood impact 1000mk2 es vegfokrol tudna valaki velemenyt mondani? menyire lehet leterheni jelenlek 2 darab sal pa 50100as megy rolla es meg 5 darab sal sr 38-cm-s hangszoro...sok ez neki?2x356 vattrms 2x800vatt max 4-8 ohm
Egyszerű, de szellemes kapcsolás én is érdekesnek találtam
A C125 (220pF) a bemenetre érkező rádiófrekvenciás zavarokat szűri. A C139 (100uF) közvetlen visszacsatolást biztosít - a hangfrekvenciás jelek számára - a Q107 emitterére, miközben az R139 (1k) segíti a tranzisztor egyenáramú stabilitását.
Sziasztok! Segítséget szeretnék kérni! Van egy kiso pa 200 q tipusu erősítőm és a multkor megdöglött. Egy ismerősöm megcsinálta és most szól is de bekapcsolásnál az egyik relé egyből behúz és feszültség megy a hangszóróra! Ez a relé kikapcsolásnál viszont behúzva marad még kb 3 mp.-ig! Mitől lehet ez? Légyszi segitsetek! Köszi!
Hát ugy gondoltam, hogyha már "L" profilt csinálok egy PA300-hoz adjuk meg a módját!
Egyébként véletlenül volt itthon és a réznek jók a hővezetési tulajdonságai.
Talán kiiktatta a védelmet benne. A relének késleltetve kellene meghúznia, és amint kikapcsolod és el megy az AC el kell engedjen.
Nincs kiiktatva mert behuz a relé csak nem késleltetve mint a másik oldalán hanem egyből! Ezt nem vágom hogy miért?! A végtranyó lett cserélve benne. Semmi más. De az is ugyanolyan mint a többi.
Az a gáz hogy én nem nagyon szeretnék beleturkálni mert nem értek ugy hozzá! Nem tudom mi purcanhatott még ki mert szól az erősitő! Csak az a relé huz be egyböl!
Sziasztok hollywood impact 1000mk2 es vegfokrol tudna valaki velemenyt mondani?
Esetleg vidd vissza a haverodhoz, hogy csinálja meg rendesen.
Azért valami közelitő dolgot irhatnál hogy mit kéne keresnem! nem lehet hogy valami kondival van baj? mert lassan fogy ki a fesz ebből a reléből és azért kapcsol ki később. vagy van egy pici fekete tranyó a relé mellett és azthiszem azt is kicsreélte a csávó de azt a másik oldaléval. nem tudom mi legyen.
|
Bejelentkezés
Hirdetés |











