Fórum témák
» Több friss téma |
- Ez a felület kizárólag, az elektronikában kezdők kérdéseinek van fenntartva és nem elfelejtve, hogy hobbielektronika a fórumunk!
- Ami tehát azt jelenti, hogy a nagymama bevásárlását nem itt beszéljük meg, ill. ez nem üzenőfal! - Kerülendő az olyan kérdés, amit egy másik meglévő (több mint 17000 van), témában kellene kitárgyalni! - És végül büntetés terhe mellett kerülendő az MSN és egyéb szleng, a magyar helyesírás mellőzése, beleértve a mondateleji nagybetűket is!
Hello!
Igen. De javaslom, hogy a CDS fotoellenállással egy 1..10kohm-ot tegyél sorba, mert ha a CDS-t rövidre zárod, (vagy szemébe süt a nap) esetleg a tranyó megsértődik. üdv! proli007
Ez a kapcsolás kinyírja a ledet. Kell még egy ellenállás a LED del sorba, mely korlátozza a leden átfolyó áramot. Kiszámítására van az oldalon segédprogram. Esetleg akkor működhet, ha a zsebtelep már majdnem "üres", belső ellenállása nagymértékben megnőtt és a feszültsége is lecsökkent.
Sziasztok! Egy új projekten dolgozok (csoki/éédesség automata) amihez 9 motor szükségeltetik. Na ezeket a dolgokat már be is szereztem. 9db motor-hoz 9db kapcsoló is van. Szóval az lenne a kérdésem, hogy hogyan lehetne a motorokat elektronikai úton lelassítani? Van ötletetek?
Köszönöm a választ előre is
sziasztok
Szeretném ,hogy valami kis könnyű elektromos kütyühöz addnátok valami ötletet . 12 éves vagyok. Kérlek írjatok!!! Előre is köszi.
Mi lehet a probléma
A töltő űgy tünik feltölti az aksikat a szokásos modon, a szokott idő alatt, de a fényképezőgép szinte azonnal lemerültnek jelzi. Hogyan tudnám ellenőrizni, hogy terhelésre a Nimh akkuk hogyan viselkednek, mert terheletlenül a feszültség 1,7, azaz megvan
Terhelten mérj feszültséget rajta. A ráírt kapacitás 10%-ával terhelve, ha tartja a névleges feszültséget, akkor jó lehet.
De 1,7V nem lehet egy akkun, ami 1,2V-os!
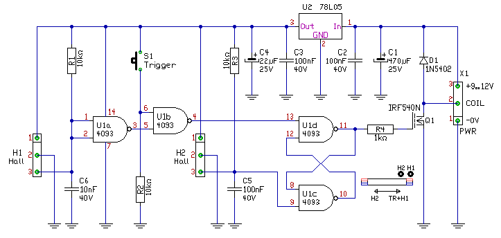
Sziasztok! Segítséget szeretnék kérni egy vezérlő elektronika építésében. Adott a képen látható dugattyú melyen 2 db mágnes és a hozzátartozó 2 db Hall jeladó /TLE 4905 L/ van a házon. A vezérlőnek úgy kellene működni, hogy amikor az 1-es jeladó a mágnesen áll akkor adjon jelet egy N csatornás mosfetnek mindaddig, míg a 2-es jeladó mágnesre nem ér. A ciklus akkor kezdődjön előröl mikor az 1-es jeladó mágnesre ér. Persze az egész egy mikró kapcsoló megnyomásával induljon mely a ravasznál van. Akinek van ötlete és ideje az legyen szíves segítsen, köszönöm.
Azt nem írtad milyenek a motorok, de ha DC akkor a feszültség csökkentésével a legegyszerűbb mint a villanyvonatnál. :yes: Természetesen a játék vasútra gondoltam
Ajánlanék neked egy PWM vezérlőt! Nagyon hasznos és nagyon szépen lehet vele szabályozni a forgás sebességét és aránylag könnyű megépíteni!
Próbálj egy villogót építeni! Mellékelek kapcsolási rajzokat!
Először kellene egy ellenállás a lednek R=U/I kB I=15mA,és akkor valóban úgy fog viselkedni ahogyan a haver mondta !
Köszi
köszi nekedis
Szia
Azóta már beraktam egy ellenállást és ki is próbáltam.
Szia
Azóta már beraktam egy ellenállást és ki is próbáltam.
Hello!
Ha jól értettem a dolgot, akkor ezt szeretnéd.. üdv! proli007
Sziasztok!
Töprengtem, de eddig egyszerű úton-módon nem találtam megoldást a következőre: Adott két 24 VDC-s, PNP nyitott kollektoros szenzor, amiket szeretném (lehetőleg) minden egyéb alkatrész nélkül ÉS kapcsolatba kötni. Azaz akkor legyen kapcsolt jelem, ha mindkét szenzor kapcsol. Tudtok valami frappáns megoldást? Köszönöm, Roland
Szia! A megoldás a soros kötés. Szerintem járható út.
Hogy gondolod a soros kötést? A szenzorok 3 vezetékesek, nyitott kollektor kimenettel.
Az egyik szenzort bekötöd a tápra, a másik tápját pedig az első szenzor kimenetére kötöd. Persze ez csak akkor jó megoldás, ha a kimeneti áram elbírja a másik szenzort.
Köszönöm a választ, már utána is kerestem
Bocs, hogy bele vau-vau, de ha open collectoros, akkor a második hall-elemnek a GND-pontjára kell kapcsolni az első kimenetét, nem jól gondolom?
Sziasztok.
Ehhez a kapcsoláshoz milyen relét és reedrelét ajánlanátok?
Hellosztok van egy haverom ledes lámpát szeretne de olyat hogy 9 ledből állna 3 piros középen 3 kék alatta 3 fehér! Milyen ellenálásokat használjak?
Netán ez a kapcsolás jó lesz?
Sziasztok.Lenne egy keresem,meghozza az hogy egy asszimetrikus taphoz +36 v hoz valaki nem tud ajanlani valami jo kis erosito kapcsolasi rajzot.Valaszokat elore koszonom. A teljesitmeny meg eleg lenne kb.20 w 6 ohm mert a difuk amiket rakotok 40 w osak.
Szerintem teljesen jó lesz csak az ohm törvénnyel számold ki az ellenállást.
9 V működne! A segédprogi jó hozzá az ellenálás kalkulátor?
|
Bejelentkezés
Hirdetés |










Netán ez a kapcsolás jó lesz? 
