Fórum témák

» Több friss téma
Fórum » Erősítő mindig és mindig
Mielőtt kérdezel, a következő két dolgot ellenőrizd! I. A helyes tápfeszültségek megléte. II. A kimeneten van-e egyenfeszültség. Élesztés.
Lapozás: OK   793 / 2569
(#) Jaksi válasza Alkotó hozzászólására (») Ápr 15, 2011 /
 
Szia, akkor valószínüleg azt fogom tenni, hogy kiprobálom ellenállások nélkül és meghallgatom szépen, utánna pedig letesztelem ellenállásokkal hogy mi a különbség.
Az R45 helyett a rajzon az 1,4k helyett 1,3-at vagy 1,5-t tegyek be, mert 1,4 nem volt a boltban sőt a Hestore-ben sem?
http://www.hobbielektronika.hu/forum/files/5c/5cc8484362686ff4b8ac1...62.pdf
(#) Alkotó válasza Jaksi hozzászólására (») Ápr 15, 2011 /
 
Kapcsolásokkal kapcsolatban -hozzáértésem híján- nem szívesen nyilatkozok, de ha már konkrétan megkérdeztél elmondom amit gondolok.
Az R45 helyére a felsorolt ellenállások közül egyiket se kell betenni. Ez éppen az a pozíció, amivel a "hőfigyelő" elemhez tudod igazítani a műveleti erősítő billenési pontját (vedd észre, hogy pozitív visszacsatolása van IC2a-nak, ettől stabilan átbillen, mikor felmelegszik adott hőfokra R39.) Tehát ha sikerül a megadott típusú, vagy ahhoz hasonló R39-et szerezned, akkor mondjuk egy 4k7-es trimmert rakjál be ideiglenesen R45 helyére. Ezt szépen beálíltod, hogy ott kapcsoljon mikor az neked szimpatikus, utána kiveszed, leméred, és akkora ellenállást raksz be.
(#) Jaksi válasza Alkotó hozzászólására (») Ápr 15, 2011 /
 
Ok. Értem. Akkor még egy kérdés.: Ha építettem be vu metert és azt beállítom ugy hogy a maximális értéknél menjen be a piros részbe akkor elhagyhatom a Clip indikátort? Mivel funcióját tekintve ugyanazt látja el ha jól gondolom.
(#) Alkotó válasza Jaksi hozzászólására (») Ápr 15, 2011 /
 
Én nem találok CLIP jelzőt a rajzon, hol van?
De ha mégis megvan, akkor sem ilyen egyértelmű a dolog.
A CLIP figyelés általában úgy történik, hogy a kimeneti feszültség és a tápfeszültség arányát figyeli egy szerkentyű. A kivezérlésjelző ezzel szemben, jellemzően a bemeneten lévő feszültség csúcsértékét szokta mérni.
Az elsővel az a baj, hogy egyszer esik a tápfeszültség a terhelés hatására, de ami ettől fontosabb, az maga a terhelés (hangszóró). Ugyanis különböző impedanciákon eltérő feszültségeknél kezd el torzítani az erősítő, és akkor még nem is említettem a hangszórók valós impedanciájának rendkívüli eltéréseit a névlegestől.
A kivezérlésjelzővel szintén az a baj, hogy "csak" feszültséget mér, tehát nem törődik a terhelés impedanciájával.
(#) karikas87 válasza elektrorudi hozzászólására (») Ápr 15, 2011 /
 
Hello!

Köszönöm válaszod. A nyugalmi áram növelésével nem változik a torzítás. Szerintem valamelyik kondi lesz, vagy a végtranzisztorok. Említettem, hogy beszereztem egy másik ugyanilyen típust, ami megfelelően működik. Szerinted mennyire van annak értelme, hogy a zajosból kiveszem a végtranzisztorokat, és átrakom a jóba kipróbálás céljából. Ha ott is zajos lesz, akkor a párválasztással van a gond.
Vagy kezdjem el cserélgetni a pufferkondikat?
Kondit csak úgy tudom megmérni, ha kiveszem, és multiméterbe berakom. Más módszer nincs?
Elég szerinted a végfok körüli kondikat cserélni?
Vagy te mit javasolnál?
Előre is Köszönöm! (Bocs az amatőr kérdésekért, de már 5 éve nem nagyon foglalkoztam elektronikával)
(#) pinyó39 válasza Alkotó hozzászólására (») Ápr 15, 2011 /
 
Az igazi CLIP LED akkor lép működésbe, ha a kimenő jel "beveri a fejét" magyarán, ha a kimenő szinuszos jel elkezd négyszögesedni. Ha ezek után tovább lökjük a hangerőt, jön a hangszórójavítók álma, a tekercsleégés
(#) Jaksi válasza pinyó39 hozzászólására (») Ápr 15, 2011 /
 
Egyszóval ne hagyjam ki. Alkotónak is válaszolva a rajzon nincs rajt csak a kimenete. Külön kis áramkört kell neki építeni.
(#) reloop válasza Jaksi hozzászólására (») Ápr 15, 2011 /
 
Így oldottam meg, nálam bevált. A diódát és az ellenállás értékeket kell csak hozzáigazítani.
(#) deadlyroberta hozzászólása Ápr 15, 2011 /
 
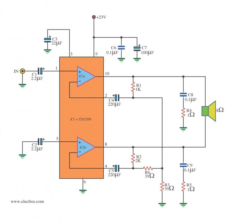
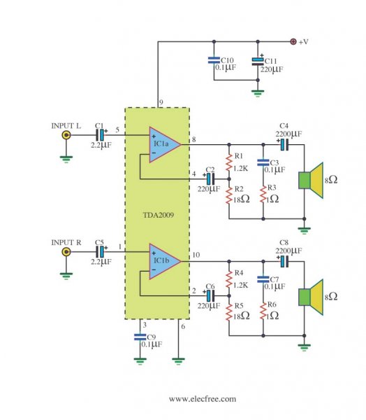
Sziasztok, mostani projektem egy ab osztályos ic-s erösitö szeretném veletek is megosztani.
Amenyiben valaki épitett már 2009es tda val erösitöt irja le ide a tapasztalatát.
(#) deadlyroberta válasza (Felhasználó 13571) hozzászólására (») Ápr 15, 2011 /
 
Ja igy megértelek... de torzitása az nagy?
(#) deadlyroberta válasza (Felhasználó 13571) hozzászólására (») Ápr 15, 2011 /
 
Már 2öt megvettem hogy hídba összerakjam de már vevőt is találtam rá... "fajin rekes" lessz.
(#) deadlyroberta hozzászólása Ápr 15, 2011 /
 
Hogyha gitárt is szeretnék egy sima Végfokra rákötni akkor milyen előerősítő kell hozzá?
(#) elektrorudi válasza karikas87 hozzászólására (») Ápr 15, 2011 /
 
A leveledben összemosódik két fogalom:
- torzítás
- zaj
Most akkor torzít, vagy zajos? Ha valóban zajos, akkor az 99,9%-hogy nem a végtranyóktól van. A zaj az előfokozatokban keletkezik. Persze itt a zaj-t is definiálni kellene... Milyen zaj? Fehér zaj? A legjobb lenne, ha elküldenél két hangmintát. Egyet a jó erősítőből, egyet pedig a hibásból. Természetesen ugyan olyan hangerő beállítása legyen mindkét erősítőnek!
A pufferkondikat sem tudod multiméterrel mérni. Vagy a multiméter méréshatára megfelel? A kondihibára egy harmadik fogalom, harmadik zajfajta jellemző: a brumm! Ha sziszeg, akkor nem a pufferkondival van a baj.
Hangminta! Felteheted pl. a toldacuccot oldalra *.zip-el tömőrítve. Fél-fél perc bőven elég lesz. A címemet megtalálod...
(#) gyenes-i- hozzászólása Ápr 16, 2011 /
 
Sziasztok! Azt szeretném kérdezni hogy lenne nekem egy olyan trafóm amin 2X60Volt jön ki ezt szeretném felhasználni a Quad 405-s hajtásához meg lehetne e oldani ezt valahogy mert elméletileg 2X36 volt kellene de ugye az sorba van kötve és ha ezt sorba kötés nélkül küldeném az oldalakra egyen irányítva lenne-e vele problémám? és ha lehetne nem e rajzolná le nekem valaki az elgondolást! előre is kösz
(#) Alkotó válasza pinyó39 hozzászólására (») Ápr 16, 2011 /
 
Ez így elég fura megközelítés. Amiről te beszélsz, az inkább egy oszcilloszkóp lenne. Aztán meg hol van itt szinuszjel? Eddig azt hittem zenét hallgatunk, nem mérőjeleket.
A clip-ek csak közelítenek, és teljesen jó is így. Egyszerűek, de mégis adnak némi támpontot ha süket a "kezelő személyzet".
De nagyon szívesen megnéznék egy olyan clip-jelző kapcsolást, aminek valóban a jelalak torzulása adja a támpontot a jelzéshez. Linkelsz egyet nekem?
(#) doomkiller hozzászólása Ápr 16, 2011 /
 
Sziasztok! Az eredeti VF3 kapcsolásba az IC (TL071) tápágába betennék 1-1 18V zénert akkor használhatnám +-24V-ról, semmi mást nem módosítanék csak a zénereket raknám be. Azért kérdem mert a VF6-nál már más értékű ellenállások vannak a gate előtt. Már a VF3 topikba feltettem a kérdést de vasárnap óta senki sem válaszolt azért teszem fel ide is.
(#) dollerakos hozzászólása Ápr 16, 2011 /
 
Üdvözlet!

Nem tud véletlenül valaki egy nagyon jó minőségű, kimondottan kiszajú előfok-kapcsolást, amelynek a parái: bemenet: 120 mV / 47 kohm, erősítés: 15 dB és elmegy 13-14 V-ról is és esetleg, ha szükséges, a végére tennék egy emitterkövetőt, hogy erős legyen a kijárat.

Köszi.
(#) steelbird válasza Alkotó hozzászólására (») Ápr 16, 2011 /
 
Elméletileg megoldható.
Komparátorral összehasonlítod a kimenő és a bemenő jeleket (szintben azonosra hozva őket). Ha clip van, akkor a kimenetről kapott jel kisebb amplitudójú, mint a bemenő. Ezt kell detektálni és kijelezni, pl. egy leddel.
De ez a módszer csak gyors erősítőknél alkalmazható, mert lassú erősítőknél nem lesz közel azonos a két jel fázisa, nem lehet összehasonlítani a kettőt.
(#) steelbird válasza dollerakos hozzászólására (») Ápr 16, 2011 /
 
Ez esetleg? A gaint visszacsatolással állítod be.
(#) david91 válasza steelbird hozzászólására (») Ápr 16, 2011 /
 
Sziasztok!
Erősítsetek meg abban légyszives, hogy ebben a lágyindító kapcsolásban szereplő soros 2db 470k ellenállás helyett megfelel 1db 1M ellenállás (2W)! Elvileg ennek az ellenállásnak a szerepe a kondi kisütésében rejlik, miután feszültségmentes állapotba kerül az áramkör. Vagy tévedek? Írtam a cikk szerzőjének e-mailt de nem válaszolt.
Előre is köszi!
(#) szamóca válasza david91 hozzászólására (») Ápr 16, 2011 /
 
Mehet bele a egy mega. :yes:
(#) david91 válasza szamóca hozzászólására (») Ápr 16, 2011 /
 
Köszi szépen!
(#) Konzol válasza david91 hozzászólására (») Ápr 16, 2011 /
 
Szerencsésebb a 2x 470k. Különösen, ha nem tudod mekkora feszültséget visel el az ellenállás.
(#) pinyó39 válasza Alkotó hozzászólására (») Ápr 16, 2011 /
 
Én ahogy észrevettem a legtöbb gyári kütyüben a Clip led akkor lép müködésbe, ha a névleges kiv,szint fölé nő kb 3dB-vel a bemenő jel és annyi. (Ez magánvélemény) Többek közt az Eliot lapján lévőkapcsolást (is) használom, még nem sikerült leégetni semmit.
(#) dollerakos válasza steelbird hozzászólására (») Ápr 16, 2011 /
 
NAgyon köszi!
(#) pinyó39 válasza Alkotó hozzászólására (») Ápr 16, 2011 /
 
Mindenképpen kell valami jelzés a "süket kezelőknek", hiszen hangosításnál kiváncsi lennék arra, aki pl 60Hz alatt megmondja fülre hogy hány %-ot torzít a cucc (mert torzít az biztos). A szinuszjelet azért irtam, mert azt mindenki szépen megfigyelheti az oszcilloszkópon amint túlvezérelsz egy "mezei" erősítőt, szépen vágja a szinuszjel tetejét (kilapul az alja, teteje magyarul).
(#) karikas87 válasza elektrorudi hozzászólására (») Ápr 16, 2011 /
 
Hello!

Sajnos nem tudok hangmintát venni, mert a notebook-om nem tudja normálisan rögzíteni. Viszont a két erősítőben megcseréltem a végtranzisztorokat. Az eredmény az lett, hogy szinte egyformák lettek. Lehet én vagyok a hülye, és azt várom egy erősítőtől, hogy alapállapotban, ha nincs bemenő jel és feltekerem a hangerőt, akkor végig halk legyen.
Egyébként mi lehet az ami még normális?
A hang, ami zavar, az a mélynyomókból jön, és hangerő növelésével növekszik, de csak a hangerő poti negyedénél kezdem el hallani, és onnan erősödik.
Egyébként, ha zenét hallgatok, akkor már nem is hallom!
(#) karikas87 válasza deadlyroberta hozzászólására (») Ápr 16, 2011 /
 
Hello!

A említetted, hogy neked is Yamaha Ax-500 erősítőd van.
Megtennéd azt, hogy ha nem adsz rá bemenő jelet, és elkezded növelni a hangerőt, mikor hallasz a mélyek felől "brum"-ot, vagy hallasz e egyáltalán, vagy a hangerő max állásánál is halkak a hangszórók?
Előre si Köszönöm!
(#) elektrorudi válasza karikas87 hozzászólására (») Ápr 16, 2011 /
 
Úgy gondolom, ettől a ponttól már nem tudok segítemi.
Ha jól értem, akkor igazából nincs is semmi probléma.
(#) pinyó39 válasza david91 hozzászólására (») Ápr 16, 2011 1 /
 
Az 1Megányi ellenállat nem azért van két darabból, mert az elektor akkori mérnökei nem tudtak számolni!
Következő: »»   793 / 2569
Bejelentkezés

Belépés

Hirdetés
XDT.hu
Az oldalon sütiket használunk a helyes működéshez. Bővebb információt az adatvédelmi szabályzatban olvashatsz. Megértettem