Fórum témák
» Több friss téma |
Fórum » Kapcsolási rajzot keresek
Témaindító: Kallai Csaba, idő: Márc 11, 2006
Témakörök:
Nagyon örülök az összefüzött képnek , már találtam is némi bajt , de megvárom a véleményeteket , A rádió panelon a két IC tápáramával van valami baj , a soros ellenálláson ( R217 100ohm ) nem megy át elég áram , az ic-n 2 voltot mértem a B+ és -- között , és azt kérdezném hogy milyen ellenállás ez, lehet e a hagyományos mezei ellenállással helyettesiteni , mert a rajza eltérő a többitől , R 238 ugyanilyen ,szinte szakadást mérek rajta. itt a képen látható a rajza ,
az ellenállás elött 12V van . kérlek homályositsatok föl , mi a külömbség a többi ellenállástól , Köszönettel Feri
A kis hullámvonal egy olvadó szálat próbál tudatni velünk... Ez egy túlmelegedés hatására kiolvadó biztosító, feladata a lángolás megelőzése. Tehát mérhetsz szakadást, de ez nem jó jel, mert akár az IC is lehet zárlatos. Azért előbb az elkót és a hidegítő kondit mérd, vagy vedd ki.
Üdv! TDA1035 típusú ic-hez szeretnék kérni kapcsolási rajzot és, ha van nyákrajzot is! Előre is köszönöm!
Hello!
Tessék! Megrajzoltam.. üdv! proli007
Köszönöm az infót , kivettem az elkót és a kondit a bemenetről ,jók , és igazad lett , az IC B+ lába és a B- lába között teljes zárlat van valahol a 24 lábú ic-ben. Létezik-e még valahol ilyen , semmi jel rajta csak Sony 168 9E 015, sehol nem ismeri a kereső, ki tudnám cserélni ha vehetnék valahol, de hóóóóól , ez a nagy kérdés .ha van valami tipped szivesen venném és köszönettel Feri
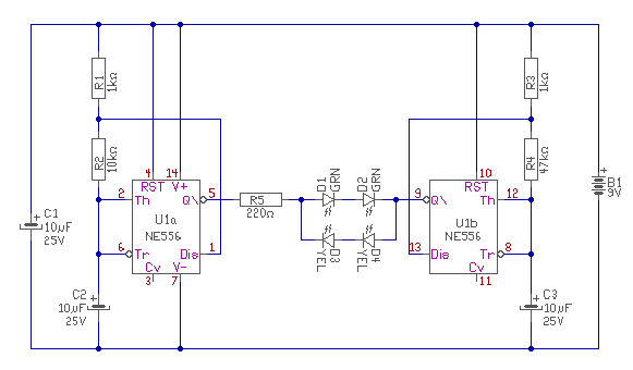
már bocsi de hol a GND a ledeknek ? amúgy ez nem 2 ne555 nekem 1db 556 os kell Bocsi
oké köszi értem!!
Sziasztok. Keresem a sony str-vx10l tipusú erősítő kapcsolását.Ő az.
Ennek a kapcsolási rajzára lenne szükségem.Az orosz oldalon nem találtam meg.
Bekötési rajzra volna szükségem autoriasztóhoz, Meta System M996-SC1 hez.
Van típusa, a rajzon CXA168, de nem sokra mész vele... 20EUR körül akarják rádsózni, mert kiváltó típusa nincs. Ez a baj a "nagynevű" gyártókkal, hogy egyedi darabokat kreáltak már régebben is. A minősége ugyan nem más mint a többieké, de nem kapható csak tőlük - illetve kénytelen vagy "szakszervizbe" vinni, mert legtöbbször csak a megfejthetetlen factory code van rajta, amit leírtál. Gyakran ilyen kóddal feliratozva rendelik mástól az IC-t, ami a szervizben 10...15 szörös áron van az eredeti gyártóhoz képest.
Persze át lehet építeni az egész KF-et, ha annyira kedves ez a darab...
Nagyon köszönöm a segitségedet , jól esik hogy öszintén megmondtál mindent , sokat segitettél végig a témában , nagyra értékelem a jóindulatu segitséget ,a rajz nélkül semmire sem mentem volna , bár még ugyanott vagyok de egy csomo ismerettel gazdagabb , nagyon köszönök mindent , Feri
Üdv ! Érdekelne egy 30-40 W os erősítő kapcsolás aminek megfeleljen egy +/- 24 V !
Itt a fórumon is kivesézett Texas 25 W-os erősítő.
+/- 24 V-os trafóról (+/- 33 V táp) akár 70 W-ot is tud. kapcsolási rajz
Sziasztok!
Keresek HITACHI AX-M66 típusú készülékhez kapcsolási rajzot. Beérném a soklábú csatlakozójának (a hátulján) a lábkiosztásával is. J.Laci
Sziasztok!
Q-tec 500 W-os táphoz, valamint Q-tec 650W-os tápokhoz keresek kapcsolási rajzot. Találtam belőlük itthon többet, szeretnék jobban a veséjükbe látni. Mindkettőben TL494 IC van aminek megörültem mikor kibontottam. Mivel se sata, se 24 tűs csatlakozó nincs rajtuk más célra kívánom felhasználni őket, nem pc-ben. A gyártó oldalán kontakt info sincs, 2007 óta nem módosult a lapjuk. 500W big fan 650W big fan
Üdv.
Olyan villogó kapcsolási rajzára lenne szükségem ami 12 voltról üzemel és egy 12 voltos izzó villogási sebességét tudjam állitani egy potméterrel. Előre is köszönöm.
Vagy akár 555-el is megoldható a dolog: Bővebben: Link
Köszönöm a gyors segítséget.
Még annyit szeretnék kérdezni, hogy ha a második kapcsolást nem 9 hanem 12 voltról hajtom akkor az izzó fényereje megnő?
12V-os feszültséghez természetesen 12V-os izzót használj és ügyelj a tápegységed terhelhetőségére is.
Köszi a választ és a segítséget még egyszer.
Sziasztok! Egy olyan gondom lenne ,hogy kellene egy dinamikus mikrofon erősítő és egy olyan jelszintemelő ami a cd lejátszó jelét 1-2v-ra megemeli. Ez megoldható egy kapcsolással a kimenete sztereó kell, hogy legyen, Monó jelből, hogy tudok a legegyszerűbben álsztereó jelet csinálni?
Hello!
Mio p360-as PDA hoz való service manual vagy valami kapcsolási rajzba nem botlott valaki? Csak a kapcsolója romlott el, de látszólag jó, jó lenne valami kapcsolás a környékéről, vagy esetleg valami hasonló terméké, mert nem találok semmit. |
Bejelentkezés
Hirdetés |











