Fórum témák
» Több friss téma |
Fórum » Akkumulátor töltő
Helló.
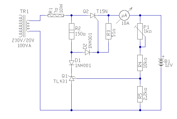
Megjött a töltőhöz az összes alkatrész, és holnap szeretném már csinálni. Csak azt szeretném kérdezni, hogy így jó e a kapcsolás amit csináltál? köszi. üdv: nemerei
Köszönöm a hosszas választ.
Ahogy előbb is írtam és te is megerősítettél ebben,akkor az égőt a primer körbe fogom tenni. Írtad hogy 130w körül kell diszipálnia az akku és a trafó közti különbséget a tirisztornak,ha égőt használok a primer körben az segít valamit a dolgon? Már csak a kisütő ellenállás a gond,ahogy írtad ha elmegy az áram lemeríri az akksit. Meg ha befejeződik a töltés le kéne kapcsolni az akksirol,vagy nem baj ha rajta marad? Üdv!!
Jó ötlet ez az adapter,leíréásod van a működéséről?
Akár külön kis dobozba is meg lehetne építeni
Még egy kérdés,most nézem,ha a primer körben izzót használok akkor az Re ellenállást kihagyhatom?
Hello!
Nem egészen. A panel "In" pontjaira kell a trafót kapcsolni, az Out-ra pedig az egyenirányítót. De én alapvetően arra gondoltam, hogy nem a szekunder oldalát kapcsolod a trafónak, hanem a hálózati feszültséget. Ugyan is a szekunderen nagy áram van, és a töltés végén nem fogyaszt akkor a trafó sem. Tehát az "In" pontokra a 230V-ot, Out-ra a trafó primert. Szekunderem pedig közvetlen megy az egyenirányító, majd az aksi. Aksiról vissza az áramkörre (ahogy rajzoltad is. (Ha gond, lerajzolom..) üdv! proli007
Ezzel az adapterrel akár a kisütő ellenállást is lekapcsolhatom mikor elérte a 14,4V-ot,csak az a kérdés ha csökken a feszöltség visszakapcsol?
Gondolom a Led akkor világít mikor meghúz a relé? És még a P2 szerepe nem világos,azzal mit tudok állítani? Az Re ellenállást elhagyom ahogy írtátok.
Sziasztok!
Proli007-től kérdezném, hogyha a töltő tirisztoros akkor is kapcsolhatom a figyelő áramkört az alábbiak szerint? "A működéséről: - A készülék lelke, egy 12V-os relé. Ez kapcsolja a 230V-ot a töltőre. Ha a töltő nem tirisztoros, akkor két záró érintkezővel a 230V-ot célszerű kapcsolni, a harmadik záróval a 12V-ot. Persze lehet, csak a 12V-ot kapcsolni, de akkor a töltő a hálózaton marad"
Hello.
Amit írtál annak a második felét rajzoltam le elvileg én is. Az "in" be bemegy a falból a 230V, majd mikor behúz a relé az "out" végén lesz a 230V. Oda teszem a trafó primer felét és a szekundert meg abba a kék pöttyökbe amit rajzoltam, onnan a diódahídba, majd az akksi plusz és mínusz pontjaiba. Én így értelmeztem, onnantól ahonnan írtad, hogy "De én alapvetően arra gondoltam..." . De ha megrajzolnád az egészet azt nagyon megköszönném. üdv: nemerei
lehet amatőr kérdés,de mi az a hiszterézis/ablak?
Ennek a hiszterézisnem menyi a legkissebb értéke?
Pl 14,4v-nál kikapcsol és mondjuk 14,3v-nál bekapcsol? vagy hogy célszerű beállítani?
Azon gondolkodtam hogy tegyük fel ezzel a kis adapterrel szabályozom az R3 kisütőellenállást és monjuk leveszem az akkusarut a töltőről akkor elvileg visszakapcsol az áramkör?
Ha visszakapcsol és rákapcsolja az R3-at a kimenetre nem fog elégni az ellenállás? lehet jobb lenne egy 21W-os égővel helyettesíteni? Meg rövidzár esetén mi lenne a készülékkel?Segít ebben a primer körben levő izzó? Bocsi a sok kérdésért,már összeállt valamelyest a kép ![]() Csak ezek a kis hiányosságok merültek fel bennem
Hello!
Lehet nem volt világos amit írtam. - Ha egy töltő csak diódákat tartalmaz, akkor fordított aksi rákötése esetén zárlat van. Ezért a relével, érdemes nem csak a hálózati feszültséget kapcsolni, hanem az egyenáramot is. - De ha a töltő tirisztoros, akkor nem gond a fordított rákötés, mert a védőáramkör nem kapcsolja be a hálózatot, a tirisztorok viszont nem gyújtanak be ha nincs gyújtás. (fordított anódfeszültségre meg eleve nem vezet) Tehát nem szükséges, csak a hálózatot kapcsolni, mert zárlat a fordított rákötés miatt nem lehet. üdv! proli007
Hello!
Legyen.. Remélem így már érthető is a dolog. üdv! proli007
Igen már érthető, de szerintem én ugyan ezt rajzoltam, vagy szerettem volna.
Na mindegy. És az mitől függ hogy mekkora biztosítékot tegyek a bemenő ágba?
Hello!
A biztit legfőképpen a trafó teljesítményének megfelelően kell megválasztani. üdv! proli007
Egy 14V 1,42A os trafó lesz benne, mert fogyasztókat nem fog vinni a töltő, csak tölteni.
Mekkora biztit érdemes beletenni?
Én a mai napokban szembesültem ugyanezen akkutöltő meghibásodásával. Nálam a "Y20100DN" alkatrész szó szerint kettérepedt és a környezetében lévő két "elko" (220mf/50V) is elszálltak. Érdeklődni szeretnék, hogy mivel sikerült megoldani a P-FET helyettesítését. Előre is köszönve a választ: V. Gyula
Hello!
Elvileg egy 100mA-es T típusú elég, de nem gond, ha 250mA-et teszel bele. Mert ez még nem nagy teljesítmény, de a trafó esetleg induláskor lerúgja a 100mA-es biztit.. üdv! proli007
Hello!
Köszi a segítségeket most már érthető minden. üdv: nemerei
Köszi!
Mostmár elkezdem beszerezni az alkatrészeket és megépítem a töltőt ![]() Minden világos,ősszeállt a kép ![]() Most már csak az építésnél akadhatnak problémák,ha így lessz kérhetek segitséget? Üdv!!
Sziasztok van egy akkumulátor töltőm.
A gond az, hogy 4A van ráirva de csak 1,5A ad le. A feszültséggel nincs gond mert az kb 13-14V. Most hozzányultam egy kicsit és elkezdett valami rövidre zárni. Nem értem miéert melegszik és zúg meg áramot seem ad. Több infó a képeken. Helyettesíteném a fekete hengereket. Majd bővebben is irok.
Esetleg ilyennel (450értékü) helyettesíteném a hengereket.
Vagy diódák vagy nem tudom mik azok.
Nagyon köszönöm a segítséget, valóban a Powertec C-11 ről van szó. Igazából nem nagyon értek a dologhoz csak "leono" bejegyzésében olvastam a Y20100DN "alkatrészről. A fórumot meg a google listázta ki, amikor a cuccról kerestem infót, így kerültem ide. Mindenesetre beszerzem MBR20100 -ast amit írtál azt beforrasztom. Még egyszer köszi szépen: V.Gyula
Sziasztok. Megépítettem az alábbi kapcsolást annyi változtatással, hogy az 51 ohm helyére 41 ohm -os ellenállást tettem de nem működik. Először egy kondenzátort próbáltam vele tölteni, de -2.6V-ra töltötte fel. Ez mitől lehet?
Szia!
Tehát tirisztoros töltőre is rákapcsolható a figyelő áramkör, de elég csak a 230AC-t lekapcsolni - ha jól értem.
Nem tudom miből gondolod hogy a diódákat ki kell cserélni.
De ha már így, 4A-ros töltő szinte minden nagy áramú dióda jó bele. Ha kétutas akkor két 10A-res ha greatz akkor 4 db 5A-res már túl jó.
Szia van 4 diódám (1-es kép)
A szám rajtuk ( д 2425 jel 89) Az értékük 410-450 közötti. de hogyan kéne bekötni öket?
Első sorban biztos hogy rosszak a diódák? Hogy állapítottad meg. Kimérted valamivel? Ha igen amivel helyettesíteni akarod azok hibátlanok?
Rossz dióda esetén valaminek ott füstölni kellett volna, hacsak nem sszakadt, amit nem hiszek.
|
Bejelentkezés
Hirdetés |






Na mindegy. És az mitől függ hogy mekkora biztosítékot tegyek a bemenő ágba? 










