Fórum témák
» Több friss téma |
- Ez a felület kizárólag, az elektronikában kezdők kérdéseinek van fenntartva és nem elfelejtve, hogy hobbielektronika a fórumunk!
- Ami tehát azt jelenti, hogy a nagymama bevásárlását nem itt beszéljük meg, ill. ez nem üzenőfal! - Kerülendő az olyan kérdés, amit egy másik meglévő (több mint 17000 van), témában kellene kitárgyalni! - És végül büntetés terhe mellett kerülendő az MSN és egyéb szleng, a magyar helyesírás mellőzése, beleértve a mondateleji nagybetűket is!
A csatoló annyit jelent, hogy a fesz. szinteket és áramokat illeszti. Vagyis ha van pl. egy hangfrekis-is erősítőd, aminek magas szintű a bemenete, akkor ahhoz kell egy előerősítő fokozat, ami az alacsony jelszintet annyira felerősíti, hogy az megfelelő legyen az erősítőnek. ÁK-ön belül van tübb különböző csatolási mód. (AC, DC, trafós....stb.)
Akkor amelyik ág nem merül le ott valami nem jó.CSak az a baj hogy néztem a végfokot is és ott sem merül az egyik.Ráadom a trafót mind a két ágban felmegy akellő ártékre aztán ha lekapcsolom a hálózatról az egyik ág marad a másik meg másodpercek alatt lemerül.
A soros ellenállás:hát lehet csak én nem látom de a diódával nincs sorba kötve ellenállás.VAn párhozamosan egy kondi:4,7µF/50V.VAgy a rajzon hányas ellenállásra gondolsz?Az R777 annak jó az értéke egy kicsivel több is mint a rajzon(5,3 ohm a rajzon meg 4,7 ohm van) az R776 annak is jó az értéke.1K van a rajzon és 980 ohm.
Szia!
06x: low-power 07x: low-noise És a 08x pedig egy általános j-FET bemenetű műveleti erősítő. Egyéb fontos információk az adatlapok mélyén lelhetők.
Erősítőbe?Oké.Átirom oda hogy most mi van.
Kérlek segítsetek az amatőr problémámban . Bővebben: Link
Lehet, hogy szükségtelen dolgot szeretnék csinálni, de biztos, amit biztos, inkább megkérdezem.... Egy Orion erősítőben szeretném az MR752-es táp-diódákat (6 A / 200 V) valamilyen jobb, korszerűbb típusra kicserélni. A gyorsaság nem számít, mert amúgy is át vannak blokkolva 100 nF-okkal. Milyet javasolnátok? Köszi.
Szia!
De miért cserélnéd ki őket? Nem akarnak egyenirányítani?
Szia!
Köszi a választ! Első gondolatom nekem is a LPWM volt. De elég pontosan kellene tartani egy kicsi térben a hőfokot (0,1C max eltérés), és másodpercenkénti mérést terveztem. Ez pedig legjobb esetben is 1:50-es (túl nagy teljesítmény miatt csak félhullám és így is 5m cekaszt kell beletekerni), míg rendes PWM-nél 1:256-os vezérlést lehetne kialakítani 230V-ra. (program is egyszerűbb, rövidebb). A diak is vezet egész nullátmenetig? Vagy egy nagyobb teljesítményűvel megoldható lenne a kérdés? (erősebb"3020") Továbbra is érdekelne, hogy miképp lehetne egy 5V os, 2,44kHz-es PWM jellel hálózati feszültséget vezérelni, ohm-os fogyasztó esetén. (0,5-1A).
Sziasztok!
Van egy elektromos modell autó szabályzóm , ami eléggé piszkos. A Feteken levő hűtőborda alá is be van folyva a dzsuva. Mivel fújhatnám be , mibe áztathatom be rövid ideig ami nem károsítja a működését a cuccnak? WD40 + kompresszor esetleg? Köszönöm a választ!!
Én tiszta szeszbe szokom beáztatni és lötyizni olyan 2-3 percig majd egy fogkefével amit ugyan úgy tiszta szeszbe mártok jól lesikálom. Ez nekem le szokja vinni a sok zsírt és koszt port valamint miután megvan a tisztítás akkor rázd le róla jól a szeszt és nagyon hamar (fél max 1 perc) megszárad.
Gyökér kérdés, de denaturált szesz is majdnem ugyanz pár adalékanyagtól eltekintve. Azt is használhatom?
Köszi szépen!
Az egyiken 1-2 kisebb szikrát láttam, nem a beforrasztásnál, hanem magán, a diódán, ahol a fém érintkezik a szigetelővel. Nem történt semmi rendkívüli, de ezeket az őskori leleteket mégiscsak kicserélném...
A denaturált szeszt kell lemosásra használni, teljesen tiszta szeszt nem is szoktak erre pazarolni. (A BRG-ben annó izopropil-alkoholt használtak, mikor még nem volt téma a környezetvédelem, a forrasztógyantát is jól leoldotta.) A teljesen tiszta szesz sokkal drágább is.
Sziasztok! Azt szeretném kérdezni hogy ha egy trafónak van egy 110 és egy 220 Voltos primerje hogyan tudjuk meg hogy melyik a 220-as ?
Szia!
A nagyobb ellenállású lesz a nagyobb feszültségű.
Köszönöm ! Azthiszem tudom melyik az csak abban nem vagyok biztos hogy melyik a föld. Mert kiáll belőle három vezeték és nem tudom hogy melyikhez képest mérjem a másik kettőt ...
A két legnagyobb ellenállású pontra kösd a hálózati feszültséget.
Helló!
Azt szeretném kérdezni hogyha egy nyáktervet rávasalok a nyákra azt lehet maratni vagy kell még csinálni valamit?
Először is.
Műnyomó papírra ki nyomatod lézernyomtatóval majd rá vasalod aztán elvileg már maratható is lesz.
Sziasztok!
Tudna esetleg valaki választ adni a következő kérdésemre? Hiba: Őrláng van, a termosztál bekapcsol, de a keringető szivattyú nem indul el.Mi a hiba? SC-24-es a kazán.
nem, mivel nem egyenletes, a nyomtatás során szemmel alig látható szakadások jönnek létre, oda bemar a fecl3 (ha azzal csinálod), és az áramköröd nem lesz üzemképes! ha nincs műnyomó papírod, akkor fotópapír is megteszi!
üdv
Ebben annyira nem vagyok otthon mivel én nem nyomtatózok de ha jól tudom elvileg jó lehet az is. Próbáld meg! Ha rajta marad a fekete por akkor jó.
A műnyomó olyan min pl a szalvéta...
A szivattyú megkapja a tápot? Mert ha igen és úgy nem indul akkor lehet,hogy szakadt a tekercs vagy már elkopott a dugattyúja.
A műnyomóval kapcsolatban teljesen sötétben tapogatózol. Olvassatok kicsit:
Bővebben: Link koncsik03: főleg te, mert te kérdezted!
Hello!
Akkor nézd meg, itt én hogyan oldottam meg. Ez átalakítja a PWM jelet laza egyszerűséggel gyújtásszög vezérléssé. U1 optocsatoló, csak azért van a körben, hogy a szabályzó ne tekerje csutkára a PWM-et, ha esetleg nincs hálózati feszültség. Vagy is hogy tudja van-e hálózati feszültség egyáltalán. Ha nem kel kihagyod. üdv! proli007
Hello!
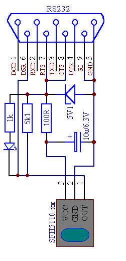
Lerajzoltam, de nem nagy ötlet. Mert az IR detektor sem terhelhető túlzottan, és ma már az RS232 sem. Szóval valami jó fényerejű fehér Led-el lehetne jelezni. De ez csak azt fogja mutatni, hogy a távrángató felől, érkeznek-e impulzusok. De hogy az értelmes-e a PC (program) számára, azt természetesen nem. üdv! proli007 |
Bejelentkezés
Hirdetés |





A műnyomó olyan min pl a szalvéta... 



