Fórum témák
» Több friss téma |
Az a baj az LM317-tel, hogy úgy baromi hosszú lesz egy töltés!
Simán tölthetnéd 3-5A-ral is. Ha a védőelektronika be van építve az akkupakkba, akkor egy megfelelő áramgenerátort kell keresned és kész!
szia!
Szerintem semmi képpen se bontsad szét mert a li-po akksik tudnak nagyon veszélyesek is lenni pl.külső behatásra vagy rövidzárra. Link
nem vagyok egy nagyon jártas a dologba de a védő elektronika is elkéri a maga részét.
ezert szerintem biztos hogy kevés a 29.4v. de ha jól értem neked inkább azt kéne kideríteni hogy az adott akut mekkora feszültséggel kell tölteni. én a típus alapján indulnék el =)
Sziasztok!
A következő ellentmondást feloldaná valaki? A LiPo akkuk elméletileg jól terhelhetőek 8-25C-ig. Ugyanakkor az intelligens töltő és kisütő berendezések kisütéskor maximum 1A-rel sütik ki (ez kb. 0,5-1C). Tehát miért nem lehet 8-25A-rel kisütni? És egyáltalán miért kell kisütni, ha nincs memória effektus? És még az is a problémám, hogy kisütéskor az alacsony feszültség ellen is védve van. De ha az RC hajóm és helikopterem érezhetően lelassul, akkor az már biztos, hogy rég a küszöb feszültség alatt vagyok. Akkor ez robbanásveszélyes? Tehát építsek be egy védő elektronikát? Valószínűleg csak azt nem értem, hogy milyen feszültségnél és mennyivel szabad terhelni. Tud ebben segíteni valaki? Esetleg van valakinek egy egyszerűbben megépíthető védőáramköre 2 cellás LiPo-ra túlterhelés és mélyen kisütés ellen?
Köszönöm,
Ezek szerint ez az LM 1084 ADJ , 5 Amperig OK, gondolom egy combos hűtőbordára szerelve. A kimeneti feszt 29,4 V-ra beállítva, már tölthetem is a pakkot. Amúgy rendeltem egy ilyet Kínából, nem egészen 1800 Forintért
Szia!
Ez egy jó kis táp, én is használom előszeretettel, mert olcsóbb megvenni, mint elemekből megépíteni. Használom tölteni akkut, meg LED előtéthez is (SSC P7), tökéletes. Egy baja van, hogy nagyon melegszik. Tehát csak hűtve szabad terhelni. Ami megnehezíti az életet az az, hogy gyárilag a hűtőfelület maga a nyák, átfurkálva, ónozva. Ez kevés teljes gőzhöz. Én egy vörösréz "Z" idomot készítettem hozzá, az alját felforrasztottam a "Z" idom tetejére, a másik fele meg hűtőbordára csavarozva megy. Tökéletes. Van ennek egyébként hűtőbordás változata is, ahogy a középső képen a linken, de az se elég neki.
Hallottál már modellező körökben a ballancerről, vagy ballanceres töltőről? Pedig jó dolog. Ha a cellákat sorosan kapcsolva töltöd, akkor a cellák töltöttségi szintje eltolódhat egymástól, és emiatt a pakkban egyes cellák hamarabb tönkre mennek.
Akármennyire is furcsa, már hallottam róla!!!
Látszik nem olvastad el a pár hozzászólással feljebbi írást! ! ! Amik párhuzamosan vannak kötve, azokat nem kell külön tölteni! !
Én is éppen ezért rendeltem, mert ennyi pénzért nem érdemes nekiállni összerakni, sőt ki sem jönne ennyiből.
Ha már ismered és használod, a középső potméterrel mit lehet beállítani? mert a két szélsővel a fesz és az áramot, de középsővel? Az a Z "hütőborda áthidalás" 100 pontos tétel :o)
Ez az úgynevezett BMS, ami magyarul annyit tesz hogy, akkumulátor felügyeleti rendszer, azaz az egy cellának minősülő akkumulátorokat megfelelő és egyforma feszültséggel és árammal engedi tölteni.
Pl az én esetemben egy 24 V-os kerékpár akku pakk, ami 10 Ah-s úgy áll össze, hogy a kis akkuból hogy elérjék a 10 Ah-t (mivel darabja olyan 2500mAh-s) párhuzamosan kötöttek 4 db-ot. Az így elért 10 Ah egy akkunak számít töltési szempontól, mert ha csak ezt töltenénk, akkor egy 4,2V os fszültséggel 2 A árammal kb (teljesen nem igaz) 5 óra alatt töltődne fel. Itt nincs szükség balanszerre(BMS-re) mivel beállított fix 4,2 V-tal töltöd és fix 2 A árammal. Amennyiben nagyobb ( mint az én esetemben is 24 V-ra van szükség) akkor annyi ilyen 4-es egységet kell sorba összeszedni, amennyi kiadja a 24 V-ot, esetemben 7-et. Tehát összesen 28 db akkucellát kell beépíteni. Ebben az esetben az töltés szintén mondjuk 2 A árammal történik, de a feszültséget fel kell emelni a 7 szeresére azaz 29,4 V-ra. NA itt jön a BMS jelentősége, mivel az egészre rákerülő 29,4 V nem valószínű (sőt biztosan nem) hogy teljesen egyenletesen fog megoszlani a cellák között 4,2-4,2 V -okra. Hogy ez ne történhessen meg, a balanszer vigyáz arra, hogy minden cellára max 4,2 V juthasson. Természetesen a megfelelő áram méretezéssel készülnek ezek, hogy az esetleg nagyobb 3-5 A töltőáramot is le tudjá kezelni. Elméletileg ezeket a pakkokat a max feszültség eléréséig fix árammal kell tölteni, majd amikor ezt elérte, akkor az áramerősség fokozatos csökkenésével (0 A töltőáram) töltődik fel teljesen. De gondolom ezt már többen leírták az előzőekben.
Tudom, hogy ez nem egy "hol lehet kapni" fórum, de mint aktuális érdeklődést, itt szeretnék feltenni egy apró kérdést. A fórumban többször is megépítésre ajánlott Microchip MCP73861-es töltésvezérlőt be lehet-e szerezni a Chipcad-en és a TME-n kívül más "kisebb" forgalmazónál?
1 darab kellene belőle és azért az árának négyszeresét nem szívesen fizetném ki a szállításért.
Haii!
Bár azt sosem használtam, de szerintem a csepptöltéshez szükséges áram maximális értéke.
Az MCP73861 árai szállítás nélkül:
- a gyártónál: 25 darabig: 1.93$, 5000 darab felett 1,39$; - ChipCad-nél: 380+ÁFA=475 ft, (nagyobb tétel ára megbeszélés kérdése); - TME-nél: 10 darab alatt 501+ÁFA=626 ft, 100 darab felett 387+ÁFA=484 ft. Mit értesz a négyszeres ár alatt? Ha Magyarországról csak ezért elutazol a gyártóhoz, akkor inkább kb 4000-szeres az árkülönbség
[OFF]Azt értem alatta, hogy bár mostanában már nem sok mindent építek, de egy töltőhöz azért mindenem van itthon kivéve az MCP73861. Csak ez kellene rendelnem 1db-ot, de a chipcad ezt az egy tételt is 1100Ft plusz áfá-ért szállítaná ki. Így cca. 1850Ft-ba kerülne nekem egy db töltésvezérlő ic. Bocs, elszámoltam, csak háromszor többe kerül a postaköltség, mint maga az ic, ha rendelnék.
Nem akarom én a chipcadot és a TME-t kritizálni a szállítási költségért tudom én, hogy miért ennyi, de így egy ekkora tételért nem igazán nem éri meg nekem rendelni. (sajna a helyi bolt nem igazán rendel kis tételben onnan nekem, vagy max. aranyáron szintén)
Sziasztok!
Van egy Li Po akkuteszterem amit sima akkumulátor feszültségmérésére is szeretnék használni autóban pl. Megoldható ezzel, esetleg valaki lábkiosztást tud e hozzá? Pontosan ilyenem van Bővebben: Link Köszönöm
Szia!
Ha külön méri a cellákat, majd összeadja a feszültségüket, akkor nem.
Külön méri igen
Akkor ez a tender lefőtt mint a kv Köszönöm a megnyugtató választ
Azért ne add fel.
Vegyél egy DC mérőt, ha állandóra akarod, vagy egy digitális multimétert, ha ideiglenesre. De készíthetsz akkuőrt, ami 14,4V felett és 12V alatt (vagy ahol akarod) jelez fénnyel vagy hanggal. Példa DC mérőre(Google-ban találtam) http://elektronika.vatera.hu/ipari_gep_berendezes/egyeb/digitalis_d...9.html http://www.tme.eu/html/HU/panelos-dc-mero-4-25-v/ramka_3069_HU_pelny.html http://elektronika.zsibvasar.hu/muszer-alkatresz/muszer/digitalis-d...4.html
Kapcsolási rajzra pedig itt van példa:
http://bsselektronika.hu/index.php?id=359&searchtext=akku&c1=1 http://www.mzclubhungary.com/index.php?option=com_content&task=view&id=364
Egyébként a LiPo-őr épp válasz a problémámra, amit felvetettem. Már meg is vettem. Egyszerűbb volt, mint megépíteni. Hang és fény jelzéssel véd, de nem állítja le az RC hajót. Szerintem ennyi elég a biztonságos működéshez.
Sziasztok.
Van nekem 3drb Li-Ion akum ezeket szeretném párhuzamossan kapcsolni és egyszerre tölteni őket.Tudnátok nekem javasolni ehhez töltőt? Köszönöm
vannak laptop akumlátoraim.a kérdésem az lenne hogy feltudom-e tölteni öket,valahogyan.
az aksik tartalmaznak töltésvezérlö elektronikákat,gondolom ezeket nem kellene kiberhelni.tulajdonképpen akupackot szeretnék késziteni,amely kielégitene egy elektromos bicajt.ha valaki tudna segiteni... köszönöm.
Sziasztok!
Olyan problémával keresett meg egy ismerősöm ami Li akksi töltéssel és egy GRACE ONE elektromos kerékpárral kapcsolatos. A bicajnak van gyári töltője ezzel 3.5-4 óra alatt tölti fel a akksit.Létezik hozzá gyári gyorstöltő ami 1 óra alatt töltené fel potom 400 euróért. A bicaj rendelkezik egy u controlleres vezérlővel amin sok adat megjeleníthető többek között az akksi álapotáról is. Itt az látható teljes töltésnél 48,8 V és lemerült akksinál talán 32v. Ebből arra következtettem hogy 12 db cella illetve a teljesítmény végett párhuzamos cellák is vannak.Viszont a jelenlegi gyári töltö adat lapján 36v és 4A szerepel ezzel hogyan tudja 48,8 v ra tölteni?Mivel a vázba van minden nem nagyon látható sok minden megbontani nem akartam nehogy valami olyan hiba kódot aktiválok amit csak a gyári szervíz tud törölni (Magyarországi disributor nincs)Még arra gondoltam ,hogy valami belső dc-dc átalakítóval tudja elérni a 48.8v-ot.Szerintetek van e esélye annak ,hogy gyors töltőt építeni hozzá?A gyorstöltő kimenő értékéről semmit nem tudok. ajelenlegi töltőn csak +- kimenet van . Viszont a vezérlő hogyan ismerheti fel a gyorstöltőt ? Lehet abból hogy ennek a kimeneti fesz értéke 48,8V és a megfelelő áram érték? Köszönöm az ötleteket!
Szasztok!
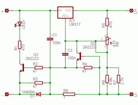
Megépítettem ezt a kapcsolást, és egy 2200mA-es aksit töltök vele, szépen működik csak kb egy nap kell neki, hogy a led kialudjon. Kérdésem normális ez a hosszú töltési idő? Melyik ellenállással lehet a töltőáramot beállítani? Köszi
R9 1 ohmos ellenállással állítod a töltőáramot. Nem csökkenteném az értékét. Elvileg 30mA töltőáram alatt alatt alszik el a led. Megmérném helyedben egy töltési ciklus alatt a töltőáramot, hogy jobban képben legyél.
Gondolom R8-al üresjáratban megfelelően beállítottad a cella feszültségét.
A cella feszt beállítottam 4,1V-ra. Az R9-es ellenállás 0,94Ohm-os, ilyen volt itthon, és a tranyók sem 2n2222 hanem 2n2218. De gondolom ez nem befolyásol semmit. Az aksi egész pontosan két darab párhuzamosan kötött ICR18650h típusú. Most a töltési ciklus kb felénél tartok és 50 mA-re tölti az aksikat. Mit javasolsz?Köszi
Szevasz.
Szerintem nyugodtan lehet az R9 értékét csökkenteni, akár 0.47 ohm-ot is rakhatsz be helyette,(így kb 1.4A a töltőáram) de azért egy ampermérővel mérd a töltőáramot. Ezeket a cellákat max 2.2A-el lehet tölteni darabonként, Neked pedig kettő van párhuzamosan kötve, ha jól értem.
Beraktam a 0,47 Ohmosat és ha rövidre zárom a kimentet 0,985A-t mutat a műszer. Ez még mindig nagyon messze van a 2.2A-től. Nem lehet, hogy valamelyik tranyó bénázik és nem nyit ki rendesen? Köszi
Helló
Mekkora a bemenő feszültséged? Ha emelsz rajta kicsit, akkor szerintem úgy is tudod növelni az áramot!
q2 akkor nyitogat (vagyis leszabályoz) ha az r9 és r4 eredőjén kb 0.6V környékén van (tranyótól függően),
innen ohm törvény, vagyis a 0.6V/0.5ohm kb 1A környéke, nagyvonalúan. Azt se felejtsd el az LM317 stab hol kezd korlátozni, főleg ha meleg is |
Bejelentkezés
Hirdetés |











