Fórum témák
» Több friss téma |
Nem tudná valaki megtevezni a nyákot?Én nemnagyon értek hozzá:S
Kösz előre is. Szerk:Bővebben: Link ha valaki nemtudná miről van szó.
Sziasztok van egy problámám egy ne555-el szerintem meghalt ,mert megmértem multiméterrel a clk 3 lábon 0,11v-feszültséget mértem de viszont a kondenzátoroket helyesen tölti fel és süti ki feltölti 7v-ra majd 4v re lesüti?
szerintetek mi lehet a baj?
Utólagosan is köszi a segítséget, átnéztem, egy zárlatos dióda miatt nem működött. Azt kicserélve, és nyáklapon megépítve már csodddálatosan mutat a szélvédő mögött (természetesen CSAK kikapcsolt állapotban
)Üdv
Sziasztok
Lenne egy kérdésem NE 555 icvel felépített 10 khz-es jelgenerátort szeretnék építeni ezzel nincs is gond,de ezt egy villogó leddel szeretném az ic-t úgy mond némítani leállítani arra a kis időre amikor a led fel villan, miként lehetséges? Melyik lábára kössem a ledet,hogy tényleg meg álljon. Köszike a válaszokat.
Hello!
Elvileg a Reset bemenetre (4-es láb) alkalmas erre. De meg kellene állapítani (mérni), hogy mekkora a Led áramfogyasztása, ha ég, és ha nem. Mert ez szerint kellene hozzá választani egy ellenállást a 4-es láb és a GND (1-es láb) közé. A Led-et, meg a táp (8-as láb) és a Reset bemenet közé kellene kapcsolni. De így gyakorlatilag fordítva fog működni, mert akkor megy majd az 555 mikor a Led ég. Ha ez így nem jó, akkor egy tranyót is be kell vetni, hogy a működés megforduljon. üdv! proli007
Köszönöm a választ
Tehát egy osztóval kell a 4 lábat negatívra húzni.
Hello!
Ha a Led elé nem kell ellenállás, (vagy is közvetlenül tápfeszültségre is kapcsolható) akkor csak egy megfelelő értékű ellenállás kell a 4-esről a GND-re. A RESET láb küszöbfeszültsége adatlap szerint, kb. 0,5V. Ha a Led árama 20mA mikor ég, akkor egy 33ohm megteszi. üdv! proli007
Sziasztok!
Az normális, hogy az 555-ös IC 3 mA-t vesz fel, amikor tétlen? Elemről szeretném használni.
http://cdn.synthtopia.com/content/wp-content/uploads/2008/10/atari_...1a.jpg itt egy kapcsolás nekem megy. Bonyolultabb változata is van azt malyd később építem meg. http://olikas.tvn.hu/Kapcsolasok/erosddd%20copy.jpg ő a másik szerintem kísérletképp megépítem hídba-kapcsolva hogy 1 wattot produkáljon.
Sziasztok!
Az alábbi egyszerű kapcsolásra (sima négyszögjelekre) lesz szükségem (melléklet). Kérdésem: Ha 9V stabil tápról hajtom meg, a kimeneten jelentkező jelalakból sokszor 4, ritkán 8 volt kell. Elég egy sima fesz osztó vagy kell még más is? Köszi L
Sziasztok ! Hogyan oldható az meg, hogy 555 1 perces impulzusokat adjon a "perc" számlálómhoz? A lényeg, hogy stabil legyen..
Hello!
Ez attól függ, hogy terheli-e a jelet valami vagy nem és mennyire kell a feszültségnek tényleg 4..8V-nak lenni. Ha nem terheli, akkor elég egy feszületégosztó is. Sokféle megoltás lehetséges, de érdemesebb úgy megválasztani a végsőt, hogy leg célszerűbb legyen a következő fokozathoz. (Egyébként 9V tápfeszültség mellett, az 555 kimenete eleve 8V körüli jelet szolgáltat csak, az IC maradék feszültsége miatt.) üdv! proli007
Hello!
Úgy, hogy az 555 után is számlálót teszel és magasabb frekvencián járatod. Így stabil alkatrészeket alkalmazhatsz. (Nem nagy értékű ellenállásokat és elkót.) Az egy perc, az 555-nél határeset, ott sok jóra számolni már nem lehet.. üdv! proli007
Akkor mivel adjak pontos 1 perces impulzust?
Hello!
A "pontos" nem műszaki paraméter. De ezek szerint nem érted amit írtam. Ha pld. az 555-öt 1,666Hz-en (t=0,6sec) járatod, és utána egy 1:100-as osztót teszel (mert gondolom a számlálóban is valami hasonlók lesznek) akkor annak kimenetén 1perces impulzusokat kapsz majd. (Ez csak példa, de természetesen más frekvencia osztót és frekvenciát is lehet alkalmazni) Ha tényleg egy "óra pontosságot" szeretnél elérni, akkor kvarc oszcillátor a megfelelő megoldás. Bár egy "üzemóra számlálónál", ha 1% hiba van, akkor attól még nem esik szét a gép.. (És az infót meg is kell őrizni, ha a táp elmegy) üdv! proli007
Hello!
Sejtettem, hogy nem úszom meg illesztés nélkül, de bíztam benne hogy valami csoda folytán nem kell... Egyébként egy szabályzó computer teszt áramkörének kell majd amivel Hall szenzorokat "helyettesítek" majd anélkül hogy szét kéne berhelnem a teljes gépet... Amúgy: ~8V=7,5V--8,2V ~4V=3,5V--4,1V Jaa,, igen énis úgy gondoltam hogy a 8V kb a 9V kimenete lesz (mérés után majd megtudom) aztán azt leosztani kettővel, valsztó kapcsoló hogy melyik feszültség menjen ki...... A szab. computer nem tudom milyen mértékben terheli sajnos raktáron most nincs igy megnézni nem tudom, erről adatom máshonnan nincs... Köszi L
Hello!
Esetleg megoldhatod úgy is, hogy a 8V az IC kimenetén adott, a 4V-hoz, meg készítesz egy 3,6V-os zéneres stabilizátort, amit kapcsolgatsz (söntölgetsz) egy tranyóval. A kettő között meg kapcsolgatod a jelet. De az is megoldás, ha egy másik 555-öt, 5V tápfeszről járatsz, amit az első 555 kapcsolgat. Bár ekkor invertálja a jelet, ha az nem gond. Vagy egy CD4066 analóg kapcsolóval kapcsolgatsz egy (TL431-es) referencia feszültség (ami állítható) és a GND között. Lehetőség számtalan van. üdv! proli007
Hello!
Ez a Zener-es megoldás eszembe se jutott! ... Amugy lehet hogy csak DIP-el fogom kapcsolgatni a feszeket, mert évente 3-szor fog kelleni akkor is igencsak a 4V mert ez a fajta van már sok éve forgalomba, a 8V-os állapot csak opció lenne hogy ne keljen újra csinálni mert a régi képeket szerelték csak ezzel és ezek futnak már ki egyre inkább......(Amúgy most látom nem írtam ez permetezőgép szabályzóhoz kell.....) Mégegyszer köszi! (ment a zöld kis kéz) L
Sziasztok!
Egy kétszárnyas kapunyitó elektronikán dolgozok, és kellene nekem egy késleltető/időzítő kapcsolás. A kaput 4017 ic kimenete vezérli. A relé egyik lábára 12V van kötve a másikon pedig egy tranzisztor kapcsolgatja a GND-t, a kimenetnek megfelelően. A kérdésem az, hogyan lehet megoldani, ha az ic ad jelet akkor a relé kb. 2-3 másodperc múlva húzzon be és amikor megszakad a jel akkor ugye a tranzisztor elveszi a GND-t és a relé elejt. Sajnos nem értek az időzítéshez mert még soha nem építettem ilyet. Azt sem tudom hogy a relé elé vagy a tranzisztor elé kellene e az időzítő kapcsolás. Segítséget előre köszi. üdv. Tomi
Hello!
A relénél már "nagy" áramok vannak, ott nem célszerű időzíteni. Mindig a 4017 után, és a tranyó bázisellenállása közé kell a fokozatot iktatni. És egy egyszerű példa. Ha jól értem, bekapcsoláskor legyen késleltetés, kikapcsoláskor pedig azonnal kapcsoljon ki.. (A 4093-ban négy kapu van, így két ilyen fokozatra elég.) üdv! proli007
Ezt a késleltetést 555-tel nem lehet megcsinálni?
Egyébként jól értelmezted. Tehát ha jelet kap a 4017-től akkor 2-3 mp múlva húz meg a relé, de ha a 4017 elveszi a jelet akkor azonnal elejt.
Üdv!
Ha 555-el szeretnéd, pont ma találtam (és épitettem meg), egy egyszerű kapcsolást. Bővebben: Link minimális angoltudás szükséges hozzá ugyan, de ha nekem is sikerült... ![]() üdv: hp
Hello!
Túl komplikált? De azért, mert nem célszerű. Az 555 ki és bemenete között invertál. Itt viszont invertálás nélkül kel a jelet továbbítani. Amit Pasi talált, ott meg az 555 tápját kell kapcsolgatni. De az meg vagy 10mA, aminek a 4017 nem örülne. Pontosan időzíteni meg gondolom nem szükséges, hogy 555-öt kellene használni.. üdv! proli007
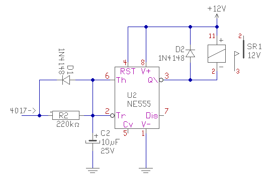
Igazából pofon egyszerű a kapcsolás
. Ilyen IC van kettő is a kapunyitó kapcsolásban hát akkor lesz 1 harmadik is. Ezekkel az ellenállás illetve kondenzátor értékekkel akkor ez kb. 3 mp késleltetés?És akkor tisztázás képpen: Ezt a 4017 kimenetére kötöm és a másik felét pedig a tranyó előtti ellenállásra? Köszi szépen.
Hello!
De közben elkészítettem. De ez csak akkor célszerű, ha a reléd kisáramú, és az 555 közvetlen meg tudja hajtani. (Az előbb elírtam az RC tagot vagy 10µF/220k vagy 22µF/100k kell, a kb. 2-3sec időhöz) üdv! proli007
Persze kis áramú, 2 áramkörös 8A omron nyákrelé. 12V-os ablaktörlő motort fog kapcsolni. Igazából ez sem bonyolultabb. Köszi.
Még nem tudom melyik lesz.
Jó lesz ez csak most keletkezett egy aprócska probléma. Ugyanis ez a rácsukódó kapu vezérli nekem a 220V-ot is a nagy trafóhoz, hogy készenlétben ne fogyasszon annyit az elektronika. Tehát 2 relé van rákötve. És mivel kettő motor van ezért az tápfeszt. kapcsoló relét nem szabad késleltetni, mert akkor nem indul el a másik szárny sem.
Olyat lehet csinálni, hogy 2 tranzisztort rakok be egymás után, és akkor a második elé teszem ezt az időzítést? Így az adott motor késleltetve lesz és a másik is megkapja az áramot.
Megrajzoltam, hogy érthetőbb legyen. A kapcsolás így nem biztos, hogy jó lesz, mert most ha én jól értem akkor a BC237 GND-t kapcsol majd az IC-nek is.
De most, hogy így jobban megnézem az IC-t köthetem én a 4017-re is párhuzamosan a tranyó bázisellenállásával. És akkor a 4017 jelét kapja meg.
Hello!
A második gondolat a jó. De nem nézted a rajzot meg, az 555 után, már nem kell tranyó. üdv! proli007 |
Bejelentkezés
Hirdetés |




)









