Fórum témák
» Több friss téma |
- Ez a felület kizárólag, az elektronikában kezdők kérdéseinek van fenntartva és nem elfelejtve, hogy hobbielektronika a fórumunk!
- Ami tehát azt jelenti, hogy a nagymama bevásárlását nem itt beszéljük meg, ill. ez nem üzenőfal! - Kerülendő az olyan kérdés, amit egy másik meglévő (több mint 17000 van), témában kellene kitárgyalni! - És végül büntetés terhe mellett kerülendő az MSN és egyéb szleng, a magyar helyesírás mellőzése, beleértve a mondateleji nagybetűket is!
Az első linken amit küldtél a 2. pont elején van egy kapcsolás. Nekem az a baj ha azt a clamp diódát beteszem a tekercshez, akkor megszűnik az a nagy fesz túllövés, csak akkor nem lesz a szekunder oldalon gyújtás sem.
Mivel nekem az a lényeg, hogy nagy feszültségváltozás legyen kikapcsolásnál, mert csak akkor lesz a szekunder oldalon elég nagy feszültség (kb 15-20kV). Üzemszerűen elviseli a beépített szupresszor ha annyira igénybe veszem, mint az előző hsz.-ban az SDC11998a képen látszik?
Az a clamp dióda egy elméleti dióda, ezzel nem kell foglalkozni. Teszteld a gyújtásáramkörödet a gate-ellenállások változtatásával. Esetleg próbáld meg a független ki-bekapcsolásos megoldást a gate-diódával. A clamping-el ne foglalkozz, hisz kiderítetted, hogy ez a rendszer már bele van integrálva a tokba. Annyit még ehhez, hogy a nagyfeszültségű túllövés nem káros jelenség mindaddig, amíg a tűréshatárokon belül vagyunk. De ha túlmész egy határon, akkor az IGBT úgyis jelzi ezt egy halk pukkanással. Még valamit: a jó hatásfok eléréséhez gyors kapcsolásra van szükség úgy, ahogyan írtad is, ez fontos szempont, de minél gyorsabb a kapcsolás, annál nagyobb induktív feszültség keletkezik. A vészesen nagy feszültség határolására való a clamp.
Ismételten nagyon köszönöm a segítségedet!
Tisztelt az uraknak!
Lenne egy kérdésem, van egy CO hegesztőg, és mivel a trafói nagyon melegednek ipari használat mellett és nincsen ventilátor ami hűtse, készítenék hozzá egy hőmérséklet szabályozott ventilátort. Valahogy úgy gondoltam, hogy ha elér 1 kritikus hőmérsékletet, olyan 50 C° körül, akkor kapcsoljon be, egészen addig míg 30 C°köré nem hűl. Ventilátornak egy régebbi szgép táp ventilátorát használnám. A hőmérséklet érzékelésre meg mi lenne a legjobb szerintetek? Továbbá szerintetek 220V váltóáramot használjak? Vagy a hegesztő gép trafói által előállított 50V -ot?
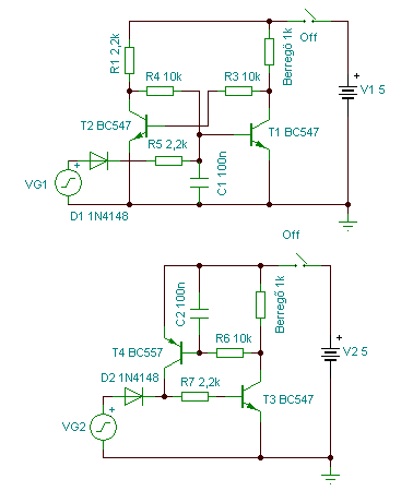
Sziasztok szeretnék egy fénysorompós riasztót csinálni és egy olyan dolog kéne ami úgy működik hogy odarakom ahol egy alkonykapcsolóban a led van és ha a led helyén a cucc áramot kap (vagyis nem kap fényt) akkor bekapcsol egy berregőt de addig nem kapcsol ki amíg az egész áramkört ki nem kapcsolom. Vagyis egy ilyen tranzisztoros cucc kéne ami egy impulzusra (kb 0.3sec) átbillen és áramot ad egy fogyasztónak. És ha kikapcsolom és vissza akkor megint alaphelyzetbe kerül.
A legegyszerűbb ha egy folyamatosan működő ventilátort raksz bele a készülékbe, ami ha 12Vos akkor érdemes egy kicsi panel trafóról ellátni. Ha követelmény a ventilátor ki/be kapcsolása, akkor egy ablakkomparátoros elektronikával azt meg lehet oldani. A hőmérséklet figyelést pedig egy termisztorral oldod meg, amit a trafóra rácsavarozol.
Esetleg még megoldható lenne
időrelével vagy Ne555-ös ic-s kapcsolással. Az Ne 555-ös sokkal olcsóbb viszont .
Sziasztok!
Tudnátok segíteni ebben a kapcsolásban hogy a PHRES kettes kivezetés mire szolgál? Oda mit kell kötni, ezenkívül mindent értek Köszi előre is!
Hali,
egy Asus F3 -szériás alaplapon a következő Mosfet tranzisztor tönkre ment. SI4835DDY-T1-E3 Tranzisztor:egysarkú,P-MOSFET; -30V; -13A; 5,6W; SO8 Van valakinek esetleg elfekvőben ilyenje? Esetleg milyen típussal lehet őt helyettesíteni? Roland
Olvasd el a cikket
Oda kötöd a foto-ellenállást Az R2 meg egy sima ellenállás. így képez egy fesz osztót az Rfoto-R1-R2. Gondolj csak bele, alapból mikor nem kap fényt az Rfoto akkor az értéke adott és így az állandó R1R2-vel egy feszosztót képez, ami a bázis feszültséget állítja elő, ekkor még a tranzisztor nincs kinyitva. Ha a telcsi kijelzője világít az Rfoto ellenállás értéke csökken ezért az R1R2-ön eső feszültség megnő és kinyit a tranzisztor, ami meghajtja a relét.
Köszi a válaszotokat!
Annyit még megkérdezhetnék hogy kb mennyi ennek az áramkörnek (az utolsónak ahol 2 feszstab IC van) a fogyasztása? 2 sorosan kötött 9V-os elemmel meddig bírná, ha telefon is menne róla? Másik kérdésem hogy ha 12 voltos relét tennék bele, akkor kellene változtatni valamit az alkatrészeken? egyátalán minek 6 voltos stab? Köszi!
Hát a fogyasztás természetesen a mindenkori terhelés értékétől függ. Ha 12Vos relét raksz bele akkor egyértelmű, hogy a relét tápláló kör feszstabját(7805), ki kell cserélni 7812-re.
Hello
Ellenállásokból felépített feszültségosztókat (4,7k és 10k) lehet használni SPI kommunikációnál bus transceiverek gyanánt (5V -> 3,3V)? Okozhatnak valamiféle hibát? Üdv.
Ha változik az osztó terhelése, akkor nem. Mindenesetre nem korrekt.
Valaki tud segíteni?
Sziasztok!
Miért van az, hogy a terhelést mindig a tranzisztor kollektor körébe kell tenni? Mi változik, ha az emitter körbe tesszük? Mert működni működik úgy is, de miért jobb a kollektor körben? E.
Lehet az emitterkörbe is, akkor úgy hívják, hogy emitterkövető. Ha kollektor körbe teszed a munkaellenállást, akkor van feszültség erősítés is, ha emitter körbe teszed, akkor a feszültségerősítés egységnyi, viszont az áramerősítése nagy, ezért impedancia transzformátornak használható, kicsi a kimenő impedanciája.
A tranzisztoros erősítőfokozatoknak (is) három alapkapcsolása van, földelt emitteres, földelt kollektoros, földelt bázisú. Mindhárom kapcsolásnak mások a tulajdonságai, mindig a célnak legmegfelelőbbet kell használni
Ez gyors volt és kielégítő! :eljen:
Köszi.
Hello!
Azért nem kaptál választ szerintem, mert nagyon össze kutyultad a dolgokat. Nem lehet tudni mi a fontos benne mi nem. De ha a kérésednek csak a végét nézzük, akkor ahhoz megfelel egy tranzisztoros bistabil multi, vagy egy kis tirisztor is. Mert az utóbbit ha a Gate-n begyújtod, csak akkor kapcsol ki, ha megszűnik az anódárama. (Vagy a tápfeszt kikapcsolod, vagy rövidre zárod az anódját-katódját) És a két verzió.. Az alsó a "tirisztor helyettesítőképével" működik. Mer sem a tápfeszültséget, sem a vezérlő feszültsége, sem a berregő áramfelvételét nem írtad. De hogy ne legyen "üres a kezed".. üdv! proli007
Köszi. A tápfesz 9v a berregő egy 555 el gerjesztett piezo hangszóró lesz.
Hello!
Akkor akár az 555 "alatt" (vagy is a negatív tápját kapcsolná..), egy ilyen kis tirisztor is megteszi.. De az alsó kapcsolás is jó hozzá. üdv! proli007
Sziasztok!
Az jelent valami gondot, ha a CD4013 IC órajel bemenetén állandó magas vagy alacsony szint van? Utóbbi gondolom nem, de ahhoz mit szól, ha nem csak egy impulzust kap, hanem folyamatos magas szintet?
Hello!
Semmit, hiszen felfutóél vezérelt.. Vagy is csak azt "figyeli". üdv! proli07
Ha az adatlapját figyelmesen elolvasod, rajta van, hogy az órajel dc től 8, - 12 MHz -ig változhat (a tápfesztől függően)
Hali, neten találtam ezt a kapcsolást. A feladata az lenne, hogy egy 230V AC ventillátort, kapcosljon be, ha a hőmérséklet ~55°C fölé megy. Értelemszerűen a 250W lámpa helyére menne a ventilátor
Kiegészítésként még, az RTC helyére menne egy NTC 25°C-on 7,4K os thermisztor, R1 helyére meg egy 10K-s poti a finomhangolás miatt. A kérdésem az lenne, hogy a diac, mit csinál? Szükségem van nekem arra? És még annyi, hogy a triac hogyan is müködik? Mert sajna azt nem tudom ![]() A Válaszokat előre is köszönöm.
Igen, de én gyakorlatilag csak vagy tápot vagy földet kapcsolok a bemenetre a frekvencia nem változik.
Heló!
Kadarist: a led világított én a sorba kapcsolt ellenállásal együtt mértem a 12voltot Proli007: Hát lehet bocsi, de amikor levettem a (digitális multim) és kikapcsoltam utána 2 perc mulva be nem melegedett azt hittem, hogy attól van.Furcsállottam de akkor valamit én ronthattam el biztos ![]() de a ledet nem kapcsolja ki és be attól , hogy a bázisnál "kapcsolná". már cseréltem 3 tranyót de ha kell akkor cserélek (bár a kiv. jelzőmhöz kellene )
Másik problémám. Elakadtam egy időzítővel.
Eddig 555 IC-vel próbálkoztam, de nem akar sikerülni. Amit szeretnék: Ha az időzítő bemenet magas szintre kerül vagy kap egy impulzust akkor a kimeneten a beállított ideig alacsony majd magas szint legyen. Ez monostabil módban menne is 555-el a kimenetre csak egy inverter kell, de a bemenet nem oké. Ha csak impulzust kap akkor nincs gond, de ha magas szinten marad akkor már nem jó mert mindig kezdi elölről az időzítést. Van erre valakinek ötlete? |
Bejelentkezés
Hirdetés |





?
Oda kötöd a foto-ellenállást 


