Fórum témák

» Több friss téma
Fórum » Elektronikában kezdők kérdései
- Ez a felület kizárólag, az elektronikában kezdők kérdéseinek van fenntartva és nem elfelejtve, hogy hobbielektronika a fórumunk!
- Ami tehát azt jelenti, hogy a nagymama bevásárlását nem itt beszéljük meg, ill. ez nem üzenőfal!
- Kerülendő az olyan kérdés, amit egy másik meglévő (több mint 17000 van), témában kellene kitárgyalni!
- És végül büntetés terhe mellett kerülendő az MSN és egyéb szleng, a magyar helyesírás mellőzése, beleértve a mondateleji nagybetűket is!
Lapozás: OK   1346 / 4043
(#) havranarpi válasza misi93 hozzászólására (») Máj 25, 2011 /
 
Köszönöm a gyors választ
(#) kadarist válasza misi93 hozzászólására (») Máj 25, 2011 /
 
Nem az ampermérőt hagytad párhuzamosan? Mert a voltmérő nem nagyon zavar ilyen esetben.
(#) mate_x válasza havranarpi hozzászólására (») Máj 25, 2011 /
 
A kondenzátor értékét, úgy kell megválasztani, hogy minden amperre kb 2200 µF jusson.
A kimenő feszültség pedig a váltóáram effektív feszültsége szorozva gyök2-vel mínusz a diódahídon eső feszültség(ez kb. 1,4 V)

Üdv.: mate_x
(#) havranarpi válasza havranarpi hozzászólására (») Máj 25, 2011 /
 
Akkor ha jól számoltam 42V 8A-es tápon
25A-es graetz-el cirka 60V fog kijönni
(#) havranarpi válasza mate_x hozzászólására (») Máj 25, 2011 /
 
Egy bibi van Az én egyenirányítómba 23600 µF van bepakolva de 8A-es a trafó
:S nagy gond?
(#) misi93 válasza kadarist hozzászólására (») Máj 25, 2011 / 1
 
Nem hiszem mert amikor megnéztem akkor 12.4 voltot mutatott a műszer
(#) pucuka válasza havranarpi hozzászólására (») Máj 25, 2011 /
 
Azért nézd meg az egyenirányítód max csúcsáramát, és mérd le a trafó egyenáramú ellenállását. A 48 V csúcsfeszültségéből, és a trafó szekunderének egyenáramú ellenállásából megkapod a max csúcsáramot, ami a bekapcsoláskor fellép. Ennél nagyobbnak kell lenni az egyenirányító max impulzus csúcs áramának. (ha jót akarsz)
(#) havranarpi válasza pucuka hozzászólására (») Máj 25, 2011 /
 
Okés kösz a tippet.
Egy utolsó kérdés:
Mivel a trafóm 8A-es ezért ebbe a kapcsba egy BC249C-t vettem. A zéner az 36V-os lesz de hány W-os legyen?
(#) mate_x válasza havranarpi hozzászólására (») Máj 25, 2011 /
 
Dehogy baj, tökéletes.
23600/8=2950.
Úgy kellett volna előbb írnom, hogy minden amperre legalább 2200µF jusson
És nem az számít, hogy hány amperes a trafó, hanem az, hogy hány amperral fogod terhelni. Az, hogy a trafó 8 amperes csak azt jelenti, hogy ez a maximum, amvel még terhelheted.

Üdv.: mate_x
(#) havranarpi hozzászólása Máj 25, 2011 /
 
bocsi az előbb rosszul kérdeztem.
Ezt akartam kérdezni: az előtét ellenállást ,hogyan számolhatom ki?
(#) pucuka válasza havranarpi hozzászólására (») Máj 25, 2011 /
 
Ez így sovány lesz. Ha 8 A -t akarsz kivenni a kapcsolásodból, akkor a BD bázisába kb. 100 mA -t kellene beküldeni. A zéneren átfolyó áram ennek többszöröse kellene legyen. Mondjuk 500 mA. Ez kb 18 W ha jól számolom. Kell még egy erősítő tranzisztor, ami a bázisáramot felerősíti a BD számára. Akkor már használhatsz normális teljesítményű zénert.
(#) havranarpi válasza pucuka hozzászólására (») Máj 25, 2011 /
 
Hú ezt most nem értem.
lehetn egy kicsit érthetőbben :
(#) pucuka válasza havranarpi hozzászólására (») Máj 25, 2011 /
 
Ha a BD -n 8 A -nek kell átfolynia, akkor a bázisába kb 100 mA -nek kell befolynia, mert a BD249 áramerősítése ekkora kllektor áramnál 60 - 80. ahhoz hogy a zener stabilizálni tudjon, a zéner áramnak a terhelő áram többszörösének, jellemzően 5 - 10 szeresének kell lenni. Ez azt jelenti, hogy a zéneren disszipálódó teljesítmény P=36 V *(min)5*100 mA = 18W. Ilyen nagy teljesítményű zéner nem nagyon van, ezért a zeneres stabilizátor terhelő áramát szükséges erősíteni, vagy egy erősítő fokozattal, vagy egy nagyobb áramerősítésű darlington tranzisztor alkalmazásával.
Ahogyan a labortápoknál is látható
(#) lajcsi1975 hozzászólása Máj 25, 2011 /
 
Sziasztok.

Buta kérdés de biztos tudjátok páran.

Ha a 230 voltot egyenirányítom és teszek rá egy nem tul nagy elkót (ELKO 100µF 400V) akkor körülbelül hány voltra álna be az egyenáram?

Köszi.
(#) possim válasza lajcsi1975 hozzászólására (») Máj 26, 2011 /
 
Az attól függ, hogy mekkora a terhelés és milyen egyenirányítót használsz 1utas/2utas. Üresjáratban körülbelül 300V@2utas, de ez a mindenkori hálózati feszültségtől is függ.
(#) kadarist válasza lajcsi1975 hozzászólására (») Máj 26, 2011 /
 
Szia!
320V-al nyugodtan kalkulálhatsz, bár a hálózati feszültséged ingadozása itt is érződik majd. De összerakod és megméred
(#) kadarist válasza misi93 hozzászólására (») Máj 26, 2011 /
 
A LED-en mértél 12V-ot? Ez érdekes. Lehet, hogy fordítva van bekötve a LED.
(#) possim válasza storm hozzászólására (») Máj 26, 2011 /
 
Úgy hívják, hogy dinamikakompresszor
(#) proli007 válasza misi93 hozzászólására (») Máj 26, 2011 /
 
Hello!
"Aleddel párhuzamosan rajtahagytam a voltmérőt azért melegedett"
Ez szinte kizárt. A feszültségmérő belső ellenállása hatalmas, (Ha digit, akkor 10Mohm, ha analóg, akkor kb. 100kohm) Attól nem melegedhet. Kivétel pld, ha mondjuk a műszer vezetékektől gerjed valami.
A Led-en feszültséget mérni egyébként sem célszerű. A karakterisztikája miatt, azon a legkisebb áramon is a nyitófeszültség jelenik meg, és ha már ég, akkor is ennyi van rajta. (kivétel, ha kis ellenállású deprez műszerrel mérsz) Feszültséget mérni mindig egy ellenálláson célszerű.

"a föld és a bázis között mértem és 0,01 v volt ha nem, 0,67v ha látták egymást."
Akkor viszont most jól működik.
üdv! proli007
(#) Akashi hozzászólása Máj 26, 2011 /
 
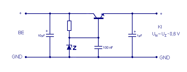
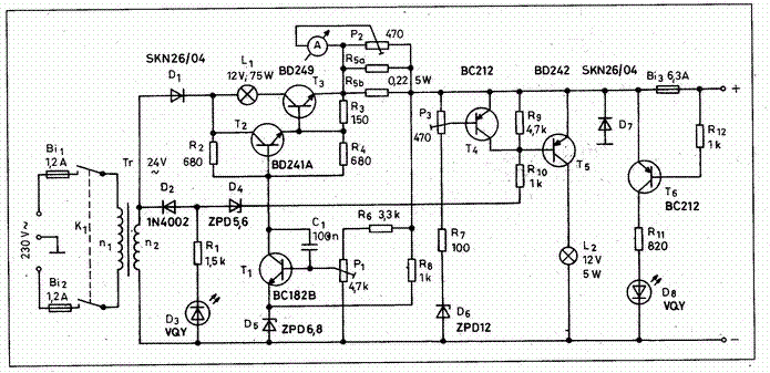
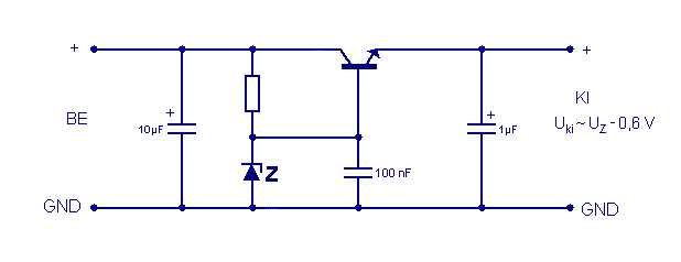
Építgetek egy autóakku töltőt a mellékelt kapcsolás szerint. De én a 75W-os izzó helyett egy nagyon egyszerű állítható áramkorlátot szeretnék tenni, (max 6A) csak azt nem tudom hogyan ? Valaki ért hozzá mit hogyan kellene? A BD249-et kellene vezérelnem az átfolyó áram függvényében, csak én ehhez a számításokhoz még nem értek...
(#) proli007 válasza Akashi hozzászólására (») Máj 26, 2011 /
 
Hello!
Nem véletlenül van benne az izzó.
- A trafó és az aksi között, hatalmas feszültség különbség van, és az izzó tartja közel állandó értéken a töltőáramot. De az is fűti el a felesleges hőt.
- Ha 6A töltőáramot csak a tranyóval korlátozod, akkor kb. 80W hő keletkezik, amit a tranyónak kellene eldisszipálni.
- Tekintve, hogy az egyenirányítás egyutas, a töltőben 6A töltőáramnál, 12A-es átlagáram fog folyni. Csúcsban ez még sokkal nagyobb.

"nagyon egyszerű állítható áramkorlátot szeretnék tenni"
Az, hogy állítható, és nagyon egyszerű, kicsit ellentmond egymásnak. Mert nem mindegy, milyen tartományban szeretnénk állítani. Egyébként itt egyszerű áramkorlát megoldható, egy tranyó és két ellenállás segítségével.

Ez a kapcsolás, egyébként sem korrekt. A trafót csak félperiódusban terheli, amitől az melegedni fog.
üdv! proli007
(#) Akashi válasza proli007 hozzászólására (») Máj 26, 2011 /
 
Köszönöm a gyors választ. Igen tudom, hogy félperiódusban tölt, pont ezért építem ezt, hogy Apám leharcolt villanypásztor akksijait fel tudja tölteni. Van egy brutál töltőtrafóm ahhoz készül az 10A-es.
Biztos képzavarban vagyok (még mindig ismerkedem az elektronikával), de tiakkal nem lehet ebből a pulzáló egyenáramból lecsippenteni valahogy?
(#) possim válasza Akashi hozzászólására (») Máj 26, 2011 /
 
Triakkal nem, de tirisztorral igen. A triak két irányba vezet, nem egyenirányít, csak fázist hasít mind pozitív mind pedig negatív félperiódusban.
(#) proli007 válasza Akashi hozzászólására (») Máj 26, 2011 /
 
Hello!
Tirisztorral (mert a triac alapból váltóáramra való) még nehezebb áramot szabályozni. Mert ha az begyújtott, akkor már ki nem alszik, csak a félperiódus végén. Tehát az áramot átlagolni (integrálni kell) és azzal lehet/kell szabályozni, de csak már a következő félhullámban. Egyutas kapcsolásban mint itt, még sokkal nagyobbak a szünetidők, mikor nem folyik áram, tehát nagyobb a jel hullámossága.
Voltak itt kapcsolások akkumulátoros topikokba tirisztorral (ez a kérdés is oda való, keress ott rajzokat), de hogy milyen tényleges eredménnyel zárultak nem tudom. De a 24V feszültség, áramkorlátozó ellenállás (izzó) nélkül sok lesz a tirisztoros szabályzónak véleményem szerint.
Amúgy ez a "regeneráló töltő" tényleges hasznossága valahol igazolódott már? Mert nekem kételyeim vannak..
üdv! proli007
(#) Akashi válasza possim hozzászólására (») Máj 26, 2011 /
 
..őőőő és hogyan? Itthon triakom van BT137-es. Tudom hogy mindkét irányban vezet, de ott a D1 dióda. Ha áramirány váltáskor megszüntetjük a triak gate vezérlését akkor visszafelé nem fog vezetni. ? Lényegében egy szabályozott diódaként üzemelhet?
Ezirányban elmélkedem. A nyáktervet csinálom, de it megakadtam. Van izzó is, de azt kihagynám mert ha leejti Apám a töltőt, kimegy az izzó..

proli, köszönöm a magyarázatot, kezdem kapisgálni.
A töltős topik napok óta halott, irtam oda is, de haladnom kellene az építéssel azért kérdeztem itt.
Ha kész a töltő és kipróbáltam, összehasonlitom egy sima töltővel és leírom a tapasztalataimat. Én is kíváncsi vagyok.
(#) possim válasza Akashi hozzászólására (») Máj 26, 2011 /
 
Hát a triakot, mondom másra használják, de ha nagyon akarod, akkor a triak elé beraksz egy diódát, ami egyenirányít a triakkal meg hasítod a félhullámokat. De 8Aes kapcsoló eszközzel nem illik aksit tölteni.
(#) Akashi válasza possim hozzászólására (») Máj 26, 2011 /
 
Tényleg 8A.. összekevertem a 139-cel..
Na mind1. Akkor marad az izzó.
Azt nem vágom, hogy lehet a félhullámokat "hasítani", hogy még állítható is legyen mikor.
(#) tom2105 válasza kadarist hozzászólására (») Máj 26, 2011 /
 
Hello!
Méregettem az IGBT collector-emitter feszültségét.
Az első két képen szinte csak induktív terheléssel ment (a gyújtótrafót hajtotta). A harmadik képen pedig egy ellenállást tettem rá. Ekkor teljesen jó volt, mert a clamping határt nem érte el a Vce (kb 30V). Viszont az induktív terhelés kikapcsolásnál már jócskán megszaladt (annyira, hogy a szupresszorok vágják 360V-nál)!
Az első képen nem volt gate ellenállás, a másodiknál meg egy 10kohm-osat (!) tettem be, de még így is simán 360V fölé menne. Lehetséges, hogy a trafó indukálja vissza a primer oldalára a feszültséget kikapcsolásnál? Ha ez igaz akkor nem nagyon tudok védekezni a clamping ellen, ugye?
(#) tom2105 válasza tom2105 hozzászólására (») Máj 26, 2011 /
 
Bocsánat! A képeket fordított sorrendben töltöttem fel!
(#) kadarist válasza tom2105 hozzászólására (») Máj 26, 2011 /
 
Következő: »»   1346 / 4043
Bejelentkezés

Belépés

Hirdetés
XDT.hu
Az oldalon sütiket használunk a helyes működéshez. Bővebb információt az adatvédelmi szabályzatban olvashatsz. Megértettem