Fórum témák

» Több friss téma
Fórum » Tápegységgel kapcsolatos kérdések
Lapozás: OK   31 / 179
(#) erbe válasza radocroli hozzászólására (») Máj 13, 2011 /
 
Menj át ide: ATX táp...
Mérj feszültséget a lila és fekete között! Ha bedugod, ott meg kell jelenni 5 V-nak.
(#) radocroli hozzászólása Máj 13, 2011 /
 
És az enyenirányitott tápról mi a vélemény? 13V kapok egyenirányítás nélkül, ha egyenirányítom lessz kb. 18V..? Autóerősítőhez kell ami ugye 12V? Kellene fesz. szabályzó de azok 1-2 ampert bírnak,amiket én találtam...hogy tudnám megoldani?
(#) radocroli hozzászólása Máj 13, 2011 /
 
Letekerni? Hát ilyet tényleg soha nem csináltam..mennyit kell letekerni? Vagy mégis hogy megy ez a művelet?
(#) radocroli válasza (Felhasználó 13571) hozzászólására (») Máj 13, 2011 /
 
kép
(#) radocroli válasza (Felhasználó 13571) hozzászólására (») Máj 15, 2011 /
 
Ott a kép....
(#) Net_Boy_debr hozzászólása Máj 22, 2011 /
 
Sziasztok!

Kezdő vagyok és kérdést szeretnék feltenni egy általános tápegységgel kapcsolatban:

Építettem egy 12V-os 5A terhelhetőségű ipari tápegységhez egy 5V-os áramkört, melyről egy PC-104 alapkártyát hajtok meg. A kártya alap áramfelvétele max. 300 mA, de monitor csatlakoztatása után ez felszökik akár 900 mA - 1A-re is.

Az áramkör meghajtására egy nagyon egyszerű kapcsolást csináltam: egy 5V-os KA78T05 stab. IC-t vele párhuzamosan a bemeneti oldalon 1 db 100ľF-os ELKO kondit és egy kisebb értékű tatntál kondit, a kimeneti oldalon pedig egy 100ľF-os ELKO kondit és egy 1kOhmos ellenállást kapcsoltam párhuzamosan.

A gondom csak az, hogy a stab IC nagyon melegszik közel 1A-es terhelésnél és néha le is kapcsolja az áramkört. Igaz nagy hűtőbordát nem alkalmaztam (ez lehet hiba), de nem gondoltam, hogy ilyen nagyon fog melegedni!
Félek hogy további melegedés hatására kiolvad a nyákból, vagyis is ég. Ha nagyobb hűtőbordát rakok rá, akkor megoldódik a gond? Esetleg mivel helyettesíthetem ezt az áramkört, hogy ne melegedjen ennyire?

Köszi előre is a választ!

Üdv.
(#) lapose válasza Net_Boy_debr hozzászólására (») Máj 22, 2011 /
 
Szia!

A 7805 itt kb. 7W-ot disszipál, hűteni kell rendesen. Ha el akarod kerülni a melegedést kapcsoló üzemű stabilizátor kell. Pl.: LM2576S-5.0
(#) Oraculum hozzászólása Máj 31, 2011 /
 
Üdv!
Segítségeteket kérném: van egy PC tápom és szeretnék valami nagyon egyszerű kapcsolást amivel 9,5V-ot tudok előállítani és min 3A-t!
Nincs meg a tápegység az ASUS netbookomhoz, ezért lenne rá szükségem!
Köszönöm

Kérem a moderátorokat ne zárolják a témát, mert a régiekre sosem jön hozzászólás!
Köszönöm
(#) Moderátor hozzászólása Oraculum hozzászólására (») Máj 31, 2011
 
Meg fogsz lepődni, mert fog jönni rá válasz.
(#) kadarist válasza Oraculum hozzászólására (») Máj 31, 2011 /
 
Szia!
Az LM350-es feszültségszabályzóval előállíthatod a 9,5 voltot és a 3A feletti áramot. Hűtőbordára kell szerelni!
(#) Oraculum hozzászólása Máj 31, 2011 /
 
Tudnál segíteni benne?
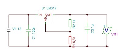
(#) Ghoost válasza Oraculum hozzászólására (») Máj 31, 2011 /
 
Itt egy kis alaprajz.
A beallitott ertekekkel -ha jol emlekszem- 9.68V jon ki.
Az IC a nevezett LM350 csak nem volt a Tinamban ilyen ezert kerult a 317es bele.

NONAME.JPG
    
(#) Oraculum hozzászólása Jún 1, 2011 /
 
Melyik ellenállás helyére rakjak és mekkora potit ha azt szeretném hogy szabályozható legyen a kimenő feszültség?
(#) gg630504 válasza Oraculum hozzászólására (») Jún 1, 2011 /
 
r1 piros alsó, 10 kiloohM-os lineárist ( trimmert ).
Az adatlap r2-nek 120 ohM-ost ajánl, ehhez r2-nek 1 kiloohM-os kell.
Gábor, a HG9IEG hívójelű rádióamatőr állomás kezelője.
(#) maestro hozzászólása Jún 7, 2011 /
 
Sziasztok!

Egy 10A-es 12V-os táphoz ti milyen pufferkondenzátor értéket ajánlotok?
Jelenleg egy 22000µF-os van benne, de úgy látszik, hogy a kivett amperenkénti 2200µF-os ökölszabály nem vált be.
6A-nél már a rajta lévő feszültség kb. 13,5V-ra lecsökken, ami már nem elég a 7812-nek. Terhelés nélkül a pufferen mérhető feszültség 18,5V.
A trafó üresen mért feszültsége 14V, 6A-es terheléssel 13 körüli értéket vesz fel effektívbe.
Tudom, jobb lenne egy 15V-os transzformátor, de ez csak 12-t és 24-et tud. A 24 az meg már sok lenne, ráadásul a pufferem is csak 25V-os.
Elméletileg a 12V-os trafó is elég lenne neki, de mekkora puffer kellene rá?
(#) Piszkos válasza maestro hozzászólására (») Jún 7, 2011 /
 
Szia! Szerintem a táp feszültségesését nem tudod megoldani további puffer kapacitással, valószínűleg a trafó paraméterei olyanok, hogy ennyit ejt a terhelés hatására. Megpróbálhatsz valami Low Drop-os feszültség stabilizálót, azok 2 V helyett beérik kb 1-el is, ha ez elég. Vagy a 24 V -ról leszabályozni, ha más lehetőség nincs. Ha a hőtermelés a gond, vannak már nagyon egyszerű kapcsolóüzemű fesz. szab. ic-k, néhány alkatrésszel.
(#) pucuka válasza maestro hozzászólására (») Jún 7, 2011 /
 
Szerinted a transzformátorod megfelelő teljesítményű? Ha már a transzformátoron leesik a feszültség, a pufferkondenzátor sem tud csodákat tenni. Azokat is cak a diódák töltögetik, de ha nincs miből . . .
(#) maestro válasza Piszkos hozzászólására (») Jún 7, 2011 /
 
Ha ugyanolyan a lábkiosztása mint a 7812-nek, akkor ki lehetne cserélni.
Ezt a feszültség stabilizátort már régebben csináltam, az eredeti célja 24/12V átalakító lett volna, de már nincs szükség rá.
Tudom én, hogy lehetne jobbat is csinálni kapcsolóüzeművel, de most nem ez a feladat.
(#) maestro válasza pucuka hozzászólására (») Jún 7, 2011 /
 
Szerintem elegendő a teljesítménye, mivel eredetileg 12V lenne és terhelve sem megy ez alá.
De kipróbáltam egy nagyobb feszültségűvel (14V), de kisebb teljesítményűvel és a kimeneti DC szint már csak 1V-ot esett (1,5V volt a 12V-os trafóval). A bemeneti is természetesen nagyobb volt (nem tudom már mennyi, most nem végzem el mégegyszer a méréseket).
De ha gondolod kipróbálhatom egy 400W-ossal is. Csak az már nem éppen a kis helyigényű táp kategóriába tartozna.
De azért kicsit sokallom az 5V-os feszültségesést a pufferen.
Még van itthon egy 10000µF-os kondi is, tehát párhuzamosan még ráköthetem, csak azt előtte ki kellene szerelnem a dobozából.
(#) pucuka válasza maestro hozzászólására (») Jún 7, 2011 /
 
Nem kell kipróbálni, de mérni lehet. Az biztos, hogy a kimeneti egyen teljesítménynél nagyobbnak (az egyenirányítás hatásfoka) kell lennie a trafó szekunder teljesítményének. Lehet, hogy ezért nagyobb áramú (kisebb veszteségű) egyenirányítókat kellene alkalmazni, esetleg pl. Shottky diódákat. De ezeket mérésekkel is el lehet dönteni.
(#) maestro válasza pucuka hozzászólására (») Jún 7, 2011 /
 
Egy 35A-es híddal (KBPC3508) végeztem a méréseket.
De egy 12V-os trafónak elégnek kellene lenni, nem? (Ha elég nagy a teljesítménye)
Most a diódákon vagy 1,2V eshet olyan 6A-nél, tehát 7,2W az szerintem nem olyan sok.
Bár lehet, hogy a sok kis teljesítmény összeadódik és épp, hogy meghaladja a trafó teljesítményét. Na mindegy. Ha majd lemértem a nagyot is, akkor majd okosabbak leszünk.
(#) Kovidivi válasza maestro hozzászólására (») Jún 7, 2011 /
 
7812-nek kell 3V-tal több, tehát 15V minimum. Neked van 12VAC-d, ebből lesz 16,9V, ebből két dióda nyitófeszültsége levonva (1.4V) -> 15,5V. Ha terhelés alatt is 12VAC-d lenne, akkor jó lenne a trafó. Gondolom 6A terheléskor már a trafóból kijövő váltófeszültség 10.5-11V körül lehet. Ezt mérted már?
(#) Piszkos válasza maestro hozzászólására (») Jún 7, 2011 /
 
Low Drop

Ezen a feszültség szabályzón 0.5-1V esik csak maximum. A lábkiosztás is egyezik, ha jól látom. A pucuka által említett Shottky diódás egyenirányítással együtt már nyerhetsz annyit, hogy jó legyen.
(#) maestro válasza maestro hozzászólására (») Jún 7, 2011 /
 
A 14V-os trafóval a mérési eredmények:
üresjárási feszültség: 15,55 V eff.
Terhelt:
Isz = 7,1 A
Usz = 13,6 V (kicsit már lehet sok a feszültségesés)
Psz = 96,56 W
Pp = 120 W
Hatásfok (a teljesség kedvéért): 80,47 %
Bár nem értem, hogy a 12 V-os 75+75W-os régi gépkocsi izzó, miért nem 150 W-ot fogyaszt.
Tehát a trafónak jónak kellene lennie.

Graetz-cel mért (kondi nélkül):
Üresen:
Ube = 15,5 V effektív
Uki = na itt mértem 21,2; 24,1 és 24,4 V-ot is. Ha jól tudom egy Graetz híd feszültségkétszerezőnek számít, de akkor miért nem 31 V?

Most jön a lényeg.
Terhelve:
Ube = 13,5 V effektív
Uki = 10,6 V!!! DC (aminek ugye 12,15 V-nak kellene lennie ideális esetben (0,9*Ube))
Ibe = 6,55 A effektív
Iki = 5,85 A
Pki = 62,01 W
Pbe = 88,425 W
Úgy látszik ez a fránya Graetz-híd megzabálta az amperjeimet rendesen.
Ezek szerint 26,415 W teljesítményt zabál meg.
Hatásfoka pedig: 70,13 % (ennek pedig 81 %-nak kellene lennie)

Kondenzátorral:
Üresen:
Ube = marad ugye 15,5 V eff.
Uki = 20,7 V
Terhelve:
Ube = 13,2 V eff.
Uki = 13,45 V DC (0,15 V-ot esett a szekunder feszültséghez képest)
Ibe = 8,1 A eff.
Iki = 7,12 A DC (ennyi volt a szekunder áram is kezdetben)
Pbe = 8,1*13,2 = 106,92 W
Pki = 7,12*13,45 = 95,764 W
Hatásfok: 95,764 / 106,92 = 89,56 %
Tehát amit a Graetz elvett, a kondi azt valamelyest vissza adta.

Javítsatok ki ha valamit elszámoltam.
A méréseket sima mezei multiméterrel mértem. Nem tudom, hogy az itt mennyire számít, hogy nem True RMS-t mér a műszer (szerintem semmit).
Most azt nem tudom, hogy a Graetz után mért lüktető egyenfeszültség az most csúcsfeszültség lenne, vagy ott is effektív az érték.

Ezekhez jön még a soros áteresztő tranzisztoros stabilizátor:
Üresen:
Ube = 20 V
Uki = 11,92 V
Terhelve:
Ube = 13,8 V (20-13,8 = 6,2 V-os feszültségcsökkenés a kondenzátoron!)
Uki = 10,4 V
Ibe = 5,92 A
Iki = 6,13 A
Pbe = 81,696 W
Pki = 63,752 W
17,94 W-ot disszipál csak, így a hatásfoka: 78 % (ami egy kicsit zavaróan magas) De ugye nem is dolgozik a stabilizátor, így érthető a magas érték.

Akkor egy ilyennel szerintetek működne a dolog?:LM 2940 CT-12V
Ha az adatlapját jól értelmezem, akkor 1A-es terhelésnél csak 0,5V-tal kell magasabbnak lennie a bemeneti feszültségnek?
(#) maestro válasza Piszkos hozzászólására (») Jún 7, 2011 /
 
Köszi! És graetz-be lehet kapni schottky diódákat? De ahogy nézem elég drágák ezek a diódák.
(#) storm válasza maestro hozzászólására (») Jún 7, 2011 /
 
Szép hosszú hsz. De az egyenfeszt úgy kapod meg, hogy az effektív értéket gyökalatt 2-vel szorzod (1,41 körül), ez az üresjárási fesz, és ebből terhelve jön le a diódákon eső feszültség, ami darabonént kb. 0,7V De ugye mindíg 2 dióda van az áramkörben, tehát 1,4V esik. Tehát ha neked van egy trafód, amiből 15.5V jön ki váltóba, az egyenirányítva, és pufferelve 21,8V körül van, terhelve pedig visszaeshet 20,4V körülre. feltéve, ha a trafó fesze nem esik vissza.(de ugyebár az ilyen nagy áramoknál lehetetlen).
(#) erbe válasza maestro hozzászólására (») Jún 7, 2011 /
 
Azt írtad, 12/24 V-os a trafód. Használj kétutas egyenirányítást. Ott nem 2 diódán esik a feszültség, hanem csak egyen. Ha még ráadásul nagyáramú Shottkyt teszel be, további emelkedésre számíthatsz. Normál trafó+kétutas egyenirányításnál a PC tápok 5 V-os ágában található 40 V-os Shottkyk is használhatóak. A 30 V--os még nagyon határon van. Annak a puffernek elégnek kell lennie.
(#) maestro válasza storm hozzászólására (») Jún 8, 2011 /
 
Nem csak nektek írtam le, hanem, hogy magamnak is meg legyen.
Azt tudom, hogy kapom meg az egyenfeszt, csak ezt nem értem például:
"Ube = 13,5 V effektív
Uki = 10,6 V!!! DC (aminek ugye 12,15 V-nak kellene lennie ideális esetben (0,9*Ube))"
Felhívom a figyelmedet, hogy itt még nincs kondenzátor az áramkörben! Tehát nem várhatok 21,8 V csúcsfeszültséget.
Látható, hogy nem 1,4 V esik a diódákon, hanem 2,9 V!
Most ha AC módban mérem a szekunder feszt, akkor DC módban graetz után is ugyanazt a feszültséget kellene látnom a kijelzőn, csak 1,4 V-tal kevesebbet. Mivel a graetz mindkét félperiódust felhasználja, tehát a feszültség átlagértéke mindkét esetben egyenlő. Nem jól gondolom?
A műszer lenne megbízhatatlan? Szívesen látnék egy általatok mért értékeket is puffer nélkül, csak sima graetz-cel.
Az áram sem stimmel, mert nem teljesül Nagy Feró mondása miszerint ami befolyik, az rögtön kifolyik.
(#) maestro válasza erbe hozzászólására (») Jún 8, 2011 /
 
Most meg nem mondom neked, de szerintem nem lehet levenni róla 2x12V-ot, így csak a graetz jöhet szóba.
Viszont érdekelne, hogy pontosan hol is van ez a Schottky a PC tápban?
Véletlenül nem az a hűtőbordára szerelt (SOT-93-as tokozású), amibe két szembe fordított dióda van?
Ezek hány amperesek lehetnek?
Találtam egy ilyet itthon LT 210D felirattal, de adatlap az nincs róla.
(#) pucuka válasza maestro hozzászólására (») Jún 8, 2011 /
 
Sajnos, az ilyen mérésekre az egyszerű multiméter nem jó. Igazából valódi effektív érték mérő kellene. Az egyszerű multiméterben egy egyszerű dióda van, ami vagy csúcsot, vagy átlagot mér és ez van kalibrálva effektív érték mutatására. De ez csak viszonylag kis torzítású színusz mérése esetén igaz. Nem igaz már a kétutas egyenirányított jel, és nagyon nem igaz az egyutasan egyenirányított jel mérésénél.
Az viszont látszik, hogy a trafónak viszonylag magas a belső ellenállása, ami azt jelenti, hogy vagy a trafó, vagy a szekunder rézkeresztmetszet kicsi, vagy mindkettő. Ezt mutatja a gyenge hatásfok, de az üresjárati és terhelt feszültség különbségéből számolhatóan 0.27 ohm.
A PC tápban kettős Shottky diódával állítják elő az összes pozitív feszültséget, a 3.3 V, és az 5 V -ot előállító elég nagy áramú is, de nézhetsz a HE storéban is
Következő: »»   31 / 179
Bejelentkezés

Belépés

Hirdetés
XDT.hu
Az oldalon sütiket használunk a helyes működéshez. Bővebb információt az adatvédelmi szabályzatban olvashatsz. Megértettem