Fórum témák
» Több friss téma |
Mielőtt kérdezel, a következő két dolgot ellenőrizd!
I. A helyes tápfeszültségek megléte.
II. A kimeneten van-e egyenfeszültség.
Élesztés.
Igen tudom, de ez az Nmos350 már régóta piszkálja a fantáziámat. De amugy tervben van egy TDA7294 hid. Sok jót irnak róla.
Home Studio, Próbálgatok egykét erősítőt, direkt kipróbáltam gagyi tda-t is hogy mi ami hiányzik... gyári yamahat stb... germániumal szemezgetek (ac 187) meg doz stb... Hiraga-n is gondolkoztam. Nyákot viszont kéne majd valahol ezekhez készítenem... döngetésre meg jó a Yamaha ax 500as 2x200 watt sinus szerintem bőven elég.
Szerintem is jó, azért említettem. Egyedül talán szubhoz nem a legjobb választás, de hangszer alapokhoz, vagy top ládákhoz nagyon megéri.
Stúdió monitorhoz inkább valami egyszerűbb cuccot csinálj. TDA 7294, vagy LM 3886. Ezek nem gagyik, ha jól csinálod meg jól fog szólni bármelyik. A germániumos erősítőre pedig kár volna bármit is pazarolni, az eredmény borítékolhatóan borzalmas lesz.
közép mélyek szépen szólnak benne, csövesel van ami kimarad, sziliciumosban meg a közép mélyek hiányoznak.
Hát most csóválom a fejem de nem lenne kóserebb egy a osztályos?
Létezik ilyen erősítő.
Idézet: „Khmm nem nézted meg a quad 405 ömet” sőt még a birtokodban is van. Olvasd el a működési leírását. Itt a HE-n is találsz cikket róla. Azt, hogy ez az átkapcsolás miért nem 35W-on jön létre Bassmester részletesen kifejtette.
Hát ha nagyon ismerkedni akarsz az A osztállyal, akkor csinálj egy kis 10W-os JLH-t. Nekem volt ilyen anno BDY 73 végekkel és nagyon tetszett a hangja. Akkor még a ruszki S-30 hangfalaimat hajtottam vele. Oldalanként a 100VA-es toroid minimum követelmény a JLH-nál, ha komolyan gondolod.
De nem kapcsolóval de már most a felesleges dolgaimat is letisztáztuk. Annyi a hiba a quad-ban hogy nincs hozzá hangfalvédelem. Ezért nem is próbáltam ki még.
Csak elkezdem akkor Jlh val. Jó az a ruszki láda
hasonlót akarok én is, yamaha ns20m-et néztem csak az drága.
Érdemes a quad-ot kipróbálni. Itt találsz védelmi áramköröket.
Kösz. Sokfélét kiagyaltam de ezt is megnézem még.
Nem a nyákkal van a probléma. Légszerelni is lehet tisztességesen, precízen. De gányolni soha, semmilyen körülmények között sem szabad, szinte mindig meghozza a gyümölcsét. Szánd rá a szükséges időt. Nem hajt a tatár.
Ennyire dilentáns a kérdés? Bővebben: Link
Nem. Járathatod nyugodtan.
Köszönöm szamóca. Természetesen együtemű végfokról van szó.
Helló!
Három kérdés. Bővebben: Link Ez pc tápról is működik? 2: 4 ohmos hangszóróval ez hány wattos? 3: 8 ohmos hangszóróval hány wattos?
Hahó!
Három válasz. Igen. kb.4-5W kb. 2-3W
Egy jó kis előerősítő
![]() Kár hogy nincsenek értékek feltüntetve.
Nekem megvan alkatrész listával. Tess.
Még nem építettem meg, de szerintem igen.
Szia.
Olvastam a soraidat, és látom kételkedsz a jó hangú végfokokat illetően, ami érthető is mert, nehéz jól megválasztani... Tettem fel neked egy nagyon jó minőségű kapcsolást, ez mint kapcsolástechnikailag, mint hangképben is borzasztóan megállja a helyét :yes: A fél V-ra eső tűréseket kerekítheted nyugodtan egészre is, lényeg, h tűrésen belül legyenek,, ez a végfok nagy odafigyelést igényel építésénél, és főleg a paneltervezetnél, de ha sikerül elkészítened, az biztos , hogy megleszel elégedve a hangjával.. Én nemrégiben segédkeztem egy ismerősömnek a megépítésben,, mondhatom h makultátlanúl szól...,és ami a legfontosabb fázishelyesen,, A mélyek ott vannak ahol annak lennie kell a térben. A rövid zárási áramkorlát része csupán csak azért maradt el, mert ennek a kapcsolásnak a visszahajló áramkorlátozása közbe szólna a hangba 5-6 Ohm környékén is már, úgyhogy ezt célszerű elektronikus úton (relés megoldással) megvalósítani.
Szerintem ebben a Hiraga végfokban sem fog csalódni, ha megépíti. Egyszerű és hihetetlen, milyen jól szól.
Komplett építési, beállítási leírás és nyákterv van a cikkben.
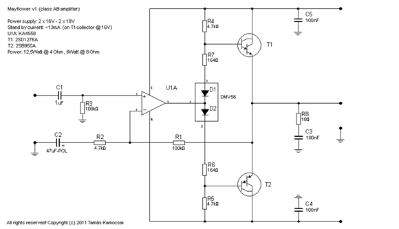
Készülget az erősítőm panelterve.
Egy kedves kollégám fogja elkészíteni, az amúgy általa tervezett nyomtatott áramkört. Az áramkör úyg lett tervezve, hogy a kis jumperrel és a sorkapoccsal könnyedén ellenütemű üzemeltetést lehessen megvalósítani. Így egy panelt hídba lehet kötni könnyedén. 8 Ohmon ez azt jelenti 25Wattot, 4Ohmon pedig 50Wattot adhat le hídban. Mindezt nagyon csekély torzítással, számomra pedig szép hanggal.
Melyik erosito lesz ez? Egy kapcsolasi rajz jol jonne. Elnezest de en mar nem tudom kovetni ki, mikor, melyik erositot epiti ...
Az az erősítő, amit egy pár hete közzé tettem. 12,5Watt telejsítményű kis végfok.
Sok sok kapcsolási módozatot kipróbáltam, de mind közül ennek tetszett a legjobban a hangja.
Aha, jol van jol lesz ez. Annyit majd megtehetsz, hogy cserelgeted a muveleti erositoket hátha hallasz kulonbseget koztuk.
Igen, csak kevés dual műveleti erősítőt ismerek. Olyan kell, aminek a lábkiosztása ugyanilyen. Ezzel az erősítővel is mintegy 0,04% torzítás mellett képes leadni azt a teljesítményt amit mértem.
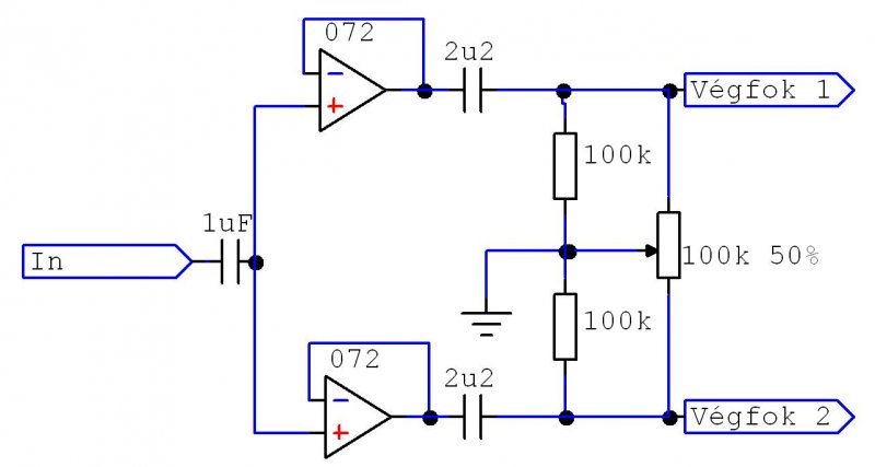
Szeretnék véleményt kérni a mellékelt balance szabályzóról.
Basszusgitár erősítőhöz lesz, a bufferekre monó jel megy és az lenne célom, hogy a két végfok között (szub és top láda) "balanszoljon". Csinált már valaki hasonlót? Ha van jobb ötletetek, ne titkoljátok |
Bejelentkezés
Hirdetés |




hasonlót akarok én is, yamaha ns20m-et néztem csak az drága.











