Fórum témák
» Több friss téma |
Fórum » TV hiba, mi a megoldás?
Ha rajz rendelkezésedre áll , akkor légy szíves méregess a megadott helyeken , hogy stimmel e minden.
Senki nem mondott neked olyat , hogy nem segítünk , de mint írtam korábban neked az kevés , hogy csíkos a tv,Konkrétabb dolgok kellenek ettől hogy eltudjunk indulni valamerre.
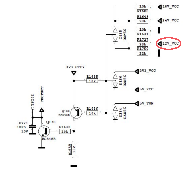
Megtörtént. Az eredmény érdekes. A 12V stby fesz eltűnik! A szivacs a dologban ,hogy gyakorlatilag az összes segédtáp erről jár, mellékeltem pár ábrát a kapcsolási rajzból...
Innentől lehet hogy az a flash már nem is olyan lökött.
Ezen a stekkeren mérd meg hogy a többi feszültség megjelenik e.
Sziasztok
Ha a kepernyo gumi harang allat es a test kozot ki sutjuk a magas feszultseget, a tv meg hibashozhat?
Ha a test felé sütöd ki, akkor nem hinném, hogy gond lehetne. De ezt a kisütést inkább a képcső hátuljának a grafitborításához érdemes megtenni.
Azert kerdeztem mert kisutotem egy Shov markaju TV ugy ahogy en leirtam a test a tuner haza volt es utana piros lett a kep.
Ne felejtsd el , hogy nem biztos , hogy az a test megfelelő pont volt.Vannak a tv ben elválasztott test pontok nem minden mindegy alapon jó ez a kisütés.
Ha előtte jó volt nem volt piros , akkor a videó végfokot kell átnézni , hogy minden szín megkapja e a vezérlést , ha nem , akkor a másik két színhez tartozó meghajtás sérült.Ez a jobbik eset , a másik hogy megszakad a képcsőben a másik két színhez tartozó szál , de remélhetőleg talán nem ez a helyzet. Pontos neve márkája , és száma mi ennek a tv nek ?
A tuner háza egy eléggé rossz választás volt, mert eléggé sok testvonalon, nyákfólián keresztül csatlakozik a készülék többi részéhez. Érdemes a képcsőhöz tartozó fémrészek (felfogató csavarok) vagy a grafitbevonat felé elvezetni a töltéseket, esetleg (ha van) a sasszi fémkerete felé.
A kepcsoben vilagit mind a harom.
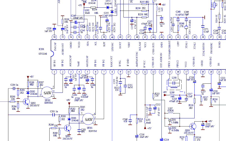
Meg nezem a video vegfokot. Sajnos kapcsolasi rajzot se talalok hoza. A sasze szama 40-MTV21ST-L1W, amit talaltam nem egyezik a tv vel.
Sziasztok! Lenne néhány alkatrésszel kapcsolatos kérdésem.Van egy Orion ctv 025M típusú tv-m,
a táp szekunder oldalán találtam egy zárlatos egyenirányító diódát(+200V kimenetnél), és miközben kiforrasztottam a panel lecsúszott az asztalról. Leszakadt a sorkimenő trafó két kábele a képcső nyakán lévő panelról, de nem tudom melyik hol volt.Van egy G2 jelölés a kis panelen ott volt az egyik(a feketét oda forrasztottam mert úgy rémlett ott volt de nem vagyok benne biztos azért kérdezek rá), a másik meg abban a fehér műanyag tüskés csatlakozóban volt.Egy piros és egy fekete kábel gondolom a fókusz az egyik, a másik meg a fényerő.csatolok képet is és tudok kapcsolási rajzot csatolni ha kell. A másik kérdésem az lenne,hogy van a táp primer oldalán egy M10 ellenállás 1 W-os a puffer elkó előtt ez tönkre ment benne van itthon 150 KOhm-os ellenállásom 2 W-os ez jó lenne helyette vagy inkább ugyanolyat vegyek a helyére? És van egy elkó kondenzátor a képcsőnyakán lévő panelen 22u/350V(+200V bemenetnél) rakok fel képet a kondiról az lenne a kérdésem lehet-e ilyet kapni vagy milyennel lehetne helyettesíteni? Van a kondi oldalán valami barnás ragacsos anyag lehet kifolyt azért szeretném cserélni.És végül egy tekercs L508 sorhelyzet 19mH a tekercs cséve mozog a talpától függetlenül ez normális-e vagy az ilyet cserélni kell?A segítséget köszönöm előre is. A hozzászólás módosítva: Aug 1, 2013
A piros a fókuszra megy (képcsőfoglalat), a fekete meg a G2-re. Olyan kondenzátort lehet kapni és a tekercsmozgás nem nagy gond, de ha egy kis szilóval lerögzíted úgy még jobb lesz.
Ja és mehet bele a 150k ohm M10 helyére max nehezebben sül majd ki a C508 .
De ne szaladjunk már egy kicsit annyira .Ez nekem túl sok alkatrész tönkremenetele ahhoz , hogy csak a +200v os köri dióda menjen ki ott még valami más bibi is lesz.
Köszönöm a gyors segítséget.Egy j29 ptc volt még rossz primer körben, az M10 ellenállás meg ez a dióda mást eddig nem találtam habár van még egy ptc a bekapcsoló gomb környékén ilyen három lábú,a lemágnesezőhöz megy ezen mikor ellenállást akartam mérni össze-vissza mért a multi nem akart beállni állandó értékre.Lehet nem ártana azt is kidobni?
SSTV 2248H a procesor es a masik IC ST 92195C7B1/MCM
A hozzászólás módosítva: Aug 1, 2013
Tessék parancsolj a rajza.
Ha kimérted a videó végfokot , és minden jó rajta , és a processzor felől is , akor gyanús lesz a processzor , hogy nem e szált el az örök vadász mezökre.
Sziasztok! Ma hozzám került egy Hitachi HI-color digital processor TV.Ha bekapcsolom akkor hang van de kép nincs.És ha kikapcsolom hirtelen,egy pilllanatra megjelenik a képernyő közepén a három szin.Ezért kérnék segítséget.
Milyen formában jelenik meg a három szín .Tehát mi látsz ird le .
Amikor kikapcsolom a tv-ét akkor egy fél másodpercre kb 1 ojan10 cm-es átmérőbe a tv közepén bevillan egymás melett a 3szin.
Az még lehet normális is régen a Videoton tévék is így működtek kikapcsolást követően.
Thomson tv-nél a 27 -es hibakód sorkimenőre utal,ezt a részt kell átnézni,vagy legrosszabb esetben,maga a sorkimenő trafó a ludas!
Szerintem öregszik a képcsöved és emiatt visszafutási csikok jelennek meg a fehér helyén,csökkenteni kell g2 -őt picit.
Csökkentettem egy picit a g2-őn és kép még mindig nincs,de a három szín összehúzódik és úgy tűnik el. Amikor megy a tévé hátul valami nagyon búg.
Amikor csatornát váltok hirtelen bevillan a tv tetején egy fél cm-es fehér csík és ott marad.
Növeljed a G2-t és ne csökkentsd! Ha így bejön egy ferde csíkokkal megspékelt homogén fényű derengés, akkor nincs nagy baj.
Hello meg neztuk es rendben vannak.
Valamilyen melegedesui problemaja lehet. Ha nincs rajta a hatlap, akkor uzemel rendesen.
Növeltem a g2-őn és bejön a kép de fekete-fehéren és halványan
|
Bejelentkezés
Hirdetés |











